深圳市龙岗区龙城街道御景中央幼儿园
深圳市龙岗区龙城街道维君汇阳光天健幼儿园
深圳市龙岗区龙城街道阳光天健城幼儿园
深圳市龙岗区龙城街道爱联第二幼儿园
深圳市龙岗区龙城街道晶晶中海康城幼儿园
深圳市龙岗区龙城街道龙联幼儿园
深圳市龙岗区龙城街道未来花园幼儿园
深圳市龙岗区龙城街道如意路和大运路交汇处西北侧
学校概况
招生简章
招生简章
根据《深圳市教育局关于做好2022年秋季学期幼儿园招生工作的通知》相关要求,本园2022年秋季学期招生工作安排如下:
一、幼儿园基本情况
深圳市龙岗区龙城街道未来花园是一所公办幼儿园,位于深圳市龙岗区龙城街道如意路和大运路交汇处西北侧。法人登记证号12440307MB2D76182H,幼儿园建筑面积3207.54㎡。幼儿园未评级,核定班级数12个班,属于政府产权小区配套幼儿园,2022年秋季小班计划招生人数4个班。
收费标准:
保教费840元/月(根据深发改 [2015]26号文件标准)。
伙食费350元/月(根据龙岗区公办幼儿园收费备案标准)。
二、招生对象
小班招生对象为:2019年8月31日(含8月31日)前出生的幼儿,共4个班,全区采取统一网上报名的方式,登录龙岗区幼儿招生系统(https://xq.lggov.cn/visitlgxqjz)进行预报名(推荐使用谷歌浏览器),每个幼儿可以填报四个志愿。
中班、大班插班,请扫描本文中二维码并提交报名表。
三、招生范围
龙岗区龙城街道佳兆业未来花园小区、黄阁坑社区适龄幼儿。
四、招生程序
(一)报名时间:6月10日9:00—6月23日18:00。
小班报名方式:全区采取统一网上报名的方式,在报名时间内,小班幼儿父母(或监护人)可通过登录龙岗区幼儿招生系统(https://xq.lggov.cn/visitlgxqjz)进行预报名(推荐使用谷歌浏览器),每个幼儿可以填报四个志愿。操作方法可扫描下方二维码查看《2022年龙岗区幼儿园招生系统家长端报名指引》。
中大班报名方式:在报名时间内,中大班幼儿父母(或监护人)扫描下方两个二维码提交相应资料报名。
《中大班报名信息采集》
线上填写并提交,无需打印
《中大班插班报名表》
下载填写,并打印纸质版交至未来花园幼儿园保安室
备注:以上两个表均完成才视为已提交报名资料,提交资料和打印资料前,请仔细核对相关信息,报名信息不完整或信息有误造成无法录取的,视为放弃学位申请。
(二)材料核验:
安排在6月24日—6月30日进行,采用分批核验,届时请已经报名的幼儿家长留意短信通知,按时携带材料来园接受核验(查验原件,留存电子扫描件/复印件)。需核验的报名材料如下:
1.持有幼儿本人居民身份证(未取得身份证的可用户口簿、港澳通行证或护照等代替)、出生证明和预防接种证明。
2.持有幼儿所在家庭户口簿,其父母(或监护人,下同)至少一方具有深圳户籍或持有具有使用功能的深圳经济特区居住证。报读公办幼儿园的,父母至少一方具有深圳户籍或持有具有使用功能的深圳经济特区居住证,且在深圳居住满1年、连续参加社会保险(养老保险和医疗保险)满1年。
3. 幼儿所在家庭住址应在所申报幼儿园招生范围内,并持有家庭住所相关材料(下列材料中的任一项):
(1)由我市不动产登记管理部门出具的本社区住宅用途的不动产权证书或有效购房合同;
(2)现居住地街道办事处房屋租赁管理部门登记备案的本社区住宅用途《房屋租赁凭证》;
(3)在住房建设部门登记备案的本社区政策性住房的《购房合同》或《租赁合同》;
(4)本社区其他住房材料。
享受国家、广东省和深圳市政策优待人员的适龄子女,需持有相关政策优待材料。
(三) 录取方式
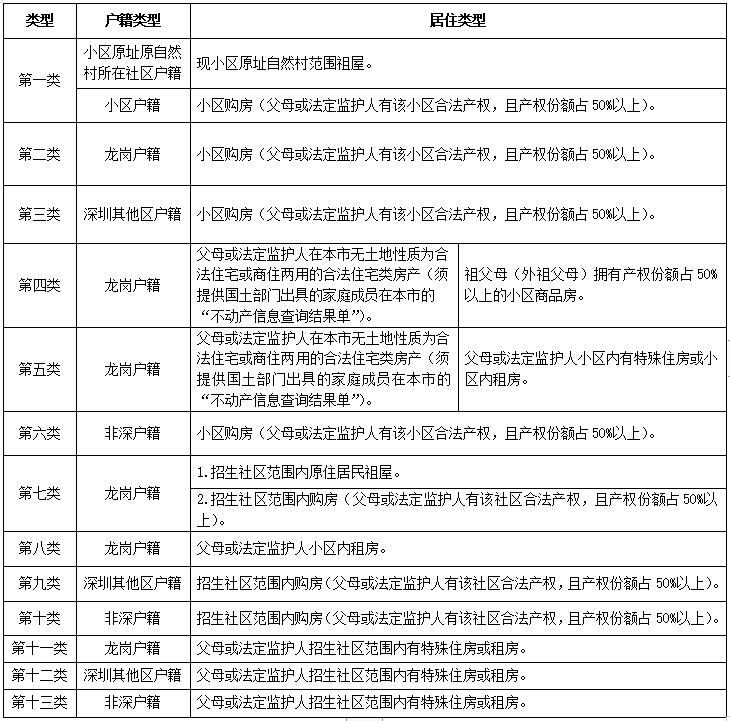
本园采用分类排序录取方式
住宅小区配套幼儿园分类排序表
(下表中“小区”指“未来花园小区”,“招生社区”指“黄阁坑社区”)
备注:
1.同种居住类型的,按招生社区范围户籍——龙岗户籍——深圳其他区户籍——非深户籍排序录取。
2.同类生源中居住类型为购房的,按购房日期先后排序。同类生源中居住类型为租房的,按《房屋租赁凭证》发证日期先后排序。如属于政府保障性住房,优先录取已办房产证的,按购房日期先后排序,以报名截止日期为计算截止时间。
3.居住类型为其他类型的(除购房外),深圳户籍按申请人父母或法定监护人户籍迁入时间先后排序;非深圳户籍按缴纳社保时间长短排序,以报名截止日期为计算截止时间。
7月20日前将在幼儿园公告栏公布录取结果,并将通过短信或电话方式通知家长。(请报名的家长手机勿设置信息或者电话拦截,及时查看并按要求回复,以免错过重要通知)
五、温馨提示
(一)报名和报名材料核验先后顺序与录取结果无关。
(二)幼儿父母(或监护人)对报名信息和核验材料的真实性负责。报名信息与报名材料不符,或提供虚假材料的,一经查实,将视为无效报名,录取后也将取消学位。
(三)被录取幼儿须体检合格后方可正式入园。
招生咨询电话:
0755-28796737 张老师
招生咨询时间:
工作日 上午9:00-11:30
下午3:00-17:00
深圳市龙岗区龙城街道未来花园幼儿园
2022年6月8日
声明:本文由上哪学团队(微信公众号ID: shangnaxue)原创整理制作,转载请注明来源和出处,否则追究法律责任。

恭喜您,申请提交成功!