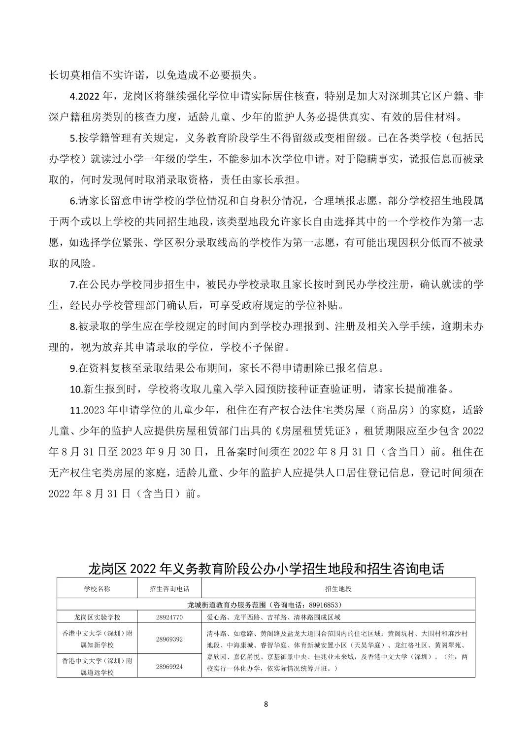
扫码下载APP
兰陵学校(初中部)
学校概况
坪地兰陵学校是一所九年制公办学校。前身是坪地街道第一小学,于1997年由龙岗区政府举办。2014年升级为九年一贯制学校,更名坪地兰陵学校,是财政全额拨款的事业单位,隶属于深圳市龙岗区教育局。于2005年被评为省一级学校。学校办学规模54个班,现已达54个教学班;占地面积3.5万平方米,中小学部生均占地面积约20平方米;建筑面积15461平方米,小学部生均建筑面积约8平方米、中学部生均占地面积约9平方米,均达到省均衡化评估的标准。
招生简章
1.招生对象
2.招生计划
3.学校费用
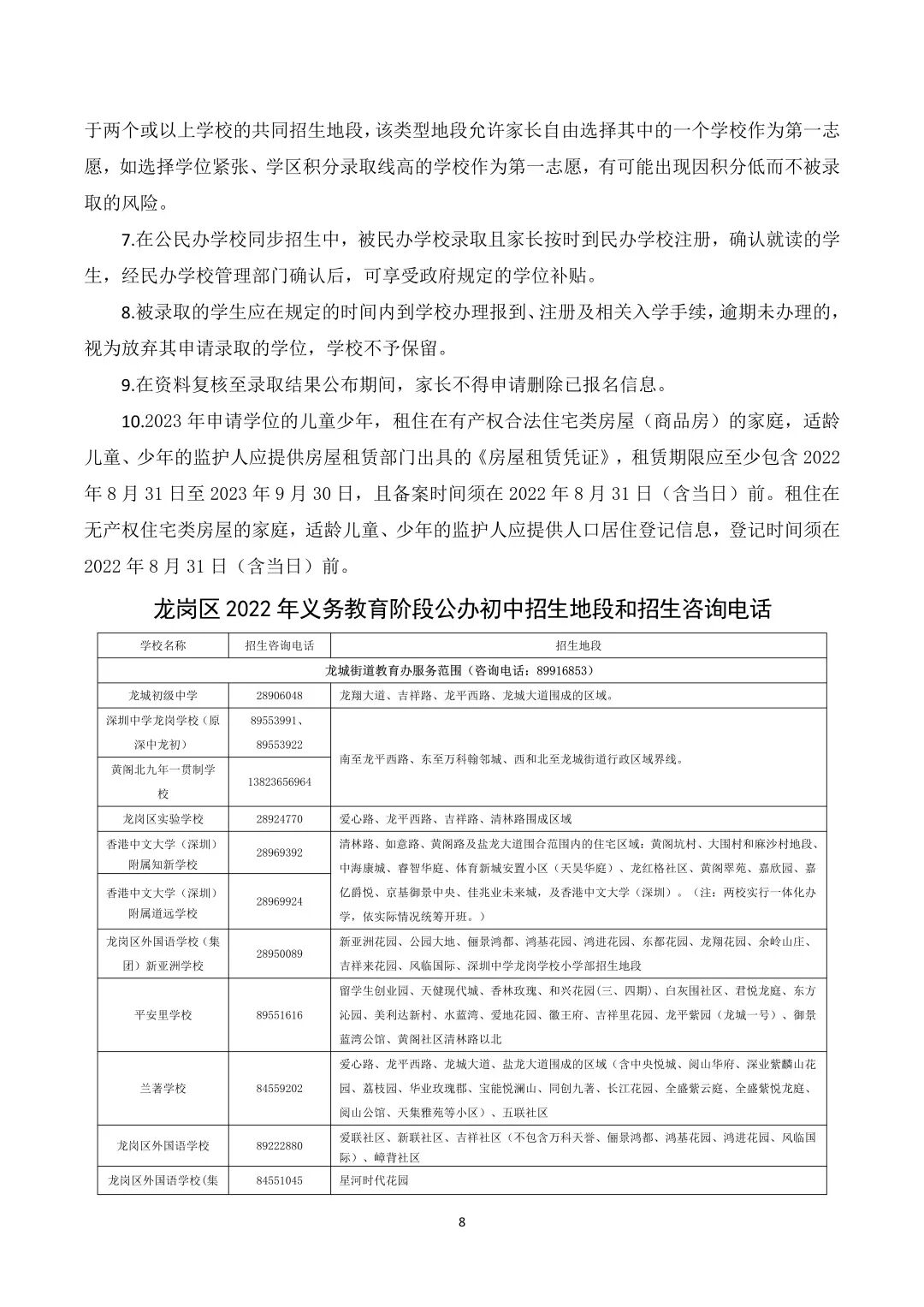
4.对口地段
5.学校特色
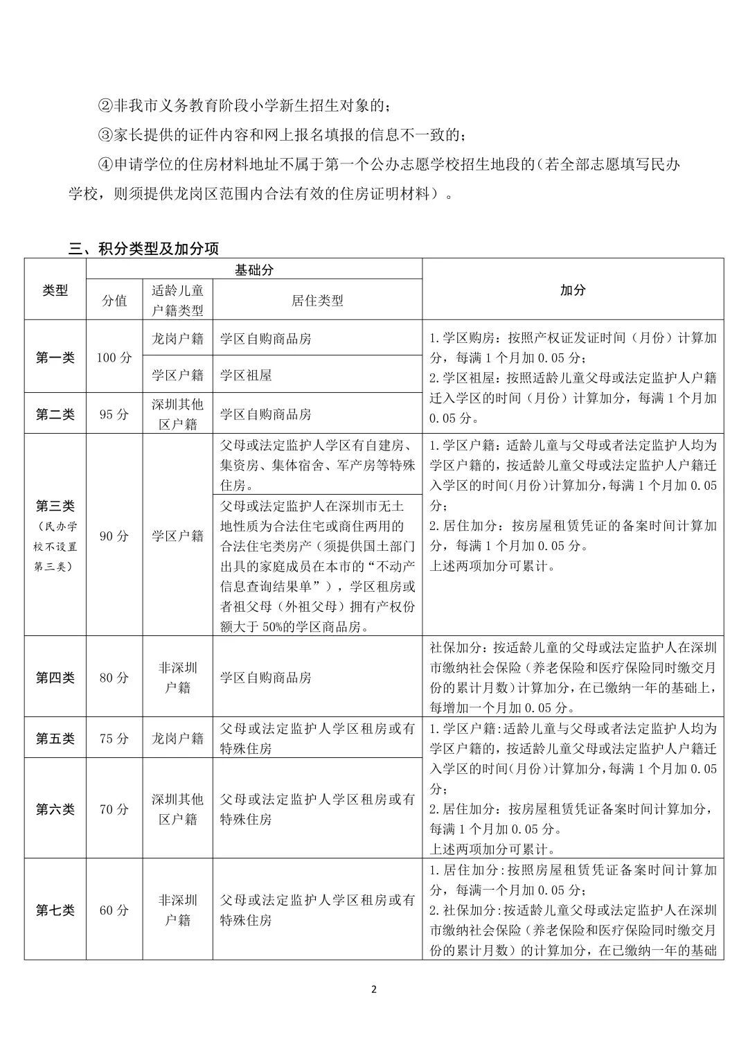
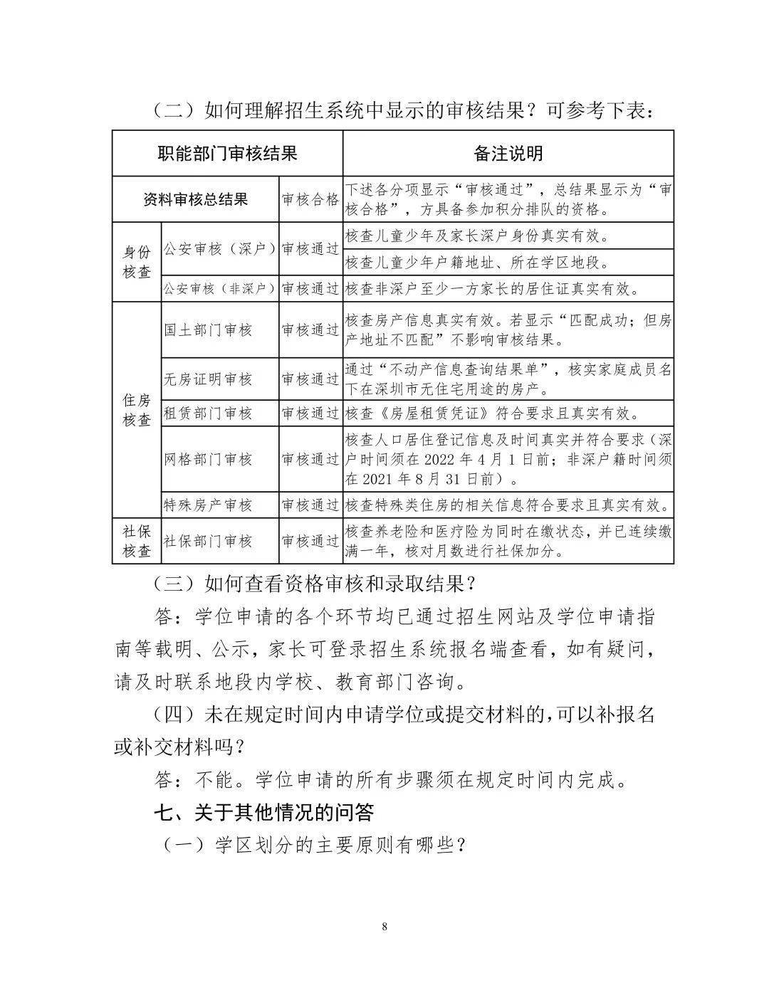
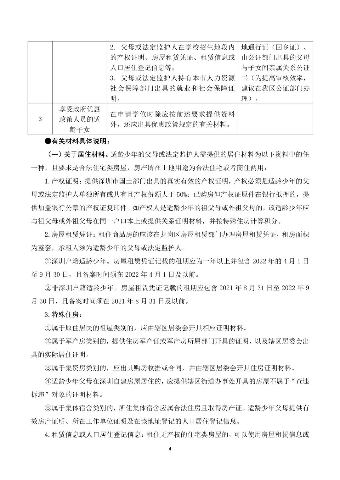
龙岗区2022年义务教育阶段小学一年级学位申请指南左右滑动查看更多龙岗区2022年义务教育阶段初中一年级学位申请指南左右滑动查看更多龙岗区2022年义务教育新生招生问答左右滑动查看更多左右滑动查看更多龙岗区2022年义务教育学位申请证件资料采集有关指引【END】文字来源:深圳教育、坪地在线招生网上预报名网址,可关注 “ 深圳龙岗教育 ” 点击主页的“服务”选项。点开就可以选择家长们所需要的 “ 招生网上预报名系统 ”坪地兰陵学校招生咨询电话 84055166 魏老师
龙岗区2022年义务教育阶段
小学一年级学位申请指南
左右滑动查看更多
初中一年级学位申请指南
龙岗区2022年义务教育
新生招生问答
学位申请证件资料采集有关指引
【END】
文字来源:深圳教育、坪地在线
招生网上预报名网址,可关注 “ 深圳龙岗教育 ” 点击主页的“服务”选项。
点开就可以选择家长们所需要的 “ 招生网上预报名系统 ”
坪地兰陵学校招生咨询电话
84055166 魏老师
声明:本文由上哪学团队(微信公众号ID: shangnaxue)原创整理制作,转载请注明来源和出处,否则追究法律责任。
坪地中学
均田学校 (初中部)
坪山第二外国语学校
龙城高级中学(教育集团)东兴外国语学校(初中部)