招生对象
小班招生对象为:2017年8月31日(含8月31日)前出生的儿童,共39名。
招生范围
罗湖区东湖街道东乐社区百仕达乐湖小区及东乐社区适龄儿童。
招生程序
(一)报名时间:6月13日—6月27日
(二)报名方式:
下载附件1,打印《深圳市幼儿园在园儿童基本信息采集表》,并将信息填写完整,于6月27日前将表格交至幼儿园招生处。
(报名表信息不全或作假,视为无效报名,不另行通知)

(三)资料核验:6月26日-7月9日
下载附件2,了解资料核验注意事项及明细表。
(报名资料不全或作假,视为无效报名,不另行通知,不接受资料补)
![1591633308524002525.png JY84SXYTZTNRG5SF}%]4}70.png](http://qnimage.51xuetang.com/FpjRBjD4usJmj5FkRre1_v9_5OPv)
录取方式
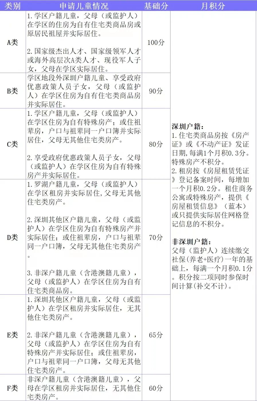
本园将参照我区义务阶段小学一年级新生相关政策,根据东乐社区适龄儿童及父母的户籍、住址等状况进行学位申请分类,按A、B、C、D类别顺序依次录取,当同一类别的报名人数多于招生人数,则抽签决定录取资格;如果A类儿童已达到招生人数,则B、C、D不予录取。具体分类如下:

说明:
1.自有住房:指住宅类商品房实际居住。
2.祖辈房:户口与祖辈同一户口簿并实际居住,父母(或监护人)在深圳市无其他住宅类房产。
3.租赁房:提供《房屋租赁凭证》红本,父母(或监护人)在深圳市无其他住宅类房产。
4.录取次序:根据幼儿园招生人数从A—D依次录取,当同一类别的报名人数超过剩余招生人数时,采取抽签录取,如果A类学生已经达到招生人数,则B、C、D不予录取。
5.录取结果7月10日前将在微信公众号和幼儿园宣传栏公布,并将通过电话方式通知家长。
温馨提示
(一)报名和报名材料核验先后顺序与录取结果无关。
(二)儿童父母(或监护人)对报名信息和核验材料的真实性负责。报名信息与报名材料不符,或提供虚假材料的,一经查实,将视为无效报名,录取后也将取消学位。
(三)在招生过程中经核实,发现未在填报的家庭住址实际居住的,将视为无效报名或取消录取资格。
(三)被录取儿童须体检合格后方可正式入园。
(我园体检时间:2020年8月3日—2020年8月9日)
咨询电话
联系方式
邓老师 / 朱老师 :25029549
咨询时间
上午:09:00-11:30 (工作日)
下午:14:30--17:00 (工作日)
深圳市罗湖区乐湖幼儿园是一所市一级的公办幼儿园,坐落于百仕达乐湖小区内,占地面积3000平米,现开设9个混龄教学班。
★ 招生对象 ★
2020年8月31日(含8月31日)前出生的幼儿
★ 收费项目 ★
保教费966元/月
伙食费350元/月
体检费按实际收取
生活用品费:940元/套/生(被褥、冬装园服、秋装园服、夏装园服、礼服各一套)
罗湖区东湖街道东乐社区百仕达乐湖花园小区的适龄幼儿。有富余学位时,面向周边其他小区或社区招生。
★ 报名流程 ★
(一)报名时间
6月5日9:00—6月18日18:00
(二)报名方式:
家长通过“罗湖区区属幼儿园信息采集系统”进行报名。(报名网址)https://zs.szlh.org.cn/visitszlhxqzsjz
(系统仅用于信息采集,报名表信息不全或作假,视为无效报名,不另行通知)
(三)材料核验:
6月19日—6月26日,采用分批核验。届时请已经报名的幼儿家长留意短信或电话,按时携带材料原件(园方留存复印件)来园接受核验,报名资料不全或资料作假视为无效报名,不接受资料补交。请家长在规定的时间来园,逾期不到视为放弃。
1.儿童身份证(未取得身份证的可用户口簿、港澳通行证或护照等代替);
2.儿童出生证;
3.儿童预防接种证明(有记录的每一页均需复印);
4.儿童预防接种查验证明(可以通过微信公众号搜索深圳疾病自行查询打印或去居住附近的社康打印);
5.儿童父母(或监护人)身份证,非深户需提供深圳市居住证(父母至少一方具有深圳户籍或深圳经济特区居住证);
6.儿童父母的深圳市社保清单﹝父母至少一方在深圳居住满1年、连续参加社会保险(养老保险和医疗保险)满1年﹞。
7.儿童所在家庭户口簿;
8.幼儿所在家庭住址应在所申报幼儿园招生范围内,并持有家庭住所相关材料(下列材料中的任一项):
(1)由我市不动产登记管理部门出具的本社区住宅用途的不动产权证书或有效购房合同;
(2)现居住地街道办事处房屋租赁管理部门登记备案的本社区住宅用途《房屋租赁凭证》;
(3)在住房建设部门登记备案的本社区政策性住房的《购房合同》或《租赁合同》;
(4)本社区其他住房材料。
(三)享受国家、广东省和深圳市政策优待人员的适龄子女,需持有相关政策优待材料。
(资料按以上顺序摆放)
(三)意向确认:6月27日-6月29日,幼儿父母在采集系统中进行意向确认。
(四)录取方式:本园将参照我区义务阶段小学一年级新生相关政策,根据东乐社区适龄儿童及父母的户籍、住址等状况进行学位申请分类,按A、B、C、D类别顺序依次录取,当同一类别的报名人数多于招生人数,则按积分决定录取资格;如果A类儿童已达到招生人数,则B、C、D不予录取。
以上积分参照【罗湖教育公众号】罗湖区义务教育小一招生指南。
说 明:
1.积分规则:基础分+月积分
2.同分规则:
①同一类别,户籍优先。按罗湖户籍-深户-非深户籍顺序。
②户籍相同,购房优先。按购房-租房顺序。
③住房相同,居住时间优先;居住时间相同,社保优先。
7月3日将在罗湖区乐湖幼儿园校园公示栏公布录取情况,公示时间不少于一周,并将通过电话和短信方式通知家长。
温馨提示:
(一)报名和报名材料核验先后顺序与录取结果无关。
(二)幼儿父母(或监护人)对报名信息和核验材料的真实性负责。报名信息与报名材料不符,或提供虚假材料的,一经查实,将视为无效报名,录取后也将取消学位。
(三)被录取幼儿须体检合格后方可正式入园。