上海市嘉定区天恩幼儿园
上海市嘉定区天恩幼儿园
南翔镇德园路1472号
学校概况
上海市嘉定区天恩幼儿园地处南翔镇德园路1472号,是嘉定区教育局、南翔镇双管的全日制公办幼儿园,由南翔幼儿园统一管理。占地面积7014.5平方米,建筑总面积6346.97平方米,绿化面积达2475.4平方米,为15个班的规模。 天恩幼儿园的园名源于南翔十八景的“天恩赏月”,天恩桥就在离幼儿园500米处,建于清初顺治年间。结合天恩幼儿园的实际,我们对学校文化、课程建设进行了顶层设计。 教育哲学:怡美教育 办园理念:怡己怡人,至善至美 育人目标:至真、至善、至纯、至美。 基于南翔幼儿园的实践探索积淀的课程开发经验,我们有信心探索符合天恩幼儿园实际的园本课程内容。幼儿园的特色发展的重点项目是:“彩虹”课程的建构与推进研究。

招生简章
1、对口地段
全区招生(自主).
2、嘉定区的招生政策
示范园、公办、民办分批验证
产证办理及户籍迁入截止时间:2020.4.23
关键时间:
录取顺位:
本区人户一致的适龄幼儿。户主为幼儿本人或其直系亲属(父母、祖父母、外祖父母),且持有与户口簿地址相应的住宅类房产证或农村自有宅基地证,产权人仅为幼儿本人或其直系亲属。 本区集体或社区公共户籍的适龄幼儿。由户籍所属街镇视实际资源统筹入园。 配住本区廉租房的本市户籍适龄幼儿。租赁人仅为幼儿本人或其父母的,由廉租房所属街镇视实际资源统筹入园。 人户分离的本市户籍适龄幼儿。须持有招生区域内房地产证,产权人仅为幼儿本人或其父母,由房地产证所属街镇视实际资源统筹入园。本区同一街镇内不接受“人户分离”申请。 来沪人员随迁子女适龄幼儿。父母一方须持有效期内《上海市居住证》、《居住登记凭证》或本区户籍证明,同时须根据随迁子女积分规定要求,按父母一方在本区合法稳定就业、合法稳定居住等指标项目完成区报名系统网上积分填报。按积分依证、依次统筹入园。未达相应街镇积分分数线的适龄幼儿,可自愿选择就读民办幼儿园。 嘉定区来沪人员随迁子女申请就读幼儿园积分表
若未被示范园录取,是否会影响其他公办幼儿园的录取
家长登录“市登记系统”点击“嘉定区”报名时,本市户籍对象可勾选示范园选项(一所),同时也可在户籍地或居住地入园中“二选一”,若未被示范性幼儿园录取:
情况一:已勾选户籍地或居住地入园相应选项的,会由隶属街镇教委按照当年度招生细则操作。
情况二:未勾选户籍地或居住地入园相应选项的,则视为放弃公办园入园报名,您可以直接登陆“区报名系统”打印幼儿信息表,带齐相应证件材料,于6月13日民办幼儿园现场验证日,前往民办幼儿园现场报名验证。
3、联系方式
69987321-8016
招生简章
一、 招生对象及条件
(一)小班新生
凡年满3周岁(2017年9月1日—2018年8月31日之间出生),身体健康(无慢性传染病),身心发育指标达到同龄儿童基本水平、可独立参加集体活动的适龄幼儿。
材料认定
1、本镇户籍人户一致的适龄幼儿
本镇户籍的适龄幼儿,户口簿户主为幼儿本人或其直系亲属(父母、祖父母、外祖父母),且持有南翔镇住宅类房产证或农村自有宅基地证或动迁协议(以下简称房地产证),产权人仅为幼儿本人或其直系亲属(且全部或共同共有产权,下同)。所有相关证件须在2021年4月23日之前办理完成,下同。
2、本镇集体或社区公共户籍的适龄幼儿
提供户籍证明和房屋租赁等材料。
3、配住廉租房的本市户籍适龄幼儿
租赁人仅为幼儿本人或其父母,廉租房相关材料、户籍证明等。
4、人户分离的本市户籍适龄幼儿
⑴本区户籍的适龄幼儿,确有困难不能在户籍地入园,选择在本镇申请入园的,须持有本镇区域内房地产证,产权人仅为幼儿本人或其直系亲属。
⑵本市外区户籍的适龄幼儿,确有困难不能在户籍地入园,选择在本镇申请入园的,须持有本镇区域内房地产证,产权人仅为幼儿本人或其父母(且全部或共同共有产权, 除幼儿同胞外,下同)。
南翔镇户籍幼儿在本镇就读不接受“人户分离”申请,按家长登记的有效房地产证地址分配入园。
5、来沪人员随迁子女适龄幼儿
申请在本镇就读幼儿园的来沪人员随迁子女,父母一方须持有效期内《上海市居住证》、《居住登记凭证》或本镇户籍证明,如持有本镇区域内房地产证、则产权人仅为幼儿本人或其父母。同时须根据随迁子女积分要求,按父母一方在本区合法稳定就业、合法稳定居住等指标项目完成区报名系统网上积分填报。通过幼儿监护人网上自主评分与教委线下审核验证相结合的方式,采集相关数据,根据本镇实际资源情况,按积分依证、依次统筹入园。家长持有《上海市居住证积分通知书》,入园幼儿应列入同住子女名单,否则该通知书不予认可。
积分未达本镇入公办园分数线的适龄幼儿,家长可自愿选择就读民办幼儿园。
6、港澳台及外籍适龄幼儿
港澳台居民凭来往内地(大陆)通行证或港澳台居民居住证、外籍幼儿凭护照,持房地产证(产权人仅为幼儿本人或其父母)等材料登记报名。同时须根据随迁子女积分要求,按父母一方在本区合法稳定就业、合法稳定居住等指标项目,完成区报名系统网上积分填报。通过幼儿监护人网上自主评分与教委线下审核验证相结合的方式,采集相关数据,根据本镇实际资源情况,按积分依证、依次统筹入园。
积分未达本镇入公办园分数线的适龄幼儿,家长可自愿选择就读民办幼儿园。
(二)托班新生幼儿
今年本镇公办云翔幼儿园招收一个托班新生,报名要求如下:限本镇人户一致幼儿,2018年9月1日—2019年8月31日出生,身体健康(无慢性传染病),身心发育指标达到同龄儿童基本水平,能独立参加集体活动,且有意愿就读托班的适龄幼儿。
5月8日—5月18日,家长直接登录“嘉定区适龄幼儿入园报名系统”(http://yeybm.jdjy.sh.cn,以下简称“区报名系统”),完成网上登记与报名,选择“托班新生”报名窗口,在阅读招生简章和报名须知后,完成信息登记与报名,经南翔镇教委审验通过后,视实际资源情况确定录取对象。
选择民办幼儿园托班的无需网上登记与报名,可自愿选择民办幼儿园申请入托。
(三)插班转园幼儿
确因身体状况或家庭特殊原因,上一年度未入园或确需在本镇申请插班转园的适龄幼儿,5月8日—5月18日,家长直接登录“区报名系统”(http://yeybm.jdjy.sh.cn),选择“插班转园申请”报名窗口,在阅读报名须知后,完成信息登记与报名,经镇教委审验后,视本镇公办幼儿园实际资源,优先安排本镇人户一致幼儿,未纳入统筹对象的适龄幼儿可自愿选择民办幼儿园。
南翔镇各公办幼儿园之间不予转园。
(四)特殊幼儿
本镇户籍特殊幼儿凭三甲医院出具的儿童发展评估报告,经区特殊儿童入学鉴定委员会评估筛查,确能坚持独立参加集体活动,可安排至普通幼儿园随班就读; 家长有义务配合幼儿园要求,提供真实的儿童发展评估报告。中、重度残障幼儿可持相关证明材料至嘉定区成佳学校报名。咨询电话: 59532151。
二、小班新生登记、报名途径及方式
4月23日--4月30日,凡符合本镇招生对象和相关条件,有意在本镇申请就读幼儿园小班的适龄幼儿家长,通过“上海市适龄幼儿入园信息登记系统”(网址https://shrydj.edu.sh.cn,以下简称“市登记系统”,也可通过“一网通办”进入市登记系统 )进行网上信息登记。完成信息登记(以家长收到“登记成功”的短信为准),家长获取入园信息登记表和登记编号。
5月8日—5月18日,已完成市登记系统信息登记的幼儿家长,须再次登录“市登记系统”进入“嘉定区”报名窗口进行报名,完善补充报名信息,并打印《2021年嘉定区适龄幼儿入园报名表》。本市非本镇户籍幼儿就读意愿须在户籍地与居住地之间二选一;本镇户籍幼儿依其登记的有效房地产证地址分配入园;非本市户籍幼儿家长(含港澳台及外籍幼儿)还须同步完成《嘉定区来沪人员随迁子女申请就读幼儿园积分表》并打印。5月18日为本区幼儿园入园报名截止日,之后不可更改信息,家长可通过短信及平台查询招生相关信息。
本区3所市(区)示范性幼儿园(嘉定区实验幼儿园、嘉定新城实验幼儿园、嘉定区中福会新城幼儿园)面向全区招生,详见各幼儿园招生简章,每名符合条件的幼儿限报1所,但非必选。
确因家庭困难,无法在4月30日前完成“市登记系统”信息登记的幼儿家长,可在5月8日--5月18日带齐材料至嘉定区教育局(嘉行公路601号)服务窗口进行信息补登记。
补登记须提供材料:父母一方和幼儿户籍证明、幼儿出生证、预防接种证明、本镇房地产证或房屋租赁合同、父母婚姻证明等原件。
确因家庭困难,无法在5月18日之前完成“区报名系统”网上报名的小班适龄幼儿家长,可在6月10日--6月12日至嘉定区教育局(嘉行公路601号)服务窗口进行补报名及现场验证,补报名成功且符合本镇公办幼儿园入园条件的为统筹对象,由本镇根据资源情况统筹分配。
补报名须提供材料与补登记须提供材料相同,还须提供《2021年上海市适龄幼儿入园信息登记表》打印件;外省市户籍幼儿家长还须根据“随迁子女积分规定”提供相应佐证材料的原件;港澳台、外籍幼儿家长还须提供护照,港澳台通行证或居住证等材料原件。补报名成功的本镇户籍幼儿纳入统筹对象,由本镇根据资源情况统筹分配。
未在“市登记系统”完成信息登记和“区报名系统”窗口报名的幼儿,一律不得进行现场审验和入园分配。
三、验证时间、地址及材料
1、公办幼儿园现场审验时间地址
6月5日,凡申请就读本镇公办园,且通过网上初审的幼儿,家长须带相关材料及幼儿本人到南翔幼儿园或南翔小学现场验证。南翔幼儿园(裕丰路206号)接待本市户籍的幼儿家长;南翔小学(裕丰路188号)接待非本市户籍的幼儿家长,逾期视自动放弃。
2、民办幼儿园现场审验时间及报名地址
6月12日马荣幼儿园(芳林路318号)、翔华幼儿园(翔江公路485号)、米儿谷幼儿园(银翔路819弄8号A幢)在各自幼儿园内接受家长现场报名并现场审验材料;6月13日天宇幼儿园(翔乐路81号)、桃苑幼儿园(新勤路888号)、东翔幼儿园(德力西路218号)在各自幼儿园内接受家长现场报名并现场审验材料。
现场验证须提供的相关材料:父母一方和幼儿的户籍证明、房地产证、父母婚姻证明、儿童出生证、儿童预防接种证明、《2021年嘉定区适龄幼儿入园报名表》;外省市户籍儿童家长还须提供父母一方和儿童的《上海居住证》或《居住证登记凭证》、《上海市居住证积分通知书》、在本市社保缴纳记录证明、《嘉定区来沪人员随迁子女申请就读幼儿园积分表》等材料原件和复印件1份;港澳台、外籍幼儿家长还须提供护照,港澳台通行证或居住证等材料原件和复印件1份。
幼儿监护人对所填信息的真实性负责,如验证信息与所填信息不符,将视登记、报名无效。
材料审验时家长提供的“一网通办”或 “随申办市民云”网站中的电子证照与纸质证件具有同等效力。
四、录取及统筹安排
1、小班新生
6月30日,家长可通过短信或登录平台查询本镇公办幼儿园录取情况。7月30日,家长可通过短信或登录平台查询民办幼儿园录取情况。
8月15日前,全镇幼儿园录取通知(书面或电话)发送完毕。
录取及统筹顺序:优先录取本镇人户一致的适龄幼儿,再录取本镇寄放户口(含集体户口)的幼儿,然后根据各公办园资源统筹安排符合入公办园条件的其他适龄幼儿,统筹顺序如下:
1)本区户籍幼儿且在本镇持有房地产证;
2)本市外区户籍幼儿且在本镇持有房地产证;
3)本镇寄放户口(含集体户口)的适龄儿童,在本镇持有房屋租赁备案通知书;
4)外省市户籍幼儿,家长持积分达标通知书且在本镇持有房地产证。
凡是符合统筹入公办园的,优先统筹持房地产证的幼儿。如受学额限制,无法全部安排同等条件幼儿入园时,则按照家长登记的房产证登记日期先后排序,优先统筹房产证登记日期较早家庭的幼儿。
2、插班转园幼儿
教委视本镇各公办园空余学额对网上申请的幼儿进行初审,如初审通过,将于6月25日前,电话或短信通知幼儿家长,经现场材料复验通过后,于7月30日前,统筹安排入园。
录取及统筹顺序:优先安排人户一致的适龄幼儿,再根据各公办园资源统筹安排符合入公办园条件的其他适龄幼儿。
3、托班新生
教委视登记报名人数,根据招生学额进行初审,如初审通过,将于6月25日前,电话或短信通知幼儿家长,经现场材料复验通过后,于7月30日前安排入园。当符合条件的报名人数超过计划数时,按照幼儿出生日期排序,优先录取年龄较大的幼儿。
五、政策宣传和时间节点
4月17日起,通过《南翔报》、南翔公众微信平台、上海嘉定南翔频道(www.jiading.gov.cn/nanxiang),各学校网站,各村居电子屏等发布本实施细则,宣传招生政策,提高市民对2021年本镇幼儿园招生入园政策和实施细则的知晓率。
六、联系方式
嘉定区教育局网址: http://www.jiading.gov.cn/jiaoyu
教育局咨询电话:39902052,39902089
教育局监督电话:39902066(信访、举报)
联系地址:嘉定区嘉行公路601号
南翔镇教委地址:古猗园路737号B楼
咨询电话: 69975606;59121044
接待咨询时间:工作日8:30——11:30,13:00——16:30
上海市嘉定区天恩幼儿园2022年秋季招生开始啦!
幼儿园概况
上海市嘉定区天恩幼儿园创办于2017年7月,是一所上海市二级园。园所占地面积7014.5M²,建筑面积6346.97M²,绿化面积2475.5M²。每班配有活动室、午睡室、餐厅、卫生间等功能区域。园内设有创意室、图书室、表演游戏室等个多个专用活动室。户外活动场地中玩沙玩水的设施、草坪山坡、户外大型玩具等教育设施一应俱全。幼儿园正努力打造以“怡美教育”为特色,幼儿有美善之心、教师有育美之德、家长有融美之行的优质幼儿园。
精彩瞬间
怡美校园
左右滑动查看更多
左右滑动查看更多
创美乐园


沁美花园
左右滑动查看更多
融美家园
为了让家长更好地了解幼儿入园工作,现将上海市嘉定区南翔镇2022年幼儿园招生入园工作实施方案转发如下:
上海市嘉定区南翔镇2022年幼儿园招生入园工作实施方案
根据《上海市嘉定区教育局关于2022年嘉定区幼儿园招生入园工作的实施意见》(嘉教〔2022〕14号)及《上海市嘉定区教育局关于来沪人员随迁子女在嘉定区就读幼儿园实施积分管理的规定》(嘉教〔2019〕70号)等文件精神,结合南翔镇实际,现就本镇2022年幼儿园招生入园工作制定如下实施方案。
招生对象及条件
小班新生
凡年满3周岁(2018年9月1日—2019年8月31日之间出生),身体健康(无慢性传染病),身心发育指标达到同龄儿童基本水平、可独立参加集体活动的适龄幼儿。
1.本镇人户一致的适龄幼儿
本镇户籍的适龄幼儿,户口簿户主为幼儿本人或其直系亲属(父母、祖父母、外祖父母),且持有南翔镇住宅类房地产证或农村自有宅基地证或动迁协议(以下简称房地产证),产权人仅为幼儿本人或其直系亲属(且全部或共同共有产权,下同)。所有相关证件须在2022年6月30日之前办理完成(下同)。
2.本镇集体或社区公共户籍的适龄幼儿
提供户籍证明和房屋租赁合同备案通知书等材料。
3.配住廉租房的本市户籍适龄幼儿
租赁人仅为幼儿本人或其父母,廉租房相关材料、户籍证明等。
4.人户分离的本市户籍适龄幼儿
①本区户籍的适龄幼儿,确有困难不能在户籍地入园,选择在本镇申请入园的,须持有本镇区域内房地产证,产权人仅为幼儿本人或其直系亲属。
②本市外区户籍的适龄幼儿,确有困难不能在户籍地入园,选择在本镇申请入园的,须持有本镇区域内房地产证,产权人仅为幼儿本人或其父母(含幼儿同胞,且全部或共同共有产权,下同)。
南翔镇户籍幼儿在本镇就读不接受“人户分离”申请,按家长登记的居住地有效房地产证地址分配入园。
5.来沪人员随迁子女适龄幼儿
申请在本镇就读幼儿园的来沪人员随迁子女,父母一方须持有效期内《上海市居住证》、《居住登记凭证》或本镇户籍证明,如持有本镇区域内房地产证,则产权人仅为幼儿本人或其父母。同时须根据随迁子女积分要求,按父母一方在本区合法稳定就业、合法稳定居住等指标项目完成区报名系统网上积分填报。通过幼儿监护人网上自主评分与教委审核验证相结合的方式,采集相关数据,根据本镇实际资源情况,按积分依证、依次统筹入园。家长持有《上海市居住证积分通知书》,入园幼儿应列入同住子女名单,否则该通知书不予认可。
港澳台及外籍适龄幼儿,凭来往内地(大陆)通行证或港澳台居民居住证、外籍幼儿凭护照,持房地产证(产权人仅为幼儿本人或其父母)等材料登记报名。同时须根据随迁子女积分要求,按父母一方在本区合法稳定就业、合法稳定居住等指标项目,完成区报名系统网上积分填报。通过幼儿监护人网上自主评分与教委审核验证相结合的方式,采集相关数据,根据本镇实际资源情况,按积分依证、依次统筹入园。
积分未达本镇入公办园分数线的适龄幼儿,家长可自愿选择就读民办幼儿园。
托班新生
2022年本镇公办云翔幼儿园、浩翔幼儿园、博翔幼儿园、上师大附属嘉定幼儿园各招收一个托班新生,报名要求如下:限2019年9月1日—2020年8月31日出生的本镇人户一致幼儿,身体健康(无慢性传染病),身心发育指标达到同龄儿童基本水平,能独立参加集体活动,且有意愿就读托班的适龄幼儿。
选择民办幼儿园托班的无需网上登记与报名,可自愿选择民办幼儿园申请入托。
插班转园幼儿
确因身体状况或家庭特殊原因,上一年度未入园或确需在本镇申请入公办幼儿园的插班转园的适龄幼儿,身体健康(无慢性传染病),身心发育指标达到同龄儿童基本水平,能独立参加集体活动,家长需进行网上申请登记。入园条件排序参照小班新生。
南翔镇各公办幼儿园之间不予转园。
特殊幼儿
本镇户籍特殊幼儿凭三甲医院出具的儿童发展评估报告,经区特殊儿童入学鉴定委员会评估筛查,确能坚持独立参加集体活动,可安排至普通幼儿园随班就读; 家长有义务配合幼儿园要求,提供真实的儿童发展评估报告。中、重度残障幼儿可持相关证明材料至嘉定区成佳学校报名。咨询电话: 59532151。
2022年幼儿园招生入园工作相关证件办理完成时间,因受疫情影响,由往年的4月23日延后至6月30日。
报名途径及方式
小班新生
1.网上登记
6月9日--6月16日,凡符合本镇招生对象和相关条件,有意在本镇申请就读幼儿园小班的适龄幼儿监护人,须通过 “市登记系统”进行统一的信息登记。
方式:登录上海“一网通办”(网址:https://zwdt.sh.gov.cn),进入“2022年适龄幼儿入园”特色专栏,或登录“随申办”移动端首页“2022年适龄幼儿入园”专栏填写信息,获取《上海市适龄幼儿入园信息登记表》和登记编号,作为幼儿进行区级入园报名和验证的凭证。同时,可点击“嘉定区”查询本区相关招生政策。
2.网上报名
6月24日—6月30日,已完成市登记系统信息登记的幼儿监护人,须再次登录上海“一网通办”,进入“2022年适龄幼儿入园”特色专栏,或登录“随申办”移动端首页“2022年适龄幼儿入园”专栏,点击“各区报名”,选择“嘉定区”,补充信息完成报名。
同时,监护人需要上传幼儿和监护人的户籍证明、房地产证等相关材料的原件照片或“一网通办”电子证照,并填写《2022年嘉定区适龄幼儿入园报名表》。本市非本镇户籍幼儿就读意愿须在户籍地与居住地之间二选一;本镇户籍幼儿依其登记的居住地有效房地产证地址分配入园;非本市户籍幼儿家长(含港澳台及外籍幼儿)还须同步完成《嘉定区来沪人员随迁子女申请就读幼儿园积分表》。
6月30日为本区幼儿园入园报名截止日,之后不可更改信息,监护人可通过短信及平台查询招生相关信息。
确因家庭困难, 无法在规定时间内完成网上登记、报名的小班适龄幼儿监护人,可带齐材料,于6月24日—6月30日至南翔镇古猗园路737号B楼101室办理信息补登记;7月14日—7月16日至上述地点办理补报名。
同时,监护人需要上传幼儿和监护人的户籍证明、房地产证等相关材料的照片。补报名成功的本区户籍幼儿纳入统筹对象,根据南翔镇资源情况统筹分配;补报名成功的非本区户籍幼儿可自愿选择民办幼儿园入园。
补登记须需提供材料:父母一方和幼儿户籍证明、幼儿出生证、本镇房地产证或房屋租赁合同备案通知书、父母婚姻证明等原件。
补报名还须提供《2022年上海市适龄幼儿入园信息登记表》打印件;非本市户籍幼儿家长还须根据“随迁子女积分规定”提供相应佐证材料的原件;港澳台、外籍幼儿家长还须提供护照,港澳台通行证或居住证等材料原件。
“随申办市民云”或上海“一网通办”网站中的电子证照与纸质证件具同等效力。
未完成“市登记系统”信息登记和嘉定区报名的对象,不得入园分配。
托班新生
6月24日—6月30日,凡符合本区招生对象和相关条件,有意愿在本镇申请就读公办幼儿园托班的适龄幼儿监护人,须完成网上登记与报名。
方式一:登录上海“一网通办”(网址:https://zwdt.sh.gov.cn),进入“2022年适龄幼儿入园”特色专栏,或登录“随申办”移动端首页“2022年适龄幼儿入园”专栏,点击“各区报名”,选择“嘉定区”进行操作。
方式二:登录上海“一网通办”选择“政务服务”,切换至“嘉定区”,进入“2022年嘉定区适龄幼儿入园”专栏,或“随申办”移动端首页搜索“嘉定旗舰店”,进入“2022年嘉定区适龄幼儿入园”专栏,选择“托班新生”报名窗口,完成信息登记与报名,监护人在四所公办幼儿园中选择一所。
同时,监护人需要上传幼儿和监护人的户籍证明、房地产证等相关材料的原件照片或“一网通办”电子证照,经镇教委审验后,视公办幼儿园实际资源情况及幼儿条件依次排序录取。当符合条件的报名人数超过计划数时,按照幼儿出生日期排序,优先录取年龄较大的幼儿,直至额满为止。
插班转园
6月24日—6月30日,凡符合本区招生对象和相关条件,确需在本镇申请中大班插班转园的适龄幼儿监护人,须完成网上登记与报名。
方式一:登录上海“一网通办”(网址:https://zwdt.sh.gov.cn),进入“2022年适龄幼儿入园”特色专栏,或登录“随申办”移动端首页“2022年适龄幼儿入园”专栏,点击“各区报名”,选择“嘉定区”进行操作。
方式二:登录上海“一网通办”选择“政务服务”,切换至“嘉定区”,进入“2022年嘉定区适龄幼儿入园”专栏,或“随申办”移动端首页搜索“嘉定旗舰店”,进入“2022年嘉定区适龄幼儿入园”专栏,选择“插班转园”报名窗口,完成信息登记与报名。
同时,监护人需要上传幼儿和监护人的户籍证明、房地产证等相关材料的原件照片或“一网通办”电子证照,经镇教委审验后,在公办幼儿园有班额的前提下,按幼儿条件依次排序录取。监护人也可自愿选择有学额的民办幼儿园入园。未完成网上登记和报名的对象,不得入园分配。
以上材料,幼儿监护人须提前准备,在网上报名时通过上传原件照片或“一网通办”电子证照等方式,提交相关佐证资料。幼儿监护人必须对所提交信息的真实性负责,必须上传真实有效的佐证资料,如提交资料无法佐证或识别,则将影响网上审验结果。如后续复审发现信息与所填信息不符,将视登记、报名无效。
审验及录取
1.7月4日,本区3所市(区)示范性幼儿园(嘉定区实验幼儿园、嘉定新城实验幼儿园、嘉定区中福会新城幼儿园)完成网上审验,监护人可通过短信或登录平台获取审验情况。7月10日前完成录取工作,监护人可通过短信或登录平台获取审验情况。
2.7月22日,镇教委完成公办幼儿园新生网上审验,监护人可通过短信或登录平台获取审验结果信息。
3.7月30日—7月31日,教委抽查部分网上审验通过的幼儿,监护人持相关材料到南翔镇教委服务办理点(古猗园路737号B楼一层101室)现场验证,须提供的相关材料:父母一方和幼儿的户籍证明、房地产证、父母婚姻证明、幼儿出生证、《2022年嘉定区适龄幼儿入园报名表》;非本市户籍儿童家长还须提供父母一方和儿童的《上海居住证》或《居住证登记凭证》、《上海市居住证积分通知书》、在本市社保缴纳记录证明、《嘉定区来沪人员随迁子女申请就读幼儿园积分表》等材料原件;港澳台、外籍幼儿家长还须提供港澳台通行证或居住证或护照等材料原件。
4.8月5日前完成公办幼儿园录取工作,监护人可通过短信或登录平台获取录取信息。
5.未被公办幼儿园审验通过的幼儿监护人,可自愿选择民办幼儿园入园。7月23日——7月31日,监护人通过电话与民办幼儿园预约咨询报名情况。马荣幼儿园(芳林路318号, 69122062,69122162)、翔华幼儿园(翔江公路485号,电话69960032转829或转831)、米儿谷幼儿园(银翔路819弄8号A幢,31577616)、天宇幼儿园(翔乐路81号,59128938)、桃苑幼儿园(新勤路888号,69932317)、东翔幼儿园(德力西路218号,69980229)。8月15日前完成民办幼儿园录取工作,监护人可通过短信或登录平台获取审验情况。
6.申请入托班新生,如教委审验通过, 各园将于8月18日前完成托班幼儿录取工作,监护人可通过短信或登录平台获取录取情况。8月20日前,托班录取通知书发送并确认完毕。
7.申请插班转园幼儿,教委审验通过,将于8月18日前完成录取工作,监护人可通过短信或登录平台获取录取情况。8月20日前,各园插班录取通知书发送并确认完毕。
录取及统筹顺序
1.录取顺序:优先录取本镇人户一致的适龄幼儿,再录取本镇寄放户口(含集体户口)的幼儿,然后根据各公办园资源统筹安排符合入公办园条件的其他适龄幼儿。
2.统筹顺序①本区户籍幼儿且在本镇持有房地产证;②本市外区户籍幼儿且在本镇持有房地产证;③本镇寄放户口(含集体户口)的适龄儿童,在本镇持有房屋租赁合同备案通知书;④非本市户籍幼儿,家长持积分达标通知书且在本镇持有房地产证;⑤其他符合入公办幼儿园的幼儿。
凡是符合统筹入公办园的,优先统筹持房地产证的幼儿。如受学额限制,同一所幼儿园无法全部安排同等条件幼儿入园时,则按照房地产证登记日期先后排序,优先统筹登记日期较早家庭的幼儿。
政策宣传和时间节点
6月6日起,通过《南翔报》(电子版)、南翔公众微信平台、上海嘉定南翔频道(www.jiading.gov.cn/nanxiang),各学校网站,各村居电子屏等发布本实施方案,宣传招生政策,提高市民对2022年本镇幼儿园招生入园政策和实施方案的知晓率。
联系方式
1.上海“一网通办”网址:https://zwdt.sh.gov.cn
2.嘉定区教育局网址:http://www.jiading.gov.cn/jiaoyu/
联系地址:嘉定区嘉行公路601号,咨询电话:39902052
(工作日上午8:30—11:00,下午13:30—16:30)
教育局监督电话:39902066
(工作日上午8:30—11:00,下午13:30—16:30)
南翔频道:www.jiading.gov.cn/nanxiang
南翔镇教委地址:古猗园路737号B楼咨询
电话: 69975606;59121044
接待咨询时间:工作日8:30—11:30,13:00—16:30
附件:2022年南翔镇幼儿园招生入园工作日程安排
— END —
幼儿园概况 天恩幼儿园地处千年文化古镇南翔北部,位于德园路1472号。于2017年9月开园,是一所隶属于嘉定区教育局的全日制公办幼儿园。幼儿园占地面积7015M²,建筑面积6100.85M²,绿化面积2475.4M²。每班配有活动室、午睡室、盥洗室、餐厅等功能区域。园内设有创意室、图书室、表演室、科探室、建构室等个多个专用活动室。户外活动场地中沙池水池、草坪山坡、大型玩具、种植园地等设施一应俱全。 幼儿园以“怡己怡人,至善至美”为办园理念,立足园所实际,紧贴教师、幼儿双向发展的需要,着力于凸显“基于幼儿,融于生活”的“怡美教育”课程建构与实施,全面推进教育综改,提升内涵,努力将幼儿园打造成幼儿快乐成长的乐园、教师专业发展的沃土、家长信任的教育伙伴、区域优质的教育资源。 精彩瞬间








怡美校园 创美乐园 沁美花园 融美家园 为了让家长更好地了解幼儿入园工作,现将上海市嘉定区南翔镇2023年幼儿园招生入园工作实施方案转发如下: 2023年南翔镇幼儿园招生入园工作实施方案 根据《上海市嘉定区教育局关于2023年嘉定区幼儿园招生入园工作的实施意见》(嘉教〔2023〕11号)、《上海市嘉定区教育局关于来沪人员随迁子女在嘉定区就读幼儿园实施积分管理的规定》(嘉教〔2019〕70号)等文件精神,结合南翔镇实际,现就本镇2023年幼儿园招生入园工作制定如下实施方案。 一、招生对象和条件 (一) 小班新生 招收年满3周岁(2019年9月1日—2020年8月31日出生),身体健康(无慢性传染病),身心发育指标达到同龄儿童基本水平,能独立参加集体活动的适龄幼儿。入园条件排序如下: 1.人户一致的适龄幼儿 本镇户籍的适龄幼儿,户口簿户主为幼儿本人或其直系亲属(父母、祖父母、外祖父母),且持有与户口簿地址相应的住宅类房产证或农村自有宅基地证(以下简称房地产证),产权人为幼儿本人或其直系亲属,相关证件须在2023年4月30日之前办理完成,经本镇验证通过后,可优先就近安排入园。 2.本镇集体或社区公共户籍的适龄幼儿 登记在本镇的集体或社区公共户籍适龄幼儿,证件须在2023年4月30日之前办理完成,经本镇验证通过后,由南翔镇教委视实际资源统筹入园。 3.配住本镇廉租房的本市户籍适龄幼儿 配住本镇廉租房的适龄幼儿,租赁人仅为幼儿本人或其父母,廉租房相关材料证明、户口簿等须在2023年4月30日之前办理完成,经本镇验证通过后,由南翔镇教委视实际资源统筹入园。 4.人户分离的本市户籍适龄幼儿 ①本区户籍的适龄幼儿,确有困难不能在户籍地入园,选择在本镇申请入园的,须持有本镇区域内房地产证,产权人仅为幼儿本人或其直系亲属。 ②本市外区户籍的适龄幼儿,确有困难不能在户籍地入园,选择在本镇申请入园的,须持有本镇区域内房地产证,产权人仅为幼儿本人或其父母(含幼儿同胞)。 相关证件须在2023年4月30日之前办理完成,经本镇验证通过后,由南翔镇教委视实际资源统筹入园。 南翔镇户籍幼儿在本镇就读不接受“人户分离”申请,按家长报名时选择的就读意愿(户籍地或居住地入园),相匹配的有效房地产证地址分配入园。 5.非本市户籍及外籍适龄幼儿 申请在本镇就读幼儿园的非本市户籍及外籍适龄幼儿,父母一方须持有效期内上海市居住证或居住登记凭证、港澳居民来往内地通行证或港澳居民居住证、台湾居民来往大陆通行证或台湾居民居住证、护照、或本区户籍证明等,相关证件须在2023年4月30日之前办理完成。同时须按照随迁子女积分规定要求,根据父母一方在本区合法稳定就业、合法稳定居住等情况,完成各指标项目积分的网上填报。南翔镇通过幼儿监护人网上自主评分与管理部门线上验证相结合的方式,采集相关数据,根据区域实际资源情况,按积分依证、依次统筹入园。未达相应南翔镇入园积分分数线的适龄幼儿,可自愿选择就读民办幼儿园。 (二) 托班新生 招收满24个月(2020年9月1日—2021年8月31日出生),身体健康(无慢性传染病),身心发育指标达到同龄儿童基本水平,能独立参加集体活动,且有意愿就读托班的本镇人户一致适龄幼儿。 2023年本镇开设托班的公办幼儿园为:南翔幼儿园、新翔幼儿园、古猗幼儿园、浩翔幼儿园、云翔幼儿园、博翔幼儿园、上师大附属嘉定幼幼儿园;开设托班的民办幼儿园为:马荣金地格林幼儿园。 (三)插班转园幼儿 上一年度确因身体状况等特殊原因未入园或确需在本镇申请中大班插班转园的适龄幼儿,身体健康(无慢性传染病),身心发育指标达到同龄儿童基本水平,能独立参加集体活动。入园条件排序参照小班新生,南翔镇各公办幼儿园之间不予转园。 (四)特殊幼儿 本镇户籍特殊幼儿凭三甲医院出具的儿童发展评估报告,确能坚持独立参加集体活动,可安排至普通幼儿园随班就读。监护人有义务配合幼儿园要求,提供真实的儿童发展评估报告。中、重度残障幼儿可持相关证明材料至嘉定区成佳学校报名,具体要求按学校规定执行,咨询电话:59532151。 二、登记、报名、验证、录取途径和方式 (一)小班新生 1.网上登记 4月20日—27日,凡符合本镇招生对象和相关条件,有意愿在本镇申请就读幼儿园小班的适龄幼儿监护人,须通过 “上海市适龄幼儿入园信息登记系统”进行统一的信息登记,方式:登录上海“一网通办”(网址:https://zwdt.sh.gov.cn),进入“2023年适龄幼儿入园”特色专栏,或登录“随申办”移动端首页“2023年适龄幼儿入园”专栏填写信息,获取《上海市适龄幼儿入园信息登记表》和登记编号,作为幼儿进行区级入园报名和验证的凭证。同时,可点击“嘉定区”查询本区相关招生政策。 2.网上报名 5月8日—12日,完成信息登记的小班适龄幼儿监护人,凭登记编号,登录上海“一网通办”(网址:https://zwdt.sh.gov.cn),进入“2023年适龄幼儿入园”特色专栏,或登录“随申办”移动端首页“2023年适龄幼儿入园”专栏,点击“各区报名”,选择“嘉定区”,补充信息完成报名。 每名幼儿就读意愿须在户籍地与居住地之间二选一。 本区3所市(区)示范性幼儿园(嘉定区实验幼儿园、嘉定新城实验幼儿园、嘉定区中福会新城幼儿园)面向全区招生,详见各幼儿园招生简章,每名符合条件的幼儿限报1所,也可以不选。非本市户籍幼儿监护人(含港澳台及外籍幼儿)还须同步完成《嘉定区来沪人员随迁子女申请就读幼儿园积分表》。 5月12日为本区幼儿园入园报名截止日,之后不可更改信息,监护人可通过短信及平台获取招生相关信息。 确因家庭困难等原因,无法在规定时间内完成网上登记、报名的小班适龄幼儿监护人,可带齐材料,于5月8日—12日至南翔镇古猗园路737号B楼二层200室办理信息补登记;6月5日—7日至上述地址办理补报名。补报名成功的本镇户籍幼儿纳入统筹对象,由南翔镇教委根据资源情况统筹分配;补报名成功的非本镇户籍幼儿可自愿选择民办幼儿园申请就读。 补登记需提供材料:幼儿户籍证明、幼儿出生证、幼儿预防接种证明、本镇房地产或房屋租赁证明、父母结婚证等原件。补报名需提供材料:幼儿户籍证明、幼儿出生证、幼儿预防接种证明、本镇房地产或房屋租赁证明、父母结婚证、《2023年上海市适龄幼儿入园信息登记表》等原件;非本市户籍幼儿监护人还须根据“随迁子女积分规定”提供相应佐证材料的原件;港澳台、外籍幼儿监护人还须提供护照、港澳台通行证或居住证等材料原件。“随申办”移动端或上海“一网通办”网站中的电子证照与纸质证件具同等效力。 未完成“市登记系统”信息登记和嘉定区报名的对象,不得入园分配。 3.网上验证 5月15日,本区3所市(区)示范性幼儿园(嘉定区实验幼儿园、嘉定新城实验幼儿园、嘉定区中福会新城幼儿园)完成网上验证,监护人可通过短信或登录平台获取验证情况。 5月31日,本镇完成网上验证,监护人可通过短信或登录平台获取验证情况。 4.录取通知 5月19日,本区3所市(区)示范性幼儿园(嘉定区实验幼儿园、嘉定新城实验幼儿园、嘉定区中福会新城幼儿园)完成小班新生录取工作,监护人可通过短信或登录平台获取录取情况。 6月30日,公办幼儿园完成小班新生录取工作,监护人可通过短信或登录平台获取录取情况。 7月10日,民办幼儿园完成小班新生录取工作,监护人可通过短信或登录平台获取录取情况。 7月15日,各幼儿园小班新生录取通知书发送并确认完毕。 (二)托班新生 5月8日—12日,凡本镇人户一致、符合招生对象和相关条件,有意愿在本镇申请就读公办幼儿园托班的适龄幼儿监护人,须完成网上登记与报名。 方式一:登录上海“一网通办”(网址:https://zwdt.sh.gov.cn),进入“2023年适龄幼儿入园”特色专栏,或登录“随申办”移动端首页“2023年适龄幼儿入园”专栏,点击“各区报名”,选择“嘉定区”进行操作。 方式二:登录上海“一网通办”(网址:https://zwdt.sh.gov.cn)选择“政务服务”,切换至“嘉定区”,进入“2023年嘉定区适龄幼儿入园”专栏,或“随申办”移动端首页搜索“嘉定旗舰店”,进入“2023年嘉定区适龄幼儿入园”专栏,选择“托班新生”报名窗口,完成信息登记与报名。 同时,监护人需要上传幼儿和监护人的户籍证明、房地产证等相关材料的原件照片或“一网通办”电子证照,经南翔镇教委验证后,视公办幼儿园托班实际资源情况、就近安排入园。当符合条件的报名人数超过计划数时,按照幼儿出生日期排序,优先录取年龄较大的幼儿,直至额满为止。 未完成网上登记和报名的托班对象,公办幼儿园不得入园分配。选择民办幼儿园托班的无需网上登记与报名,可自愿选择民办幼儿园申请入托。 7月18日前,本镇完成托班幼儿录取工作,监护人可通过短信或登录平台获取录取情况。 7月20日前,托班录取通知书发送并确认完毕。 (三)插班转园幼儿 5月8日—12日,凡符合本镇招生对象和相关条件,上一年度确因身体状况等特殊原因未入园或确需在本镇申请中大班插班转园的适龄幼儿监护人,须完成网上登记与报名。 方式一:登录上海“一网通办”(网址:https://zwdt.sh.gov.cn),进入“2023年适龄幼儿入园”特色专栏,或登录“随申办”移动端首页“2023年适龄幼儿入园”专栏,点击“各区报名”,选择“嘉定区”进行操作。 方式二:登录上海“一网通办”(网址:https://zwdt.sh.gov.cn)选择“政务服务”,切换至“嘉定区”,进入“2023年嘉定区适龄幼儿入园”专栏,或“随申办”移动端首页搜索“嘉定旗舰店”,进入“2023年嘉定区适龄幼儿入园”专栏,选择“插班转园”报名窗口,完成信息登记与报名。 同时,监护人需要上传幼儿和监护人的户籍证明、房地产证等相关材料的原件照片或“一网通办”电子证照,经南翔镇教委验证后,在公办幼儿园有班额的前提下,按幼儿条件依次排序录取。监护人也可自愿选择有学额的民办幼儿园入园。 符合插班条件的幼儿均为统筹对象。未完成网上登记和报名的对象,不得入园分配。 7月18日前,本镇完成中大班插班转园幼儿录取工作,监护人可通过短信或登录平台获取录取情况。 7月20日前,中大班插班转园录取通知书发送并确认完毕。 以上网上登记和报名过程中,幼儿监护人必须对所提供信息的真实性负责,如所填信息与实际不符,或在后续区教育局、幼儿园复核验证时发现不符,将视录取结果无效,并对录取结果做相应调整。 三、南翔镇民办幼儿园招生咨询 未被公办幼儿园验证通过的幼儿监护人,可自愿选择民办幼儿园申请入园,监护人可通过电话预约咨询。 1.马荣金地格林幼儿园地址:芳林路318号,咨询电话:69122062。 2.翔华幼儿园地址:翔江公路485号,咨询电话:69960032转829或转831。 3.米儿谷紫藤幼儿园地址:银翔路819弄8号A幢,咨询电话:31577616。 4.桃苑幼儿园地址:新勤路888号,咨询电话:69932317。 7月10日前完成民办幼儿园录取工作,监护人可通过短信或登录平台获取验证情况。 四、录取及统筹顺序 1.录取顺序 优先录取本镇人户一致的适龄幼儿,再录取本镇空挂户口、集体户口、社区公共户口的幼儿,然后根据各公办园资源统筹安排符合入公办园条件的其他适龄幼儿。 2.统筹顺序 ①本区户籍幼儿且在本镇持有房地产证;②本市外区户籍幼儿且在本镇持有房地产证;③本镇空挂户口、集体户口、社区公共户口的幼儿;④非本市户籍幼儿,按入园积分依证依次统筹;⑤其他符合入公办幼儿园的幼儿。 凡是符合统筹入公办园的,同等条件下优先统筹持本镇有效房地产证的幼儿。如受学额限制,同一所幼儿园无法全部安排同等条件幼儿入园时,则按有效房地产证登记日期先后排序录取。 五、政策宣传和时间节点 4月17日起,通过《南翔报》、南翔公众微信平台、上海嘉定南翔频道(http://nanxiang.jiading.cn/),各幼儿园网站,各村居电子屏等发布本实施方案,宣传招生政策,提高市民对2023年本镇幼儿园招生入园政策和实施方案的知晓率。 六、联系方式 1.上海“一网通办”网址:https://zwdt.sh.gov.cn 2.嘉定区教育局网址:http://www.jiading.gov.cn/jiaoyu/ 咨询电话:39902052 咨询时间:工作日上午8:30—11:00,下午13:30—16:30 3.南翔频道:http://nanxiang.jiading.cn/ 4.南翔镇教委地址:古猗园路737号B楼 咨询电话: 69975606;59121044 咨询时间:工作日上午8:30—11:30,下午13:00—16:30 附件: 1.2023年南翔镇幼儿园招生入园工作日程安排 2.2023年南翔镇服务办理点 嘉定区南翔镇教育委员会 2023年4月17日 






























2024年上海市嘉定区天恩幼儿园
招生入园工作方案
上海市嘉定区天恩幼儿园是一所隶属于嘉定区教育局的全日制公办幼儿园,2023年成功创建为嘉定区高质量幼儿园。总部位于德园路1472号,于2017年9月开园,分部位于惠裕路850号,将于2024年9月开园。


(天恩幼儿园——总部)


(天恩幼儿园——分部)
幼儿园每班配有活动室、午睡室、盥洗室、餐厅等功能区域。园内设有创意室、图书室、表演室、科探室、建构室等多个专用活动室。户外活动场地中沙池水池、草坪山坡、大型玩具、种植园地等设施一应俱全。




幼儿园以“怡己怡人,至善至美”为办园理念,立足园所实际,紧贴教师、幼儿双向发展的需要,着力于凸显“基于幼儿,融于生活”的“怡美教育”园本化实施,全面推进教育综改,提升内涵,努力将幼儿园打造成幼儿快乐成长的乐园、教师专业发展的沃土、家长信任的教育伙伴、区域优质的教育资源。近年来获得了嘉定区办学先进单位、嘉定区“十四五”家庭教育特色校、嘉定区第十届教育科研工作先进集体、上海市提升中小学(幼儿园)课程领导力行动研究项目嘉定区项目种子校、嘉定区优秀教研组等荣誉。
根据《上海市嘉定区教育局关于 2024 年嘉定区幼儿园招生入园工作的实施意见》(嘉教〔2024〕22 号)、《上海市嘉定区教育局关于来沪人员随迁子女在嘉定区就读幼儿园实施积分管理的规定》(嘉教〔2019〕70 号)、《2024年南翔镇幼儿园招生入园工作实施方案》等文件精神,结合我园实际,制定2024年招生入园工作方案。
一、招生班额
2024年9月,天恩幼儿园总部预计招收4个小班、1个托班,天恩幼儿园嘉好路分部预计招收4个小班、1个托班。
二、 招生对象和条件
(一)小班新生
招收年满3周岁(2020年9月1日—2021年8月31日出生),身体健康(无慢性传染病),身心发育指标达到同龄儿童基本水平,能独立参加集体活动的适龄幼儿。入园条件排序如下:
1.人户一致的适龄幼儿
本镇户籍的适龄幼儿,户口簿户主为幼儿本人或其直系亲属(父母、祖父母、外祖父母),且持有与户口簿地址相应的住宅类房产证或农村自有宅基地证(以下简称房地产证),产权人为幼儿本人或其直系亲属,相关证件须在 2024年4月30日之前办理完成,经验证通过后,可优先就近安排入公办幼儿园。
本镇户籍的适龄幼儿,确有困难不能在本镇户籍地入园,选择在本镇居住地申请入园的,须持有本镇居住地房地产证,产权人仅为幼儿本人或其直系亲属(且全部或共同共有产权)。排序在 “人户一致适龄幼儿”后,经验证通过后视实际资源统筹安排入公办幼儿园。
2.本镇集体或社区公共户籍的适龄幼儿
登记在本镇的集体或社区公共户籍适龄幼儿,证件须在2024年4月30日之前办理完成,经验证通过后视实际资源统筹入园。
3.配住本镇廉租房的本市户籍适龄幼儿
配住本镇廉租房的适龄幼儿,租赁人仅为幼儿本人或其父母,廉租房相关材料证明、户口簿等须在 2024年4月30日之前办理完成,经验证通过后视实际资源统筹入园。
4.人户分离的本市户籍适龄幼儿
①本区户籍的适龄幼儿,确有困难不能在户籍地入园,选择在本镇申请入园的,须持有本镇区域内房地产证,产权人仅为幼儿本人或其直系亲属。
②本市外区户籍的适龄幼儿,确有困难不能在户籍地入园,选择在本镇申请入园的,须持有本镇区域内房地产证,产权人仅为幼儿本人(含幼儿同胞)或其父母(且全部或共同共有产权)。
相关证件须在 2024年4月30日之前办理完成,经验证通过后视实际资源统筹入园。
5.非本市户籍及外籍适龄幼儿
申请在本镇就读幼儿园的非本市户籍及外籍适龄幼儿,父母一方须持有效期内上海市居住证或居住登记凭证、港澳居民来往内地通行证或港澳居民居住证、台湾居民来往大陆通行证或台湾居民居住证、护照或本区户籍证明等,相关证件须在 2024年4月30日之前办理完成。同时须按照随迁子女积分规定要求,根据父母一方在本区合法稳定就业、合法稳定居住等情况,完成各指标项目积分的网上填报。南翔镇通过幼儿监护人网上自主评分与教委线上验证相结合的方式,采集相关数据,根据实际资源情况,按积分依证、依次统筹入园。未达南翔镇入公办幼儿园积分分数线的适龄幼儿,可自愿选择就读民办幼儿园。
(二)托班新生
招收满24个月(2021年9月1日—2022年8月31日出生),身体健康(无慢性传染病),身心发育指标达到同龄儿童基本水平,能独立参加集体活动,且有意愿就读托班的本镇人户一致适龄幼儿。
(三)插班转园幼儿
上一年度确因身体状况等特殊原因未入园或确需在本镇申请中大班插班转园的适龄幼儿,身体健康(无慢性传染病),身心发育指标达到同龄儿童基本水平,能独立参加集体活动。入园条件排序参照小班新生,南翔镇各公办幼儿园之间不予转园。
(四)特殊幼儿
本镇户籍特殊幼儿凭三甲医院出具的儿童发展评估报告,确能独立参加集体活动,可安排至普通幼儿园随班就读。监护人有义务配合幼儿园要求,提供真实的儿童发展评估报告。中、重度残障幼儿可持相关证明材料至嘉定区成佳学校报名,具体要求按学校规定执行,咨询电话:59532151。
三、登记、报名、验证、录取途径和方式
(一)小班新生
1.网上登记
4月22日—29日,凡符合本镇招生对象和相关条件,有意愿在本镇申请就读幼儿园小班的适龄幼儿监护人,须通过 “市登记系统”进行统一的信息登记。
方式:登录上海“一网通办”(网址:https://zwdt.sh.gov.cn),进入“2024年适龄幼儿入园”特色专栏,或登录“随申办”移动端首页“2024年适龄幼儿入园”专栏填写信息,获取《上海市适龄幼儿入园信息登记表》和登记编号,作为幼儿进行区级入园报名和验证的凭证。同时,可点击“嘉定区”查询本区相关招生政策。
2.网上报名
5月9日—13日,完成信息登记的小班适龄幼儿监护人,凭登记编号,登录上海 “ 一网通办”(网址:https://zwdt.sh.gov.cn ),进入 “2024 年适龄幼儿入园”特色专栏,或登录 “ 随申办”移动端首页 “2024年适龄幼儿入园”专栏,点击“各区报名”,选择“嘉定区”,补充信息完成报名。每名幼儿就读意愿须在户籍地与居住地之间二选一。
非本市户籍幼儿监护人(含港澳台及外籍幼儿)还须同步完成《嘉定区来沪人员随迁子女申请就读幼儿园积分表》。
5月13日为本区幼儿园入园报名截止日,之后不可更改信息,监护人可通过短信及平台获取招生相关信息。
确因家庭困难等原因,无法在规定时间内完成网上登记、报名的小班适龄幼儿监护人,可带齐材料,于 5月9日—13日至南翔镇古猗园路 737 号 B 座一楼 101 室办理信息补登记;6月3日—5日至上述地址办理补报名。补报名成功的本镇户籍幼儿纳入统筹对象, 由南翔镇教委根据资源情况统筹安排;补报名成功的非本镇户籍幼儿,根据“排序靠后”原则,由南翔镇教委根据公办幼儿园资源情况进行统筹安排,如公办幼儿园无学额的、监护人可自愿选择民办幼儿园申请就读。
补登记、补报名需提供材料:幼儿户籍证明、幼儿出生证、幼儿预防接种证明、本镇房地产或房屋租赁证明、父母结婚证、《2024年上海市适龄幼儿入园信息登记表》等原件。非本市户籍幼儿监护人还须根据“ 随迁子女积分规定”提供相应佐证材料的原件;港澳台、外籍幼儿监护人还须提供护照、港澳台通行证或居住证等材料原件。“随申办”移动端或上海“一网通办”网站中的电子证照与纸质证件具有同等效力。未完成“市登记系统”信息登记和嘉定区报名的对象,不得入园分配。
3.网上验证
5月31日,完成网上验证,监护人可通过短信或登录平台获取验证情况。
4.录取通知
6月28日,完成小班新生录取工作,监护人可通过短信或登录平台获取录取情况。
7月15日,小班新生录取通知书发送并确认完毕。
(二)托班新生
5月9日—13日,凡本镇人户一致的适龄儿童,有意愿在本镇申请就读公办幼儿园托班的适龄幼儿监护人,须完成网上登记与报名。
方式一:登录上海“一网通办”(网址:https://zwdt.sh.gov.cn ),进入“2024 年适龄幼儿入园”特色专栏,或登录 “随申办”移动端首页“2024 年适龄幼儿入园”专栏,点击“各区报名”,选择“嘉定区”进行操作。
方式二:登录上海“一网通办”(网址:https://zwdt.sh.gov.cn )选择 “政务服务” ,切换至 “嘉定区” ,进入 “2024 年嘉定区适龄幼儿入园”专栏,或 “ 随申办”移动端首页搜索“嘉定旗舰店”,进入“2024 年嘉定区适龄幼儿入园”专栏,选择 “托班新生”报名窗口,完成信息登记与报名。
确因家庭困难等原因,无法在5月13日前完成网上登记与报名的托班幼儿监护人,可带齐材料,于6月3日—5日至南翔镇古猗园路737号B座一楼101室办理补登记与报名。需提供材料参照小班新生。补报名成功的幼儿,根据 “排序靠后”原则, 由南翔镇教委根据公办园托班招生情况,统筹分配至有托班余额的公办幼儿园,若本镇公办幼儿园无学额的,监护人可自愿选择民办幼儿园申请就读。
7月10日前,完成托班幼儿录取工作,监护人可通过短信或登录平台获取录取情况。
7月15日前,托班录取通知书发送并确认完毕。
(三)插班转园幼儿
5月9日—13日,凡符合本镇招生对象和相关条件,上一年度确因身体状况等特殊原因未入园或确需在本镇申请中大班插班转园的适龄幼儿监护人,须完成网上登记与报名。
方式一:登录上海“一网通办”(网址:https://zwdt.sh.gov.cn),进入 “2024年适龄幼儿入园”特色专栏,或登录“随申办”移动端首页“2024年适龄幼儿入园”专栏,点击“各区报名”,选择“嘉定区”进行操作。
方式二:登录上海“一网通办”(网址:https://zwdt.sh.gov.cn)选择 “政务服务”,切换至“嘉定区”,进入“2024年嘉定区适龄幼儿入园”专栏,或“ 随申办”移动端首页搜索“嘉定旗舰店”,进入“2024年嘉定区适龄幼儿入园”专栏,选择 “插班转园”报名窗口,完成信息登记与报名。
同时,监护人需要上传幼儿和监护人的户籍证明、房地产证等相关材料的原件照片或“ 一网通办”电子证照,经南翔镇教委验证后,在公办幼儿园有班额的前提下,按幼儿条件依次排序录取。监护人也可自愿选择有学额的民办幼儿园入园。符合插班条件的幼儿均为统筹对象。未完成网上登记和报名的对象,不得入园分配。
确因家庭困难等原因,无法在5月13日前完成网上登记与报名的班转园幼儿监护人,可带齐材料,于6月3日—5日至南翔镇古猗园路737号B座一楼101室办理补登记与报名。需提供材料参照小班新生。补报名成功的幼儿,根据“排序靠后”原则, 由南翔镇教委根据招生方案和资源情况判断,若本镇公办幼儿园有学额的,统筹安排入公办园,若本镇公办幼儿园无学额的,监护人可自愿选择民办幼儿园申请就读。
7月10日前,完成中大班插班转园幼儿录取工作,监护人可通过短信或登录平台获取录取情况。
7月15日前,中大班插班转园录取通知书发送并确认完毕。
以上网上登记和报名过程中,幼儿监护人必须对所提供信息的真实性负责,如所填信息与实际不符,或在后续区教育局幼儿园复核验证时发现不符,将视录取结果无效,并对录取结果做相应调整。
四、重要事项及时间节点说明
1.4月18日,本镇及各幼儿园通过官方网站、微信公众号、宣传栏等宣传途径,向社会、家长公开招生政策及具体事项。
2.4月22—29日,小班新生监护人登入“市登记系统”完成信息登记。
3.5月9—13日,小班新生监护人完成网上报名,托班和插班转园幼儿监护人完成网上登记与报名;未在4月29日前完成“市登记系统”信息登记的小班新生监护人,带齐材料至南翔镇古猗园路737号B座101室办理补登记。
4. 5月31日,完成网上验证,监护人可通过短信或登录平台获取验证情况。
5.6月3日—5日,未在5月13日前完成本区报名的幼儿(含小班、托班和插班转园)监护人,带齐材料至南翔镇古猗园路737号B座101室办理补报名。
6.6月28日,完成公办幼儿园小班新生录取工作,监护人可通过短信或登录平台获取录取情况。
7.7月10日前,完成托班和中大班插班转园幼儿录取工作,监护人可通过短信或登录平台获取录取情况。
8.7月15日前,各幼儿园小班、托班和中大班插班转园幼儿录取通知书发送并确认完毕。
五、联系方式
1.南翔镇教委地址:古猗园路737号B座二楼
咨询电话:59121044、69975606
(工作日 8:30—11:00,13:30—16:30)
2.天恩幼儿园招生工作联系地址:南翔镇德园路1472号 B307
咨询电话:69987321-8030
(工作日上午8:30-11:00,下午13:30-16:30)
六、上海市嘉定区天恩幼儿园网址及公众号
1.网站地址
https://31011400118.age06.com/x310114/19820/index.aspx
2.微信公众号
tianenyoueryuan
七、上海市嘉定区天恩幼儿园收费标准

上海市嘉定区天恩幼儿园
2024年4月18日


2025年上海市嘉定区天恩幼儿园
招生简章

上海市嘉定区天恩幼儿园是一所隶属于嘉定区教育局的全日制公办幼儿园,地处千年文化古镇南翔。成立于2017年9月,2024年9月分部正式开园,2023年12月,成功创建为上海市高质量幼儿园,标志着办园水平迈上新台阶。在各级领导的关心和支持下,幼儿园设施设备优良,文化氛围浓厚。确立了“怡己怡人,至善至美”的办园理念,在“怡美教育”课程建构与实施中,努力将幼儿园打造成幼儿快乐成长的乐园、教师专业发展的沃土、家长信任的教育伙伴、区域优质的教育资源、特色办学的唯美倡导。


(天恩幼儿园——总部)


(天恩幼儿园——分部)
上海市嘉定区天恩幼儿园重视师德师风建设,形成了“簇拥而生、向阳而长”的良好育人环境。教师均为本科及以上学历,其中硕士研究生4人;各级优秀骨干教师14人,其中区级骨干2人、镇级骨干3人;中、高级职称教师19人,其中高级教师3人。整体教师队伍充满活力、专业性强、发展后劲足。
多年来,上海市嘉定区天恩幼儿园屡获殊荣,包括“嘉定区文明单位”“上海市健康食堂”“嘉定区办学先进单位”“嘉定区科研先进集体”“嘉定区早教先进单位”“嘉定区家庭教育特色校”等称号。作为一所家门口的高质量幼儿园,天恩幼儿园以卓越的保教服务和温暖的家园共育模式,为幼儿的幸福童年保驾护航。
根据《上海市嘉定区教育局关于2025年嘉定区幼儿园招生入园工作的实施意见》(嘉教〔2025〕8号)、《上海市嘉定区教育局关于来沪人员随迁子女在嘉定区就读幼儿园实施积分管理的规定》(嘉教〔2019〕70号)、《2025年南翔镇幼儿园招生入园公告》等文件精神,结合我园实际,现制定2025年招生简章如下。
一、招生班额
2025年9月,天恩幼儿园总部预计招收4个小班、1个托班,天恩幼儿园嘉好分部预计招收3个小班、1个托班。
二、 招生对象和条件
(一)小班新生
招收年满3周岁(2021年9月1日—2022年8月31日出生),身体健康(无慢性传染病),身心发育指标达到同龄儿童基本水平,能独立参加集体活动的适龄幼儿。入园条件排序如下:
1.本镇户籍的适龄幼儿
本镇户籍的适龄幼儿,户口簿户主为幼儿本人或其直系亲属(父母、祖父母、外祖父母),且持有与户口簿地址相应的住宅类房产证或农村自有宅基地证(以下简称“房地产证 ”),产权人仅为幼儿本人或其直系亲属,相关证件须在 2025年4月30日之前办理完成,经验证通过后,可优先就近安排入公办幼儿园。
本镇户籍的适龄幼儿,确有困难不能在户籍地入园,申请在本镇居住地入园的,须持有本镇居住地房地产证,产权人仅为幼儿本人或其直系亲属。排序在“人户一致适龄幼儿”后,视居住地实际资源情况统筹安排入公办幼儿园。
2.本镇集体或社区公共户籍的适龄幼儿
登记在本镇的集体或社区公共户籍适龄幼儿,证件须在 2025年4月30日之前办理完成,经验证通过后视实际资源统筹入公办幼儿园。
3.配住本镇廉租房的本市户籍适龄幼儿
配住本镇廉租房的适龄幼儿,租赁人仅为幼儿本人或其父母,廉租房相关材料证明、户口簿等须在 2025年4月30日之前办理完成,经验证通过后视实际资源统筹入公办幼儿园。
4.人户分离的本市户籍适龄幼儿
①本区户籍的适龄幼儿,确有困难不能在户籍地入园,申请在本镇入公办园的,须持有本镇区域内房地产证,产权人仅为幼儿本人或其直系亲属。
②本市外区户籍的适龄幼儿,确有困难不能在户籍地入园,申请在本镇入公办园的,须持有本镇区域内房地产证,产权人仅为幼儿本人或其父母。
相关证件须在2025年4 月30日之前办理完成,经本镇验证通过后视实际资源统筹入公办幼儿园。
5.非本市户籍及外籍适龄幼儿
申请在本镇就读幼儿园的非本市户籍及外籍适龄幼儿,父母一方须持本镇有效期内上海市居住证或居住登记凭证、港澳居民来往内地通行证或港澳居民居住证、台湾居民来往大陆通行证或台湾居民居住证、护照或本区户籍证明等,相关证件须在2025年4 月30日之前办理完成。同时须按照随迁子女积分规定要求,根据父母一方在本区合法稳定就业、合法稳定居住等情况,完成各指标项目积分的网上填报。南翔镇通过幼儿监护人网上自主评分与线上验证相结合的方式,采集相关数据,根据实际资源情况,按积分依证、依次统筹入园。未达南翔镇入公办幼儿园积分分数线的适龄幼儿,监护人可自主选择民办幼儿园申请就读。
(二)托班新生
1.招生对象:招收满24个月(2022年9月1日—2023年8月31日出生),身体健康(无慢性传染病),身心发育指标达到同龄儿童基本水平,能独立参加集体活动,且有意愿就读托班的本镇人户一致适龄幼儿。
2.入园排序:本镇公办园招收本镇户籍托班新生,托班参照小班新生分配区域进行录取,如同一区域报名幼儿超过计划数,按幼儿出生年月排序,优先录取月龄较大的幼儿,直至额满为止。如本镇其他区域公办园托班招生有余额,由南翔镇征求家长意愿统筹部分符合条件的幼儿入托(以相对就近为原则,按月龄排序)。
(三)插班转园幼儿
1.招生对象:上一年度确因身体状况等特殊原因未入园或确需在本镇申请中大班插班转园的适龄幼儿,身体健康(无慢性传染病),身心发育指标达到同龄儿童基本水平,能独立参加集体活动。
2.入园排序:插班幼儿符合入公办园条件,均为统筹对象,视区域内公办园学额按照人户一致优先等统筹安排。
春季开学如有插班转园需求,由区教育局根据相关规定及区域内转出幼儿空出学额情况协调安排。入园条件排序参照小班新生,依次录取,直至额满为止,具体情况可咨询区教育局。
南翔镇各公办幼儿园之间不予转园。
(四)特殊幼儿
本镇户籍特殊幼儿凭三甲医院出具的儿童发展评估报告,确能独立参加集体活动,可安排至普通幼儿园随班就读。监护人有义务配合幼儿园要求,提供真实的儿童发展评估报告。中、重度残障幼儿可持相关证明材料至嘉定区成佳学校报名,具体要求按学校规定执行,咨询电话:59532151。
三、登记、报名、验证、录取途径和方式
(一)小班新生
1.网上登记
4月22日—4月29日,凡符合本镇招生对象和相关条件,有意愿在本镇申请就读幼儿园小班的适龄幼儿监护人,须通过“市登记系统 ”进行统一的信息登记:登录上海“一网通办”(网址:https://zwdt.sh.gov.cn),进入“2025 年适龄幼儿入园 ”专栏填写信息,获取《上海市适龄幼儿入园信息登记表》和登记编号,作为幼儿进行区级入园报名和验证的凭证。同时,可点击“嘉定区 ”查询本区相关招生政策。
2.网上报名
5月7日—5月12日,完成信息登记的小班适龄幼儿监护人,凭登记编号,登录上海“一网通办 ”(网址同上),进入“2025 年适龄 幼儿入园 ”特色专栏,或登录“随申办 ”移动端首页“2025 年适龄幼儿入园 ”,补充信息完成报名。每名幼儿就读意愿须在户籍地与居住地之间二选一。非本市户籍幼儿监护人(含港澳台及外籍幼儿)还须同步完成《嘉定区来沪人员随迁子女申请就读幼儿园积分表》。
5月12日为本区幼儿园入园报名截止日,之后不可更改信息,监护人可通过短信及平台获取招生相关信息。
确因家庭困难等原因,无法在规定时间内完成网上登记、报名的小班适龄幼儿监护人,可带齐材料,于5月7日—5月12日(工作日上午 8:30-11:00,下午13:30-16:30)至南翔镇古猗园路737号B座200室办理信息补登记;6月3日—6月5日至上述地址办理补报名。补报名成功的本镇户籍幼儿纳入统筹对象,由南翔镇根据资源情况统筹安排;补报名成功的非本镇户籍幼儿,根据“排序靠后”原则,由南翔镇根据公办幼儿园资源情况进行统筹安排,如公办幼儿园无学额的、监护人可自主选择民办幼儿园申请就读。
3.网上验证
5月30日,本镇完成网上验证,监护人可通过短信或登录平台获取验证情况。
4.录取通知
6月27日,公办幼儿园完成小班新生录取工作,监护人可通过短信或登录平台获取录取情况。
7月10日,民办幼儿园完成小班新生录取工作,监护人可通过短信或登录平台获取录取情况。
7月15日,各幼儿园小班新生录取通知书发送并确认完毕。
(二)托班、插班转园幼儿
1.托班幼儿:5月7日—5月12日,凡本镇户籍的适龄儿童,有意愿申请就读公办幼儿园托班的,监护人须完成网上登记与报名。
2.插班转园幼儿:5月7日—5月12日,凡符合本镇招生对象和相关条件,上一年度确因身体状况等特殊原因未入园或确需在本镇申请中大班插班转园的适龄幼儿,监护人须完成网上登记与报名。
3.报名及录取方式
方式一:登录上海“一网通办”(网址:https://zwdt.sh.gov.cn),进入“2025 年适龄幼儿入园 ”特色专栏,或登录“随申办 ”移动端首页“2025 年适龄幼儿入园 ”专栏,点击“各区报名”,选择“嘉定区”进行操作。
方式二:登录上海“一网通办 ”(网址同上)选择“政务服务 ”,切换至“嘉定区 ”,进入“2025 年嘉定区适龄幼儿入园 ”专栏,或“随申办 ”移动端首页搜索“嘉定旗舰店”,进入“2025 年嘉定区适龄幼儿入园”专栏,选择“托班新生 ”或“插班转园 ”报名窗口,完成信息登记与报名。
确因家庭困难等原因,无法在5月12日前完成网上报名的托班、插班幼儿监护人,可带齐材料,于6月3日—6月5日(上午8:30-11:00,下午 13:30-16:30)至南翔镇古猗园路737号B座200室办理补报名。补报名成功的托班幼儿,根据“排序靠后 ”原则,由南翔镇根据公办园托班招生情况,统筹分配至有托班余额的公办幼儿园,若本镇公办幼儿园无学额的,监护人可自主选择民办幼儿园申请就读。
7月10日前,本镇完成托班、插班转园幼儿录取工作,监护人可通过短信或登录平台获取录取情况。
7月15日前,托班、插班转园录取通知书发送并确认完毕。
(三)补充说明
1.未完成网上登记和报名的小班、托班、插班幼儿,公办幼儿园不得入园分配。选择民办幼儿园托班的无需网上登记与报名。
2.补登记、补报名所需材料:补登记需要幼儿户籍证明、幼儿出生证、幼儿预防接种证明、本区房地产或房屋租赁证明、父母结婚证等原件;补报名还需提供《2025年上海市适龄幼儿入园信息登记表》等原件,非本市户籍幼儿监护人还须根据“随迁子女积分规定 ”提供相应佐证材料的原件,港澳台、外籍幼儿监护人还须提供护照、港澳 台通行证或居住证等材料原件。
3.登记和报名过程中,幼儿监护人必须对所提供信息的真实性负责,如所填信息与实际不符,或在后续区教育局、幼儿园复核验证时发现不符,将视录取结果无效,并对录取结果做相应调整。
4.凡是符合统筹入公办园的,同等条件下优先统筹持本镇有效房地产证的幼儿。如受学额限制,同一所幼儿园无法全部安排同等条件幼儿入园时,则按房地产证登记日期先后排序录取。
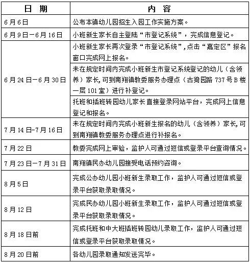
四、招生入园工作日程安排

五、联系方式
(1)南翔镇教委地址:南翔镇古猗园路737号B座200室、209 室
咨询服务电话:021-59121044
工作时间:工作日上午8:30-11:00,下午13:30-16:30 招生监督电话:021-69975606
(2)天恩幼儿园招生工作联系地址:南翔镇德园路1472号 B307
咨询服务电话:69987321-8030
工作时间:工作日上午8:30-11:00,下午13:30-16:30
六、上海市嘉定区天恩幼儿园网址及公众号
(1)网站地址
https://31011400118.age06.com/x310114/19820/index.aspx
(2)微信公众号
tianenyoueryuan

七、上海市嘉定区天恩幼儿园收费标准

上海市嘉定区天恩幼儿园
2025年4月17日
声明:本文由上哪学团队(微信公众号ID: shangnaxue)原创整理制作,转载请注明来源和出处,否则追究法律责任。

意见反馈
返回顶部




