上海市嘉定区南翔幼儿园(北部)
上海市嘉定区南翔幼儿园(北部)
南翔镇裕丰路206号
学校概况
招生简章
上海市嘉定区南翔镇 2020年幼儿园招生入园工作实施方案
作者:南翔幼儿园
发布时间:2020年4月17日
根据上海市教育委员会《关于做好2020年本市学前教育阶段适龄幼儿入园工作的通知》(沪教委托幼〔2020〕3号)、《2020年嘉定区幼儿园招生入园工作实施意见》(嘉教〔2020〕33号)和《关于来沪人员随迁子女在嘉定区就读幼儿园实施积分管理的规定》(嘉教〔2019〕70 号)等文件精神,结合南翔镇学前教育资源实际情况,现就本镇2020年幼儿园招生入园工作提出如下实施方案:
一、 招生对象及条件
㈠招生对象
凡年满3周岁(2016年9月1日—2017年8月31日之间出生),身体健康(无慢性传染病),身心发育指标达到同龄儿童基本水平、可独立参加集体活动的适龄幼儿。
㈡材料认定
1、本镇户籍人户一致的适龄幼儿
本镇户籍的适龄幼儿,户口簿户主为幼儿本人或其直系亲属(父母、祖父母、外祖父母),且持有南翔镇住宅类房产证或农村自有宅基地证或动迁协议(以下简称房地产证),产权人仅为幼儿本人或其直系亲属,相关证件须在2020年4月23日之前办理完成,经审验通过后,可优先就近入园。
2、本镇集体或社区公共户籍的适龄幼儿
登记在本镇的集体或社区公共户籍适龄幼儿,证件须在2020年4月23日之前办理完成,经审验通过后,视本镇实际资源统筹入园。
3、配住廉租房的本市户籍适龄幼儿
配住本镇廉租房的适龄幼儿,租赁人仅为幼儿本人或其父母,廉租房相关材料证明、户口簿等须在2020年4月23日之前办理完成,经审验通过后,视本镇实际资源统筹入园。
4、人户分离的本市户籍适龄幼儿
⑴本区户籍的适龄幼儿,确有困难不能在户籍地入园,选择在本镇申请跨街镇居住地入园的,须持有本镇区域内房地产证,产权人仅为幼儿本人或其直系亲属,相关证件须在2020年4月23日之前办理完成,经审验通过后, 视本镇实际资源统筹入园。
⑵外区户籍的适龄幼儿,确有困难不能在户籍地入园,选择在本镇申请跨区居住地入园的,须持有本镇区域内房地产证,产权人仅为幼儿本人或其父母,相关证件须在2020年4月23日之前办理完成,经审验通过后, 视本镇实际资源统筹入园。
同一街镇内不接受“人户分离”申请。
5、来沪人员随迁子女适龄幼儿
申请在本镇就读幼儿园的来沪人员随迁子女,父母一方须持有效期内《上海市居住证》、《居住登记凭证》或本区户籍证明,相关证件须在2020年4月23日之前办理完成。同时须根据随迁子女积分规定要求,按父母一方在本区合法稳定就业、合法稳定居住等指标项目完成区报名系统网上积分填报。通过幼儿监护人网上自主评分与教委线下审核验证相结合的方式,采集相关数据,根据本镇实际资源情况,按积分依证、依次统筹入园。家长持有《上海市居住证积分达标通知书》,入园幼儿应列入同住子女名单,否则不予认可。
积分未达本镇入公办园分数线的适龄幼儿,可自愿选择就读民办幼儿园。
6、港澳台及外籍适龄幼儿
港澳居民凭来往内地通行证或港澳居民居住证、台湾居民凭来往大陆通行证或台湾居民居住证、外籍幼儿凭护照和南翔镇房地产证(产权人仅为幼儿本人或其父母)等材料登记报名。相关证件须在2020年4月23日之前办理完成。
㈢特殊幼儿
本镇户籍特殊幼儿凭儿童医学机构出具的医学鉴定证明,确能坚持独立参加集体活动,可安排至普通幼儿园随班就读;中、重度残障幼儿可持相关证明材料至嘉定区成佳学校报名。咨询电话:59530983*8005。
二、登记报名途径
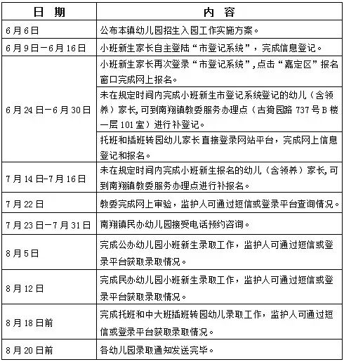
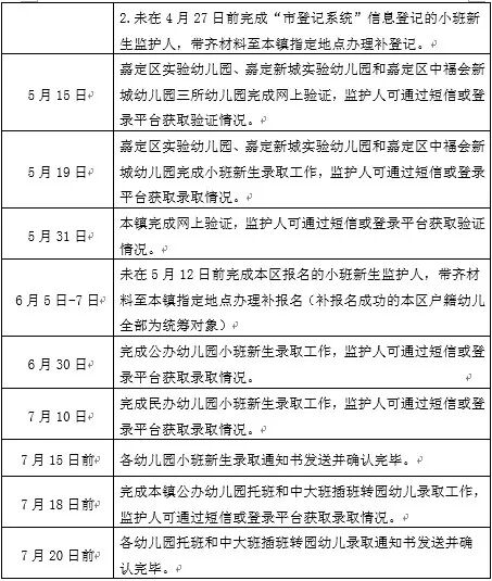
4月24日--4月30日,凡符合本镇招生对象和相关条件,有意愿在本镇申请就读幼儿园小班的适龄幼儿家长,通过“上海市适龄幼儿入园信息登记系统”(网址https://shrydj.edu.sh.cn,以下简称“市登记系统”,“一网通办”用户也可以访问市政府网站www.shanghai.gov.cn上的“一网通办”栏目,进入市登记系统 )进行网上信息登记。完成信息登记(以家长接收到“登记成功”的短信为准,此后信息不得更改),家长获取入园信息登记表和登记编号,然后点击“嘉定区”报名窗口查询本区相关招生政策。确因家庭困难,无法完成网上信息登记,可前往附近的东方信息苑完成信息登记(南翔镇东方信息苑地址古猗园路737号A座3楼,电话39926240);如无法在4月30日之前完成网上登记的小班适龄幼儿家长,可在5月8日--5月20日带齐材料至嘉定区教育局(嘉行公路601号)服务窗口进行信息补登记。
5月8日--5月20日,已完成市登记系统信息登记的小班适龄幼儿家长,须登录“上海市登记系统”进入“嘉定区”报名窗口进行报名,完善补充报名信息,并打印《2020年嘉定区适龄幼儿入园报名表》。本市非本镇户籍幼儿就读意愿须在户籍地与居住地之间二选一;本镇户籍幼儿依其有效居住地登记地址分配入园。非本市户籍幼儿家长(含港澳台及外籍幼儿)还须同步完成《嘉定区来沪人员随迁子女申请就读幼儿园积分表》。5月20日为本镇幼儿园入园报名截止日,之后不可更改信息,家长可通过短信及平台查询招生相关信息。
确因家庭困难,无法在5月20日之前完成网上登记报名的小班适龄幼儿家长,可在6月7日--6月12日至嘉定区教育局(嘉行公路601号)服务窗口进行补报名及现场验证,补报名成功且符合本镇公办幼儿园入园条件的为统筹对象,由本镇根据资源情况统筹分配。
未在“市登记系统”完成信息登记和区报名窗口报名的对象,一律不得进行现场审验和入园分配。
三、材料审核及验证
1、公办幼儿园现场审验时间地址
6月6日,凡申请就读本镇公办幼儿园,且通过网上初审的幼儿,家长须按照短信及网上提示的审验地点现场验证。南翔幼儿园接待本市户籍且通过网上初审的幼儿家长,南翔小学接待非本市户籍且通过网上初审幼儿家长,逾期视自动放弃。
2、民办幼儿园现场审验时间及报名地址
未达本镇公办幼儿园积分分数线的适龄幼儿,可自愿选择就读民办幼儿园。6月13日马荣幼儿园(芳林路318号)、翔华幼儿园(翔江公路485号)、米儿谷幼儿园(银翔路819弄8号A幢)在各自幼儿园内接受家长现场报名并现场审验材料;6月14日天宇幼儿园(翔乐路81号)、桃苑幼儿园(新勤路888号)、东翔幼儿园(德力西路218号)在南翔小学内接受家长报名并现场审验材料。
3、现场验证须提供的相关材料
户籍证明、房地产证、父母结婚证、儿童出生证、儿童预防接种证明、《2020年嘉定区适龄幼儿入园报名表》;外省市户籍儿童家长还须提供父母一方和儿童的《上海居住证》或《居住证登记凭证》、《上海市居住证积分达标通知书》、在本市社保缴纳记录证明、《嘉定区来沪人员随迁子女申请就读幼儿园积分表》及相应材料原件和复印件等;港澳台、外籍幼儿家长还须提供护照,港澳台通行证或居住证等材料。
幼儿监护人对所填信息的真实性负责,如验证信息与所填信息不符,将视登记报名无效。
四、录取
1、小班新生
6月5日,家长可通过短信或登录平台查询本镇公办幼儿园网上初审信息。6月6日,通过网上初审的家长带齐材料至现场验证。6月30日,家长可通过短信或登录平台查询本镇公办幼儿园录取情况。7月25日,家长可通过短信或登录平台查询民办幼儿园录取情况。
7月31日之前,全镇幼儿园录取通知发送完毕。
2、插班转园幼儿
5月8日--5月20日,受理幼儿插班转园申请,家长须登录嘉定区幼儿园招生报名系统(http://yeybm.jdjy.sh.cn),选择“插班转园申请”登记窗口,完成信息登记。6月20日之前,南翔镇教委电话通知符合插班南翔镇公办园条件的幼儿家长,经现场材料复验通过后,统筹安排入园。
3、托班新生,详见《2020年嘉定区幼儿园招生入园工作实施意见》。
五、政策宣传和时间节点
4月17日起,通过《南翔报》、南翔公众微信平台、上海嘉定南翔频道(www.jiading.gov.cn/nanxiang),各学校网站,宣传栏,各村居电子屏等发布本实施细则,宣传招生政策,提高市民对2020年本镇幼儿园招生入园政策和实施方案的知晓率。
六、联系方式
上海市适龄幼儿入园信息登记系统:https://shrydj.edu.sh.cn
嘉定区教育局网址: https://www.jiading.gov.cn/jiaoyu
教育局咨询电话:39902052
教育局监督电话:39902066(信访、举报)
联系地址:嘉定区嘉行公路601号
南翔镇教委地址:古猗园路737号B座205室、209室
咨询电话: 69975606;59121044
工作时间:工作日上午8:00——11:30,下午13:00——16:30
南翔镇教育委员会
声明:本文由上哪学团队(微信公众号ID: shangnaxue)原创整理制作,转载请注明来源和出处,否则追究法律责任。





























