上海市嘉定区新翔幼儿园
上海市嘉定区新翔幼儿园
南翔镇德华路818号
学校概况
嘉定区新翔幼儿园是上海市一级幼儿园。 学校在“尚美育人——提升生命品质”办园理念的引领下,实施“健、慧、礼、乐”培养目标,倡导“向上、向真、向善、向美”的校园文化精神,先后荣获“上海市文明单位”、“上海市教育系统巾帼文明岗”等荣誉称号

招生简章
2020年幼儿园招生入园工作实施方案
上海市嘉定区新翔幼儿园 前天
根据上海市教育委员会《关于做好2020年本市学前教育阶段适龄幼儿入园工作的通知》(沪教委托幼〔2020〕3号)、《2020年嘉定区幼儿园招生入园工作实施意见》(嘉教〔2020〕33号)和《关于来沪人员随迁子女在嘉定区就读幼儿园实施积分管理的规定》(嘉教〔2019〕70 号)等文件精神,结合南翔镇学前教育资源实际情况,现就本镇2020年幼儿园招生入园工作提出如下实施方案: 一、招生对象及条件 (一)招生对象 凡年满3周岁(2016年9月1日—2017年8月31日之间出生),身体健康(无慢性传染病),身心发育指标达到同龄儿童基本水平、可独立参加集体活动的适龄幼儿。 (二)材料认定 1、本镇户籍人户一致的适龄幼儿 本镇户籍的适龄幼儿,户口簿户主为幼儿本人或其直系亲属(父母、祖父母、外祖父母),且持有南翔镇住宅类房产证或农村自有宅基地证或动迁协议(以下简称房地产证),产权人仅为幼儿本人或其直系亲属,相关证件须在2020年4月23日之前办理完成,经审验通过后,可优先就近入园。 2、本镇集体或社区公共户籍的适龄幼儿 登记在本镇的集体或社区公共户籍适龄幼儿,证件须在2020年4月23日之前办理完成,经审验通过后,视本镇实际资源统筹入园。 3、配住廉租房的本市户籍适龄幼儿 配住本镇廉租房的适龄幼儿,租赁人仅为幼儿本人或其父母,廉租房相关材料证明、户口簿等须在2020年4月23日之前办理完成,经审验通过后,视本镇实际资源统筹入园。 4、人户分离的本市户籍适龄幼儿 ⑴本区户籍的适龄幼儿,确有困难不能在户籍地入园,选择在本镇申请跨街镇居住地入园的,须持有本镇区域内房地产证,产权人仅为幼儿本人或其直系亲属,相关证件须在2020年4月23日之前办理完成,经审验通过后, 视本镇实际资源统筹入园。 ⑵外区户籍的适龄幼儿,确有困难不能在户籍地入园,选择在本镇申请跨区居住地入园的,须持有本镇区域内房地产证,产权人仅为幼儿本人或其父母,相关证件须在2020年4月23日之前办理完成,经审验通过后, 视本镇实际资源统筹入园。 同一街镇内不接受“人户分离”申请。 5、来沪人员随迁子女适龄幼儿 申请在本镇就读幼儿园的来沪人员随迁子女,父母一方须持有效期内《上海市居住证》、《居住登记凭证》或本区户籍证明,相关证件须在2020年4月23日之前办理完成。同时须根据随迁子女积分规定要求,按父母一方在本区合法稳定就业、合法稳定居住等指标项目完成区报名系统网上积分填报。通过幼儿监护人网上自主评分与教委线下审核验证相结合的方式,采集相关数据,根据本镇实际资源情况,按积分依证、依次统筹入园。家长持有《上海市居住证积分达标通知书》,入园幼儿应列入同住子女名单,否则不予认可。 积分未达本镇入公办园分数线的适龄幼儿,可自愿选择就读民办幼儿园。 6、港澳台及外籍适龄幼儿 港澳居民凭来往内地通行证或港澳居民居住证、台湾居民凭来往大陆通行证或台湾居民居住证、外籍幼儿凭护照和南翔镇房地产证(产权人仅为幼儿本人或其父母)等材料登记报名。相关证件须在2020年4月23日之前办理完成。 (三)特殊幼儿 本镇户籍特殊幼儿凭儿童医学机构出具的医学鉴定证明,确能坚持独立参加集体活动,可安排至普通幼儿园随班就读;中、重度残障幼儿可持相关证明材料至嘉定区成佳学校报名。咨询电话:59530983*8005。 二、登记报名途径 4月24日--4月30日,凡符合本镇招生对象和相关条件,有意愿在本镇申请就读幼儿园小班的适龄幼儿家长,通过“上海市适龄幼儿入园信息登记系统”(网址https://shrydj.edu.sh.cn,以下简称“市登记系统”,“一网通办”用户也可以访问市政府网站www.shanghai.gov.cn上的“一网通办”栏目,进入市登记系统 )进行网上信息登记。完成信息登记(以家长接收到“登记成功”的短信为准,此后信息不得更改),家长获取入园信息登记表和登记编号,然后点击“嘉定区”报名窗口查询本区相关招生政策。确因家庭困难,无法完成网上信息登记,可前往附近的东方信息苑完成信息登记(南翔镇东方信息苑地址古猗园路737号A座3楼,电话39926240);如无法在4月30日之前完成网上登记的小班适龄幼儿家长,可在5月8日--5月20日带齐材料至嘉定区教育局(嘉行公路601号)服务窗口进行信息补登记。 5月8日--5月20日,已完成市登记系统信息登记的小班适龄幼儿家长,须登录“上海市登记系统”进入“嘉定区”报名窗口进行报名,完善补充报名信息,并打印《2020年嘉定区适龄幼儿入园报名表》。本市非本镇户籍幼儿就读意愿须在户籍地与居住地之间二选一;本镇户籍幼儿依其有效居住地登记地址分配入园。非本市户籍幼儿家长(含港澳台及外籍幼儿)还须同步完成《嘉定区来沪人员随迁子女申请就读幼儿园积分表》。5月20日为本镇幼儿园入园报名截止日,之后不可更改信息,家长可通过短信及平台查询招生相关信息。 确因家庭困难,无法在5月20日之前完成网上登记报名的小班适龄幼儿家长,可在6月7日--6月12日至嘉定区教育局(嘉行公路601号)服务窗口进行补报名及现场验证,补报名成功且符合本镇公办幼儿园入园条件的为统筹对象,由本镇根据资源情况统筹分配。 未在“市登记系统”完成信息登记和区报名窗口报名的对象,一律不得进行现场审验和入园分配。 三、材料审核及验证 1、公办幼儿园现场审验时间地址 6月6日,凡申请就读本镇公办幼儿园,且通过网上初审的幼儿,家长须按照短信及网上提示的审验地点现场验证。南翔幼儿园接待本市户籍且通过网上初审的幼儿家长,南翔小学接待非本市户籍且通过网上初审幼儿家长,逾期视自动放弃。 2、民办幼儿园现场审验时间及报名地址 未达本镇公办幼儿园积分分数线的适龄幼儿,可自愿选择就读民办幼儿园。6月13日马荣幼儿园(芳林路318号)、翔华幼儿园(翔江公路485号)、米儿谷幼儿园(银翔路819弄8号A幢)在各自幼儿园内接受家长现场报名并现场审验材料;6月14日天宇幼儿园(翔乐路81号)、桃苑幼儿园(新勤路888号)、东翔幼儿园(德力西路218号)在南翔小学内接受家长报名并现场审验材料。 3、现场验证须提供的相关材料 户籍证明、房地产证、父母结婚证、儿童出生证、儿童预防接种证明、《2020年嘉定区适龄幼儿入园报名表》;外省市户籍儿童家长还须提供父母一方和儿童的《上海居住证》或《居住证登记凭证》、《上海市居住证积分达标通知书》、在本市社保缴纳记录证明、《嘉定区来沪人员随迁子女申请就读幼儿园积分表》及相应材料原件和复印件等;港澳台、外籍幼儿家长还须提供护照,港澳台通行证或居住证等材料。 幼儿监护人对所填信息的真实性负责,如验证信息与所填信息不符,将视登记报名无效。 四、录取 1、小班新生 6月5日,家长可通过短信或登录平台查询本镇公办幼儿园网上初审信息。6月6日,通过网上初审的家长带齐材料至现场验证。6月30日,家长可通过短信或登录平台查询本镇公办幼儿园录取情况。7月25日,家长可通过短信或登录平台查询民办幼儿园录取情况。 7月31日之前,全镇幼儿园录取通知发送完毕。 2、插班转园幼儿 5月8日--5月20日,受理幼儿插班转园申请,家长须登录嘉定区幼儿园招生报名系统(http://yeybm.jdjy.sh.cn),选择“插班转园申请”登记窗口,完成信息登记。6月20日之前,南翔镇教委电话通知符合插班南翔镇公办园条件的幼儿家长,经现场材料复验通过后,统筹安排入园。 3、托班新生,详见《2020年嘉定区幼儿园招生入园工作实施意见》。 五、政策宣传和时间节点 4月17日起,通过《南翔报》、南翔公众微信平台、上海嘉定南翔频道(www.jiading.gov.cn/nanxiang),各学校网站,宣传栏,各村居电子屏等发布本实施细则,宣传招生政策,提高市民对2020年本镇幼儿园招生入园政策和实施方案的知晓率。 六、联系方式 上海市适龄幼儿入园信息登记系统:https://shrydj.edu.sh.cn 嘉定区教育局网址: https://www.jiading.gov.cn/jiaoyu 教育局咨询电话:39902052 教育局监督电话:39902066(信访、举报) 联系地址:嘉定区嘉行公路601号 南翔镇教委地址:古猗园路737号B座205室、209室 咨询电话: 69975606;59121044 工作时间:工作日上午8:00——11:30,下午13:00——16:30
南翔镇教育委员会
2020年4月17日
2021年南翔镇幼儿园招生入园工作实施方案
根据《上海市教育委员会关于做好2021年本市学前教育阶段适龄幼儿入园工作的通知》(沪教委托幼[2021]4号)、《上海市嘉定区教育局关于2021年嘉定区幼儿园招生入园工作的实施意见》(嘉教〔2021〕15号)及《上海市嘉定区教育局关于来沪人员随迁子女在嘉定区就读幼儿园实施积分管理的规定》(嘉教〔2019〕70号)等文件精神,结合南翔镇区实际,现就本镇2021年幼儿园招生入园工作提出如下实施细则。
01 招生对象及条件
(一)小班新生
凡年满3周岁(2017年9月1日—2018年8月31日之间出生),身体健康(无慢性传染病),身心发育指标达到同龄儿童基本水平、可独立参加集体活动的适龄幼儿。
材料认定
1、本镇户籍人户一致的适龄幼儿
本镇户籍的适龄幼儿,户口簿户主为幼儿本人或其直系亲属(父母、祖父母、外祖父母),且持有南翔镇住宅类房产证或农村自有宅基地证或动迁协议(以下简称房地产证),产权人仅为幼儿本人或其直系亲属(且全部或共同共有产权,下同)。所有相关证件须在2021年4月23日之前办理完成,下同。
2、本镇集体或社区公共户籍的适龄幼儿
提供户籍证明和房屋租赁等材料。
3、配住廉租房的本市户籍适龄幼儿
租赁人仅为幼儿本人或其父母,廉租房相关材料、户籍证明等。
4、人户分离的本市户籍适龄幼儿
⑴本区户籍的适龄幼儿,确有困难不能在户籍地入园,选择在本镇申请入园的,须持有本镇区域内房地产证,产权人仅为幼儿本人或其直系亲属。
⑵本市外区户籍的适龄幼儿,确有困难不能在户籍地入园,选择在本镇申请入园的,须持有本镇区域内房地产证,产权人仅为幼儿本人或其父母(且全部或共同共有产权, 除幼儿同胞外,下同)。
南翔镇户籍幼儿在本镇就读不接受“人户分离”申请,按家长登记的有效房地产证地址分配入园。
5、来沪人员随迁子女适龄幼儿
申请在本镇就读幼儿园的来沪人员随迁子女,父母一方须持有效期内《上海市居住证》、《居住登记凭证》或本镇户籍证明,如持有本镇区域内房地产证、则产权人仅为幼儿本人或其父母。同时须根据随迁子女积分要求,按父母一方在本区合法稳定就业、合法稳定居住等指标项目完成区报名系统网上积分填报。通过幼儿监护人网上自主评分与教委线下审核验证相结合的方式,采集相关数据,根据本镇实际资源情况,按积分依证、依次统筹入园。家长持有《上海市居住证积分通知书》,入园幼儿应列入同住子女名单,否则该通知书不予认可。
积分未达本镇入公办园分数线的适龄幼儿,家长可自愿选择就读民办幼儿园。
6、港澳台及外籍适龄幼儿
港澳台居民凭来往内地(大陆)通行证或港澳台居民居住证、外籍幼儿凭护照,持房地产证(产权人仅为幼儿本人或其父母)等材料登记报名。同时须根据随迁子女积分要求,按父母一方在本区合法稳定就业、合法稳定居住等指标项目,完成区报名系统网上积分填报。通过幼儿监护人网上自主评分与教委线下审核验证相结合的方式,采集相关数据,根据本镇实际资源情况,按积分依证、依次统筹入园。
积分未达本镇入公办园分数线的适龄幼儿,家长可自愿选择就读民办幼儿园。
(二)托班新生幼儿
今年本镇公办云翔幼儿园招收一个托班新生,报名要求如下:限本镇人户一致幼儿,2018年9月1日—2019年8月31日出生,身体健康(无慢性传染病),身心发育指标达到同龄儿童基本水平,能独立参加集体活动,且有意愿就读托班的适龄幼儿。
5月8日—5月18日,家长直接登录“嘉定区适龄幼儿入园报名系统”(http://yeybm.jdjy.sh.cn,以下简称“区报名系统”),完成网上登记与报名,选择“托班新生”报名窗口,在阅读招生简章和报名须知后,完成信息登记与报名,经南翔镇教委审验通过后,视实际资源情况确定录取对象。
选择民办幼儿园托班的无需网上登记与报名,可自愿选择民办幼儿园申请入托。
(三)插班转园幼儿
确因身体状况或家庭特殊原因,上一年度未入园或确需在本镇申请插班转园的适龄幼儿,5月8日—5月18日,家长直接登录“区报名系统”(http://yeybm.jdjy.sh.cn),选择“插班转园申请”报名窗口,在阅读报名须知后,完成信息登记与报名,经镇教委审验后,视本镇公办幼儿园实际资源,优先安排本镇人户一致幼儿,未纳入统筹对象的适龄幼儿可自愿选择民办幼儿园。
南翔镇各公办幼儿园之间不予转园。
(四)特殊幼儿
本镇户籍特殊幼儿凭三甲医院出具的儿童发展评估报告,经区特殊儿童入学鉴定委员会评估筛查,确能坚持独立参加集体活动,可安排至普通幼儿园随班就读; 家长有义务配合幼儿园要求,提供真实的儿童发展评估报告。中、重度残障幼儿可持相关证明材料至嘉定区成佳学校报名。咨询电话: 59532151。
02小班新生登记、报名途径及方式
4月23日--4月30日,凡符合本镇招生对象和相关条件,有意在本镇申请就读幼儿园小班的适龄幼儿家长,通过“上海市适龄幼儿入园信息登记系统”(网址https://shrydj.edu.sh.cn,以下简称“市登记系统”,也可通过“一网通办”进入市登记系统 )进行网上信息登记。完成信息登记(以家长收到“登记成功”的短信为准),家长获取入园信息登记表和登记编号。
5月8日—5月18日,已完成市登记系统信息登记的幼儿家长,须再次登录“市登记系统”进入“嘉定区”报名窗口进行报名,完善补充报名信息,并打印《2021年嘉定区适龄幼儿入园报名表》。本市非本镇户籍幼儿就读意愿须在户籍地与居住地之间二选一;本镇户籍幼儿依其登记的有效房地产证地址分配入园;非本市户籍幼儿家长(含港澳台及外籍幼儿)还须同步完成《嘉定区来沪人员随迁子女申请就读幼儿园积分表》并打印。5月18日为本区幼儿园入园报名截止日,之后不可更改信息,家长可通过短信及平台查询招生相关信息。
本区3所市(区)示范性幼儿园(嘉定区实验幼儿园、嘉定新城实验幼儿园、嘉定区中福会新城幼儿园)面向全区招生,详见各幼儿园招生简章,每名符合条件的幼儿限报1所,但非必选。
确因家庭困难,无法在4月30日前完成“市登记系统”信息登记的幼儿家长,可在5月8日--5月18日带齐材料至嘉定区教育局(嘉行公路601号)服务窗口进行信息补登记。
补登记须提供材料:父母一方和幼儿户籍证明、幼儿出生证、预防接种证明、本镇房地产证或房屋租赁合同、父母婚姻证明等原件。
确因家庭困难,无法在5月18日之前完成“区报名系统”网上报名的小班适龄幼儿家长,可在6月10日--6月12日至嘉定区教育局(嘉行公路601号)服务窗口进行补报名及现场验证,补报名成功且符合本镇公办幼儿园入园条件的为统筹对象,由本镇根据资源情况统筹分配。
补报名须提供材料与补登记须提供材料相同,还须提供《2021年上海市适龄幼儿入园信息登记表》打印件;外省市户籍幼儿家长还须根据“随迁子女积分规定”提供相应佐证材料的原件;港澳台、外籍幼儿家长还须提供护照,港澳台通行证或居住证等材料原件。补报名成功的本镇户籍幼儿纳入统筹对象,由本镇根据资源情况统筹分配。
未在“市登记系统”完成信息登记和“区报名系统”窗口报名的幼儿,一律不得进行现场审验和入园分配。
03 验证时间、地址及材料
1、公办幼儿园现场审验时间地址
6月5日,凡申请就读本镇公办园,且通过网上初审的幼儿,家长须带相关材料及幼儿本人到南翔幼儿园或南翔小学现场验证。南翔幼儿园(裕丰路206号)接待本市户籍的幼儿家长;南翔小学(裕丰路188号)接待非本市户籍的幼儿家长,逾期视自动放弃。
2、民办幼儿园现场审验时间及报名地址
6月12日马荣幼儿园(芳林路318号)、翔华幼儿园(翔江公路485号)、米儿谷幼儿园(银翔路819弄8号A幢)在各自幼儿园内接受家长现场报名并现场审验材料;6月13日天宇幼儿园(翔乐路81号)、桃苑幼儿园(新勤路888号)、东翔幼儿园(德力西路218号)在各自幼儿园内接受家长现场报名并现场审验材料。
现场验证须提供的相关材料:父母一方和幼儿的户籍证明、房地产证、父母婚姻证明、儿童出生证、儿童预防接种证明、《2021年嘉定区适龄幼儿入园报名表》;外省市户籍儿童家长还须提供父母一方和儿童的《上海居住证》或《居住证登记凭证》、《上海市居住证积分通知书》、在本市社保缴纳记录证明、《嘉定区来沪人员随迁子女申请就读幼儿园积分表》等材料原件和复印件1份;港澳台、外籍幼儿家长还须提供护照,港澳台通行证或居住证等材料原件和复印件1份。
幼儿监护人对所填信息的真实性负责,如验证信息与所填信息不符,将视登记、报名无效。
材料审验时家长提供的“一网通办”或 “随申办市民云”网站中的电子证照与纸质证件具有同等效力。
04录取及统筹安排
1、小班新生
6月30日,家长可通过短信或登录平台查询本镇公办幼儿园录取情况。7月30日,家长可通过短信或登录平台查询民办幼儿园录取情况。
8月15日前,全镇幼儿园录取通知(书面或电话)发送完毕。
录取及统筹顺序:优先录取本镇人户一致的适龄幼儿,再录取本镇寄放户口(含集体户口)的幼儿,然后根据各公办园资源统筹安排符合入公办园条件的其他适龄幼儿,统筹顺序如下:
1)本区户籍幼儿且在本镇持有房地产证;
2)本市外区户籍幼儿且在本镇持有房地产证;
3)本镇寄放户口(含集体户口)的适龄儿童,在本镇持有房屋租赁备案通知书;
4)外省市户籍幼儿,家长持积分达标通知书且在本镇持有房地产证。
凡是符合统筹入公办园的,优先统筹持房地产证的幼儿。如受学额限制,无法全部安排同等条件幼儿入园时,则按照家长登记的房产证登记日期先后排序,优先统筹房产证登记日期较早家庭的幼儿。
2、插班转园幼儿
教委视本镇各公办园空余学额对网上申请的幼儿进行初审,如初审通过,将于6月25日前,电话或短信通知幼儿家长,经现场材料复验通过后,于7月30日前,统筹安排入园。
录取及统筹顺序:优先安排人户一致的适龄幼儿,再根据各公办园资源统筹安排符合入公办园条件的其他适龄幼儿。
3、托班新生
教委视登记报名人数,根据招生学额进行初审,如初审通过,将于6月25日前,电话或短信通知幼儿家长,经现场材料复验通过后,于7月30日前安排入园。当符合条件的报名人数超过计划数时,按照幼儿出生日期排序,优先录取年龄较大的幼儿。
05 政策宣传和时间节点
4月17日起,通过《南翔报》、南翔公众微信平台、上海嘉定南翔频道(www.jiading.gov.cn/nanxiang),各学校网站,各村居电子屏等发布本实施细则,宣传招生政策,提高市民对2021年本镇幼儿园招生入园政策和实施细则的知晓率。
06联系方式
嘉定区教育局网址: http://www.jiading.gov.cn/jiaoyu
教育局咨询电话:39902052,39902089
教育局监督电话:39902066(信访、举报)
联系地址:嘉定区嘉行公路601号
南翔镇教委地址:古猗园路737号B楼
咨询电话: 69975606;59121044
接待咨询时间:
工作日8:30——11:30,13:00——16:30
嘉定区新翔幼儿园2022年秋季招生
开始啦!
园
所
情
况
上海市嘉定区新翔幼儿园坐落于古镇南翔,创办于2004年7月,2009年1月被评为上海市一级幼儿园。
幼儿园坚持“传承教化之风,镕铸品质教育”的核心价值观,确立了“德礼融合 尚美育人”的办园理念。在办园理念的统领下,我园积极打造“德礼”育人课程,弘扬师德为先、智慧创新、团结共赢的“德礼文化”精神,营造“智慧合作、团结共赢、传承发展、勇于创新”校园文化氛围。
强调以“健康活泼、好奇探究、文明乐群、亲近自然、爱护环境、勇敢自信、有初步责任感的儿童”为课程目标,培养“健康美、行为美、智慧美、心灵美”全面均衡发展的“四美”儿童。
发展愿景是:创办一所南翔地区老百姓家门口有品质的德礼特色优质园。
十多年的办学历程让学校在文化积淀、队伍发展、课程建设等方面不断创新突破,并取得优异的成绩。幼儿园先后荣获上海市文明单位、上海市文明校园、上海市安全文明校园、上海市第一批依法治校示范校、上海市见习教师规范化培训基地校、嘉定区教育综合改革示范校、嘉定区办学优秀、先进单位等光荣称号。
左右滑动查看图集
师
资
情
况
新翔幼儿园教师队伍结构日趋合理。整体教师队伍思想稳定、业务精湛,有市特级校园长1名、区学科带头人1名、区骨干教师2人、镇骨干教师2人、园骨干教师4人、教学新秀2名、区后勤分管导师1名、区保健导师1名。
幼
儿
发
展
1.课题领航“德礼”共融
以幼儿园龙头课题《基于儿童视角下,幼儿德育教育班本化课程建构与实施的研究》为载体,将主题活动与“德礼”渗透,确定幼儿园德礼课程的构建与班本化实施路径。
2.幼儿活动“多元”共融
每月幼儿发展水平整体调研,每周幼儿周观察重点评价,每学期有幼儿全面发展评价。基于幼儿体验式学习的内涵与特点,开发多样化的德礼融合体验活动,如“我和红旗合个影”、“小小志愿者”、“南翔有故事”等,构建幼儿园德礼启蒙教育的生态。
《我和红旗合个影》
《小小志愿者》
《南翔有故事》
欢迎小朋友们来到新翔幼儿园!
为了让家长更好地了解幼儿园招生工作,现将《上海市嘉定区南翔镇2022年幼儿园招生入园工作实施方案》转发如下:
上海市嘉定区南翔镇2022年幼儿园招生入园工作实施方案
根据《上海市嘉定区教育局关于2022年嘉定区幼儿园招生入园工作的实施意见》(嘉教〔2022〕14号)及《上海市嘉定区教育局关于来沪人员随迁子女在嘉定区就读幼儿园实施积分管理的规定》(嘉教〔2019〕70号)等文件精神,结合南翔镇实际,现就本镇2022年幼儿园招生入园工作制定如下实施方案。
一、 招生对象及条件
(一) 小班新生
凡年满3周岁(2018年9月1日—2019年8月31日之间出生),身体健康(无慢性传染病),身心发育指标达到同龄儿童基本水平、可独立参加集体活动的适龄幼儿。
1.本镇人户一致的适龄幼儿
本镇户籍的适龄幼儿,户口簿户主为幼儿本人或其直系亲属(父母、祖父母、外祖父母),且持有南翔镇住宅类房地产证或农村自有宅基地证或动迁协议(以下简称房地产证),产权人仅为幼儿本人或其直系亲属(且全部或共同共有产权,下同)。所有相关证件须在2022年6月30日之前办理完成(下同)。
2.本镇集体或社区公共户籍的适龄幼儿
提供户籍证明和房屋租赁合同备案通知书等材料。
3.配住廉租房的本市户籍适龄幼儿
租赁人仅为幼儿本人或其父母,廉租房相关材料、户籍证明等。
4.人户分离的本市户籍适龄幼儿
①本区户籍的适龄幼儿,确有困难不能在户籍地入园,选择在本镇申请入园的,须持有本镇区域内房地产证,产权人仅为幼儿本人或其直系亲属。
②本市外区户籍的适龄幼儿,确有困难不能在户籍地入园,选择在本镇申请入园的,须持有本镇区域内房地产证,产权人仅为幼儿本人或其父母(含幼儿同胞,且全部或共同共有产权,下同)。
南翔镇户籍幼儿在本镇就读不接受“人户分离”申请,按家长登记的居住地有效房地产证地址分配入园。
5.来沪人员随迁子女适龄幼儿
申请在本镇就读幼儿园的来沪人员随迁子女,父母一方须持有效期内《上海市居住证》、《居住登记凭证》或本镇户籍证明,如持有本镇区域内房地产证,则产权人仅为幼儿本人或其父母。同时须根据随迁子女积分要求,按父母一方在本区合法稳定就业、合法稳定居住等指标项目完成区报名系统网上积分填报。通过幼儿监护人网上自主评分与教委审核验证相结合的方式,采集相关数据,根据本镇实际资源情况,按积分依证、依次统筹入园。家长持有《上海市居住证积分通知书》,入园幼儿应列入同住子女名单,否则该通知书不予认可。
港澳台及外籍适龄幼儿,凭来往内地(大陆)通行证或港澳台居民居住证、外籍幼儿凭护照,持房地产证(产权人仅为幼儿本人或其父母)等材料登记报名。同时须根据随迁子女积分要求,按父母一方在本区合法稳定就业、合法稳定居住等指标项目,完成区报名系统网上积分填报。通过幼儿监护人网上自主评分与教委审核验证相结合的方式,采集相关数据,根据本镇实际资源情况,按积分依证、依次统筹入园。
积分未达本镇入公办园分数线的适龄幼儿,家长可自愿选择就读民办幼儿园。
(二) 托班新生
2022年本镇公办云翔幼儿园、浩翔幼儿园、博翔幼儿园、上师大附属嘉定幼儿园各招收一个托班新生,报名要求如下:限2019年9月1日—2020年8月31日出生的本镇人户一致幼儿,身体健康(无慢性传染病),身心发育指标达到同龄儿童基本水平,能独立参加集体活动,且有意愿就读托班的适龄幼儿。
选择民办幼儿园托班的无需网上登记与报名,可自愿选择民办幼儿园申请入托。
(三) 插班转园幼儿
确因身体状况或家庭特殊原因,上一年度未入园或确需在本镇申请入公办幼儿园的插班转园的适龄幼儿,身体健康(无慢性传染病),身心发育指标达到同龄儿童基本水平,能独立参加集体活动,家长需进行网上申请登记。入园条件排序参照小班新生。
南翔镇各公办幼儿园之间不予转园。
(四) 特殊幼儿
本镇户籍特殊幼儿凭三甲医院出具的儿童发展评估报告,经区特殊儿童入学鉴定委员会评估筛查,确能坚持独立参加集体活动,可安排至普通幼儿园随班就读; 家长有义务配合幼儿园要求,提供真实的儿童发展评估报告。中、重度残障幼儿可持相关证明材料至嘉定区成佳学校报名。咨询电话: 59532151。
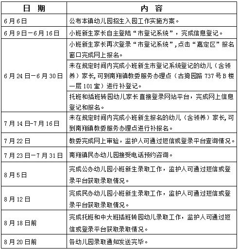
2022年幼儿园招生入园工作相关证件办理完成时间,因受疫情影响,由往年的4月23日延后至6月30日。
二、报名途径及方式
1.小班新生
①网上登记
6月9日--6月16日,凡符合本镇招生对象和相关条件,有意在本镇申请就读幼儿园小班的适龄幼儿监护人,须通过 “市登记系统”进行统一的信息登记。
方式:登录上海“一网通办”(网址:https://zwdt.sh.gov.cn),进入“2022年适龄幼儿入园”特色专栏,或登录“随申办”移动端首页“2022年适龄幼儿入园”专栏填写信息,获取《上海市适龄幼儿入园信息登记表》和登记编号,作为幼儿进行区级入园报名和验证的凭证。同时,可点击“嘉定区”查询本区相关招生政策。
②网上报名
6月24日—6月30日,已完成市登记系统信息登记的幼儿监护人,须再次登录上海“一网通办”,进入“2022年适龄幼儿入园”特色专栏,或登录“随申办”移动端首页“2022年适龄幼儿入园”专栏,点击“各区报名”,选择“嘉定区”,补充信息完成报名。
同时,监护人需要上传幼儿和监护人的户籍证明、房地产证等相关材料的原件照片或“一网通办”电子证照,并填写《2022年嘉定区适龄幼儿入园报名表》。本市非本镇户籍幼儿就读意愿须在户籍地与居住地之间二选一;本镇户籍幼儿依其登记的居住地有效房地产证地址分配入园;非本市户籍幼儿家长(含港澳台及外籍幼儿)还须同步完成《嘉定区来沪人员随迁子女申请就读幼儿园积分表》。
6月30日为本区幼儿园入园报名截止日,之后不可更改信息,监护人可通过短信及平台查询招生相关信息。
确因家庭困难, 无法在规定时间内完成网上登记、报名的小班适龄幼儿监护人,可带齐材料,于6月24日—6月30日至南翔镇古猗园路737号B楼101室办理信息补登记;7月14日—7月16日至上述地点办理补报名。
同时,监护人需要上传幼儿和监护人的户籍证明、房地产证等相关材料的照片。补报名成功的本区户籍幼儿纳入统筹对象,根据南翔镇资源情况统筹分配;补报名成功的非本区户籍幼儿可自愿选择民办幼儿园入园。
补登记须需提供材料:父母一方和幼儿户籍证明、幼儿出生证、本镇房地产证或房屋租赁合同备案通知书、父母婚姻证明等原件。
补报名还须提供《2022年上海市适龄幼儿入园信息登记表》打印件;非本市户籍幼儿家长还须根据“随迁子女积分规定”提供相应佐证材料的原件;港澳台、外籍幼儿家长还须提供护照,港澳台通行证或居住证等材料原件。
“随申办市民云”或上海“一网通办”网站中的电子证照与纸质证件具同等效力。
未完成“市登记系统”信息登记和嘉定区报名的对象,不得入园分配。
2.托班新生
6月24日—6月30日,凡符合本区招生对象和相关条件,有意愿在本镇申请就读公办幼儿园托班的适龄幼儿监护人,须完成网上登记与报名。
方式一:登录上海“一网通办”(网址:https://zwdt.sh.gov.cn),进入“2022年适龄幼儿入园”特色专栏,或登录“随申办”移动端首页“2022年适龄幼儿入园”专栏,点击“各区报名”,选择“嘉定区”进行操作。
方式二:登录上海“一网通办”选择“政务服务”,切换至“嘉定区”,进入“2022年嘉定区适龄幼儿入园”专栏,或“随申办”移动端首页搜索“嘉定旗舰店”,进入“2022年嘉定区适龄幼儿入园”专栏,选择“托班新生”报名窗口,完成信息登记与报名,监护人在四所公办幼儿园中选择一所。
同时,监护人需要上传幼儿和监护人的户籍证明、房地产证等相关材料的原件照片或“一网通办”电子证照,经镇教委审验后,视公办幼儿园实际资源情况及幼儿条件依次排序录取。当符合条件的报名人数超过计划数时,按照幼儿出生日期排序,优先录取年龄较大的幼儿,直至额满为止。
3.插班转园
6月24日—6月30日,凡符合本区招生对象和相关条件,确需在本镇申请中大班插班转园的适龄幼儿监护人,须完成网上登记与报名。
方式一:登录上海“一网通办”(网址:https://zwdt.sh.gov.cn),进入“2022年适龄幼儿入园”特色专栏,或登录“随申办”移动端首页“2022年适龄幼儿入园”专栏,点击“各区报名”,选择“嘉定区”进行操作。
方式二:登录上海“一网通办”选择“政务服务”,切换至“嘉定区”,进入“2022年嘉定区适龄幼儿入园”专栏,或“随申办”移动端首页搜索“嘉定旗舰店”,进入“2022年嘉定区适龄幼儿入园”专栏,选择“插班转园”报名窗口,完成信息登记与报名。
同时,监护人需要上传幼儿和监护人的户籍证明、房地产证等相关材料的原件照片或“一网通办”电子证照,经镇教委审验后,在公办幼儿园有班额的前提下,按幼儿条件依次排序录取。监护人也可自愿选择有学额的民办幼儿园入园。未完成网上登记和报名的对象,不得入园分配。
以上材料,幼儿监护人须提前准备,在网上报名时通过上传原件照片或“一网通办”电子证照等方式,提交相关佐证资料。幼儿监护人必须对所提交信息的真实性负责,必须上传真实有效的佐证资料,如提交资料无法佐证或识别,则将影响网上审验结果。如后续复审发现信息与所填信息不符,将视登记、报名无效。
三、审验及录取
1.7月4日,本区3所市(区)示范性幼儿园(嘉定区实验幼儿园、嘉定新城实验幼儿园、嘉定区中福会新城幼儿园)完成网上审验,监护人可通过短信或登录平台获取审验情况。7月10日前完成录取工作,监护人可通过短信或登录平台获取审验情况。
2.7月22日,镇教委完成公办幼儿园新生网上审验,监护人可通过短信或登录平台获取审验结果信息。
3.7月30日—7月31日,教委抽查部分网上审验通过的幼儿,监护人持相关材料到南翔镇教委服务办理点(古猗园路737号B楼一层101室)现场验证,须提供的相关材料:父母一方和幼儿的户籍证明、房地产证、父母婚姻证明、幼儿出生证、《2022年嘉定区适龄幼儿入园报名表》;非本市户籍儿童家长还须提供父母一方和儿童的《上海居住证》或《居住证登记凭证》、《上海市居住证积分通知书》、在本市社保缴纳记录证明、《嘉定区来沪人员随迁子女申请就读幼儿园积分表》等材料原件;港澳台、外籍幼儿家长还须提供港澳台通行证或居住证或护照等材料原件。
4.8月5日前完成公办幼儿园录取工作,监护人可通过短信或登录平台获取录取信息。
5.未被公办幼儿园审验通过的幼儿监护人,可自愿选择民办幼儿园入园。7月23日——7月31日,监护人通过电话与民办幼儿园预约咨询报名情况。马荣幼儿园(芳林路318号, 69122062,69122162)、翔华幼儿园(翔江公路485号,电话69960032转829或转831)、米儿谷幼儿园(银翔路819弄8号A幢,31577616)、天宇幼儿园(翔乐路81号,59128938)、桃苑幼儿园(新勤路888号,69932317)、东翔幼儿园(德力西路218号,69980229)。8月15日前完成民办幼儿园录取工作,监护人可通过短信或登录平台获取审验情况。
6.申请入托班新生,如教委审验通过, 各园将于8月18日前完成托班幼儿录取工作,监护人可通过短信或登录平台获取录取情况。8月20日前,托班录取通知书发送并确认完毕。
7.申请插班转园幼儿,教委审验通过,将于8月18日前完成录取工作,监护人可通过短信或登录平台获取录取情况。8月20日前,各园插班录取通知书发送并确认完毕。
四、录取及统筹顺序
1.录取顺序:优先录取本镇人户一致的适龄幼儿,再录取本镇寄放户口(含集体户口)的幼儿,然后根据各公办园资源统筹安排符合入公办园条件的其他适龄幼儿。
2.统筹顺序
①本区户籍幼儿且在本镇持有房地产证;
②本市外区户籍幼儿且在本镇持有房地产证;
③本镇寄放户口(含集体户口)的适龄儿童,在本镇持有房屋租赁合同备案通知书;
④非本市户籍幼儿,家长持积分达标通知书且在本镇持有房地产证;
⑤其他符合入公办幼儿园的幼儿。
凡是符合统筹入公办园的,优先统筹持房地产证的幼儿。如受学额限制,同一所幼儿园无法全部安排同等条件幼儿入园时,则按照房地产证登记日期先后排序,优先统筹登记日期较早家庭的幼儿。
五、政策宣传和时间节点
6月6日起,通过《南翔报》(电子版)、南翔公众微信平台、上海嘉定南翔频道(www.jiading.gov.cn/nanxiang),各学校网站,各村居电子屏等发布本实施方案,宣传招生政策,提高市民对2022年本镇幼儿园招生入园政策和实施方案的知晓率。
六、 联系方式
1.上海“一网通办”
网址:https://zwdt.sh.gov.cn
2.嘉定区教育局网址:
http://www.jiading.gov.cn/jiaoyu/
联系地址:嘉定区嘉行公路601号,咨询电话:39902052
(工作日上午8:30—11:00,下午13:30—16:30)
教育局监督电话:39902066
(工作日上午8:30—11:00,下午13:30—16:30)
南翔频道:
www.jiading.gov.cn/nanxiang
南翔镇教委地址:古猗园路737号B楼
咨询电话: 69975606;59121044
接待咨询时间:工作日8:30—11:30,13:00—16:30
附件:2022年南翔镇幼儿园招生入园工作日程安排

嘉定区新翔幼儿园
2023年秋季招生开始啦!
1 园所情况


新翔幼儿园 上海市嘉定区新翔幼儿园坐落于古镇南翔,创办于2004年7月,2009年1月被评为上海市一级幼儿园。 我园以嘉定“品质教育”为指导,以十四五发展规划为引领,立足本园实际,深入推进 “德礼融合 尚美育人”的办园理念,倡导“向上、向真、向善、向美”的校园文化精神。在办园理念的引领下,凝聚教工的智慧,激发教工的潜能,创设“尊重、合作、创新、发展”的工作环境与“团结、和谐、快乐、求新”的文化氛围。 我园以“健康活泼、好奇探究、文明乐群、亲近自然、爱护环境、勇敢自信、有初步责任感的儿童”为课程目标,培养“健康美、行为美、智慧美、心灵美”全面均衡发展的“四美”儿童。 十多年的办学历程让学校在文化积淀、队伍发展、课程建设等方面不断创新突破,并取得优异的成绩。幼儿园先后荣获上海市文明单位、上海市文明校园、上海市安全文明校园、上海市第一批依法治校示范校、上海市见习教师规范化培训基地校、嘉定区教育综合改革示范校、嘉定区办学优秀、先进单位等光荣称号。我园坚持不断地优化管理、提高办园质量,努力成为家门口的高质量幼儿园!



2 师资情况


张颖园长 新翔幼儿园教师队伍结构日趋合理。整体教师队伍思想稳定、业务精湛,有市特级校园长1名、区学科带头人1名、区骨干教师2人、镇骨干教师2人、园骨干教师4人、教学新秀2名、区后勤分管导师1名、区保健导师1名。 ★ 快乐学习 ★







3 课程建设


课程领航 丰富幼儿自主探究经历 基于嘉定区“幼儿发展优先”项目,结合我园的德礼课程特色活动,为丰富幼儿的成长经历,拓展幼儿的生活视野,支持幼儿的自主探究和主动学习。我园遵循幼儿的兴趣和需求,充分挖掘并运用园内外的德礼教育资源。如:古猗园的猗猗绿竹、幽静曲水、花石小路都是幼儿可直接体验的资源;缺角亭背后的红色故事和历史文化,潜移默化地激发幼儿爱祖国、爱家乡的情感。 支持体验 全方位打造课程空间 为保障每个幼儿都能拥有自主探索的机会,我园对园所空间环境进行了全面的顶层设计与精心改造,逐步形成“课程10中心”:趣园、“我班”小花园、沙水池、平台种植区、小池塘、德礼播报站、昆虫世界、蚯蚓养殖基地、科探长廊、气象台,为幼儿提供了真正的全方位“体验”的空间环境。 整合资源 构建家园社合作模式 家庭、社区是幼儿园重要的合作伙伴,为了保障三位一体、合作共育,充分发挥家委会在幼儿园管理中的作用,我园着力打造“生长课堂”家园社共育品牌。譬如幼儿走进嘉北郊野公园、南翔稻田、上海动物园等户外自然环境。在组队探访、直接感知、观察记录、采摘收割中进一步认识动植物的特征,感受人类与大自然的关系。又如幼儿走进南翔老街,倾听观察南翔小笼的制作技艺。幼儿体验制作小笼包的经历有利于切身感受到家乡非物质文化遗产的魅力。幼儿在生长课堂系列活动中感受到了人与社会、自然的和谐共处,从而引发了乐于探究,主动提问的学习品质。










4 招生方案


附: 根据《上海市嘉定区教育局关于2023年嘉定区幼儿园招生入园工作的实施意见》(嘉教〔2023〕11号)、《上海市嘉定区教育局关于来沪人员随迁子女在嘉定区就读幼儿园实施积分管理的规定》(嘉教〔2019〕70号)等文件精神,结合南翔镇实际,现就本镇2023年幼儿园招生入园工作制定如下实施方案。 招生 附件 2023年南翔镇幼儿园招生入园工作日程安排表 2023年南翔镇服务办理点南翔镇2023年幼儿园招生入园工作实施方案








嘉定区新翔幼儿园
2024新翔幼儿园欢迎您!

1

园所情况


新翔幼儿园


上海市嘉定区新翔幼儿园坐落于古镇南翔,创办于2004年7月,2009年1月被评为上海市一级幼儿园。
我园以嘉定“品质教育”为指导,以十四五发展规划为引领,立足本园实际,深入推进 “德礼融合 尚美育人”的办园理念,倡导“向上、向真、向善、向美”的校园文化精神。在办园理念的引领下,凝聚教工的智慧,激发教工的潜能,创设“尊重、合作、创新、发展”的工作环境与“团结、和谐、快乐、求新”的文化氛围。

我园以“健康活泼、好奇探究、文明乐群、亲近自然、爱护环境、勇敢自信、有初步责任感的儿童”为课程目标,培养“健康美、行为美、智慧美、心灵美”全面均衡发展的“四美”儿童。

近二十年的办学历程让学校在文化积淀、队伍发展、课程建设等方面不断创新突破,并取得优异的成绩。幼儿园先后荣获上海市文明单位、上海市文明校园、上海市安全文明校园、上海市第一批依法治校示范校、上海市见习教师规范化培训基地校、嘉定区教育综合改革示范校、嘉定区办学优秀、先进单位等光荣称号。我园坚持不断地优化管理、提高办园质量,努力成为家门口的高质量幼儿园!

2

师资情况


张颖园长


新翔幼儿园教师队伍结构日趋合理。整体教师队伍思想稳定、业务精湛,有市特级校园长1名、区学科带头人1名、区骨干教师1人、区学科新星3人、镇骨干教师1人、园骨干教师2人、园优秀班主任2名、区后勤分管导师1名、区保健导师1名。





★ 快乐学习 ★




3

课程建设


课程领航
丰富幼儿自主探究经历





基于嘉定区“幼儿发展优先”项目,结合我园的德礼课程特色活动,为丰富幼儿的成长经历,拓展幼儿的生活视野,支持幼儿的自主探究和主动学习。我园遵循幼儿的兴趣和需求,充分挖掘并运用园内外的德礼教育资源。如:古猗园的猗猗绿竹、幽静曲水、花石小路都是幼儿可直接体验的资源;缺角亭背后的红色故事和历史文化,潜移默化地激发幼儿爱祖国、爱家乡的情感。





支持体验
全方位打造课程空间

为保障每个幼儿都能拥有自主探索的机会,我园对园所空间环境进行了全面的顶层设计与精心改造,逐步形成“课程10中心”:趣园、“我班”小花园、沙水池、平台种植区、小池塘、德礼播报站、昆虫世界、蚯蚓养殖基地、科探长廊、气象台,为幼儿提供了真正的全方位“体验”的空间环境。

整合资源
构建家园社合作模式

家庭、社区是幼儿园重要的合作伙伴,为了保障三位一体、合作共育,充分发挥家委会在幼儿园管理中的作用,我园着力打造“生长课堂”家园社共育品牌。譬如幼儿走进嘉北郊野公园、南翔佳飞蔬菜基地、上海动物园等户外自然环境。在组队探访、直接感知、观察记录、采摘收割中进一步认识动植物的特征,感受人类与大自然的关系。又如幼儿走进南翔老街,倾听观察南翔小笼的制作技艺。幼儿体验制作小笼包的经历有利于切身感受到家乡非物质文化遗产的魅力;走近高尔夫运动场,充分享受阳光,赋予孩子们强健的体魄,同时让孩子具备这项运动背后的品德和精神。幼儿在生长课堂系列活动中感受到了人与社会、自然的和谐共处,从而引发了乐于探究,主动提问的学习品质。





4

招生概况

根据《上海市嘉定区教育局关于2024年嘉定区幼儿园招生入园工作的实施意见》(嘉教〔2024〕22号)、《上海市嘉定区教育局关于来沪人员随迁子女在嘉定区就读幼儿园实施积分管理的规定》(嘉教〔2019〕70号)等文件精神,结合南翔镇实际,现就本镇2024年幼儿园招生入园工作制定如下实施方案。
一、 招生对象和条件
(一) 小班新生
招收年满3周岁(2020年9月1日—2021年8月31日出生),身体健康(无慢性传染病),身心发育指标达到同龄儿童基本水平,能独立参加集体活动的适龄幼儿。入园条件排序如下:
1.人户一致的适龄幼儿
本镇户籍的适龄幼儿,户口簿户主为幼儿本人或其直系亲属(父母、祖父母、外祖父母),且持有与户口簿地址相应的住宅类房产证或农村自有宅基地证(以下简称房地产证),产权人为幼儿本人或其直系亲属,相关证件须在2024年4月30日之前办理完成,经验证通过后,可优先就近安排入公办幼儿园。
本镇户籍的适龄幼儿,确有困难不能在本镇户籍地入园,选择在本镇居住地申请入园的,须持有本镇居住地房地产证,产权人仅为幼儿本人或其直系亲属(且全部或共同共有产权)。排序在“人户一致适龄幼儿”后,经验证通过后视实际资源统筹安排入公办幼儿园。
2.本镇集体或社区公共户籍的适龄幼儿
登记在本镇的集体或社区公共户籍适龄幼儿,证件须在2024年4月30日之前办理完成,经验证通过后视实际资源统筹入园。
3.配住本镇廉租房的本市户籍适龄幼儿
配住本镇廉租房的适龄幼儿,租赁人仅为幼儿本人或其父母,廉租房相关材料证明、户口簿等须在2024年4月30日之前办理完成,经验证通过后视实际资源统筹入园。
4.人户分离的本市户籍适龄幼儿
①本区户籍的适龄幼儿,确有困难不能在户籍地入园,选择在本镇申请入园的,须持有本镇区域内房地产证,产权人仅为幼儿本人或其直系亲属。
②本市外区户籍的适龄幼儿,确有困难不能在户籍地入园,选择在本镇申请入园的,须持有本镇区域内房地产证,产权人仅为幼儿本人(含幼儿同胞)或其父母(且全部或共同共有产权)。
相关证件须在2024年4月30日之前办理完成,经验证通过后视实际资源统筹入园。
5.非本市户籍及外籍适龄幼儿
申请在本镇就读幼儿园的非本市户籍及外籍适龄幼儿,父母一方须持有效期内上海市居住证或居住登记凭证、港澳居民来往内地通行证或港澳居民居住证、台湾居民来往大陆通行证或台湾居民居住证、护照、或本区户籍证明等,相关证件须在2024年4月30日之前办理完成。同时须按照随迁子女积分规定要求,根据父母一方在本区合法稳定就业、合法稳定居住等情况,完成各指标项目积分的网上填报。南翔镇通过幼儿监护人网上自主评分与教委线上验证相结合的方式,采集相关数据,根据实际资源情况,按积分依证、依次统筹入园。未达南翔镇入公办幼儿园积分分数线的适龄幼儿,可自愿选择就读民办幼儿园。
(二) 托班新生
招收满24个月(2021年9月1日—2022年8月31日出生),身体健康(无慢性传染病),身心发育指标达到同龄儿童基本水平,能独立参加集体活动,且有意愿就读托班的本镇人户一致适龄幼儿。
2024年本镇开设托班的公办幼儿园为:南翔幼儿园、宝翔幼儿园、古猗幼儿园、上大附属嘉定留云幼儿园、浩翔幼儿园、天恩幼儿园、天恩幼儿园嘉好路分部(惠裕路850号)、云翔幼儿园、博翔幼儿园、上师大附属嘉定幼儿园、新翔幼儿园(惠柏路32号);开设托班的民办幼儿园为:翔华幼儿园、马荣金地格林幼儿园。
(三)插班转园幼儿
上一年度确因身体状况等特殊原因未入园或确需在本镇申请中大班插班转园的适龄幼儿,身体健康(无慢性传染病),身心发育指标达到同龄儿童基本水平,能独立参加集体活动。入园条件排序参照小班新生,南翔镇各公办幼儿园之间不予转园。
(四)特殊幼儿
本镇户籍特殊幼儿凭三甲医院出具的儿童发展评估报告,确能独立参加集体活动,可安排至普通幼儿园随班就读。监护人有义务配合幼儿园要求,提供真实的儿童发展评估报告。中、重度残障幼儿可持相关证明材料至嘉定区成佳学校报名,具体要求按学校规定执行,咨询电话:59532151。
二、登记、报名、验证、录取途径和方式
(一) 小班新生
1.网上登记
4月22日—29日,凡符合本镇招生对象和相关条件,有意愿在本镇申请就读幼儿园小班的适龄幼儿监护人,须通过“市登记系统”进行统一的信息登记,方式:登录上海“一网通办”(网址:https://zwdt.sh.gov.cn),进入“2024年适龄幼儿入园”特色专栏,或登录“随申办”移动端首页“2024年适龄幼儿入园”专栏填写信息,获取《上海市适龄幼儿入园信息登记表》和登记编号,作为幼儿进行区级入园报名和验证的凭证。同时,可点击“嘉定区”查询本区相关招生政策。
2.网上报名
5月9日—13日,完成信息登记的小班适龄幼儿监护人,凭登记编号,登录上海“一网通办”(网址:https://zwdt.sh.gov.cn),进入“2024年适龄幼儿入园”特色专栏,或登录“随申办”移动端首页“2024年适龄幼儿入园”专栏,点击“各区报名”,选择“嘉定区”,补充信息完成报名。
每名幼儿就读意愿须在户籍地与居住地之间二选一。
本区3所市(区)示范性幼儿园(嘉定区实验幼儿园、嘉定新城实验幼儿园、嘉定区中福会新城幼儿园)面向全区招生,详见各幼儿园招生简章,每名符合条件的幼儿限报1所,也可以不选。非本市户籍幼儿监护人(含港澳台及外籍幼儿)还须同步完成《嘉定区来沪人员随迁子女申请就读幼儿园积分表》。
5月13日为本区幼儿园入园报名截止日,之后不可更改信息,监护人可通过短信及平台获取招生相关信息。
确因家庭困难等原因,无法在规定时间内完成网上登记、报名的小班适龄幼儿监护人,可带齐材料,于5月9日—13日至南翔镇古猗园路737号B座一楼101室办理信息补登记;6月3日—5日至上述地址办理补报名。补报名成功的本镇户籍幼儿纳入统筹对象,由南翔镇教委根据资源情况统筹安排;补报名成功的非本镇户籍幼儿,根据“排序靠后”原则,由南翔镇教委根据公办幼儿园资源情况进行统筹安排,如公办幼儿园无学额的、监护人可自愿选择民办幼儿园申请就读。
补登记、补报名需提供材料:幼儿户籍证明、幼儿出生证、幼儿预防接种证明、本镇房地产或房屋租赁证明、父母结婚证、《2024年上海市适龄幼儿入园信息登记表》等原件。非本市户籍幼儿监护人还须根据“随迁子女积分规定”提供相应佐证材料的原件;港澳台、外籍幼儿监护人还须提供护照、港澳台通行证或居住证等材料原件。“随申办”移动端或上海“一网通办”网站中的电子证照与纸质证件具同等效力。
未完成“市登记系统”信息登记和嘉定区报名的对象,不得入园分配。
3.网上验证
5月15日,本区3所市(区)示范性幼儿园(嘉定区实验幼儿园、嘉定新城实验幼儿园、嘉定区中福会新城幼儿园)完成网上验证,监护人可通过短信或登录平台获取验证情况。
5月31日,本镇完成网上验证,监护人可通过短信或登录平台获取验证情况。
4.录取通知
5月20日,本区3所市(区)示范性幼儿园(嘉定区实验幼儿园、嘉定新城实验幼儿园、嘉定区中福会新城幼儿园)完成小班新生录取工作,监护人可通过短信或登录平台获取录取情况。
6月28日,公办幼儿园完成小班新生录取工作,监护人可通过短信或登录平台获取录取情况。
7月10日,民办幼儿园完成小班新生录取工作,监护人可通过短信或登录平台获取录取情况。
7月15日,各幼儿园小班新生录取通知书发送并确认完毕。
(二) 托班新生
5月9日—13日,凡本镇人户一致的适龄儿童,有意愿在本镇申请就读公办幼儿园托班的适龄幼儿监护人,须完成网上登记与报名。
方式一:登录上海“一网通办”(网址:https://zwdt.sh.gov.cn),进入“2024年适龄幼儿入园”特色专栏,或登录“随申办”移动端首页“2024年适龄幼儿入园”专栏,点击“各区报名”,选择“嘉定区”进行操作。
方式二:登录上海“一网通办”(网址:https://zwdt.sh.gov.cn)选择“政务服务”,切换至“嘉定区”,进入“2024年嘉定区适龄幼儿入园”专栏,或“随申办”移动端首页搜索“嘉定旗舰店”,进入“2024年嘉定区适龄幼儿入园”专栏,选择“托班新生”报名窗口,完成信息登记与报名。
确因家庭困难等原因,无法在5月13日前完成网上登记与报名的托班幼儿监护人,可带齐材料,于6月3日—5日至南翔镇古猗园路737号B座一楼101室办理补登记与报名。需提供材料参照小班新生。补报名成功的幼儿,根据“排序靠后”原则,由南翔镇教委根据公办园托班招生情况,统筹分配至有托班余额的公办幼儿园,若本镇公办幼儿园无学额的,监护人可自愿选择民办幼儿园申请就读。
未完成网上登记和报名的托班对象,公办幼儿园不得入园分配。选择民办幼儿园托班的无需网上登记与报名,可自愿选择民办幼儿园申请入托。
7月10日前,本镇完成托班幼儿录取工作,监护人可通过短信或登录平台获取录取情况。
7月15日前,托班录取通知书发送并确认完毕。
(三)插班转园幼儿
5月9日—13日,凡符合本镇招生对象和相关条件,上一年度确因身体状况等特殊原因未入园或确需在本镇申请中大班插班转园的适龄幼儿监护人,须完成网上登记与报名。
方式一:登录上海“一网通办”(网址:https://zwdt.sh.gov.cn),进入“2024年适龄幼儿入园”特色专栏,或登录“随申办”移动端首页“2024年适龄幼儿入园”专栏,点击“各区报名”,选择“嘉定区”进行操作。
方式二:登录上海“一网通办”(网址:https://zwdt.sh.gov.cn)选择“政务服务”,切换至“嘉定区”,进入“2024年嘉定区适龄幼儿入园”专栏,或“随申办”移动端首页搜索“嘉定旗舰店”,进入“2024年嘉定区适龄幼儿入园”专栏,选择“插班转园”报名窗口,完成信息登记与报名。
同时,监护人需要上传幼儿和监护人的户籍证明、房地产证等相关材料的原件照片或“一网通办”电子证照,经南翔镇教委验证后,在公办幼儿园有班额的前提下,按幼儿条件依次排序录取。监护人也可自愿选择有学额的民办幼儿园入园。
符合插班条件的幼儿均为统筹对象。未完成网上登记和报名的对象,不得入园分配。
确因家庭困难等原因,无法在5月13日前完成网上登记与报名的插班转园幼儿监护人,可带齐材料,于6月3日—5日至南翔镇古猗园路737号B座一楼101室办理补登记与报名。需提供材料参照小班新生。补报名成功的幼儿,根据“排序靠后”原则,由南翔镇教委根据招生方案和资源情况判断,若本镇公办幼儿园有学额的,统筹安排入公办园,若本镇公办幼儿园无学额的,监护人可自愿选择民办幼儿园申请就读。
7月10日前,本镇完成中大班插班转园幼儿录取工作,监护人可通过短信或登录平台获取录取情况。
7月15日前,中大班插班转园录取通知书发送并确认完毕。
以上网上登记和报名过程中,幼儿监护人必须对所提供信息的真实性负责,如所填信息与实际不符,或在后续区教育局、幼儿园复核验证时发现不符,将视录取结果无效,并对录取结果做相应调整。
三、南翔镇民办幼儿园招生咨询
未被公办幼儿园验证通过的幼儿监护人,可自愿选择民办幼儿园申请入园,监护人可通过电话预约咨询。
1.马荣金地格林幼儿园地址:芳林路318号,咨询电话:69122062。
2.翔华幼儿园地址:翔江公路485号,咨询电话:69960032转829或转831。
3.米儿谷紫藤幼儿园地址:银翔路819弄8号A幢,咨询电话:31577616、15800599778。
4.桃苑幼儿园地址:新勤路888号,咨询电话:69932317。
四、录取及统筹顺序
1.录取顺序
小班新生优先录取本镇人户一致的适龄幼儿,再录取本镇空挂户口、集体户口、社区公共户口的幼儿,然后根据各公办园资源统筹安排符合入公办园条件的其他适龄幼儿。本镇户籍幼儿,如户籍地址与居住地址不一致,且选居住地址(有效房地产证)分配,排序人户一致靠后。
托班参照小班新生分配区域进行录取,如同一区域报名幼儿超过计划数,按幼儿出生年月排序,优先录取月龄较大的幼儿,直至额满为止。如本镇其他区域托班招生有余额,由南翔镇教委征求家长意愿统筹部分符合条件的幼儿入托(以相对就近为原则,按月龄排序)。
插班幼儿符合入公办园条件,均为统筹对象,视区域内公办园学额按照人户一致优先等统筹安排。
2.统筹顺序
①本区户籍幼儿且在本镇持有房地产证;②本市外区户籍幼儿且在本镇持有房地产证;③本镇空挂户口、集体户口、社区公共户口的幼儿;④非本市户籍幼儿,按入园积分依证依次统筹;⑤其他符合入公办幼儿园的幼儿。
凡是符合统筹入公办园的,同等条件下优先统筹持本镇有效房地产证的幼儿。如受学额限制,同一所幼儿园无法全部安排同等条件幼儿入园时,则按房地产证登记日期先后排序录取。
注:2024年南翔镇新翔幼儿园将启用新址:惠柏路32号;启用天恩幼儿园嘉好路分部:惠裕路850号。
五、政策宣传和时间节点
4月18日起,通过《南翔报》、南翔公众微信平台、上海嘉定南翔频道(http://nanxiang.jiading.cn/),各幼儿园网站,各村居电子屏等发布本实施方案,宣传招生政策,提高市民对2024年本镇幼儿园招生入园政策和实施方案的知晓率。
六、联系方式
1.上海“一网通办”网址:https://zwdt.sh.gov.cn
2.嘉定区教育局网址:http://www.jiading.gov.cn/jiaoyu/
联系地址:嘉定区嘉行公路601号
咨询电话:39902052 监督电话:39902066
(工作日8:30—11:00,13:30—16:30)
3.南翔频道:http://nanxiang.jiading.cn/
4.南翔镇教委地址:古猗园路737号B座二楼
咨询电话:59121044 、 69975606
(工作日8:30—11:00,13:30—16:30 )


◀◀◀
德礼融合 尚美育人
上海市嘉定区新翔幼儿园招生简章
新翔幼儿园创办于2004年,是上海市一级园、上海市文明单位、上海市见习教师规范化培训基地、嘉定区“十四五”教师专业发展学校基地,连续多年获“嘉定区教育系统先进单位”称号。幼儿园于2025年7月从德华路818号正式迁址至惠柏路32号。


幼儿园打造了图书室、建构室、科探室、美创室、沙水池等活动场域,为幼儿多元化的游戏、活动体验提供充足的室内外空间。














每个幼儿的心里都有一颗美的种子,幼儿园以德育课程为载体,构建以幼儿为本的一日生活,遵循3-6岁幼儿年龄特点,从“爱、礼、敬、信、勤”五个方面将传统文化美德与幼儿的现实生活联系起来,以儿童视角来感知、理解,支持幼儿健康成长每一天
二十多年的办园历程让新翔幼儿园在文化积淀、队伍发展、课程建设等方面不断创新突破,并始终坚持向着“办家门口的好学校”这一高质量教育目标不断迈进。


2025 年南翔镇幼儿园招生入园公告

根据《上海市嘉定区教育局关于 2025 年嘉定区幼儿园招生入园工作的实施意见》(嘉教〔2025〕8 号)、《上海市嘉定区教育局关于来沪人员随迁子女在嘉定区就读幼儿园实施积分管理的规定》(嘉教〔2019〕70 号)等文件精神,结合南翔镇实际,现就本镇 2025 年幼儿园招生入园公告如下。
一、招生对象和条件
(一)小班新生
招收年满 3 周岁(2021 年 9 月 1 日—2022 年 8 月 31 日出生),身体健康(无慢性传染病),身心发育指标达到同龄儿童基本水平,能独立参加集体活动的适龄幼儿。入园条件排序如下:
1.本镇户籍的适龄幼儿
本镇户籍的适龄幼儿,户口簿户主为幼儿本人或其直系亲属(父母、祖父母、外祖父母),且持有与户口簿地址相应的住宅类房产证或农村自有宅基地证(以下简称“房地产证”),产权人仅为幼儿本人或其直系亲属,相关证件须在2025 年 4 月 30 日之前办理完成,经验证通过后,可优先就近安排入公办幼儿园。
本镇户籍的适龄幼儿,确有困难不能在户籍地入园,申请在本镇居住地入园的,须持有本镇居住地房地产证,产权人仅为幼儿本人或其直系亲属。排序在“人户一致适龄幼儿”后,视居住地实际资源情况统筹安排入公办幼儿园。
2.本镇集体或社区公共户籍的适龄幼儿
登记在本镇的集体或社区公共户籍适龄幼儿,证件须在 2025 年4 月 30 日之前办理完成,经验证通过后视实际资源统筹入公办幼儿园。
3.配住本镇廉租房的本市户籍适龄幼儿
配住本镇廉租房的适龄幼儿,租赁人仅为幼儿本人或其父母,廉租房相关材料证明、户口簿等须在 2025 年 4 月 30 日之前办理完成,经验证通过后视实际资源统筹入公办幼儿园。
4.人户分离的本市户籍适龄幼儿
①本区户籍的适龄幼儿,确有困难不能在户籍地入园,申请在本镇入公办园的,须持有本镇区域内房地产证,产权人仅为幼儿本人或其直系亲属。
②本市外区户籍的适龄幼儿,确有困难不能在户籍地入园,申请在本镇入公办园的,须持有本镇区域内房地产证,产权人仅为幼儿本人或其父母。
相关证件须在 2025 年 4 月 30 日之前办理完成,经本镇验证通过后视实际资源统筹入公办幼儿园。
5.非本市户籍及外籍适龄幼儿
申请在本镇就读幼儿园的非本市户籍及外籍适龄幼儿,父母一方须持本镇有效期内上海市居住证或居住登记凭证、港澳居民来往内地通行证或港澳居民居住证、台湾居民来往大陆通行证或台湾居民居住证、护照或本区户籍证明等,相关证件须在 2025 年 4 月 30 日之前办理完成。同时须按照随迁子女积分规定要求,根据父母一方在本区合法稳定就业、合法稳定居住等情况,完成各指标项目积分的网上填报。南翔镇通过幼儿监护人网上自主评分与线上验证相结合的方式,采集相关数据,根据实际资源情况,按积分依证、依次统筹入园。未达南翔镇入公办幼儿园积分分数线的适龄幼儿,监护人可自主选择民办幼儿园申请就读。
(二)托班新生
1.招生对象:招收满 24 个月(2022 年 9 月 1 日—2023 年 8 月 31 日出生),身体健康(无慢性传染病),身心发育指标达到同龄儿童基本水平,能独立参加集体活动,且有意愿就读托班的本镇人户一致适龄幼儿。
2.入园排序:本镇公办园招收本镇户籍托班新生,托班参照小班新生分配区域进行录取,如同一区域报名幼儿超过计划数,按幼儿出生年月排序,优先录取月龄较大的幼儿,直至额满为止。如本镇其他区域公办园托班招生有余额,由南翔镇征求家长意愿统筹部分符合条件的幼儿入托(以相对就近为原则,按月龄排序)。
3.2025 年本镇开设托班的公办幼儿园为:南翔幼儿园、怀少幼儿园、古猗幼儿园、上海师范大学附属嘉定幼儿园、宝翔幼儿园、上海大学附属嘉定留云幼儿园、浩翔幼儿园、博翔幼儿园、天恩幼儿园、云翔幼儿园、新翔幼儿园(惠柏路 32 号)、天恩幼儿园嘉好路分部(惠裕路 850 号)。
(三)插班转园幼儿
1.招生对象:上一年度确因身体状况等特殊原因未入园或确需在本镇申请中大班插班转园的适龄幼儿,身体健康(无慢性传染病),身心发育指标达到同龄儿童基本水平,能独立参加集体活动。
2.入园排序:插班幼儿符合入公办园条件,均为统筹对象,视区域内公办园学额按照人户一致优先等统筹安排。
春季开学如有插班转园需求,由区教育局根据相关规定及区域内转出幼儿空出学额情况协调安排。入园条件排序参照小班新生,依次录取,直至额满为止,具体情况可咨询区教育局。
南翔镇各公办幼儿园之间不予转园。
(四)特殊幼儿
本镇户籍特殊幼儿凭三甲医院出具的儿童发展评估报告,确能独立参加集体活动,可安排至普通幼儿园随班就读。监护人有义务配合幼儿园要求,提供真实的儿童发展评估报告。中、重度残障幼儿可持相关证明材料至嘉定区成佳学校报名,具体要求按学校规定执行,咨询电话:59532151。
二、登记、报名、验证、录取途径和方式
(一)小班新生
1.网上登记
4 月 22 日—4 月 29 日,凡符合本镇招生对象和相关条件,有意愿在本镇申请就读幼儿园小班的适龄幼儿监护人,须通过“市登记系统”进行统一的 信息登记:登录上海“一网通办 ”(网址:https://zwdt.sh.gov.cn),进入“2025 年适龄幼儿入园”专栏填写信息,获取《上海市适龄幼儿入园信息登记表》和登记编号,作为幼儿进行区级入园报名和验证的凭证。同时,可点击“嘉定区”查询本区相关招生政策。
2.网上报名
5 月 7 日—5 月 12 日,完成信息登记的小班适龄幼儿监护人,凭登记编号,登录上海“一网通办”(网址同上),进入“2025 年适龄幼儿入园”特色专栏,或登录“随申办”移动端首页“2025 年适龄幼儿入园”专栏,点击“各区报名”,选择“嘉定区”,补充信息完成报名。每名幼儿就读意愿须在户籍地与居住地之间二选一。非本市户籍幼儿监护人(含港澳台及外籍幼儿)还须同步完成《嘉定区来沪人员随迁子女申请就读幼儿园积分表》。
本区 3 所幼儿园(嘉定区实验幼儿园、嘉定新城实验幼儿园、嘉定区中福会新城幼儿园)面向全区招生,采用电脑随机摇号方式确定录取对象,详见各幼儿园招生简章。每名符合条件的幼儿限报 1 所,也可以不选。经幼儿园审验通过且被摇号录取者,原则上不得放弃。
5 月 12 日为本区幼儿园入园报名截止日,之后不可更改信息,监护人可通过短信及平台获取招生相关信息。
确因家庭困难等原因,无法在规定时间内完成网上登记、报名的小班适龄幼儿监护人,可带齐材料,于 5 月 7 日—5 月 12 日(工作日上午 8:30-11:00,下午 13:30-16:30)至南翔镇古猗园路 737 号 B座 200 室办理信息补登记;6 月 3 日—6 月 5 日至上述地址办理补报名。补报名成功的本镇户籍幼儿纳入统筹对象,由南翔镇根据资源情况统筹安排;补报名成功的非本镇户籍幼儿,根据“排序靠后”原则,由南翔镇根据公办幼儿园资源情况进行统筹安排,如公办幼儿园无学额的、监护人可自主选择民办幼儿园申请就读。
3.网上验证
5 月 30 日,本镇完成网上验证,监护人可通过短信或登录平台获取验证情况。
4.录取通知
6 月 27 日,公办幼儿园完成小班新生录取工作,监护人可通过短信或登录平台获取录取情况。
7 月 10 日,民办幼儿园完成小班新生录取工作,监护人可通过短信或登录平台获取录取情况。
7 月 15 日,各幼儿园小班新生录取通知书发送并确认完毕。
(二)托班、插班转园幼儿
1.托班幼儿:5 月 7 日—5 月 12 日,凡本镇户籍的适龄儿童,有意愿申请就读公办幼儿园托班的,监护人须完成网上登记与报名。
2.插班转园幼儿:5 月 7 日—5 月 12 日,凡符合本镇招生对象和相关条件,上一年度确因身体状况等特殊原因未入园或确需在本镇申请中大班插班转园的适龄幼儿,监护人须完成网上登记与报名。
3.报名及录取方式
方式一:登录上海“一网通办”(网址:https://zwdt.sh.gov.cn),进入“2025 年适龄幼儿入园”特色专栏,或登录“随申办”移动端首页“2025 年适龄幼儿入园”专栏,点击“各区报名”,选择“嘉定区”进行操作。
方式二:登录上海“一网通办”(网址同上)选择“政务服务”,切换至“嘉定区”,进入“2025 年嘉定区适龄幼儿入园”专栏,或“随申办”移动端首页搜索“嘉定旗舰店”,进入“2025 年嘉定区适龄幼儿入园”专栏,选择“托班新生”或“插班转园”报名窗口,完成信息登记与报名。
确因家庭困难等原因,无法在 5 月 12 日前完成网上报名的托班、插班幼儿监护人,可带齐材料,于6月3日—6月5日(上午8:30-11:00,下午 13:30-16:30)至南翔镇古猗园路 737 号 B 座 200 室办理补报名。补报名成功的托班幼儿,根据“排序靠后”原则,由南翔镇根据公办园托班招生情况,统筹分配至有托班余额的公办幼儿园,若本镇公办幼儿园无学额的,监护人可自主选择民办幼儿园申请就读。
7 月 10 日前,本镇完成托班、插班转园幼儿录取工作,监护人可通过短信或登录平台获取录取情况。
7 月 15 日前,托班、插班转园录取通知书发送并确认完毕。
(三)补充说明
1.未完成网上登记和报名的小班、托班、插班幼儿,公办幼儿园不得入园分配。选择民办幼儿园托班的无需网上登记与报名。
2.补登记、补报名所需材料:补登记需要幼儿户籍证明、幼儿出生证、幼儿预防接种证明、本区房地产或房屋租赁证明、父母结婚证等原件;补报名还需提供《2025 年上海市适龄幼儿入园信息登记表》等原件,非本市户籍幼儿监护人还须根据“随迁子女积分规定”提供相应佐证材料的原件,港澳台、外籍幼儿监护人还须提供护照、港澳台通行证或居住证等材料原件。
3.登记和报名过程中,幼儿监护人必须对所提供信息的真实性负责,如所填信息与实际不符,或在后续区教育局、幼儿园复核验证时发现不符,将视录取结果无效,并对录取结果做相应调整。
4.凡是符合统筹入公办园的,同等条件下优先统筹持本镇有效房地产证的幼儿。如受学额限制,同一所幼儿园无法全部安排同等条件幼儿入园时,则按房地产证登记日期先后排序录取。
三、招生入园工作日程安排

四、南翔镇民办幼儿园联系方式
未被公办幼儿园验证通过的幼儿监护人,可自主选择民办幼儿园申请入园,监护人可通过电话预约咨询。
1.马荣金地格林幼儿园:芳林路 318 号,电话:69122062。
2.翔华幼儿园:翔江公路 485 号,电话:69960032 转 829 或转831。
3.米儿谷紫藤幼儿园:银翔路 819 弄 8 号 A 幢,电话:31577616、15800599778。
4.桃苑幼儿园:新勤路 888 号,电话:69932317。
五、招生咨询方式
现场咨询点:南翔镇古猗园路 737 号 B 座 200 室、209 室
咨询服务电话:021-59121044
工作时间:工作日上午 8:30-11:00,下午 13:30-16:30
招生监督电话:021-69975606
嘉定区南翔镇
2025 年 4 月 17 日

声明:本文由上哪学团队(微信公众号ID: shangnaxue)原创整理制作,转载请注明来源和出处,否则追究法律责任。

意见反馈
返回顶部




