上海松江区含英幼儿园
上海松江区含英幼儿园
易富路499弄11号
学校概况
含英幼儿园是上海市松江区第一批幼儿园,环境优雅,布局合理,设备齐全,占地面积6077平方米,主体建筑为三层,建筑面积近3500平方米。拥有教职工60余人,16个教学班,可容纳500余幼儿,幼儿园将以“一流的环境,一流的师资,一流的管理,一流的教育,一流的服务,一流的人才”为办园目标,办成松江区一所最具现代化的一流二级园。 目前,幼儿园建立健全各项规章制度,建立房屋、设备、消防等安全防护和检查制度,建立食品、药物等管理制度和幼儿安全接送制度。建立卫生、消毒制度,安装了安防数字监控系统,加强安全管理。每月进行营养分析,为幼儿提供营养膳食。 我们的目标只有一个,就是让更多的孩子接受良好的学前教育,为孩子一生的发展打下坚实基础,为孩子的健康成长插上飞翔的翅膀。含英幼儿园正凝聚着持续发展的能量,开拓进取,不断创新,向着更高的目标奋进!

招生简章
上海松江区含英幼儿园2020年秋季招生开始啦
松江区含英幼儿园 上海松江区含英幼儿园 4天前
上海松江区含英幼儿园2020年秋季招生工作已全面启动啦!欢迎前来报名!
招生对象 主要招收2 ~ 6岁幼儿 (请根据孩子出生年月对号入座) 大班: 2014年9月1日——2015年8月31日 中班: 2015年9月1日——2016年8月31日 小班: 2016年9月1日——2017年8月31日 托班: 2017年9月1日——2018年8月31日 报名资料 1、本市户籍:《2020年上海市适龄幼儿入园信息登记表》(仅限小班)、户口簿、儿童预防接种证、相关居住证明等。 2、外省市户籍:《2020年上海市适龄幼儿入园信息登记表》(仅限小班)、户口簿、儿童预防接种证、幼儿持有的《上海市居住证》或《居住登记凭证》(证件上居住地址属松江区)、父母一方持有的《上海市居住证》或《居住登记凭证》(证件上居住地址属松江区)、相关居住证明等。 3、港澳台户籍及外籍:《2020年上海市适龄幼儿入园信息登记表》(仅限小班)、父母一方及幼儿持有的港澳居民来往内地通行证或港澳居民居住证或台湾居民来往大陆通行证或台湾居民居住证或外国护照、儿童预防接种证、相关居住证明等。 报名流程
4月24日——4月30日
登入“上海市适龄幼儿入园现象登记”
4月24日——5月24日
扫描二维码进行预约信息,时间登记
4月28日起
家长根据提前预约的时间,分批现场报名验证
报名注意事项 报名方式
请各位家长准备好报名材料,至幼儿园报名处报名。如有疑问,欢迎来电咨询!
松江九亭镇易富路499弄11号(久富小区内) 13661805536——沈老师(同步微信) 18918223788——梅老师 021-57634860 周一至周五(8:00—17:30) 周末进园参观咨询,需电话预约时间
园所简介
上海松江区含英幼儿园是一所经松江区教育局批准、在民政局登记注册的大型现代化的民办二级全日制幼儿园。园舍环境优美、设备齐全,教室宽敞明亮、卧室恬静温馨、各项生活配套设备完善,给孩子生活、学习提供了舒适充分的条件,是一所充满阳光气息的儿童乐园。
招生简章
招
生
通
知
亲爱的各位家长:
秋季幼儿园招生工作开始啦!!!4月15日,各区将公布本区幼儿园招生政策。凡本市拟报名入幼儿园小班的适龄幼儿,家长须于4月23日-4月30日进行网上信息登记。
招生对象
托班:2018.9.1-2019.8.31
小班:2017.9.1-2018.8.31
中班:2016.9.1-2017.8.31
大班:2015.9.1-2016.8.31
录取顺序以报名先后排序
班额满即停止
招生条件
身体健康,智力正常,
可独立参加集体活动的适龄儿童。
报名资料
1、本市户籍:《2021年上海市适龄幼儿入园信息登记表》(仅限小班)、户口簿、儿童预防接种证、相关居住证明等。
2、外省市户籍:《2021年上海市适龄幼儿入园信息登记表》(仅限小班)、户口簿、儿童预防接种证、幼儿持有的《上海市居住证》或《居住登记凭证》(证件上居住地址属松江区)、父母一方持有的《上海市居住证》或《居住登记凭证》(证件上居住地址属松江区)、相关居住证明等。
报名流程
阶段一:信息登记(4月23日-4月30日)市登记系统开放。家长可通过该系统了解招生政策,注册后进行信息登记。“一网通办”用户也可以访问市政府网站www.shanghai.gov.cn上的“一网通办”栏目,进入市登记系统。4月30日网上信息登记束。
阶段二:(5月8日-6月15日)适龄幼儿的家长在区级平台入园报名系统上进行信息完善并选择民办园。
阶段三:5月8日至8月15日各民办园办理现场报名验证(我园可协助家长进行补登记)
阶段四:录取通知(8月15日前)幼儿园将在8月15日前基本完成幼儿录取工作,并向符合条件的幼儿家长发放录取通知书。
家长可通过电话预约参观学校
校园开放日时间安排
2021年5月9日上午8:50
2021年5月15日上午8:50
2021年5月22日上午8:50
2021年5月29日上午8:50
校园开放日体验预约报名
咨询电话:021—57634860
余老师:13661805536(微信同号)
梅老师:18918223788
幼儿园地址:
上海市松江区九亭镇易富路499弄11号(久富小区内)
01 招生对象
2-6岁学龄前幼儿
托班:出生于2019年9月1日——2020年8月31日(20人)
小班:出生于2018年9月1日——2019年8月31日(112人)
中班:出生于2017年9月1日——2018年8月31日(补充24人)
大班:出生于2016年9月1日——2017年8月31日(补充2人)
招生条件:
身体健康,智力正常,可独立参加集体活动有意向就读我园的九亭镇、松江区内适龄幼儿适龄儿童。
02 招生资料
1、本市户籍适龄幼儿:《2022年上海市适龄幼儿入园信息登记表》《2022年上海市松江区幼儿入园报名表》(仅限小班)、出生证、户口簿、相关居住证明等。
2、非本市户籍适龄幼儿还需提供:《2022年上海市适龄幼儿入园信息登记表》《2022年上海市松江区幼儿入园报名表》(仅限小班)、父母一方及幼儿持有的《上海市居住证》或《居住登记凭证》(证件上居住地址属松江区)、出生证、户口簿、相关居住证明等。
3、港澳台户籍及外籍:《2022年上海市适龄幼儿入园信息登记表》《2022年上海市松江区幼儿入园报名表》(仅限小班)、父母一方及幼儿持有的港澳居民来往内地通行证或港澳居民居住证或台湾居民来往大陆通行证或台湾居民居住证或护照、出生证、相关居住证明等。
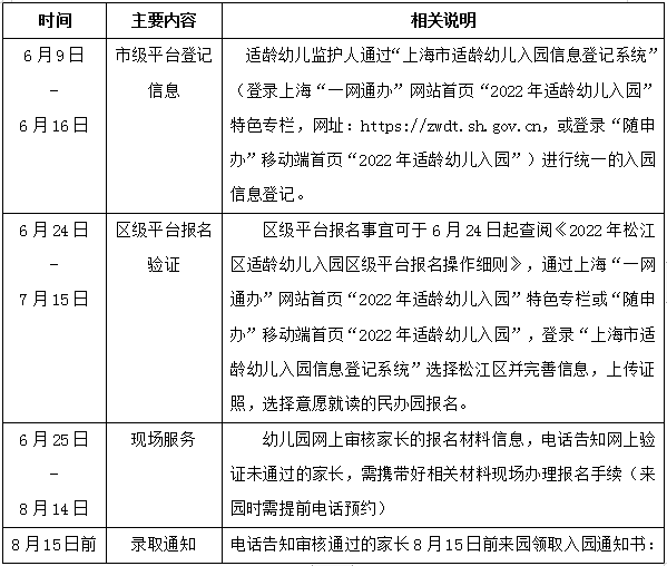
03 报名流程
备注:
(1)6月25日起中大班补充入园:办理中大班插班补充入园,请家长准备好所需材料,前往现场受理报名,幼儿园根据空额情况给符合条件的幼儿安排学位,注册报名,额满截止。
(2)6月24日-8月14日补录工作(仅新小班需要):家长准备好所需材料,前往现场受理网上登记及报名(需提前电话预约),幼儿园根据空额情况给符合条件的幼儿安排学位,注册报名,额满截止。
04 报名咨询
1.招生咨询时间:周一至周五(8:00—18:00)招生联系人:余老师、梅老师
2.招生办联系方式:
021-57634860、13661805536、18918223788
3.报名地点:上海市松江区九亭镇易富路499弄11号
05 幼儿园收费标准
1.保育教育费:(托班)每月管理费2200元、(小班中班大班)每月管理费1950元
2.代办服务性收费:每学期235元
3.点心费:每天6元、餐费:每天10元
4.校车费:400元每月(自愿,按路程远近不等)
5.延时服务费:50元每次(自愿)
06 园所介绍
<< 滑动查看下一张图片 >>
上海松江区含英幼儿园是一所民办二级二类普惠性幼儿园,办学许可证为:教民131011760000508号,地址位于上海松江区九亭镇易富路499弄11号,办学内容为:学前教育(2岁-6岁全日制),幼儿园占地面积为3335平方米,校舍房屋租赁为2021年9月1日—2027年8月3日。园内设有专用活动室,多功能厅教室,校园环境宽敞,趣意盎然。室内教室明亮整洁、有丰富的教材教具,是一所充满阳光气息的儿童乐园。
请您配合
本公告最终解释权属上海松江区含英幼儿园。敬请各位家长看到本招生公告后将相关信息相互转告,感谢各位家长的理解、配合与支持!
备注:疫情期间,我园实行封闭式管理,进入园区将严格按照防疫要求佩戴好口罩,扫场所码,出示健康码及测温登记,办理好相关手续立即离园,我园现场服务咨询处设在园门口的办公室内,按照预约登记及错峰报名工作要求,做好幼儿园招生工作。
现场报名基本流程为:
家长提前扫码预约报名时间→招生老师做好家长预约报名的信息登记 →根据预约名单错峰安排家长报名→家长根据预约时间按照防疫要求带好材料戴好进入报名咨询处→现场报名咨询 →家长离开后招生老师严格按要求做好消毒工作。
附:现场服务咨询路线图
-END-



2023学年
招生简章

-含英幼儿园欢迎你-




含英幼儿园是一所民办普惠性幼儿园
幼儿园独处久富小区内,远离复杂喧闹环境
交通便利,环境优美,空气清新
户外活动场地宽敞,配有大型玩具和橡胶地垫
园内多功能厅、美术教室、幼儿阅读室等功能教室
从多方面满足了幼儿发展的需要~

园所介绍



上海松江区含英幼儿园创办于2004年11月,位于九亭镇易富路499弄11号,是一所松江区普惠制民办二级二类园。园舍环境优美、设备齐全,教室宽敞明亮、卧室恬静温馨、各项生活配套设备完善,给孩子生活、学习提供了舒适充分的条件,是一所充满阳光气息的儿童乐园。幼儿园招收2-6岁适龄儿童。
我园拥有一支年轻化的教师队伍,在岗教师均为师范院校毕业的专业教师,是一支充满爱心、充满快乐、乐学共进、富有社会责任感的专业保教队伍。
招生对象
班级 | 年龄段 |
托班 | 2020年9月1日-2021年8月31日 |
小班 | 2019年9月1日-2020年8月31日 |
中班 | 2018年9月1日-2019年8月31日 (少量班额) |
大班 | 2017年9月1日—2018年8月31日 (少量班额) |

注:身体健康、智力正常、可独立参加集体活动且其法定监护人在松“合法稳定就业,合法稳定居住”的适龄幼儿。

快乐
成长

丰富
多彩
招生条件
本市户籍
① 《2023年上海市适龄幼儿入园信息登记表》(仅限小班)
②《2023年上海市松江区幼儿入园报名表》 (仅限小班)
③户口簿
④出生证
⑤相关在松居住证明

外省市户籍

①《2023年上海市适龄幼儿入园信息登记表》 (仅限小班)
②《2023年上海市松江区幼儿入园报名表》(仅限小班)
③户口簿
④出生证
⑤父母一方及幼儿持有的《上海市居住证》或《居住登记凭证》(证件上居住地址属松江区)
⑥相关在松居住证明

港澳台及外国籍

①《2023年上海市适龄幼儿入园信息登记表》(仅限小班)
②《2023年上海市松江区幼儿入园报名表》(仅限小班)
③父母一方及幼儿持有港澳台居民通行证或港澳台居民居住证或外国护照
④出生证
⑤相关在松居住证明

时间安排



4.20-4.27 市级平台 信息登记
家长通过“上海市适龄幼儿入园信息登记系统”(登录上海“一网通办”首页“2023年适龄幼儿入园”特色专栏,网址https://zwdt.sh.gov.cn,或登录“随申办”移动端首页“2023年适龄幼儿入园”)进行统一入园信息登记,获得信息登记表。
5.8-5.21 区级平台 报名验证
家长通过上海“一网通办”网站首页“2023年适龄幼儿入园”特色专栏或“随申办”移动端首页“2023年适龄幼儿入园”,登录“上海市适龄幼儿入园信息登记系统”选择松江区并完善信息上传证照,选择“民办幼儿园—上海松江区含英幼儿园”提交报名,本园在网上审核验证并电话告知家长录取结果。
5.9-7.14 现场服务 报名录取
1.已在线录取的幼儿请按幼儿园通知时间来园注册并领取录取通知书。
2.未在线报名成功的幼儿,家长携带《2023年上海市适龄幼儿入园信息登记表》《2023年上海市松江区幼儿入园报名表》及所需材料来园报名验证,幼儿园给符合条件的幼儿注册报名,发放录取通知书。
7.15起 补录工作
请家长准备好所需材料,前往现场受理报名,幼儿园根据空额情况给符合条件的幼儿注册报名,额满截止。


特别说明
1.如需来园参观咨询及参与新生半日体验活动可于4月19日起,可来电咨询或添加园所微信(此公众号下方二维码处扫码添加)获取预约通道进行登记,园方会电联家长确认来园时间及活动流程。
2.办理中大班插班报名及托班入园,请家长准备好所需材料前往幼儿园,幼儿园根据空额情况给符合条件的幼儿注册报名,额满截止。

收费标准

1.保育教育费:(托班)每月管理费2200元、(小中大班)每月管理费1950元
2.代办服务性收费:每学期235元
3.点心费:每天6元、餐费:每天10元
4.校车费:400元每月(自愿,按路程远近不等)
5.延时服务费:50元每次(自愿)

咨询方式

园址:上海市松江区九亭镇易富路499弄11号(久富小区内)
咨询电话:021-57634860
13661805536 (余老师)
18918223788(梅老师)
咨询时间:周一至周五 8:00—18:00
每周六上午9:00—11:30
2024学年
招生简章
-上海松江区含英幼儿园欢迎您-
含英幼儿园位于久富小区内、环境优美,
室内外空间宽敞
户外活动场地配有大型玩具、沙水区域
园内设有科学实验室、美术教室、幼儿阅读室等功能教室
从多方面满足了幼儿发展的需要~
园所介绍
上海松江区含英幼儿园创办于2004年11月,位于九亭镇易富路499弄11号,是一所松江区普惠制民办二级二类园。园舍环境优美、设备齐全,教室宽敞明亮、卧室恬静温馨、各项生活配套设备完善,给孩子游戏、活动提供了舒适充分的条件,是一所充满阳光气息的儿童乐园,幼儿园占地面积为3335平方米,校舍房屋租赁为2021年9月1日—2027年6月3日,幼儿园招收2-6岁适龄幼儿。
我园拥有一支年轻化的教师队伍,在岗教师均为师范院校毕业的专业教师,是一支充满爱心、充满快乐、乐学共进、富有社会责任感的专业保教队伍。
招生对象
|
班级 |
年龄段 |
|
托班 |
2021年9月1日-2022年8月31日 |
|
小班 |
2020年9月1日-2021年8月31日 |
|
中班 |
2019年9月1日-2020年8月31日 (少量班额) |
|
大班 |
2018年9月1日-2019年8月31日 (少量班额) |
注:身体健康、智力正常、可独立参加集体活动且其法定监护人在松“合法稳定就业,合法稳定居住”的适龄幼儿。
快乐
成长
丰富
多彩
招生条件
本市户籍
① 《2024年上海市适龄幼儿入园信息登记表》(仅限小班)
②《2024年上海市松江区幼儿入园报名表》(仅限小班)
③户口簿
④出生证
⑤相关在松居住证明
外省市户籍
①《2024年上海市适龄幼儿入园信息登记表》 (仅限小班)
②《2024年上海市松江区幼儿入园报名表》(仅限小班)
③户口簿
④出生证
⑤父母一方及幼儿持有的《上海市居住证》或《居住登记凭证》(证件上居住地址属松江区)
⑥相关在松居住证明
港澳台及外国籍
①《2024年上海市适龄幼儿入园信息登记表》
②《2024年上海市松江区幼儿入园报名表》
③父母一方及幼儿持有港澳台居民通行证或港澳台居民居住证或外国护照
④出生证
⑤相关在松居住证明
上海市松江区2024年小班适龄幼儿入园登记一览表
时间安排
4.22-4.29 阶段一 :市级平台 信息登记
家长通过“上海市适龄幼儿入园信息登记系统”(登录上海“一网通办”首页“2024年适龄幼儿入园”特色专栏,网址https://zwdt.sh.gov.cn,或登录“随申办”移动端首页“2024年适龄幼儿入园”点击进入“上海市适龄幼儿入园信息登记系统”(简称“市登记系统”)进行同意的入园信息登记。
5.9- 5.31 阶段二:区级平台 报名验证
已区级平台报名事宜可于5月9日起查阅《2024年松江区适龄幼儿入园区级平台报名操作细则》,通过上海“一网通办”网页首页“2024年适龄幼儿入园”特色专栏或“随申办”移动端首页“2024年适龄幼儿入园”登录“上海市适龄幼儿入园信息登记系统”选择松江区并完善信息,上传证照,选择民办幼儿园—上海松江区含英幼儿园提交报名,本园在网上审核验证并电话告知家长录取结果。
5.9- 7.14 阶段三:现场服务 报名录取
2.未在线报名成功的幼儿,家长可携带《2024年上海市适龄幼儿入园信息登记表》《2024年上海市松江区幼儿入园报名表》及所需材料来园报名验证或携带相关材料至幼儿园现场信息补录,幼儿园给符合条件的幼儿注册报名,发放录取通知书。
7.15日起 录取通知
幼儿园根据报名情况,将在7月15日前基本完成小班幼儿录取工作,并向符合条件的幼儿家长发放幼儿入园通知书。
特别说明
1.如需来园参观咨询及参与新生半日体验活动可于4月13日起,可来电咨询或添加园所微信(此公众号下方二维码处扫码添加)获取预约通道进行登记,园方会电联家长确认来园时间及活动流程。
2.办理中大班插班报名及托班入园,请家长准备好所需材料前往幼儿园,幼儿园根据空额情况给符合条件的幼儿注册报名,额满截止。
收费标准
1.保育教育费:(托班)每月管理费2600元、(小班中班大班)每月管理费2300元
2.代办服务性收费:每学期235元
3.点心费:每天6元、餐费:每天10元
4.校车费:400元每月(自愿,按路程远近不等)
5.延时服务费:50元每次(自愿)
咨询方式
园址:上海市松江区九亭镇易富路499弄11号(久富小区内)
咨询电话:021-57634860 /13661805536 (余老师)
18918223788(梅老师)
咨询时间:周一至周五 8:00—18:00
每周六上午9:00—11:00
火热招生中
欢迎在线咨询
-END-
以上内容来源于“上海松江区含英幼儿园”公众号
1.招生对象
2.招生计划
3.学校费用
4.对口地段
5.学校特色
声明:本文由上哪学团队(微信公众号ID: shangnaxue)原创整理制作,转载请注明来源和出处,否则追究法律责任。

意见反馈
返回顶部




