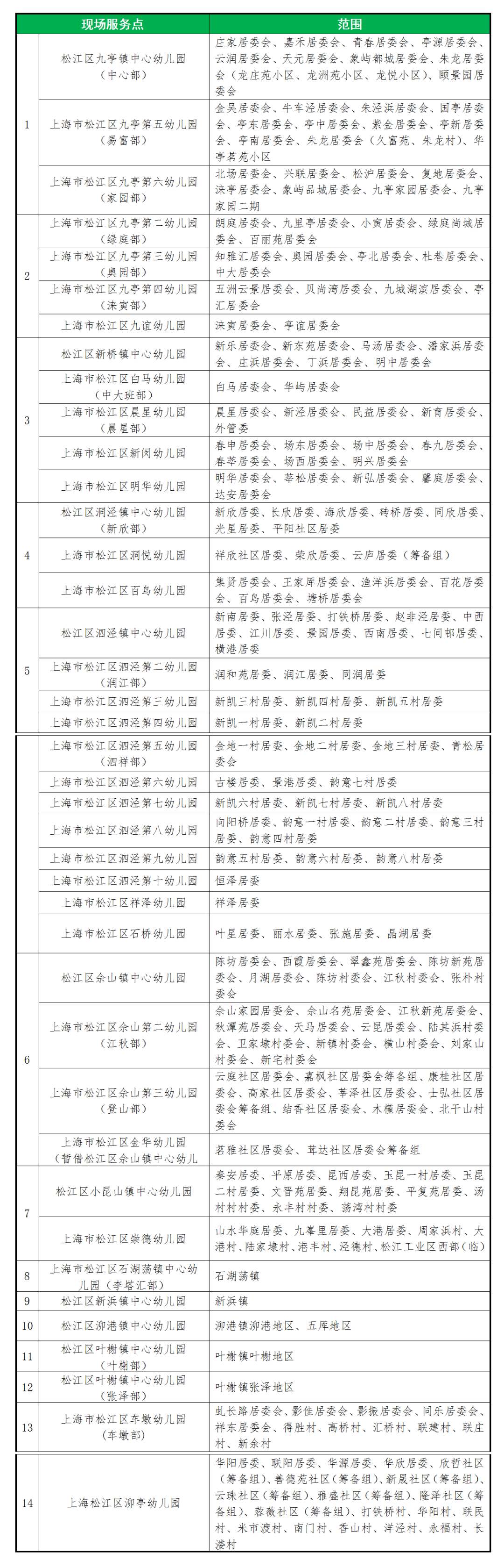
2020年松江区九亭地区(九亭镇、九里亭街道)
学前教育阶段招生工作实施方案
根据《2020年松江区学前教育阶段招生工作实施意见》以及区教育局有关工作要求,现结合本地区实际就2020年松江区九亭地区学前教育阶段招生工作制定如下实施方案:
一、指导思想
进一步强化九亭地区政府职能,完善学前教育公共服务体系,优化学前教育资源布局,规范各托幼机构办学行为,依法实施学前教育阶段招生工作。
二、工作原则
(一)坚持信息公开和公平操作的原则
九亭地区各托幼机构应主动向社会公开本区域“学前教育阶段招生工作实施方案”和相关通知等有关信息,并按要求做好招生宣传、咨询与服务等工作。
(二)坚持公益性和普惠性的原则
基于九亭地区学前教育资源实际,各托幼机构须严格遵照工作程序率先满足3-4周岁符合条件幼儿接受学前教育及看护的需求;切实按照学额及相关规定落实好4-6周岁符合条件幼儿的补充入园(或转园)等工作。
(三)坚持统一部署和分级管理的原则
在区教育局的统一部署下,九亭地区的学前教育阶段招生工作由区教育局和九亭地区教委分别实施管理。
(四)坚持相对就近和统筹安排的原则
在网上信息登记、报名验证等的基础上,区教育局和九亭地区教委根据生源信息与资源实际统筹确定九亭地区托幼机构的小班学区范围。其中,加大协调统筹九亭地区资源,根据本地区实际情况,开展跨街镇统筹安置。
(五)坚持规范管理和严控班学额的原则
九亭地区各托幼机构须严肃纪律、优化服务、严控学额,确保招生工作规范、有序、高效进行。区教育局和九亭地区教委根据区域内资源与生源实际、办园条件与设置规模等核定各托幼机构的班、学额数,并依托教育督导或专项检查等对各托幼机构招生工作予以全程性监管。
三、招生对象
(一)公办园
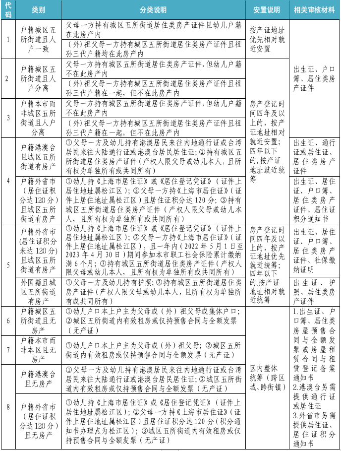
2016年9月1日--2017年8月31日出生,身体健康、智力正常、可独立参加集体活动,并符合《2020年九亭地区公办园新生入园信息分类及安置说明表》(见下表)类别之一的适龄幼儿。
2020年九亭地区公办园新生入园信息分类及安置说明表
代码 | 类别 | 分类说明 | 安置说明 |
1 | 九亭地区户籍 (人户一致) | 父母一方持有九亭地区居住类房产证件且幼儿户籍在此房产内; | 按产证地址优先相对就近安置 |
(外)祖父母一方持有九亭地区居住类房产证件且祖孙三代户籍均在此房产内; |
2 | 九亭地区户籍 (人户分离) | 父母一方持有九亭地区居住类房产证件,但幼儿户籍不在此房产内; | 房产登记时间 *四年及以上的,按产证地址 相对就近安置; *四年以下的, 按产证地址 就近统筹 |
(外)祖父母一方持有九亭地区居住类房产证件且祖孙三代户籍在一起,但不在此房产内; |
3 | 本市户籍 (非九亭地区) | 父母一方持有九亭地区居住类房产证件,但幼儿户籍不在此房产内; |
(外)祖父母一方持有九亭地区居住类房产证件且祖孙三代户籍在一起,但不在此房产内; |
4 | 港澳台户籍 (九亭地区有房产) | ①父母一方及幼儿持有港澳居民来往内地通行证或台湾居民来往大陆通行证或港澳台居民居住证; ②持有九亭地区居住类房产证件(产权人是父母或幼儿本人,且所有权为单独所有或共同所有); |
外省市户籍 (居住证积分达120分、九亭地区有房产) | ①幼儿持《上海市居住证》或《居住登记凭证》(证件上居住地址属松江区); ②父母一方持《上海市居住证》(证件上居住地址属松江区)且居住证积分达120分; ③持有九亭地区居住类房产证件(产权人是父母或幼儿本人,且所有权为单独所有或共同所有); |
5 | 外省市户籍 (居住证积分未达120分、九亭地区有房产) | ①幼儿持《上海市居住证》或《居住登记凭证》(证件上居住地址属松江区); ②父母一方持《上海市居住证》(证件上居住地址属松江区),且一年内(至2020年4月30日)参加本市职工社会保险满6个月(不含补缴,因疫情防控需要允许补缴的除外); ③持有九亭地区居住类房产证件(产权人是父母或幼儿本人,且所有权为单独所有或共同所有); | 房产登记时间 *四年及以上的,按产证地址 优先就近统筹; *四年以下的, 按产证地址 相对就近统筹 |
外国籍 (九亭地区有房产) | ①父母一方及幼儿持有外国护照; ②持有九亭地区居住类房产证件(产权人是父母或幼儿本人,且所有权为单独所有或共同所有); |
6 | 九亭地区户籍 (无房产) | ①幼儿户口本上户主为父母或(外)祖父母或集体户口; ②九亭地区内有效租房或仅持预售合同与全额发票(无产证); | 根据学额情况 九亭地区内 整体统筹 |
7 | 本市户籍而 非九亭地区 (无房产) | ①幼儿户口本上户主为父母或(外)祖父母; ②九亭地区内有效租房或仅持预售合同与全额发票(无产证); |
8 | 港澳台户籍 (无房产) | ①父母一方及幼儿持有港澳居民来往内地通行证或台湾居民来往大陆通行证或港澳台居民居住证; ②九亭地区内有效租房或仅持预售合同与全额发票(无产证); |
外省市户籍 (居住证积分达120分、无房产) | ①幼儿持《上海市居住证》或《居住登记凭证》(证件上居住地址属松江区); ②父母一方持《上海市居住证》(证件上居住地址属松江区)且居住证积分达120分(积分通知书办理网点为松江区); ③九亭地区内有效租房或仅持预售合同与全额发票(无产证)。 |
有关说明:
1.上述代码为6、7、8的无房产类别,在九亭地区租房的须提供房屋租赁合同与《上海市居住房屋租赁合同登记备案通知书》,根据九亭地区公办资源和生源等实际情况在九亭地区范围内统筹安置。
2.根据今年九亭地区公办园资源和生源等实际情况,安排入园所要求提供的居住类房产证件、户籍迁移、房屋租赁登记备案、《上海市居住证》签发及其他各类证件的截止日期:2020年4月30日。
3.智力、听力等有障碍且需接受特殊教育的适龄幼儿,可到松江区辅读学校咨询或登记。(地址:松江区小昆山镇大港浦港路108号)。
(二)民办园
2016年9月1日——2017年8月31日出生,身体健康、智力正常、可独立参加集体活动,且其法定监护人在松“合法稳定就业、合法稳定居住”的适龄幼儿。
四、招生方法
(一)公办园
1.工作流程
研定政策—公示宣传—市级平台登记信息—区级平台报名(完善信息)—现场信息验证—学区公告—录取通知
2.日程安排及相关说明
2020年九亭地区公办园招生工作日程安排表 |
时间 | 主要内容 | 相关说明 |
4月24日-- 4月30日 | 市级平台 登记信息 | 家长需在“上海市适龄幼儿入园信息登记系统”(网址:https://shrydj.edu.sh.cn,也可以通过“一网通办”进入)进行统一的入园信息登记,获得市级登记编号,打印《2020年上海市适龄幼儿入园信息登记表》。 |
5月8日 -- 5月22日 | 区级平台报名 (完善信息) | 区级平台报名事宜可于5月8日起在松江区教育考试中心网站(www.zsb.shedu.cn)“幼招信息”栏目中查阅《2020年松江区公办园小班区级平台报名操作细则》。 |
5月23日— 5月24日 | 九亭地区公办园 现场信息验证 | 1.符合入公办园条件的适龄幼儿的家长,须到房产证件地址所属区域内的“信息验证点”现场办理信息确认与材料验证等手续。“信息验证点”相关安排详见《2020年九亭地区公办托幼机构招生信息一览表》(附件2)。备注:因疫情影响,现场信息验证将通过网上预约方式错峰进行,具体详见《2020年松江区公办园小班区级平台报名操作细则》。 2.验证时间:上午8:30—11:30,下午12:30—16:30。 3.入园安排以现场验证的信息为准,家长须按时验证并确保相关信息的真实性、有效性与唯一性。凡未按时办理现场验证或提供虚假信息与证件的,均不予安排入园; 4.各“信息验证点”仅为适龄幼儿信息确认与材料验证受理地点,非入园结果;入园结果须以“入园通知书”为准。 |
6月12日 | 小班学区 范围公告 | 安置方法:依据《2020年九亭地区公办园新生入园信息分类及安置说明表》进行入园安排。 公告网址:上海市松江区教育考试中心网站(www.zsb.sjedu.cn)及九亭地区各公办园网站。 |
6月20日 | 录取通知 | 家长到办理现场验证的“信息验证点”领取“入园通知书”。 |
3.现场信息验证时所需材料(均须提供原件及复印件,详见附件4):
(1)《2020年上海市适龄幼儿入园信息登记表》:4月24日--4月30日期间市级平台已完成登记的可自行直接打印;未网上登记的5月8日起到各托幼机构或现场信息验证时补信息登记,如需修改信息内容请至九亭第四幼儿园进行修改。
(2)《2020年松江区小班新生入公办园报名验证表》:5月8日--5月22日期间,区级报名平台已完成报名的可自行直接打印;未网上报名的可于现场信息验证时补报名登记。
(二)民办园
1.工作流程
研定简章—公示宣传—按时备案—市级平台登记信息—现场报名验证—录取通知
2.日程安排及相关说明
2020年九亭地区民办园招生工作日程安排表 |
时间 | 主要内容 | 相关说明 |
4月24日-- 4月30日 | 市级平台 登记信息 | 家长需在“上海市适龄幼儿入园信息登记系统”(网址:https://shrydj.edu.sh.cn,也可以通过“一网通办”进入)进行统一的入园信息登记,获得市级登记编号,打印《2020年上海市适龄幼儿入园信息登记表》。 |
5月8日起 | 现场报名验证 | 1.适龄幼儿的家长凭市级平台信息登记编号,携带好《2020年上海市适龄幼儿入园信息登记表》(市级平台自行打印)及相关报名材料到相关民办园办理现场报名验证等手续。 2.报名验证时间与公办园同步启动。具体事宜由各民办园根据实际情况自主确定并通过招生简章予以公示。 3.相关民办园地址、招收年龄、电话、园舍房屋租赁合同到期不满三年等信息详见《2020年九亭地区民办托幼机构(含0-3岁早教机构)招生信息一览表》(附件3)。 |
8月15日前 | 录取通知 | 1.安置说明:各民办园应在优先满足本区户籍、本市非本区户籍新生入园的基础上,按法定监护人在松“合法稳定就业、合法稳定居住”等情况(须以《上海市居住证》等有效证件或证明为准)依次接纳非本市户籍适龄幼儿入园,额满为止。 2. 8月15日前,各民办园根据报名情况完成幼儿录取工作,发放入园通知书。 |
3.现场报名验证所需材料(均须提供原件及复印件)
(1)本市户籍:《2020年上海市适龄幼儿入园信息登记表》、户口簿、儿童预防接种证、相关居住证明等。
(2)外省市户籍:《2020年上海市适龄幼儿入园信息登记表》、户口簿、儿童预防接种证、幼儿持有的《上海市居住证》或《居住登记凭证》(证件上居住地址属松江区)、父母一方持有的《上海市居住证》或《居住登记凭证》(证件上居住地址属松江区)、相关居住证明等。
(3)港澳台户籍及外籍:《2020年上海市适龄幼儿入园信息登记表》、父母一方及幼儿持有的港澳居民来往内地通行证或港澳居民居住证或台湾居民来往大陆通行证或台湾居民居住证或外国护照、儿童预防接种证、相关在松居住证明等。
五、其他公告
(一)2020年九亭地区公办园中大班幼儿补充入园(或转园)工作
详见《2020年九亭地区中大班幼儿补充入园(或转园)须知》(附件5) 。
(二)学前招生注意事项
1.严禁不足龄及不符合条件的幼儿入园;除要求幼儿按卫生保健相关制度进行体格检查并取得合格外,不得对申请入园的适龄幼儿及其家长举行或变相举行与入园挂钩的考试或测试;幼儿入园编班时应按出生年月编入相应年龄段。
2.民办托幼机构的招生简章和广告须真实有效、准确清晰、规范合法,并于招生报名启动前主动面向社会公示公开;同时,招生计划、招生简章和广告等基本信息应按区托幼办要求进行备案,主动接受社会各界及上级有关部门的督查。
3.开设托班的民办托幼机构可参照小班适龄幼儿入园拟定相应的入园方案,各早教机构须按上海市有关规定自主拟定招生方案,有关信息均须于招生启动前面向社会公示。
4.松江区学前教育阶段招生咨询电话:57821271;咨询日期:3月30日—6月30日(节假日除外);咨询时间:上午9:00—11:30,下午12:30—15:30;咨询地址:中山二路590号。
5.基于九亭地区资源与生源实际,招生工作实施统一时间段内统一管理,非招生时间段一概不受理。
6.本“方案”未尽事宜按《2020年松江区学前教育阶段招生工作实施意见》执行。

根据《2021年松江区学前教育阶段招生工作实施意见》以及区教育局有关工作要求,现结合本街道实际就2021年松江区九里亭街道学前教育阶段招生工作制定如下实施方案:
一、据《2021年松江区学前教育阶段招生工作实施意见》以及区教育局有关工作要求,现结合本街道实际就2021年松江区九里亭街道学前教育阶段招生工作制定如下实施方案:进一步强化九里亭街道政府职能,完善学前教育公共服务体系,优化学前教育资源布局,规范各托幼机构办学行为,依法实施学前教育阶段招生工作。
(一)坚持信息公开和公平操作的原则
九里亭街道各托幼机构应主动向社会公开本街道“学前教育阶段招生工作实施方案”和相关通知等有关信息,并按要求做好招生宣传、咨询与服务等工作。
(二)坚持公益性和普惠性的原则
基于九里亭街道学前教育资源实际,各托幼机构须严格遵照工作程序率先满足符合条件的小班适龄幼儿接受学前教育及看护的需求;切实按照学额及相关规定落实好符合条件的中大班适龄幼儿的补充入园(或转园)等工作。
(三)坚持统一部署和分级管理的原则
在区教育局的统一部署下,九里亭街道的学前教育阶段招生工作由区教育局和九里亭街道分别实施管理。
(四)坚持相对就近和统筹安排的原则
在网上信息登记、报名验证等基础上,区教育局和九里亭街道根据生源信息与资源实际,统筹确定九里亭街道公办园的小班学区范围。其中,加大协调统筹九亭地区资源,根据本街道实际情况,开展统筹安置。
(五)坚持规范管理和严控班学额的原则
九里亭街道各托幼机构须严肃纪律、优化服务、严控学额,确保招生工作规范、有序、高效进行。区教育局和九里亭街道根据街道内资源与生源实际、办园条件与设置规模等核定各托幼机构的班、学额数,并依托教育督导或专项检查等对各托幼机构招生工作予以全程性监管。
(一)公办园
2017年9月1日--2018年8月31日出生,身体健康、智力正常、可独立参加集体活动,并符合《2021年松江区九里亭街道公办园新生入园信息分类及安置说明表》(见下表)类别之一的适龄幼儿。
2021年松江区九里亭街道公办园新生入园
信息分类及安置说明表


(点击可查看大图)
有关说明:
1.上述代码为6、7、8的无房产类别,在九里亭街道租房的须提供房屋租赁合同与《上海市居住房屋租赁合同登记备案通知书》,根据九里亭街道公办资源和生源等实际情况在九亭地区范围内统筹安置。
2.根据今年九里亭街道公办园资源和生源等实际情况,安排入园所要求提供的居住类房产证件、户籍迁移、房屋租赁登记备案、《上海市居住证》签发及其他各类证件的截止日期:2021年4月30日。
3.智力、听力等有障碍且需接受特殊教育的适龄幼儿,可到松江区辅读学校咨询或登记。(地址:松江区小昆山镇大港浦港路108号)。
(二)民办园
2017年9月1日——2018年8月31日出生,身体健康、智力正常、可独立参加集体活动,且其法定监护人在松“合法稳定就业、合法稳定居住”的适龄幼儿。
(一)公办园
1.工作流程
研定政策—公示宣传—市级平台登记信息—区级平台报名(信息完善)—现场信息验证—学区公告—录取通知
2.日程安排及相关说明

(点击可查看大图)
3.现场信息验证时所需材料(均须提供原件及复印件,详见附件4):
(1)《2021年上海市适龄幼儿入园信息登记表》:4月23日--4月30日期间市级平台已完成登记的可自行直接打印;未网上登记的可于现场信息验证时补信息登记,如需修改信息内容请至九亭第四幼儿园进行修改。
(2)《2021年松江区幼儿园入园报名登记表》:5月8日--5月22日期间,区级报名平台已完成报名的可自行直接打印;未网上报名的可于现场信息验证时补报名登记。
(二)民办园
1.工作流程
研定简章——公示宣传——按时备案——市级平台登记信息——区级平台报名(信息完善)——现场报名验证——录取通知
2.日程安排及相关说明
2021年松江区九里亭街道民办园招生工作日程序安排表

(点击可查看大图)
3.现场报名验证所需材料(均须提供原件及复印件)
(1)本市户籍:《2021年上海市适龄幼儿入园信息登记表》《2021年松江区幼儿园入园报名登记表》、户口簿、儿童预防接种证、相关居住证明等。
(2)外省市户籍:《2021年上海市适龄幼儿入园信息登记表》、《2021年松江区幼儿园入园报名登记表》、户口簿、儿童预防接种证、幼儿持有的《上海市居住证》或《居住登记凭证》(证件上居住地址属松江区)、父母一方持有的《上海市居住证》或《居住登记凭证》(证件上居住地址属松江区)、相关居住证明等。
(3)港澳台户籍及外籍:《2021年上海市适龄幼儿入园信息登记表》《2021年松江区幼儿园入园报名登记表》、父母一方及幼儿持有的港澳居民来往内地通行证或港澳居民居住证或台湾居民来往大陆通行证或台湾居民居住证或护照、儿童预防接种证、相关居住证明等。
(一)2021年松江区九里亭街道公办园中大班幼儿补充入园(或转园)工作
详见《2021年松江区九里亭街道中大班幼儿补充入园(或转园)须知》(附件5),详见上海市松江区教育考试中心网站(www.zsb.sjedu.cn) 。
(二)学前招生注意事项
1.严禁不足龄及不符合条件的幼儿入园;除要求幼儿按卫生保健相关制度进行体格检查并取得合格外,不得对申请入园的适龄幼儿及其家长举行或变相举行与入园挂钩的考试或测试;幼儿入园编班时应按出生年月编入相应年龄段。
2.民办托幼机构的招生简章和广告须真实有效、准确清晰、规范合法,并于招生报名启动前主动面向社会公示;同时,招生计划、招生简章和广告等基本信息应按区教育局要求进行备案,主动接受社会各界及上级有关部门的督查。
3.开设托班的民办托幼机构可参照小班适龄幼儿入园拟定相应的方案,各早教机构须按上海市有关规定自主拟定招生方案。
4. 松江区九里亭街道教育事业办公室学前教育阶段招生咨询电话:37030511;咨询日期:4月6日—6月30日(节假日除外);咨询时间:上午9:00—11:30,下午12:30—15:30;咨询地址:松江区九里亭街道涞坊路408号2楼教委办公室。
5.基于松江区九里亭街道资源与生源实际,招生工作实施统一时间段内统一管理,非招生时间段一概不受理。
6.本“方案”未尽事宜按《2021年松江区学前教育阶段招生工作实施意见》执行。
附件:
1.2021年松江区九里亭街道公办园小班新生信息“验证园所”一览表
2.2021年松江区九里亭街道公办幼儿园招生信息一览表
3.2021年松江区九里亭街道民办托幼机构招生信息一览表
4.2021年松江区九里亭街道公办幼儿园现场验证的材料清单
5.2021年松江区九里亭街道中大班幼儿补充入园(或转园)须知
松江区人民政府九里亭街道办事处
2021年4月15日
2021年松江区九里亭街道公办园小班新生信息
“验证园所”一览表

(点击可查看大图)
备注:
符合《2021年松江区九里亭街道公办园新生入园信息分类表及安置说明表》的小班适龄幼儿的家长可根据房产证件地址在规定时间内到上述小班新生信息“验证园所”进行信息确认与材料验证。
2021年松江区九里亭街道公办幼儿园招生信息一览表

(点击可查看大图)
2021年松江区九里亭街道民办托幼机构招生信息一览表

(点击可查看大图)
备注:
1.上述信息统计截止至2021年3月31日。
2.各民办托幼机构办园等级等信息请登录上海市松江区教育考试中心网站查阅;各机构收费标准须于启动招生报名前主动向社会公示。
2021年松江区九里亭街道公办幼儿园
现场验证的材料清单


(点击可查看大图)
备注:以上表格内的材料 ①—③须原件;④及以下须原件和复印件。
2021年松江区九里亭街道中大班幼儿
补充入园(或转园)须知
一、公办园
(一)受理对象
须同时满足下述两个条件:
1.身体健康、智力正常、可独立参加集体活动的适龄幼儿(中班年龄段幼儿出生于2016年9月1日—2017年8月31日,大班年龄段幼儿出生于2015年9月1日—2016年8月31日)。
2.符合其他入公办园条件,详见《2021年松江区九里亭街道公办幼儿园中大班入园信息分类、验证材料等说明表》(见附件①)。
(二)工作流程
电话预约——预报登记——统筹安排——入园通知
(三)具体安排
1.电话预约
因疫情影响,家长需提前向相关指定办理点进行电话预约,现场信息验证分时段错峰预报登记。
请与下表里指定园电话预约:
预约时间:
5月17日-5月21日上午9:00—11:30,下午12:30—15:30
2.预报登记
登记时间:
5月23日上午8:30—11:30,下午12:30—16:30
预约电话与登记地点:

(点击可查看大图)
3.发放入园通知
6月26日:家长到办理预报登记的指定园领取入园通知书。
(四)预报登记
所需材料(均须原件及复印件)
(1)《2021年松江区公办园中大班幼儿补充入园(或转园)预报登记表》(附件②),家长自行下载后填写。
(2)按照《2021年松江区九里亭街道公办园中大班入园信息分类、验证材料等说明表》(附件①)提供相应的证件。
备注:居住类房产证件、户籍迁移、房屋租赁登记备案、《上海市居住证》签发以及其他各类有效证件的截止日期:2021年4月30日。
(五)入园安排
补充入园(或转园)的中大班幼儿,入园安排时将依据生源信息与资源实际统筹安置(原则上安排入新开公办园及少部分有补充入园计划的公办园)。
(六)有关说明
凡未按时到相关指定园办理预报登记或提供虚假信息与证件的,均不予安排入园。
二、民办园
(一)受理对象:身体健康、智力正常、可独立参加集体活动的适龄幼儿(中班年龄段幼儿出生于2016年9月1日—2017年8月31日,大班年龄段幼儿出生于2015年9月1日—2016年8月31日),且其法定监护人在松“合法稳定就业、合法稳定居住”的适龄幼儿。
(二)受理方式:各民办园可根据董(理)事会决议或本机构规章制度自主确定中大班幼儿补充入园(或转园)受理时间等事宜并在招生简章中予以体现。
(三)受理条件及所需材料:参照民办园小班招生相关要求,幼儿和监护人根据本人情况须提供以下证件(均须原件及复印件):
1.本市户籍:户口簿、儿童预防接种证、相关居住证明等。
2.外省市户籍:户口簿、儿童预防接种证、幼儿持有的《上海市居住证》或《居住登记凭证》(证件上居住地址属松江区)、父母一方持有的《上海市居住证》或《居住登记凭证》(证件上居住地址属松江区)、相关居住证明等。
3.港澳台户籍及外籍:父母一方及幼儿持有的港澳居民来往内地通行证或港澳居民居住证或台湾居民来往大陆通行证或台湾居民居住证或护照、儿童预防接种证、相关居住证明等。
(四)入园安排:各民办园应在优先满足本区户籍、本市非本区户籍适龄幼儿入园的基础上,按法定监护人在松“合法稳定就业、合法稳定居住”的年限等情况(须以《上海市居住证》等有效证件或证明为准)依次接纳非本市户籍适龄幼儿入园,额满为止。
附件
1.2021年松江区九里亭街道公办园中大班入园信息分类、验证材料等说明表
2.2021年松江区公办园中大班幼儿补充入园(或转园)预报登记表
松江区人民政府九里亭街道办事处
2021年4月15日
2021年松江区九里亭街道公办园中大班入园信息分类、验证材料等说明表


(点击可查看大图)
有关说明:
1.根据松江区九里亭街道公办资源和生源等实际情况在本街道范围内统筹安置。
2.根据今年松江区九里亭街道公办园资源和生源等实际情况,安排入园所要求提供的居住类房产证件、户籍迁移、房屋租赁登记备案、《上海市居住证》签发及其他各类证件的截止日期:2021年4月30日。
3.智力、听力等有障碍且需接受特殊教育的适龄幼儿,可到松江区辅读学校咨询或登记。(地址:松江区小昆山镇大港浦港路108号)。
2021年松江区公办园中大班幼儿
补充入园(或转园)预报登记表


(点击可查看大图)
说明:
1.请家长如实填写表格内的内容,字迹工整。
2.“居住类房产信息”:请根据幼儿法定监护人一方所持有的房产证件类型进行填写。
3.各类证件办理截止期:2021年4月30日。
根据《上海市教委等四部门关于来沪人员随迁子女就读本市各级各类学校实施意见的通知》(沪府办规〔2018〕5号)《上海市教育委员会关于做好2023年本市学前教育阶段适龄幼儿入园工作的通知》(沪教委托幼〔2023〕2号)相关精神,现结合本区实际,就2023年松江区学前教育阶段招生工作制定如下实施意见。
进一步强化政府职能,完善学前教育公共服务体系,优化学前教育资源布局,规范各托幼机构办学行为,依法实施学前教育阶段招生工作。
各托幼机构应主动向社会公开本区“学前教育阶段招生工作的实施意见”、招生简章或方案、相关通知等有关信息,并按要求做好招生宣传、咨询与服务等工作。
基于本区学前教育资源实际,各托幼机构须严格遵照招生工作程序,优先满足符合条件的小班适龄幼儿接受学前教育及看护的需求;切实按照学额及相关规定落实好符合条件的中大班适龄幼儿的补充入园(或转园)等工作。
在区教育局的统一部署下,城区五所街道和各镇、九亭地区的学前教育阶段招生工作由区教育局和各镇、九亭地区有关部门分别实施管理。
在网上信息登记、报名验证等基础上,区教育局和各镇、九亭地区有关部门根据生源信息与资源实际,统筹确定城区五所街道及各镇、九亭地区公办园的小班学区范围。部分区域将根据生源和资源实际加大统筹力度,实施跨区域、跨街镇统筹安置。
各托幼机构须严肃纪律、优化服务、严控学额,确保招生工作规范、有序、高效进行。区教育局根据区域内资源与生源实际、办园条件与设置规模等核定公民办托幼机构的班、学额数,并依托教育督导或专项检查等途径,对各托幼机构招生工作予以全程性监管。
2019年9月1日——2020年8月31日出生,身体健康、智力正常、可独立参加集体活动并符合《2023年松江区公办园招生小班新生信息分类及安置说明表》(附件1)中类别之一的适龄幼儿。
2019年9月1日——2020年8月31日出生,身体健康、智力正常、可独立参加集体活动且其法定监护人在松“合法稳定就业、合法稳定居住”的适龄幼儿。
研定政策——公示宣传——登记信息——报名验证——学区公告——录取通知
3.现场服务信息验证时所需材料
(均须提供原件及复印件)
(1)《2023年上海市适龄幼儿入园信息登记表》(市级平台已完成入园信息登记的可直接打印,未登记的可于现场服务点验证时补登记信息)。
(2)《2023年上海市松江区幼儿入园报名表》(区级平台已完成报名的可直接打印,未报名的可于现场服务点验证时补报名)。
(3)按照《2023年松江区公办园招生小班新生信息分类及安置说明表》(附件1)提供相应的证件。
居住类房产证件、房屋租赁登记备案、户籍迁移、《上海市居住证》签发及其他各类有效证件的截止日期为2023年4月30日,“随申办市民云”或上海“一网通办”网站中的电子证照与纸质证件同等效力使用。
研定简章——招生备案——公示宣传——登记信息——报名验证——录取通知
(1)本市户籍:《2023年上海市适龄幼儿入园信息登记表》《2023年上海市松江区幼儿入园报名表》、出生证、户口簿、相关居住证明等。
(2)外省市户籍:《2023年上海市适龄幼儿入园信息登记表》《2023年上海市松江区幼儿入园报名表》、父母一方及幼儿持有的《上海市居住证》或《居住登记凭证》(证件上居住地址属松江区)、出生证、户口簿、相关居住证明等。
(3)港澳台户籍及外籍:《2023年上海市适龄幼儿入园信息登记表》《2023年上海市松江区幼儿入园报名表》、父母一方及幼儿持有的港澳居民来往内地通行证或港澳居民居住证或台湾居民来往大陆通行证或台湾居民居住证或护照、出生证、相关居住证明等。
1.公办园
(1)招生对象
2020年9月1日——2021年8月31日出生,身体健康、智力正常、可独立参加集体活动的适龄幼儿。
(2)安置方法
在人户一致入托优先的前提下,以监护人所持房产地址为准,依照幼儿户籍等情况,按序安排入托,额满即止。
(3)时间节点
2023年8月2日——8月20日进行区域内托班入托登记、现场信息验证、发放入托通知书。
(4)有关说明
2023年开设托班的公办园详见《2023年松江区公办园招生信息一览表》(附件3)中“招生年龄”2—6岁;具体入托登记时间与安排等,以各相关公办园在本园网站、公众号上公布的“幼儿园入托招生简章”为准。
2.民办园
民办园招生详见各园招生简章,2023年开设托班的详见《2023年松江区民办园、托儿所、早教机构招生信息一览表》(附件4)中“招生年龄”含3岁以下的相关园所。
《2023年松江区中大班幼儿补充入园(或转园)须知》,详见上海市松江区教育考试中心网站(www.zsb.sjedu.cn) 。
2023学年本区新增公办办园点4个,分别为:金华幼儿园(佘山镇,项目名称)、场西幼儿园(新桥镇,项目名称)、银圩幼儿园(车墩镇,项目名称)、泗凤幼儿园(泗泾镇,项目名称)。
1.严禁不足龄及不符合条件的幼儿入园;除要求幼儿按卫生保健相关制度进行体格检查并取得合格外,不得对申请入园的适龄幼儿及其家长举行或变相举行与入园挂钩的考试或测试;幼儿入园编班时应按出生年月编入相应年龄段。
2.民办托幼机构的招生简章和广告须真实有效、准确清晰、规范合法,并于招生报名启动前主动面向社会公示;同时,招生计划、招生简章和广告等基本信息应按区教育局要求进行备案,主动接受社会各界及上级有关部门的督查。
3.本区学前教育阶段招生咨询电话:57882750、57882751、37736356;咨询日期:4月6日——6月30日(节假日除外);咨询时间:9:00——11:30,13:30——16:30;咨询地址:中山二路590号、中山中路38号。
4.基于本区资源与生源实际,松江区学前教育阶段招生工作实施统一时间段内统一管理,非招生时间段不予受理。
5.本“意见”未尽事宜按上级有关规定执行,最终解释权在松江区教育局。
2023年松江区公办园招生
小班新生信息分类及安置说明表
一、城区五所街道区域(中山、岳阳、永丰、方松、广富林街道)
1.上述代码为6、7、8的无房产类别,在本区租房的须提供房屋租赁合同与《上海市居住房屋租赁合同登记备案通知书》,根据本区公办资源和生源等实际情况在全区范围内统筹安置。
2.安排入园所要求提供的居住类房产证件、户籍迁移、房屋租赁登记备案、《上海市居住证》签发及其他各类有效证件的截止日期为2023年4月30日。
3.智力、听力等有障碍且需接受特殊教育的适龄幼儿,可到松江区辅读学校(地址:松江区小昆山镇大港浦港路108号;电话:57852663)、松江区佘山镇中心幼儿园(地址:松江区佘山镇佘苑路175号;电话:57783882)咨询或登记。
4.各镇、九亭地区可根据本区域的资源及生源实际适度提高或降低入园条件,具体可查阅各镇、九亭地区招生实施方案。
2023年松江区公办园招生
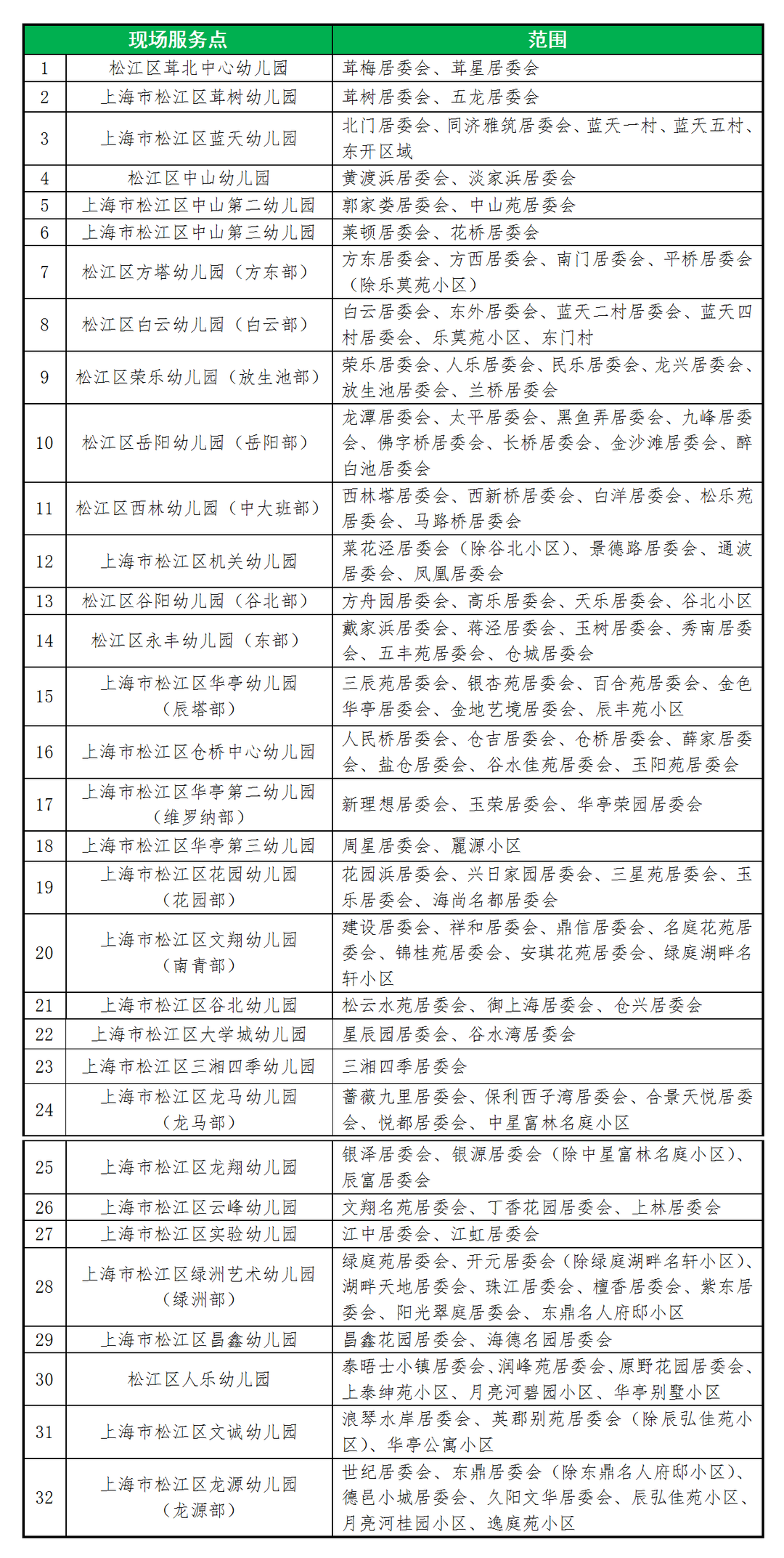
小班新生现场服务点一览表
一、城区五所街道区域(中山、岳阳、永丰、方松、广富林街道)
1. 符合入公办园条件的适龄幼儿家长,没有网上报名或网上验证不通过的可根据《2023年松江区公办园招生小班新生信息分类及安置说明表》(附件1),携带相关材料按房产证件地址在规定时间内到上述“小班新生现场服务点”进行信息确认与材料验证。
2. 市示范园(松江区荣乐幼儿园、上海市松江区实验幼儿园)招生工作与其他公办园同步开展。未被示范园录取但符合入公办园条件的适龄幼儿将统筹安置至其他公办园,不符合的可到民办园办理报名手续。
3.因地理位置特殊,车墩镇东门村原则上纳入五所街道“现场服务点8”的范围。
符合入公办园条件的适龄幼儿家长,没有网上报名或网上验证不通过的可根据《2023年松江区公办园招生小班新生信息分类及安置说明表》(附件1),携带相关材料按房产证件地址在规定时间内到上述“小班新生现场服务点”进行信息确认与材料验证。
一、城区五所街道区域(中山、岳阳、永丰、方松、广富林街道)
各街镇当所属招生区域内符合入园条件的适龄幼儿报名数少于该区域招生计划数时,将根据幼儿类别及房产地址在区域内依次统筹安置入园;当招生区域内符合入园条件的适龄幼儿报名数超过该区域招生计划数时,将统筹安排至其他招生区域内入园。
1.金华幼儿园(佘山镇,项目名称)
地址:松江区佘山镇陆宝山路金白花路西北角;
电话:57783882
2.场西幼儿园(新桥镇,项目名称)
地址:松江区新桥镇场西路35弄1-3号;
电话:67826709
3.银圩幼儿园(车墩镇,项目名称)
地址:松江区车墩镇白苧路银圩路西北角;
电话:37021180
4.泗凤幼儿园(泗泾镇,项目名称)
地址:松江区泗泾镇洞泾港河泗凤公路西北角;
电话:57621360
2023年松江区民办园、托儿所、早教机构
招生信息一览表
1.各民办托幼机构办园等级等信息请登录上海市松江区教育考试中心网站查阅;各机构收费标准须于启动招生报名前主动向社会公示。
2.上述信息统计截止至2023年3月31日。