- 2026年外省市小学五年级学生到徐汇区就读六年级登记办法
- 2026年上海市初中入学信息登记表(空表)
- 2026年普陀区各公办初中招生计划数
- 徐教〔2026〕3号关于印发《徐汇区关于2026年义务教育阶段学校招生入学工作的实施方案》的通知
- 2026年普陀区各公办小学招生计划数
- 2026年徐汇区教育局招生考试中心接待时间与咨询电话
- 2026年徐汇区教育局招生考试中心接待时间与咨询电话
- 2026年普陀区义务教育阶段(初中)本市户籍五年级学生回户籍(居住)地登记入学实施方案
- 2026年闵行区公办小学招生划片范围
- 2026年闵行区公办初中招生划片范围
- 2026年闵行区公办小学招生划片范围
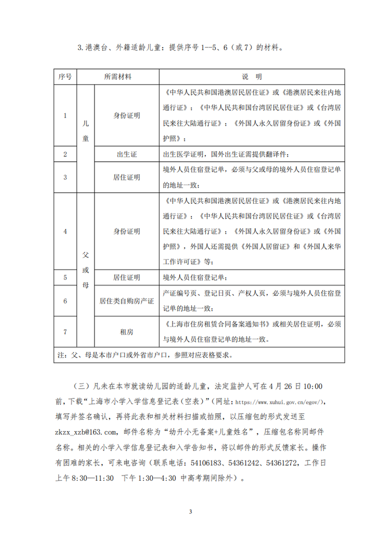
- 2026年普陀区未入园(含非本市幼儿园)适龄儿童一年级入学信息登记、非本市学籍五年级学生回户籍(居住)地登记入学实施办法
文章-2026年徐汇区小学一年级招生通告
2026年徐汇区小学一年级招生通告
0
26年入学政策

查看更多

声明:本文由上哪学团队(微信公众号ID: shangnaxue)原创整理制作,转载请注明来源和出处,否则追究法律责任。








