- 2026年普陀区义务教育阶段学校规模和校舍场地条件表
- 2026年黄浦区小学阶段学校招生入学政策问答
- 2026年非本区小学五年级在籍学生回黄浦区就读初中预备班对口入学方案
- 2026年上海市初中报名入学流程一张图看懂
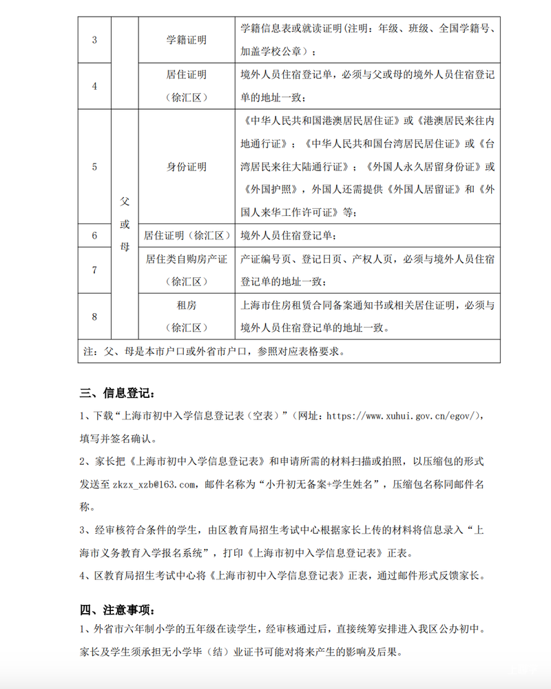
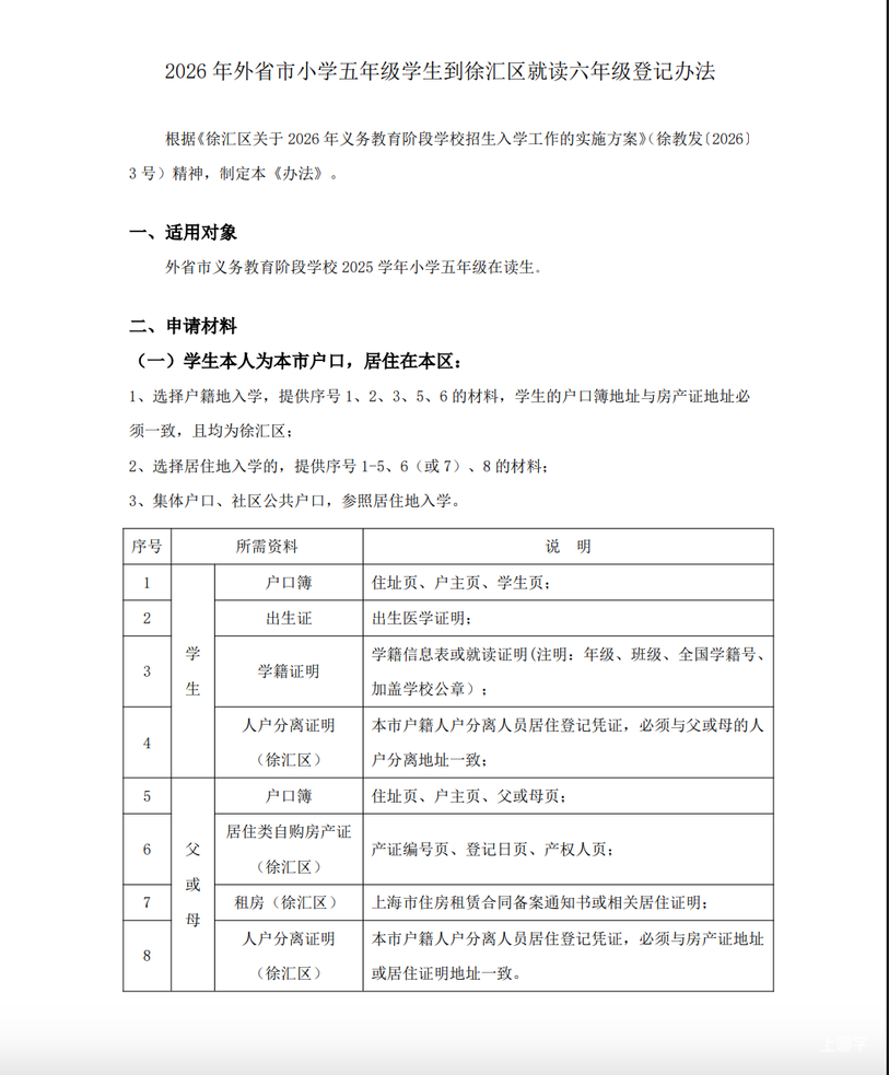
- 2026年外省市小学五年级学生到徐汇区就读六年级登记办法
- 2026年上海市初中入学信息登记表(空表)
- 2026年普陀区各公办初中招生计划数
- 徐教〔2026〕3号关于印发《徐汇区关于2026年义务教育阶段学校招生入学工作的实施方案》的通知
- 2026年普陀区各公办小学招生计划数
- 2026年徐汇区教育局招生考试中心接待时间与咨询电话
- 2026年徐汇区教育局招生考试中心接待时间与咨询电话
- 2026年普陀区义务教育阶段(初中)本市户籍五年级学生回户籍(居住)地登记入学实施方案
文章-2026年外省市小学五年级学生到徐汇区就读六年级登记办法
2026年外省市小学五年级学生到徐汇区就读六年级登记办法
0
26年入学政策
查看更多

声明:本文由上哪学团队(微信公众号ID: shangnaxue)原创整理制作,转载请注明来源和出处,否则追究法律责任。








