上海交通大学附属嘉定实验学校总部(小学部)
上海交通大学附属嘉定实验学校(分部)(小学部)
上海市嘉定区马陆小学(樱花校区)
上海市嘉定区宋校嘉定实验学校(小学部)
上海市嘉定区新城实验小学
上海市嘉定区马陆小学(育英校区)
上海市实验学校嘉定新城分校(小学部)
双丁路391号
学校概况
上海市实验学校创办38年来,以”办学前瞻创新,实验精致领先,教师专业发展,学生展能成志“为办学理念,培养了-批又一批拔尖创新人才。 1.办学前瞻创新 上海市实验学校是沪上唯--所以”"上海市"冠名的实验学校。 上实嘉分沿用上海市实验学校的课程体系,核心课程、学养课程和特需课程体现”前瞻创新" 2.实验精致领先 上海市实验学校是小、初、高一体化的学校,是”拔尖创新人才"培养的基地学校,是一所注重实证研究的研究性学校。 上实嘉分将坚持教育综合改革实验性质,在现代学校治理、学习方式转变、资优生培养等方面保持“精致领先”。 3.教师专业发展 上海市实验学校是上海市第-家“教师专业发展学校” 上实嘉分依靠上实教育集团,倾全力打造"热爱儿童,热情待人,热衷生活,热心公益"的一流教师团队。 上实嘉分首批教师由上海市实验学校遴选,并在上实浸润学习、实岗实训一年,硕士学位占比90%以上。同时,引进富有教育和管理经验的优秀教师加入。 4.学生展能成志 上海市实验学校以"尊重学生个性差异,发掘学生智慧潜能“的办学追求,在教育界极具影响力, 上实嘉分将一如既往地为每个孩子创造属于他们自己的美好未来。

招生简章










上海市实验学校嘉定新城分校坐落于嘉定新城远香湖中央活动区南侧,地理位置优越,环境优美。作为上海市教育委员会、上海师范大学与嘉定区人民政府合作共建的九年一贯制学校,分校纳入上海市实验学校教育集团管理,办学规模达54个班级,其中小学部30个班,初中部24个班,在条件成熟时开办高中部。
学校秉承上海市实验学校“充分发掘学生智慧潜能,充分发展学生个性特长”的办学理念,坚持综合改革实验性质,打造“改变设计,设计改变”的特色办学模式。在教育实践中,学校倡导“教师一起教,学生一起学,家校一起育”的共同体文化,通过教师团队协作和团组包班模式,提升教育质量和管理效能。
课程设计别具一格,教师根据学生和学科特点实施长短课。学校核心课程丰富多样,涵盖《爱戏剧》《爱智慧》《爱数学》等特色课程,以及荣誉生课程,旨在挖掘学生潜能,促进全面发展。此外,学校精心打造四大功能中心:设施完备的体育健身中心,配备专业指导的心理健康中心,拥有超大剧场的戏剧艺术中心,以及书香四溢的现代学习中心,为学生提供全面发展的优质平台。
马陆镇“东至S5(沪嘉高速公路)、南至宝安公路、西至G15(沈海高速)、北至G1503(上海绕城高速)”的区域。
小学:采用“电脑派位”的方式招生。
初中:2024年至2028年,采用“电脑派位”的方式招生;2029年起,采用本校五年级学生直升录取和空额计划“电脑派位”的方式招生。
招生计划:一年级210人 六年级210人
招生对象:
符合本年度嘉定区小学和初中新生入学条件,未报名民办学校并自愿放弃公办学校第一批验证的适龄儿童或学生,且须符合以下条件:
1.本市户籍的适龄儿童或学生
学校招生范围内本市户籍的适龄儿童或学生,户口簿户主为本人、父母、祖父母、外祖父母、同父母或继父母且未成年的兄弟姐妹,且持有学校招生范围内自购居住类房产,且登记的居住地址与产证地址一致。
2.来沪人员随迁子女适龄儿童或学生
学校招生范围内外省市户籍的适龄儿童或学生,父母一方须持有效期内上海市居住证积分且达到标准分值,拥有学校招生范围内的自购居住类房产,且居住证的地址与产证地址一致。
3.本校与合作方教职工子女等。
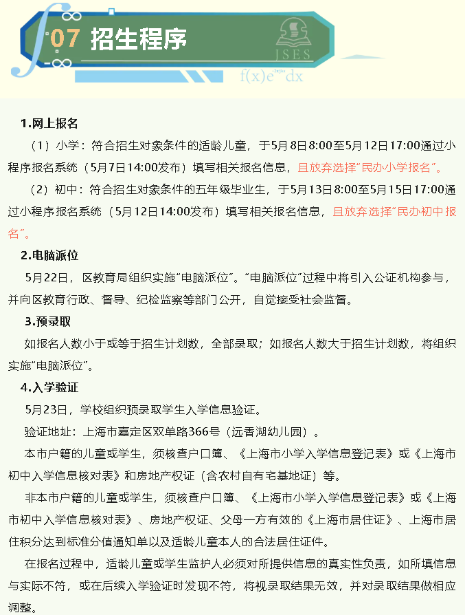
4月10日 公布学校招生简章
4月12至13日 开展校园开放日活动
5月7日至11日 小学网上报名
5月12日至14日 初中网上报名
5月21日 电脑派位
5月22日 入学验证
8月15日前 陆续向新生发放“入学通知书”
1. 实施均衡分班,不举办各类重点班、实验班、快慢班、特色班等。
2. 不以任何形式进行文化测试选拔并按照测试成绩分班。
3. 不提前组织适龄儿童或学生报名或变相报名,招生录取不与任何培训机构挂钩。
咨询电话:021-69982088
监督电话:021-39902066
具体报名方式请留意本校公众号。
供稿:上实嘉分

1.招生对象
2.招生计划
3.学校费用
4.对口地段
5.学校特色
声明:本文由上哪学团队(微信公众号ID: shangnaxue)原创整理制作,转载请注明来源和出处,否则追究法律责任。

意见
返回上哪学(上海)科技有限公司版权所有Copyright©2019-2021沪ICP备2021001920号-1
恭喜您,申请提交成功!

