上海

上海中学国际部(虹口小学部)

热门
当前位置:首页>学校库>学校详情

上海中学国际部(虹口小学部)

国际学校小学
地址北外滩街道霍山路150号

学校概况

国际部创建伊始,就提出以“博采人类先进教育之精华,吸取世界各国文化之精髓,传授当代科学技术之成就,培养二十一世纪之英才”为办学宗旨,力求把学生培养成能适应时代潮流,具备竞争实力和高度责任感的高层次国际型人才,成为中外文化交流的友好使者。

查看更多

招生简章

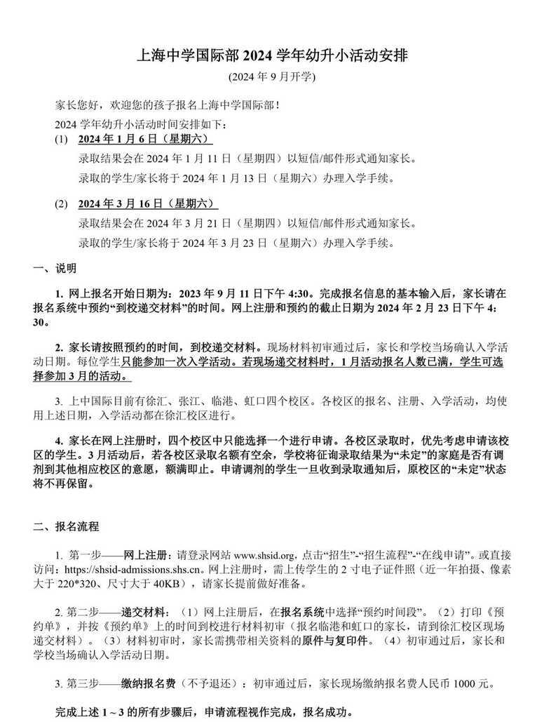
2024年

4729FF62B43B099E140266822A9_40DBD12C_33112.jpg5720BA790D50CD6372920A7B2C4_436E0D17_1874A.jpg

声明:本文由上哪学团队(微信公众号ID: shangnaxue)原创整理制作,转载请注明来源和出处,否则追究法律责任。

查学校 用上哪学
反馈意见
反馈
成功恭喜您,申请提交成功!