上海市松江区泗泾第五幼儿园(金地部)
上海市松江区泗泾第五幼儿园(泗祥部)
上海市松江区泗泾第十幼儿园
上海松江区海伦幼儿园
上海市松江区泗泾镇中心幼儿园
上海市松江区泗泾第七幼儿园
上海市松江区祥泽幼儿园
泗泾镇泗通路631弄1号
学校概况
招生简章
根据《上海市教委等四部门关于来沪人员随迁子女就读本市各级各类学校实施意见的通知》(沪府办规〔2018〕5号)《上海市教育委员会关于做好2023年本市学前教育阶段适龄幼儿入园工作的通知》(沪教委托幼〔2023〕2号)相关精神,现结合本镇实际,就2023年松江区泗泾镇学前教育阶段招生工作制定如下实施方案。
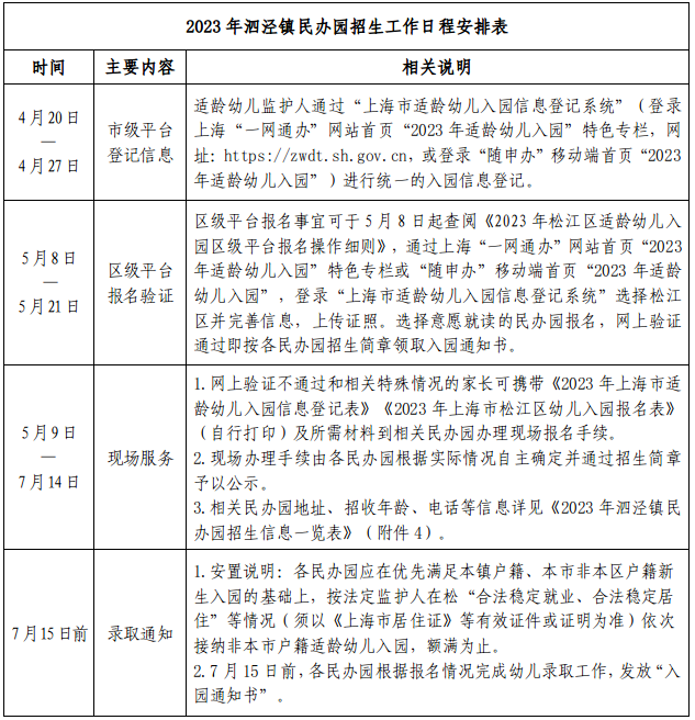
(一)坚持信息公开和公平操作的原则 各托幼机构应主动向社会公开本镇“学前教育阶段招生工作实施方案”、招生简章或方案、相关通知等有关信息,并按要求做好招生宣传、咨询与服务等工作。 (二)坚持公益性和普惠性的原则 基于本镇学前教育资源实际,各托幼机构须严格遵照招生工作程序,优先满足符合条件的小班适龄幼儿接受学前教育及看护的需求;切实按照学额及相关规定落实好符合条件的中大班适龄幼儿的补充入园(或转园)等工作。 (三)坚持统一部署和分级管理的原则 在区教育局的统一部署下,泗泾镇学前教育阶段招生工作由区教育局和镇有关部门分别实施管理。 (四)坚持相对就近和统筹安排的原则 在网上信息登记、报名验证等基础上,区教育局和镇有关部门根据生源信息与资源实际,统筹确定泗泾镇公办园的小班学区范围。部分区域将根据生源和资源实际加大统筹力度,实施跨区域统筹安置。 (五)坚持规范管理和严控班学额的原则 各托幼机构须严肃纪律、优化服务、严控学额,确保招生工作规范、有序、高效进行。区教育局和镇有关部门根据区域内资源与生源实际、办园条件与设置规模等核定公民办托幼机构的班、学额数,并依托教育督导或专项检查等途径,对各托幼机构招生工作予以全程性监管。 (一)公办园 2019年9月1日——2020年8月31日出生,身体健康、智力正常、可独立参加集体活动并符合《2023年松江区泗泾镇公办园招生小班新生信息分类及安置说明表》(附件1)中类别之一的适龄幼儿。 (二)民办园 2019年9月1日——2020年8月31日出生,身体健康、智力正常、可独立参加集体活动且其法定监护人在松“合法稳定就业、合法稳定居住”的适龄幼儿。 (一)公办园 1.工作流程 研定政策——公示宣传——登记信息——报名验证——学区公告——录取通知 2.日程安排及相关说明 3.现场服务信息验证时所需材料(均须提供原件及复印件) (1)《2023年上海市适龄幼儿入园信息登记表》(市级平台已完成入园信息登记的可直接打印,未登记的可于现场服务点验证时补登记信息)。 (2)《2023年上海市松江区幼儿入园报名表》(区级平台已完成报名的可直接打印,未报名的可于现场服务点验证时补报名)。 (3)按照《2023年松江区泗泾镇公办园招生小班新生信息分类及安置说明表》(扫描文末二维码获取附件1)提供相应的证件。 备注:居住类房产证件、房屋租赁登记备案、户籍迁移、《上海市居住证》签发及其他各类有效证件的截止日期为2023年4月30日,“随申办市民云”或“上海一网通办”网站中的电子证照与纸质证件同等效力使用。 (二)民办园 1.工作流程 研定简章——招生备案——公示宣传——登记信息——报名验证——录取通知 2. 日程安排及相关说明 3.现场服务所需材料(均须提供原件及复印件) (1)本市户籍:《2023年上海市适龄幼儿入园信息登记表》《2022年上海市松江区幼儿入园报名表》、出生证、户口簿、相关居住证明等。 (2)外省市户籍:《2023年上海市适龄幼儿入园信息登记表》《2023年上海市松江区幼儿入园报名表》、父母一方及幼儿持有的《上海市居住证》或《居住登记凭证》(证件上居住地址属松江区)、出生证、户口簿、相关居住证明等。 (3)港澳台户籍及外籍:《2023年上海市适龄幼儿入园信息登记表》《2023年上海市松江区幼儿入园报名表》、父母一方及幼儿持有的港澳居民来往内地通行证或港澳居民居住证或台湾居民来往大陆通行证或台湾居民居住证或护照、出生证、相关居住证明等。

(一)2023年泗泾镇幼儿园托班招生工作 1.公办园 (1)招生对象 2020年9月1日—2021年8月31日出生,身体健康、智力正常、可独立参加集体活动的适龄幼儿。 (2)安置方法 在人户一致入托优先的前提下,以监护人所持房产地址为准,依照幼儿户籍等情况,按序安排入托,额满即止。 (3)时间节点 2023年8月2日—8月20日进行区域内托班入托登记、现场信息验证、发放入托通知书。 (4)有关说明 2023年开设托班的公办园详见《2023年松江区公办园招生信息一览表》(附件3)中“招生年龄”2—6岁;具体入托登记时间与安排等,以各相关公办园在本园网站、公众号上公布的“幼儿园入托招生简章”为准。 2.民办园 民办园招生详见各园招生简章,2023年开设托班的详见《2023年松江区泗泾镇民办园招生信息一览表》(附件4)中“招生年龄”含3岁以下的相关园所。 (二)2023年泗泾镇中大班幼儿补充入园(或转园)工作 《2023年松江区泗泾镇中大班幼儿补充入园(或转园)须知》,详见本镇各托幼机构公众号或网站。 (三)2023学年新增公办办园点情况及说明 2023学年本镇新增公办办园点1个,泗凤幼儿园(泗泾镇,项目名称)。地址:松江区泗泾镇洞泾港河泗凤公路西北角;电话:57621360 (四)学前招生注意事项 1.严禁不足龄及不符合条件的幼儿入园;除要求幼儿按卫生保健相关制度进行体格检查并取得合格外,不得对申请入园的适龄幼儿及其家长举行或变相举行与入园挂钩的考试或测试;幼儿入园编班时应按出生年月编入相应年龄段。 2.民办托幼机构的招生简章和广告须真实有效、准确清晰、规范合法,并于招生报名启动前主动面向社会公示;同时,招生计划、招生简章和广告等基本信息应按区教育局要求进行备案,主动接受社会各界及上级有关部门的督查。 3.本镇学前教育阶段招生咨询电话:57621158;咨询日期:4月6日--6月30日(节假日除外);咨询时间:上午9:00——11:00,下午13:30——16:00。 4.基于本镇资源与生源实际,松江区泗泾镇学前教育阶段招生工作实施统一时间段内统一管理,非招生时间段不予受理。 5.本“方案”未尽事宜按上级有关规定执行,最终解释权在松江区泗泾镇人民政府教育委员会。
扫描以下二维码获取:
附件1《2023年松江区泗泾镇公办园招生小班新生信息分类及安置说明表》
附件2《2023年松江区泗泾镇公办园招生小班新生现场服务点一览表》
附件3《2023年松江区泗泾镇公办园招生信息一览表》
附件4《2023年松江区泗泾镇民办园招生信息一览表》

声明:本文由上哪学团队(微信公众号ID: shangnaxue)原创整理制作,转载请注明来源和出处,否则追究法律责任。

恭喜您,申请提交成功!