深圳市龙华区第七幼儿园
深圳市龙华区深外龙学校附属幼儿园
深圳市龙华区教科院附属学校珑门名苑幼儿园
深圳市龙华区创新实验学校附属幼儿园
深圳市龙华区第二实验学校附属鸿悦幼儿园
深圳市龙华区龙华街道东环幼儿园
深圳市龙华区第六幼儿园玺园分园
龙华区福城街机荷高速与龙澜大道交汇处玺园小区
学校概况
招生简章
招生公告 ·2022-2023学年秋季招生通知·
根据《深圳市教育局关于做好2022年秋季学期幼儿园招生工作的通知》(深教〔2022〕81号)和《深圳市龙华区教育局关于做好2022-2023学年幼儿园招生工作的通知》(深龙华教通〔2022〕58号)的相关要求,按照公开、公平、公正和就近入园的原则,结合办园实际情况,本园2022年秋季招生工作安排如下:
龙华区第六幼儿园玺园分园
一、幼儿园基本情况
深圳市龙华区第六幼儿园玺园分园创办于2021年8月,是一所政府产权公办园,幼儿园位于龙华区福城街机荷高速与龙澜大道交汇处玺园小区,幼儿园占地面积441.8平方米,建筑面积540平方米,园舍整体布局合理,园内环境温馨,收费备案保教费924元/月,伙食费400元/月,招生咨询电话:0755-28137072,为玺园小区住宅配套幼儿园。 二、招生对象及招生规模 小班:计划招收1个班25人,2018年9月1日后(含9月1日)—2019年8月31日(含8月31日)前出生的适龄儿童。 中班:计划招收插班生1人,2017年9月1日后(含9月1日)—2018年8月31 日(含8月31日)前出生的适龄儿童。 大班:计划招收插班生15人,2016年9月1日(含9月1日)后—2017年8月31日(含8月31日)前出生的适龄儿童 三、招生范围 我园为玺园住宅小区配套幼儿园,根据《广东省加强住宅小区配套幼儿园建设和管理工作的指导意见》有关规定,我园秋季招生计划数优先满足本园所在小区居民一至六类适龄儿童就近入园,如有富余学位,面向幼儿园所在茜坑社区扩大招生。在满足本园所在小区、社区内适龄儿童学位需求后,如有富余学位,面向新和社区、玉翠社区、浪口社区扩大招生。
四、报名材料

入园报名需持有如下材料: (一)深圳户籍适龄儿童 1.适龄儿童、父母(或法定监护人)三方户口簿。 2.适龄儿童居民身份证(未取得身份证的可用户口簿、港澳通行证或护照等代替)、出生证和预防接种证明。 3.住房材料:适龄儿童父母(或祖父母、外祖父母、法定监护人)一方的学区内商品房房产证或不动产权证(产权份额≥51%)、原著居民住房、安居型住房、房屋租赁凭证(信息)、其他类住房(含自建房、军产房、集资房、小产权房、集体宿舍、父母一方的网格居住信息登记等)证明材料之一。(以上住房房屋用途必须是住宅) (二)非深户籍适龄儿童 1.适龄儿童、父母(或法定监护人)三方户口簿及父母至少一方持具有使用功能的《深圳经济特区居住证》。 2.适龄儿童居民身份证(未取得身份证的可用户口簿、港澳通行证或护照等代替)、出生证和预防接种证明。 3.住房材料:适龄儿童父母(或祖父母、外祖父母、法定监护人)一方的学区内商品房房产证或不动产权证(产权份额≥51%)、安居型住房、房屋租赁凭证(信息)、其他类住房(含自建房、军产房、集资房、小产权房、集体宿舍、父母一方的网格居住信息登记等)证明材料之一。(以上住房房屋用途必须是住宅) 4.社保证明:适龄儿童父母(法定监护人)一方持有本市劳动保障部门出具的社会保障卡和深圳市社会保险参保证明。 (三)台湾户籍适龄儿童 1.适龄儿童及父母一方提供由深圳公安部门签发的具有使用功能的《中华人民共和国台湾居民居住证》或五年期《台湾居民来往大陆通行证》。 2.适龄儿童出生证明及预防接种证明。 3.住房材料:适龄儿童父母(或祖父母、外祖父母、法定监护人)一方的学区内商品房房产证或不动产权证(产权份额≥51%)、安居型住房、房屋租赁凭证(信息)、其他类住房(含自建房、军产房、集资房、小产权房、集体宿舍、父母一方的网格居住信息登记等)证明材料之一。(以上住房房屋用途必须是住宅) (四)港澳籍适龄儿童 申请在龙华区幼儿园就读的港澳籍学生,参照深圳市非深户籍人员子女接受义务教育相关规定,须提交以下材料: 1.适龄儿童香港(澳门)永久性居民身份证、港澳居民来往内地通行证(回乡证)、出生证明及预防接种证明。 2.父母双方或者一方为深圳户籍:父母户口簿、身份证(或其他身份证明材料);父母双方均为非深户籍:则需提供父母一方由深圳公安部门签发的具有使用功能的《深圳经济特区居住证》或《中华人民共和国港澳居民居住证》、父母身份证(或其他身份证明材料)。 3.住房材料:适龄儿童父母(或祖父母、外祖父母、法定监护人)一方的学区内商品房房产证或不动产权证(产权份额≥51%)、安居型住房、房屋租赁凭证(信息)、其他类住房(含自建房、军产房、集资房、小产权房、集体宿舍、父母一方的网格居住信息登记等)证明材料之一。(以上住房房屋用途必须是住宅) 4.社保证明:适龄儿童父母(法定监护人)一方持有本市劳动保障部门出具的社会保障卡和深圳市社会保险参保证明。 5.由深圳市公证部门出具的父母与子女间的亲属关系公证书。 (五)享受国家、广东省和深圳市政策优待人员的适龄子女,须持有相关政策优待材料,网上报名时,需将享受优待政策的证明材料上传至招生系统,如高层次人才证、军官证等,后续将进行核验。(详见附件6招生答疑)
五、招生与录取办法
(一)遵循就近入园原则。幼儿园招生计划数优先满足本园所在小区居民一至六类适龄儿童就近入园,如有富余学位,面向幼儿园所在茜坑社区扩大招生,在满足本园所在小区、社区适龄儿童入园需求后,如有富余学位,面向周边新和社区、玉翠社区、浪口社区扩大招生。 (二)先类型再积分原则。幼儿园遵循“先类型再积分”原则,按照一至六类学位类型及积分的高低依次录取,至幼儿园招生计划数录满为止。(龙华区幼儿园学位类型和积分办法详见附件1) (三)同类型同积分抽签原则。同一学位类型则按照积分从高到低录取,如遇同类型同积分生源人数超出剩余学位数量时,以抽签方式进行差额录取,至幼儿园招生计划数录满为止。
六、学位类别和积分办法
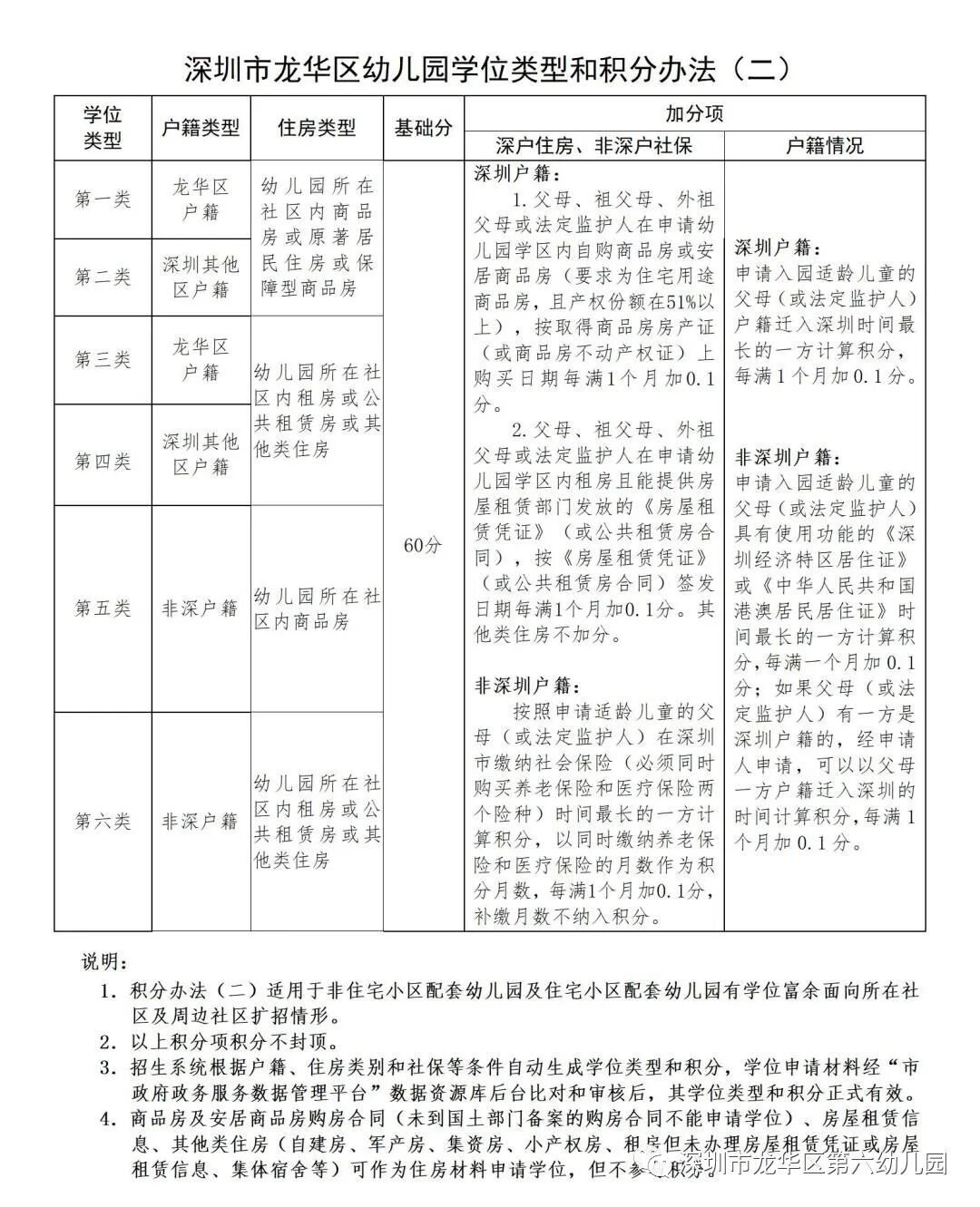
根据《广东省加强住宅小区配套幼儿园建设和管理工作的指导意见》(粤教基〔2015〕21 号)及市教育局招生要求,参照龙华区义务教育阶段招生政策,结合适龄儿童在招生地段的户籍和住房情况,龙华区幼儿园划分为六个学位类型,按照积分办法排序从高到低依次录取(详见附件1《深圳市龙华区幼儿园学位类型和积分办法》)。积分办法(一)适用于住宅小区配套幼儿园,积分办法(二)适用于非住宅小区配套幼儿园及住宅小区配套幼儿园有学位富余面向所在社区扩招情形。 幼儿园学位积分由基础分和加分两部分构成,加分按深圳户籍适龄儿童和非深户籍适龄儿童分别进行,学位积分办法详见《深圳市龙华区幼儿园学位类型和积分办法》。
七、报名时间及学位申请流程
1 招生宣传:6月1日开始 2 幼儿园报名方式: 我园采用“网上报名、积分入园”的方式进行招生,适龄儿童家长可通过电脑端或手机端报名。 (1)电脑端报名:登录网址 https://zsjz.szlhq.gov.cn:8091/visitszlonghxqzsjz 进行学位申请,首次登录报名系统,点击红色字体“未报名?点击报名”,进入幼儿园家长端总入口报名。 (2)手机端报名:通过手机端扫描二维码(见附件2)或点击以下链接:https://zsjz.szlhq.gov.cn:8091/visitszlonghxqzsjz 进行学位申请,首次登录报名系统,点击红色字体“未报名?点击报名”,进入幼儿园家长端总入口报名。 重要提示:网上申请学位时,请家长根据居住地实际情况选择端口报名,具体选择方式如下: “申请类型”选择方式:我园为玺园住宅小区配套幼儿园,居住在玺园小区内的适龄儿童家长选择“小区内适龄儿童”申请类型;居住在幼儿园所在玺园小区外的适龄儿童家长请选择“小区外适龄儿童”申请类型。 “申请幼儿园”选择方式:幼儿园设“小区内”、“小区外”、“扩招”三个报名端口,本园所在玺园小区内居民选择“深圳市龙华区第六幼儿园玺园分园(小区内)”端口报名;本园所在茜坑社区内居民选择“深圳市龙华区第六幼儿园玺园分园(小区外)”端口报名;本园扩招范围居民则选择“深圳市龙华区第六幼儿园玺园分园(扩招)”端口报名,幼儿园扩招范围详见附件3、附件4。 3 网上报名时间: 6月2日(上午9:00)—6月11日(下午18:00)截止 适龄儿童家长网上报名时,按要求将申请学位所需证件或材料(原件)拍照,并上传至报名系统(要求上传材料必须真实、清晰、完整),网上填报的所有信息,都将分别送至相关职能部门进行审核,请家长确保所有录入(选择)的信息准确无误。只接受网上报名申请,逾期不再接受报名。 4 幼儿园初审:6月12日—14日 幼儿园实行“零接触”审核,申请学位的适龄儿童家长不需要到幼儿园现场初审材料,只需网上报名时把申请学位所需证件(原件)材料拍照,并按要求上传至报名系统(要求上传材料必须真实、清晰、完整),幼儿园将在网上对材料进行初审。 幼儿园初审时间的先后不作为学位安排的依据,请家长务必在规定时间内上传资料,未按规定时间提交或上传材料的视为放弃学位申请。申请人对申请材料的准确性和真实性负全部责任,提供虚假材料的,一经查实将取消幼儿园学位申请资格并记录在案,在学制内不能申请公办园学位。涉嫌犯罪的,移交司法机关处理。 5 资格审核、复核:6月15日—7月8日 初审合格的适龄儿童,将运用“市政府政务服务数据管理平台”数据资源库对入园申请资料进行数据后台比对和审核,后台比对和审核后,由幼儿园对各部门审核结果及核验积分进行复核。 若家长对比对结果有异议,在复核时间截止前,可带齐相关证明材料原件和复印件,到报名幼儿园申请复核。如果出现因家长录入信息错漏等原因导致审核结果不通过,家长需按照幼儿园要求,提供补充材料进行信息复核,修改后的信息将再次送相关职能部门核验,材料复核期间,家长可自行登录网上报名系统,查询最终复核结果。复核结束后,家长相关修改信息不予采纳。 6 教育局审核与录取:7月9日—7月15日 7 录取情况公布:7月16日 8 新生注册时间:8月26日
八、关于网格居住信息登记及《深圳经济特区居住登记查询单》的办理渠道:
深圳户籍家长必须在申请学位前及时向网格申报家庭成员居住信息,完成网格居住信息登记后,招生系统将通过“市政府政务服务数据管理平台”数据资源库,对申请学位适龄儿童的居住信息进行后台比对验核。(家长在报名系统填写的居住地址必须与网格员上门登记的信息一致)。
非深户籍家长需提供《深圳经济特区居住登记查询单》:在“深圳公安”微信服务号、深圳市公安局门户网站找到“政务服务-户政业务-居住登记信息服务-深圳经济特区居住证、居住登记信息查询”功能;或在i深圳手机APP首页-“居住证业务”找到以上链接,即可查询本人深圳经济特区居住登记信息并下载。(家长在报名系统填写的居住地址必须与网格员上门登记的信息一致)。
九、注意事项
(一)非深户适龄儿童,父母至少一方持有具有使用功能的《深圳经济特区居住证》,且在深圳居住满1年、连续参加社会保险(养老保险和医疗保险)满1年。请家长查询社保缴费状态,确保养老保险和医疗保险两种险种在申请学位当年的9月份前都处于正常缴费状态。(社保积分计算截止日期为2022年4月30日)
(二)我园已实行学位房锁定,在幼儿园3年学制期间,只允许一户住户的孩子申请学位。如同一套住房有多个孩子申请学位,必须是同一父母(法定监护人),招生报名系统不接受同一套住房重复申请学位。请家长在购房或租房之前先确认该房屋学位是否已被使用(所有的住房房屋用途必须是住宅)。
家长可在“龙华教育”公众号——“信息共享”菜单栏——“学前招生房屋查询”子菜单,输入正确的25位数房屋编码查询学位房锁定情况,或者登录深圳市龙华区学前招生房屋申请学位使用情况查询系统查询:
https://zsls.szlhq.gov.cn:8092/visitszlonghxqzsjzxqfcx
(三)因我园已实行学位锁定(期限三年),房产租赁户须提交2022年6月2日前办理好的租赁凭证(信息),且要确保房屋租赁凭证(信息)在2022年9月处于未过期状态(积分计算截止日期为2022年4月30日)。租房但未办理房屋租赁凭证或房屋租赁信息的,需提供2022年6月2日前与房屋产权人签订的房屋租赁合同、学区房使用授权书(附件5)、房屋产权人的房屋产权资料复印件和房屋产权人的身份证复印件,以及父母(或法定监护人)申请学位前须及时向网格申报家庭成员居住信息,且要确保所提供的房屋资料地址必须与网格员上门登记的地址保持一致。(网格居住信息登记方式详见第八条)
(四)未按照我园公布的招生范围来申请学位的,其申请为无效申请。
(五)学位申请材料真实性、有效性责任:家长对申请材料的真实性和有效性负全责,提供失效、不符合条件或虚假证件的申请是无效申请,不予以安排学位。提供虚假材料的,一经查实,将取消学位申请资格并记录在案,录取后也将取消学位,涉嫌犯罪的,移交司法机关处理。
(六)如出现因家长网上录入信息不规范等原因导致审验结果不合格,家长须按幼儿园的要求在规定时间内提交补充材料进行信息复核,修改后的信息将再次送相关职能部门核验。复核结束后,不再接受二次信息修改及复核。家长可自行登录网上报名系统查询最终复核结果。
(七)家长在网上填报的信息直接影响材料审验结果和学位安排,请家长务必确保录入信息准确无误。
(八)家长在网上填报的手机号用于接收幼儿园报名相关通知及信息,请务必保证电话畅通。
(九)已安排学位而不按时到园注册者,幼儿园将不保留学位。
(十)已取得公办幼儿园学位的适龄儿童,原则上不得留级重读。
(十一)被录取的适龄儿童须体检合格后方可正式入园。
十、正式录取幼儿(新生)入园注册所需资料
(一)《儿童入园健康检查表》;
(二)《儿童预防接种证复印件》及《查验证明》;
(三)一寸蓝底彩照8张。
十一、 咨询电话及附件
深圳市龙华区第六幼儿园玺园分园 招生咨询电话:0755-28137072 (接听时段:工作日,上午8:30—11:30,下午:2:30—4:30) 联系人:陈老师 附件: 1.深圳市龙华区幼儿园学位类型和积分办法 2.深圳市龙华区幼儿园手机端报名二维码 3.深圳市龙华区2022-2023学年公办幼儿园单享学区名单 4.深圳市龙华区2022—2023学年公办幼儿园共享学区名单 5.学区房使用授权书 6.深圳市龙华区公办幼儿园2022年秋季招生问题答疑 附件1.深圳市龙华区幼儿园学位类型和积分办法 附件2:深圳市龙华区幼儿园手机端报名二维码 附件3.深圳市龙华区2022-2023学年公办幼儿园单享学区名单 附件4.深圳市龙华区2022—2023学年公办幼儿园共享学区名单 附件5.学区房使用授权书 附件6:深圳市龙华区公办幼儿园2022年秋季招生问题答疑
声明:本文由上哪学团队(微信公众号ID: shangnaxue)原创整理制作,转载请注明来源和出处,否则追究法律责任。

恭喜您,申请提交成功!