(一)属地管理原则。根据学前教育管理体制和本片学前教育实际情况,按照“属地管理”原则,适龄幼儿入园工作在区教育局、属地镇人民政府的领导下,由教育指导中心、幼儿园负责组织实施。(二)房户一致优先原则。区域内的户籍幼儿与父母户籍、家庭住房一致,由户籍所在学区幼儿园优先安排入园。(三)依批次进行原则。根据学前教育资源分布、适龄幼儿入园需求等情况,按照“依批次进行”的原则,招收益农镇、党湾镇适龄幼儿,法定监护人在益农镇、党湾镇拥有产权房的适龄幼儿,符合益农镇、党湾镇外来务工人员随迁子女入园条件的适龄幼儿。(四)就近入园原则。以户籍所在地为依据,以适龄幼儿就近或相对就近为原则,根据招生计划招收区域内的幼儿。招收小班新生年龄为3周岁,即2017年9月1日至2018年8月31日期间出生的适龄幼儿。招收新生需身体健康(无慢性传染病)、智力正常、能正常参加集体活动。本意见中所指的杭州市区包括萧山区、钱塘区、滨江区、上城区、西湖区、拱墅区、余杭区、临平区、富阳区、临安区。第二类:非益农镇、党湾镇户籍适龄幼儿,但法定监护人在益农镇、党湾镇拥有房产且实际居住的适龄幼儿。A批:杭州市区户籍,父母或本人在学区内拥有独立产权房的适龄幼儿。B批:非杭州市区户籍,本人或父母一方在学区内拥有独立产权房,且新生本人持有居住地在益农镇、党湾镇范围内的有效IC卡式《浙江省居住证》。C批:非杭州市区户籍,本人或父母一方在学区内拥有独立产权房,新生本人未办理居住地在益农镇、党湾镇范围内的有效IC卡式《浙江省居住证》的,须持有益农镇、党湾镇派出所出具并盖章的《流动人口登记表》。第三类:非益农镇、党湾镇户籍适龄幼儿、法定监护人在益农镇、党湾镇无房产,但生活基础在益农镇、党湾镇内的适龄幼儿。分为三批:A批:杭州市区户籍适龄幼儿。须满足以下3个“一年”:①在益农镇、党湾镇内实际居住满一年(凭村、社区或用工单位确认的房产租赁证明);②父母一方在益农镇、党湾镇内工作或经商满一年(凭劳动合同或营业执照);③在益农镇、党湾镇工作的社保连续满一年。(注:“满一年”指2020年5月至2021年4月,中途不间断)。B批:非杭州市区户籍适龄幼儿。新生本人持有居住地在益农镇、党湾镇范围内有C批:非杭州市区户籍适龄幼儿。新生本人未持有居住地在益农镇、党湾镇范围内有效IC卡式《浙江省居住证》,父母双方或一方持有在益农镇、党湾镇范围内的有效IC卡式《浙江省居住证》,家庭生活基础在益农镇、党湾镇并实际居住连续满一年(凭村、社区或用工单位确认的房产租赁证明),且父母双方或一方在益农镇、党湾镇工作连续满一年(凭益农镇、党湾镇社保和益农镇、党湾镇工作单位的劳动合同或营业执照)(注:“满一年”指2020年5月至2021年4月,中途不间断)。在规定招生计划内依次招收各类新生。符合第一类条件的幼儿,在规定时间内到相应幼儿园报名,报名结束后各园将报名名单上报指导中心,如尚余名额,指导中心根据各园计划招生数再确定招收第二、三类人数,各幼儿园在规定时间内招收。2021年招生计划须报指导中心审核同意,并严格执行。幼儿园招生规模必须按照浙江省教育厅颁布的省等级评定标准以及有关标准,严格按规定控制班额,严格学籍管理,各幼儿园禁止招收未满三周岁幼儿提前进入小班随班就读。严格按标准收费,各幼儿园应在招生公告中公布收费标准,主动接受家长和社会的监督。各幼儿园要在招生领导小组的领导下,认真做好招生的各项准备工作,按要求做好证件材料的查验、登记工作,严控证件不齐备或不符合条件的幼儿入园。各幼儿园在确保三周岁适龄幼儿入园的基础上,具备条件需要办幼儿托班的,需书面报东片教育指导中心同意后方可列入招生计划,并严格按照托班幼儿招收办法进行招收。(原件和复印件均需提供)
类 别 | 时 间 | 地 点 | 所需资料 |
第 一 类 | 益农镇:6月12日 党湾镇:6月12日 | 学区 所属 的相 应幼 儿园 内
(参 照学 区划 分表)
| 1.《家庭户籍本》。 2.适龄幼儿预防接种证。 |
第 二 类 | 益农镇:6月13日 党湾镇:6月13日
| A批:需提供 1.《家庭户籍本》和父母双方身份证。 2.《房产证》。 3. 适龄幼儿预防接种证。 B批:除A批所带资料之外,还需提供: 新生本人持有居住地在益农镇、党湾镇范围内的有效IC卡式《浙江省居住证》。 C批:除A批所带资料之外,还需提供: 父母一方持有的IC卡式《浙江省居住证》或益农镇、党湾镇派出所出具并盖章的《流动人口登记表》。 |
第 三 类 | 益农镇:6月13日 党湾镇:6月13日
| A批:需提供 1.《家庭户籍本》和父母双方身份证。 2. 学区所在村(社区)确认的房产租赁证明(须满一年);与益农镇、党湾镇内用工单位签订的《劳动合同》或《营业执照》)(须满一年);益农镇、党湾镇工作的社保凭证(连续满一年)。 3.适龄幼儿预防接种证。 B批:除提供A批第1点和第3点资料之外,还需提供: 新生本人持有居住地在益农镇、党湾镇范围内有效IC卡式《浙江省居住证》。 C批:除提供A批第1点和第3点资料之外,还需提供: 1.父母双方或一方持有在益农镇、党湾镇范围内的有效IC卡式《浙江省居住证》。 2.家庭生活基础在益农镇、党湾镇并实际居住满一年(凭村、社区或用工单位确认的房产租赁证明)。 4.父母一方与益农镇、党湾镇学区内用工单位签订的《劳动合同》或工商部门的《营业执照》连续满一年,以及益农镇、党湾镇社保连续满一年。 |
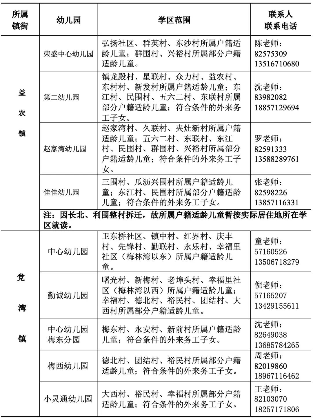
保障适龄幼儿在户籍所在地或父母工作居住地接受学前教育,以实际居住地相对就近安排幼儿园就读;学区划分时根据幼儿园现有布局规模,既考虑到相对就近,又兼顾幼儿园班额均衡。
(一)属地管理原则。根据学前教育管理体制和东片学前教育实际情况,按照“属地管理”原则,适龄幼儿入园工作在区教育局、属地镇人民政府的领导下,由教育指导中心、幼儿园负责组织实施。
(二)房户一致优先原则。区域内的户籍幼儿与父母户籍、家庭住房一致,由户籍所在学区幼儿园优先安排入园。
(三)依批次进行原则。根据学前教育资源分布、适龄幼儿入园需求等情况,按照“依批次进行”的原则,招收益农镇、党湾镇适龄幼儿,法定监护人在益农镇、党湾镇拥有产权房的适龄幼儿,符合益农镇、党湾镇外来务工人员随迁子女入园条件的适龄幼儿。
(四)就近入园原则。以户籍所在地为依据,以适龄幼儿就近或相对就近为原则,根据招生计划招收区域内的幼儿。
招收小班新生年龄为3周岁,即2018年9月1日至2019年8月31日期间出生的适龄幼儿。招收新生需身体健康(无慢性传染病)、智力正常、能正常参加集体活动。
本意见中所指的杭州市区包括萧山区、上城区、拱墅区、西湖区、滨江区、余杭区、富阳区、临安区、临平区、钱塘区。
第一类:东片益农镇、党湾镇户籍的适龄儿童。
第二类:非益农镇、党湾镇户籍适龄儿童,但法定监护人在益农镇、党湾镇拥有房产且实际居住的适龄儿童。
A批:杭州市区户籍,父母或本人在学区内拥有独立产权房的适龄儿童。
B批:非杭州市区户籍,本人或父母一方在学区内拥有独立产权房,且新生本人持有居住地在益农镇、党湾镇范围内的有效IC卡式《浙江省居住证》或“电子居住证”的适龄儿童。
C批:非杭州市区户籍,本人或父母一方在学区内拥有独立产权房,新生本人未办理居住地在益农镇、党湾镇范围内的有效IC卡式《浙江省居住证》或“电子居住证”,须持有益农镇、党湾镇派出所出具并盖章的《流动人口登记表》的适龄儿童。
注:第一、二类生,户籍迁入和《房产证》办理时间均为2022年4月30日之前,产权房要求房产规划用途为住宅。
第三类:非益农镇、党湾镇户籍、法定监护人在益农镇、党湾镇无房产,但生活基础在益农镇、党湾镇内的适龄儿童。分为三批:
A批:杭州市区户籍适龄儿童。须满足以下3个“一年”:①在益农镇、党湾镇内实际居住满一年(凭村、社区或用工单位确认的房产租赁证明);②父母一方在益农镇、党湾镇内工作或经商满一年(凭劳动合同或营业执照);③在益农镇、党湾镇工作的社保连续满一年。(注:“满一年”指2021年5月至2022年4月,中途不间断)。
B批:非杭州市区户籍适龄儿童。新生本人持有居住地在益农镇、党湾镇范围内的有效IC卡式《浙江省居住证》或“电子居住证”的。
C批:非杭州市区户籍适龄儿童。新生本人未持有居住地在益农镇、党湾镇范围内的有效IC卡式《浙江省居住证》或“电子居住证”,父母双方或一方持有在益农镇、党湾镇范围内的有效IC卡式《浙江省居住证》或“电子居住证”,家庭生活基础在益农镇、党湾镇并实际居住连续满一年(凭村、社区或用工单位确认的房产租赁证明),且父母双方或一方在益农镇、党湾镇工作连续满一年(凭益农镇、党湾镇社保和益农镇、党湾镇工作单位的劳动合同或营业执照)(注:“满一年”指2021年5月至2022年4月,中途不间断)。
1.依批次招收。
在规定招生计划内依次招收各类新生。符合第一类条件的儿童,在规定时间内到相应幼儿园报名,报名结束后各园将报名名单上报指导中心,如尚余名额,指导中心根据各园计划招生数再确定招收第二、三类人数,各幼儿园在规定时间内招收。
2.严格规范招生行为。
2022年招生计划须报指导中心审核同意,并严格执行。幼儿园招生规模必须按照浙江省教育厅颁布的省等级评定标准以及有关标准,严格按规定控制班额,严格学籍管理,各幼儿园禁止招收未满三周岁儿童提前进入小班随班就读。严格按标准收费,各幼儿园应在招生公告中公布收费标准,主动接受家长和社会的监督。
3. 严格控制招生范围。
不得擅自跨镇、跨区招生。
4. 严格索取佐证资料。
各幼儿园要在招生领导小组的领导下,认真做好招生的各项准备工作,按要求做好证件材料的查验、登记工作,严控证件不齐全或不符合条件的幼儿入园。
5.加强托班规范管理。
各幼儿园在确保三周岁适龄幼儿入园的基础上,具备条件(标准场地、合格师资)需要办幼儿托班的,经镇政府同意,报东片教育指导中心备案后方可列入招生计划,并严格按照托班幼儿招收办法进行招收。
资格预审时间、地点及所需证件(原件和复印件均需提供)
保障适龄儿童在户籍所在地或父母工作居住地接受学前教育,以实际居住地相对就近安排幼儿园就读;学区划分时根据幼儿园现有布局规模,既考虑到相对就近,又兼顾幼儿园班额均衡。
(一)明确招生区域
各幼儿园必须按照划分的学区进行招生,并依类别分批次录取,不得在学区以外进行招生宣传和组织招生。
(二)严格招生程序
1.做好招生预测
东片教育指导中心在镇、村协助下,做好新生摸底、预测工作。
2.公布招生信息
(1) 6月1日前,东片教育指导中心公布招生文件。
(2) 6月1日前,把《萧山区东片教育指导中心2022年幼儿园招生公告》下发到各幼儿园、各村(社区),各幼儿园在醒目处张贴。
3.新生信息备案
各园报名时审核原件和复印件,登记后将招生汇总表和相关证件复印件上交指导中心,由指导中心进行审核,最后确定入园人数。
4.发放入园通知
各幼儿园在规定时间内向符合条件的幼儿家长发放新生入园通知书,新生入园报到通知书由各园拟定。
杭州市萧山区东片教育指导中心
2022年5月16日
为进一步规范东片(益农镇、党湾镇)幼儿园招生秩序,妥善解决适龄幼儿入园问题,根据《萧山区2023年幼儿园招生工作指导意见》,结合东片学前教育实际,经益农镇、党湾镇人民政府同意,现对东片2023年幼儿园招生工作提出如下意见:
(一)属地管理原则。根据学前教育管理体制和东片学前教育实际情况,按照“属地管理”原则,适龄幼儿入园工作在区教育局、属地镇人民政府的领导下,由教育指导中心、幼儿园负责组织实施。
(二)房户一致优先原则。区域内的户籍幼儿与父母户籍、家庭住房一致,由户籍所在学区幼儿园优先安排入园。
(三)依批次进行原则。根据学前教育资源分布、适龄幼儿入园需求等情况,按照“依批次进行”的原则,招收益农镇、党湾镇适龄幼儿,法定监护人在益农镇、党湾镇拥有产权房的适龄幼儿,符合益农镇、党湾镇外来务工人员随迁子女入园条件的适龄幼儿。
(四)就近入园原则。以户籍所在地为依据,以适龄幼儿就近或相对就近为原则,根据招生计划招收区域内的幼儿。
招收小班新生年龄为3周岁,即2019年9月1日至2020年8月31日期间出生的适龄幼儿。招收新生需身体健康(无慢性传染病)、智力正常、能正常参加集体活动。
本意见中所指的杭州市区包括萧山区、上城区、拱墅区、西湖区、滨江区、余杭区、富阳区、临安区、临平区、钱塘区。
第一类:东片益农镇、党湾镇户籍的适龄儿童。
第二类:非益农镇、党湾镇户籍适龄儿童,但法定监护人在益农镇、党湾镇拥有房产且实际居住的适龄儿童。
A批:杭州市区户籍,父母或本人在学区内拥有独立产权房的适龄儿童。
B批:非杭州市区户籍,本人或父母一方在学区内拥有独立产权房,且新生本人持有居住地在益农镇、党湾镇范围内的有效IC卡式《浙江省居住证》或“电子居住证”的适龄儿童。
C批:非杭州市区户籍,本人或父母一方在学区内拥有独立产权房,新生本人未办理居住地在益农镇、党湾镇范围内的有效IC卡式《浙江省居住证》或“电子居住证”,须持有益农镇、党湾镇派出所出具并盖章的《流动人口登记表》的适龄儿童。
(注:第一、二类生,户籍迁入和《房产证》办理时间均为2023年4月30日之前,产权房要求房产规划用途为住宅。)
第三类:非益农镇、党湾镇户籍、法定监护人在益农镇、党湾镇无房产,但生活基础在益农镇、党湾镇内的适龄儿童。
分为三批:
A批:杭州市区户籍适龄儿童。须满足以下3个“一年”:①在益农镇、党湾镇内实际居住满一年(凭村、社区或用工单位确认的房产租赁证明);②父母一方在益农镇、党湾镇内工作或经商满一年(凭劳动合同或营业执照);③在益农镇、党湾镇工作的社保连续满一年。(注:“满一年”指2022年5月至2023年4月,中途不间断)。
B批:非杭州市区户籍适龄儿童。新生本人持有居住地在益农镇、党湾镇范围内的有效IC卡式《浙江省居住证》或“电子居住证”的。
C批:非杭州市区户籍适龄儿童。新生本人未持有居住地在益农镇、党湾镇范围内的有效IC卡式《浙江省居住证》或“电子居住证”,父母双方或一方持有在益农镇、党湾镇范围内的有效IC卡式《浙江省居住证》或“电子居住证”,家庭生活基础在益农镇、党湾镇并实际居住连续满一年(凭村、社区或用工单位确认的房产租赁证明),且父母双方或一方在益农镇、党湾镇工作连续满一年(凭益农镇、党湾镇社保和益农镇、党湾镇工作单位的劳动合同或营业执照)(注:“满一年”指2022年5月至2023年4月,中途不间断)。
4月21日至4月28日符合萧山区入园条件的小班新生家长,登录浙江政务服务网(指定网站:http://www.zjzwfw.gov.cn),实名注册登录后,搜索“幼儿园入园”或“入园”关键词,点击“幼儿园儿童入园一件事联办”条目下的“在线办理”,将位置定位到“杭州市-萧山区—所读镇街(益农或党湾)”,进行相关信息登记。家长也可通过手机下载浙里办APP,实名注册登录完成信息采集。
在规定招生计划内依次招收各类新生。符合第一类条件的儿童,在规定时间内到相应幼儿园报名,报名结束后各园将报名名单上报指导中心,如尚余名额,指导中心根据各园计划招生数再确定招收第二、三类人数,各幼儿园在规定时间内招收。
2023年招生计划须报指导中心审核同意,并严格执行。幼儿园招生规模必须按照浙江省教育厅颁布的省等级评定标准以及有关标准,严格按规定控制班额,严格学籍管理,各幼儿园禁止招收未满三周岁儿童提前进入小班随班就读。严格按标准收费,各幼儿园应在招生公告中公布收费标准,主动接受家长和社会的监督。
不得擅自跨镇、跨区招生。
各幼儿园要在招生领导小组的领导下,认真做好招生的各项准备工作,按要求做好证件材料的查验、登记工作,严控证件不齐全或不符合条件的幼儿入园。
各幼儿园在优先满足小班幼儿入园需求的基础上,具备条件(标准场地、合格师资)需要办幼儿托班的,经镇政府同意,报东片教育指导中心备案后方可开设托班。托班招收对象为2020年9月1日至2021年8月31日出生(2-3周岁)的幼儿;报名时间为2023年7月3日;录取以本镇(街道)户籍儿童优先、按月龄大小、落户时间先后进行排序录取。东片托班开设幼儿园为益农镇第二幼儿园、益农镇赵家湾幼儿园、益农镇佳佳幼儿园、党湾镇中心幼儿园、党湾镇梅西幼儿园、党湾镇小灵通幼儿园。
资格预审时间、地点及所需证件(原件和复印件均需提供)
保障适龄儿童在户籍所在地或父母工作居住地接受学前教育,以实际居住地相对就近安排幼儿园就读;学区划分时根据幼儿园现有布局规模,既考虑到相对就近,又兼顾幼儿园班额均衡。
(一)明确招生区域
各幼儿园必须按照划分的学区进行招生,并依类别分批次录取,不得在学区以外进行招生宣传和组织招生。
(二)严格招生程序
1.做好招生预测
东片教育指导中心在镇、村协助下,做好新生摸底、预测工作。
2.公布招生信息
(1) 6月1日后,东片教育指导中心公布招生文件。
(2) 6月1日后,把《萧山区东片教育指导中心2023年幼儿园招生公告》下发到各幼儿园、各村(社区),各幼儿园在醒目处张贴。
3.新生信息备案
各园报名时审核原件和复印件,登记后将招生汇总表和相关证件复印件上交指导中心,由指导中心进行审核,最后确定入园人数。
4.发放入园通知
各幼儿园在规定时间内向符合条件的幼儿家长发放新生入园通知书,新生入园报到通知书由各园拟定。
东片招生咨询电话:13967172191(工作日每天上午8:00—11:30,下午13:30—17:30)