2.招生类别
第一类:仓前街道户籍幼儿;
第二类:仓前街道户籍以外的余杭区、临平区户籍幼儿(其父母购房居住在仓前街道一年及以上);
第三类:持办证地为仓前街道有效《浙江省居住证》幼儿;
其他类:各类人才子女、配套幼儿园所在小区业主子女以及军人子女、特殊英模子女等。二、招生原则
1. 分类招收,住户一致优先;
2. 公办与民办统筹安排;
3. 相对就近与入户时间相结合;购房时间与居住时间相结合。
三、招生范围
永乐园区:永乐村运溪路以西区域、苕溪村运溪路以西区域
连具塘园区:连具塘村
四、招生程序与办法
1.报名(登记)对象2021年5月31日以前符合仓前街道招生对象要求的幼儿。
2.报名(登记)时间7月16日上午9∶00—7月18日晚上9∶003.报名(登记)办法统一采用“余杭区、临平区幼儿园小班新生入园一件事”招生平台进行报名登记,具体办法如下:通过浙江政务网或者浙里办APP登录个人用户后,定位到“杭州市余杭区”,搜索“幼儿园儿童入园”关键词,进入“余杭区幼儿园儿童入园”,点击“在线办理”,进入“余杭区、临平区幼儿园小班新生入园一件事”招生平台页面,进行相关信息登记。
(二)新生录取
7月29日上午9∶00—7月30日晚上9∶00,家长可登陆“余杭区、临平区幼儿园小班新生入园一件事”查询幼儿录取信息,并进行确认。(三)新生报到注册
7月31日,根据录取反馈信息,新生家长携带相关材料到指定园区报到、注册。(四)有关说明
1.特殊情况以及2021年6月1日—8月12日符合仓前街道招生对象要求的幼儿,可于8月15日上午9∶00—8月16日晚上9∶00,登陆“余杭区幼儿园小班新生入园一件事” 招生平台进行补登记报名。8月13日之后符合仓前街道招生对象要求的幼儿,可自行联系仓前街道中心学校线下报名。
2.幼儿园的招生计划与收费标准在“余杭区、临平区幼儿园小班新生入园一件事”公告。
3.普惠性民办幼儿园(马荣凯瑞幼儿园、温莎郡幼儿园)小班新生保教费收费标准与同等级公办幼儿园相同。
根据《余杭区幼儿园招生工作管理暂行办法》(余教[2018]71号)文件精神,现将仓前街道2023年秋季幼儿园小班新生招生工作有关事项公告如下:1. 分类招收,住户一致优先;
2. 公办与民办统筹安排;
3. 相对就近与入户时间相结合;购房时间与居住时间相结合。
(一)招生年龄
2019年9月1日至2020年8月31日出生
(二)招生类别
第一类:仓前街道户籍幼儿;
第二类:仓前街道户籍以外的余杭区、临平区户籍幼儿(其父母购房居住在仓前街道);
第三类:持签发地为仓前街道有效《浙江省居住证》幼儿;
特殊类:服务于余杭区的各类人才子女(工作地或居住地在仓前街道)、现役军人子女及英模子女等。
其他类:非余杭区户籍或未持有签发地为余杭区的《浙江省居住证》的小区配套幼儿园业主子女。
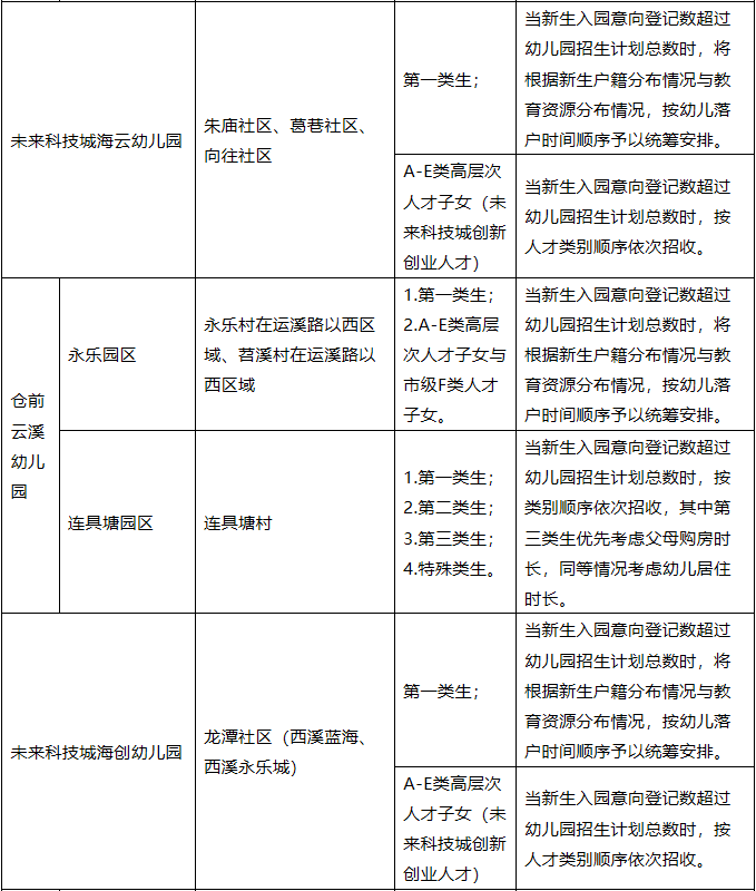
(一)公办幼儿园、普惠性民办幼儿园、购买服务民办幼儿园
(二)民办幼儿园(非普惠性)
(点击可查看大图)
(一)新生入园意向报名(登记)
1.报名(登记)对象
2023年5月31日以前符合仓前街道招生对象要求的幼儿。
2.报名(登记)时间
6月22日上午9∶00—6月25日晚上9∶00
3.报名(登记)办法
统一采用“余杭区、临平区幼儿园小班新生入园一件事”招生平台进行报名登记,具体办法如下:通过浙江政务网或者浙里办APP登录个人用户后,定位到“杭州市余杭区”,搜索“幼儿园儿童入园”关键词,进入“余杭区幼儿园儿童入园”,点击“在线办理”,进入“余杭区、临平区幼儿园小班新生入园一件事”招生平台页面,进行相关信息登记。
(二)新生录取
7月7日上午9∶00—7月8日晚上9∶00,家长可登录“余杭区、临平区幼儿园小班新生入园一件事”查询幼儿录取信息。
(三)新生报到注册
7月9日,根据录取反馈信息,新生家长携带相关材料到指定园区报到、注册。
(四)有关说明
1.特殊情况以及2023年6月1日—8月11日符合仓前街道招生对象要求的幼儿,可于8月14日上午9∶00—8月15日晚上9∶00,登lu“余杭区、临平区幼儿园小班新生入园一件事” 招生平台进行补登记报名。8月12日之后符合仓前街道招生对象要求的幼儿,可自行联系仓前街道中心学校线下报名。(线下提交材料时间:8月22日后上午8:00——下午4:30 )
2.幼儿园的招生计划与收费标准在“余杭区、临平区幼儿园小班新生入园一件事”公告。
3.普惠性民办幼儿园(杭州市余杭区马荣凯瑞幼儿园、杭州市余杭区温莎郡英伦幼儿园),小班新生保教费收费标准与同等级公办幼儿园相同。
4.杭州师范大学附属未来科技城幼儿园面向仓前街道招生,请关注“天元公学”微信公众号。
5.不在2019年9月1日至2020年8月31日之间出生的幼儿,不属于本次小班新生入园意向登记对象,有中大班插班需求的幼儿,其家长可随带户口本于8月20日至8月23日上午8:30至16:00到仓前街道中心学校预登记,按招生类别进行统筹安排,或联系仓前街道民办幼儿园报名。
6、仓前云帆幼儿园文泽园区因拆迁不招生。
仓前中心学校 88615007, 仓前云帆幼儿园88691121 , 仓前云溢幼儿园88611018 ,仓前海慧幼儿园 88682652,18969051053, 仓前云溪幼儿园88551191 ,未来科技城海云幼儿园86373032, 海辰幼儿园89008637 ,未来科技城海创幼儿园88637105, 温莎郡英伦幼儿园18969136619, 马荣凯瑞幼儿园13789959785,巴巴幼儿园13758158066,芮蕾幼儿园15088710425。
投诉电话:88610110。