上海市青浦区之华幼儿园
上海市青浦区尚鸿幼儿园
上海市青浦区嵩华幼儿园
上海市青浦区凤雅幼儿园
上海市青浦朵朵幼儿园(尚涵部)
上海谨蜂幼儿园
上海市青浦区尚泰幼儿园
青浦区徐泾镇尚泰路238 弄120号
学校概况
招生简章
2021学年青浦区尚泰幼儿园招生方案
根据《上海市教育委员会关于做好2021年本市学前教育阶段适龄幼儿入园工作的通知》、《青浦区教育局关于2021年学前教育招生工作意见》等要求,结合徐泾地区的实际情况,经多次集体讨论,制定《2021学年青浦区尚泰幼儿园招生工作方案》,以确保招生工作规范、有序地开展。
一、尚泰幼儿园基本信息
1.幼儿园性质及等级:公办二级幼儿园
2.收费标准:按照区物价部门规定执行,每月保育教育费175元。代办服务性收费:按需征询后收取。
二、招生原则
1.坚持公开、公正、公平、透明的原则:按青浦区统一规定的时间和内容向社会公开招生信息和招生细则。
2.坚持按照市相关班级数和班额数的设定要求。
3.关于来沪随迁人员子女的入园:在保障本市户籍适龄幼儿入园基础上学额有余的,可依据来沪人员持房产、有效期内《上海市居住证》、积分达到标准分值、持有年限等条件设定优先顺序依次录取。幼儿须持有效期内《上海市居住证》或《居住登记凭证》。
4.关于特殊幼儿的入园:对可参加正常集体活动的特殊儿童,可根据其特殊的类别和程度,安排随班就读或推荐至区内学前特教机构(班)。
三、招生对象与条件
01
招生班级和班额数
4个小班、幼儿数100名
02
招生对象
2017年9月1日至2018年8月31日期间出生的、身体健康(无慢性传染病)、可正常参加集体活动、并符合招生区域范围要求的适龄儿童,为2021学年我园招生对象。
03
招生区域范围
欣沁苑(尚泰路58弄、尚泰路238弄、尚泰路458弄);
馨浦苑(乐高路191弄、乐高路200弄、乐高路288弄);
海棠馨苑(乐天路208弄、乐天路318弄);
昱慧苑(尚茂路226弄);昱祥苑(尚茂路366弄)。
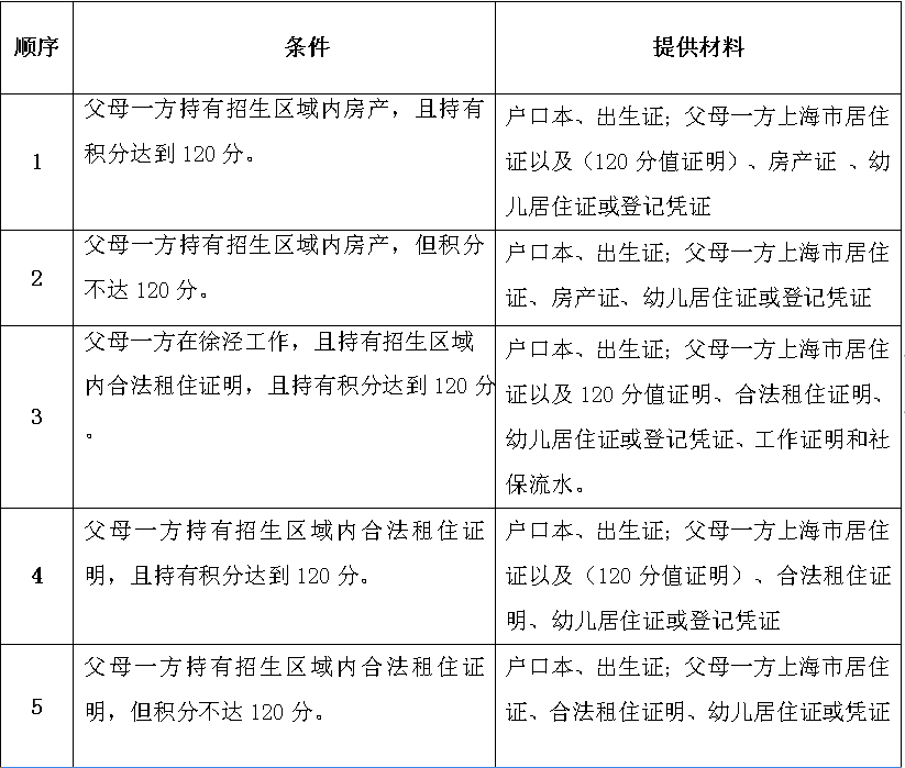
四、招生顺序与条件
(一)本市户籍
★★备注:
(1)户口迁入、房产办理、租赁合同认定截止时间为2021年4月30日。
(2)直系亲属指的是幼儿的爸爸妈妈、爷爷奶奶或外公外婆。
(3)幼儿园依据条件按序招生,如前一顺序已满,后一顺序将由徐泾地区公办幼儿园招生工作领导小组调剂安排进入其他公办园所。同一序位,以户籍申报迁入时间或房产登记时间依次排序录取。
(二)自主招生:非本市户籍(随迁子女)
在满足前四类适龄幼儿的入园需求后,如学额有余,由徐泾地区公办幼儿园招生工作领导小组统筹制定自主招生原则,并报区教育局同意后,实施自主招生。
★★备注:
(1)幼儿须持有效期内《上海市居住证》或《居住登记凭证》,父母一方须持有效期内《上海市居住证》且一年内参加本市职工社会保险满6个月(2020年7月1日至2021年6月30日,不含补缴,因疫情防控允许补缴的除外),或连续3年(从首次登记日起至2021年6月30日)在街镇社区事务受理服务中心办妥灵活就业登记。
(2)根据学额情况,按照以上招生条件依次录取,额满为止。
(三)关于港、澳、台地区及外籍幼儿的入园
五、招生工作时间安排
六、关于中大班幼儿的插班入园
1.补充入园与新学年招生工作同步进行。
2.转园或插班的基本条件:2016年9月1日至2017年8月31日期间出生的中班幼儿和2015年9月1日至2016年8月31日期间出生的大班幼儿,入园条件参照新小班幼儿招生条件。家长按照我园招生公告要求,于6月5日、6日、12日至幼儿园进行现场报名登记和材料审核。原则上中途不再办理徐泾地区公办幼儿园之间的转园手续。
3.具体能否录取要视2021年8月幼儿园现有班级的学额情况按条件依次录取。
七、其他公开信息
(一)收到短信通知的家长请在按短信的指定时间内带好相关材料办理现场验证工作:
1.时间:6月5日(周六)、6日(周日)、12日(周六)
2.地点:招生平台短信通知
(二)招生咨询:
联系电话:69797063-8024
联系老师:张老师
(三)其他说明:
1. 本方案由徐泾镇公办幼儿园招生工作领导小组共同研究商讨后确定。
2. 本方案依据《青浦区教育局关于2021年学前教育招生工作意见》进行,如有不同以上级文件精神为准。
3. 与镇卫生院协调确定新生入园体检日期,体检合格者方可入园。
声明:本文由上哪学团队(微信公众号ID: shangnaxue)原创整理制作,转载请注明来源和出处,否则追究法律责任。

恭喜您,申请提交成功!