上海市宝山区祁连镇中心幼儿园
上海市宝山区祁连中心幼儿园(分园)
上海大学附属实验幼儿园
上海市宝山区小天使幼儿园
上海市宝山区锦秋幼儿园
上海市宝山星之洲幼儿园
上海市宝山区祁华幼儿园
华秋路301号
学校概况
祁华幼儿园位于宝山区大场镇,是隶属于宝山区教育局管辖下的一所公办幼儿园。在上级部门的关心和支持下,祁华于2019年9月正式开园。幼儿园为15个班级的规模,现有小班5个,中班5个,幼儿313名、教职员工43名。

招生简章
园所性质:公办
一、招生对象:2017年9月1日至2018年8月31日期间出生的身体健康、智力正常,能正常参加集体活动的幼儿。符合幼儿园招生条件选择民办幼儿园的幼儿家长到意向的民办幼儿园进行验证报名,其余的家长到户籍地或居住地所对应的幼儿园进行验证报名。
二、招生计划
2021年预计招生5个小班,共计125名幼儿。
三、招生地段
葑润华庭居委:祁华路58弄;59弄;218弄;219弄;华秋路185弄
保利叶之林居委:华秋路349弄;塘祁路577弄;679弄
凯旋佳苑居委:塘祁路517弄(滨江1号)
四、办学特色:在阅读中生活”为办园理念,力争办一所“有书声、有笑声、有掌声、有心声”的幼儿园,培养一群爱阅读、乐表达、愿实践、会思考的师生。
五、学校地址:上海宝山华秋路301号
六、收费标准:保育教育费175元/月;伙食费7元/天;牛奶点心5元/天
七、联系电话:02156600690-606
祁华幼儿园
2022年招生简章
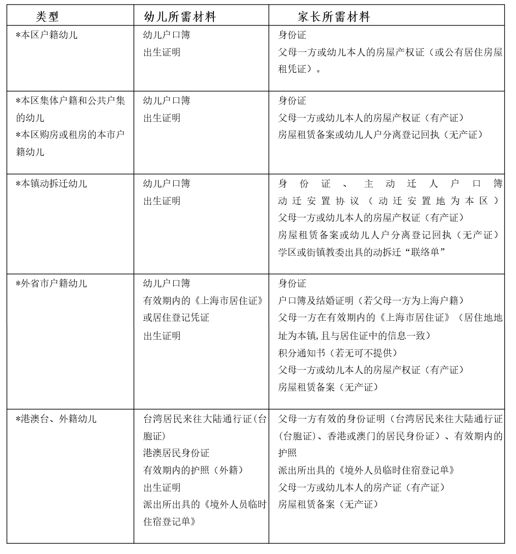
【幼儿园简介】 宝山区祁华幼儿园位于华秋路301号,是一所隶属于宝山区教育局管理的公办幼儿园。幼儿园全面体现国家《幼儿园教育纲要》及上海二期课改的精神,确立“以幼儿发展为本”的课程理念,立足陶行知“生活教育”理论,凸显以生活化阅读为主的园本特色课程,努力实现“在生活中阅读,在阅读中生活”的办园理念,培养一群爱阅读、乐表达、愿实践、能思考、会生活的幼儿。作为一所年轻的幼儿园,祁华架构了一套适合幼儿园实际的管理制度,形成队伍自适应发展机制,规范基础课程落实,探索园本特色实施,打造了一支敬业爱生、乐学好思的教工团队,赢得了社区与家长的认可。 【招生计划】 (一)招生对象 1. 2018年9月1日至2019年8月31日期间出生的身体健康的幼儿,幼儿和监护人根据本人情况须持有以下证件之一: (1)本市户籍:居民身份证(号); (2)非本市户籍:监护人持有居住地址为本镇的上海市居住证、幼儿持有居住地址为本镇的上海市居住证或上海市居住登记凭证,港澳居民来往内地通行证或港澳居民居住证,台湾居民来往大陆通行证或台湾居民居住证; (3)外籍:护照。 2.持军官证、士兵证等不能在“一网通办”在进行登记的幼儿,持相应的证件至指定点进行线下验证报名。(指定点预约电话:66620586,指定点地址:上大路1289号) 3. 智力、听力、自闭症等有障碍的适龄幼儿只做信息登记,可以到特殊教育办学点的幼儿园现场验证报名。(地点:青苹果幼儿园 华和路633号 联系电话:65088986) 4. 确因身体状况等特殊原因不能当年入园的适龄儿童,监护人可向所在地教育行政部门申请推迟入园。上一年度因身体状况等特殊原因未入园的幼儿,监护人可向所在地教育行政部门提出入园申请,具体安置办法由各区域根据实际情况制定。(联系电话:66620586) (二)招生班级数及人数 小班5个,计划招生人数125名。 【收费标准】 保育教育费175元/月;伙食费12元/天(含牛奶点心费);代办费(课程配套标准材料费)100元/学期;生活用品35元/学期;课外活动费100元/学期。 【报名方式】 (一)信息登记 6月9日-6月16日,登录“上海一网通办”网站首页,网址:https://zwdt.sh.gov.cn,进入“2022年适龄幼儿入园”特色专栏,或登录“随申办”移动端首页“2022年适龄幼儿入园”,完成信息登记。 (二) 网上报名 6月24日-7月15日,登录“上海一网通办”网站首页,网址:https://zwdt.sh.gov.cn,进入“2022年适龄幼儿入园”特色专栏,或登录“随申办”移动端首页“2022年适龄幼儿入园”,点击各区县报名版块,选择“宝山区”,完成网上报名。报名所需材料: (三)补登记、补报名 6月26日,7月2、3日, 7月9、10日,7月16、17日,7月22日共8天,全区12街镇的13个指定点开放,满足家长补登记信息、补报名的需求,请家长先预约、再前往补登记报名。补登记报名时,相应的证件材料由指定点工作人员进行现场审核。(指定点预约电话:66620586,补登记补报名地址:上大路1289号) (四)网上验证 7月1日一7月22日,全区公/民幼儿园同步开展网上验证工作。“随申办市民云”或“一网通办”网站中的电子证照与纸质证件可同等效力使用。因疫情原因,网签或网上预审通过的可视作有效证件处理,待入学验证时再核验,若有违规行为将影响入园或统筹。 【招生地段】 (一)葑润华庭居委: 祁华路58弄、59弄、218弄、219弄;华秋路185弄 (二)保利叶之林居委会: 华秋路349弄、塘祁路577弄、679弄 (三)凯旋佳苑居委: 塘祁路517弄(滨江1号) 【录取通知】 (一)统筹录取 7月23日—8月15日,根据本镇学前教育资源分布情况,在遵循本市人户一致适龄幼儿优先原则的基础上,按照招生对象条件的先后顺序依次统筹录取,安排幼儿相对就近入园。统筹顺序如下: (1)招生区域内常住本镇户籍幼儿(人户一致); (2)招生区域内父母或幼儿本人持有房屋产权证明且持有《本市户籍人户分离人员居住地登记回执》的本市户籍幼儿(人户分离); (3)本镇镇域内集体户、公共户及持有上海市公租房、廉租房相关证明或有效动迁证明的本市户籍人员子女; (4)父母持有本镇申领的《上海市居住证》和招生区域房屋产权证明或公租房证明,且父母一方持有上海市人才服务中心申请积分分值在120分以上人员的子女; (5)父母持有港澳居民来往内地通行证或港澳居民居住证、台湾居民来往大陆通行证或台湾居民居住证及招生区域房屋产权证明的子女。 其他条件的适龄幼儿,将根据区域学前教育资源统筹安排到相对就近的具有宝山区教育局颁发的“中华人民共和国民办学校办学许可证”的民办幼儿园。 (二)分批发放录取通知 幼儿园根据招生计划实施分批录取,于8月15日前分批发放入录取通知(电话通知)。 【咨询电话】 幼儿园咨询电话:56600530 周老师(咨询时间:周一至周五8:00-16:00) 大场镇教委电话:66620586 宝山区教育局:66592089 宝山区祁华幼儿园 2022.6
祁华幼儿园 2023年招生方案 【招生计划】 (一)招生对象 2023年招生对象为2019年9月1日至2020年8月31日出生的本镇常住人口适龄幼儿,幼儿和监护人根据本人情况须持有以下证件之一: 1.本市户籍:居民身份证(号); 2.非本市户籍:监护人持有居住地址为本镇的上海市居住证、幼儿持有居住地址为本镇的上海市居住证或上海市居住登记凭证,港澳居民来往内地通行证或港澳居民居住证,台湾居民来往大陆通行证或台湾居民居住证; 3.外籍:护照。 (二)招生地段 1.葑润华庭居委: 祁华路58弄、59弄、218弄、219弄;华秋路185弄 2.保利叶之林居委: 华秋路349弄、塘祁路577弄、679弄 3.凯旋佳苑居委: 塘祁路517弄(滨江1号) (三)招生班级数及人数 小班5个,计划招生人数125名。 (四)收费标准 保育教育费175元/月;伙食费12元/天(含牛奶点心费);代办费(课程配套标准材料费)100元/学期;生活用品35元/学期;课外活动费100元/学期。 【报名方式】 (一)信息登记 1.登记时间和登录网址 2023年4月20日—4月27日,适龄幼儿监护人通过“上海市适龄幼儿入园信息登记系统”(简称“市登记系统”),实名登录上海“一网通办”网站首页,网址:https://zwdt.sh.gov.cn,进入“2023年适龄幼儿入园”特色专栏;或实名登录“随申办”移动端首页“2023年适龄幼儿入园”,进行统一的入园信息登记(登记时家长可在“市登记系统”首页“家长操作指引”版块获取“操作指引”视频)。 报名幼儿园托班、中大班插班转园的幼儿不作为此次信息登记对象。具体事宜可咨询相关幼儿园并根据各幼儿园实际情况进行线下登记。 适龄幼儿监护人对市电子证照库提供的与监护人和幼儿相关的姓名、证件号码、居住等信息进行录入或确认。 ①如发现“市登记系统”内信息与实际情况不符,监护人可根据所持证件的信息在系统中修改。 ②已办理入园所需各类证件,但未在“市登记系统”显示信息的幼儿,监护人可根据所持证件的信息进行登记。 ③监护人登记信息成功后,原则上不能再修改信息,确有需要修改信息的,监护人凭相关证明材料在报名验证阶段(2023年5月8日—5月31日)登陆各区报名系统(宝山区)进行修改;或向指定服务点电话预约,并在规定时间内前往指定服务点完成信息修改(上大路1289号 服务时间:5月13日、20日、21日、27日、31日 联系电话:66620586)。 ④确因特殊情况未按时办理各类证件的幼儿,或监护人无法自行完成入园信息登记的情况,监护人可在报名验证阶段(2023年5月8日—5月31日),先向宝山区指定服务点电话预约,再现场进行信息补登记(上大路1289号 服务时间:5月13日、20日、21日、27日、31日 联系电话:66620586)。 (二)网上报名 2023年5月8日-5月24日,已完成信息登记的适龄幼儿监护人登录上海“一网通办”网站首页,进入“2023年适龄幼儿入园”特色专栏,或登录“随申办”移动端首页“2023年适龄幼儿入园”,选择“各区报名”版块,点击“宝山区”进行网上报名。报名时系统自动调取信息登记时的相关信息,“随申办”移动端或上海“一网通办”网站中的电子证照与纸质证件同等效力使用。 报名信息提交前,监护人需要修改信息的,可在报名系统自行完成修改,再进行报名。 报名信息提交后,确有需要修改信息的,请幼儿监护人与指定服务点电话预约,到指定服务点完成修改(不支持跨街镇修改),相应的证件材料由服务点工作人员进行现场审核(上大路1289号 服务时间:5月13日、20日、21日、27日、31日 联系电话:66620586)。 ①报名时,仅可选择1所公办或民办幼儿园完成网上报名。报名园所一旦确认,不得更改。若监护人选择公办幼儿园,仅能选择户籍地或居住地对口的幼儿园(对口幼儿园将在报名平台自动生成,监护人也可以在报名平台公示栏进行对口区域查询),报名园所将以人户一致适龄幼儿优先为原则,按照统筹顺序先后依次录取,不能被该园录取的适龄幼儿,将由上级主管部门进行统筹。 ②持军官证、士兵证等不能在“一网通办”进行登记的适龄幼儿监护人,持相应的证件至指定服务点(上大路1289号 服务时间:5月13日、20日、21日、27日、31日 联系电话:66620586)进行验证报名。 ③本镇户籍的智力、听力、自闭症等有障碍的适龄幼儿只做信息登记,可先与特殊教育办学点(青苹果幼儿园 华和路633号 联系电话:66282095)电话预约后进行现场验证报名。 ④确因身体状况等特殊原因不能当年入园的适龄幼儿,监护人可向大场镇镇教委(联系电话:6662058/6)申请推迟入园。上一年度因身体状况等特殊原因未入园的适龄幼儿,监护人可向所在街镇教委电话咨询并向其提出入园申请。 (三)报名材料 (四)补登记、补报名 2023年5月13日、5月20日、5月21日、 5月27日、5月31日,全区12个街镇13个指定服务点开放,满足家长补登记和补报名需求。补登记、补报名采用预约制,适龄幼儿监护人先电话预约,再携带相关证件材料,前往指定服务点进行补登记、补报名。补登记、补报名时,相应的证件材料由服务点工作人员进行现场审核(上大路1289号 服务时间:5月13日、20日、21日、27日、31日 联系电话:66620586)。 (五)网上验证 2023年5月17日-5月31日,全区公、民办幼儿园同步开展网上验证工作。网上验证未通过的适龄幼儿,监护人可携带相关有效证件到指定服务点在工作人员指导下进行信息修改和调整后,由幼儿园再次进行网上验证(上大路1289号 服务时间:5月13日、20日、21日、27日、31日 联系电话:66620586)。 (六)区域统筹录取 2023年6月1日-7月15日,根据本区学前教育资源分布情况,在遵循本市人户一致适龄幼儿优先原则的基础上,镇教委按照招生对象条件的先后顺序依次统筹录取,安排幼儿相对就近入园。统筹顺序如下: 1.招生区域内户籍地与居住地一致的本区户籍幼儿; 2.招生区域内父母或幼儿本人持有房屋产权证明且持有《本市户籍人户分离人员居住地登记回执》的本市户籍幼儿; 3.本区集体户、公共户且持有上海市公租房、廉租房相关证明或有效动迁证明的本市户籍人员子女; 4.父母持有本区申领的《上海市居住证》和招生区域房屋产权证明或公租房证明,且父母一方持有上海市人才服务中心申请积分分值在120分以上人员的子女; 5.父母持有港澳居民来往内地通行证或港澳居民居住证,台湾居民来往大陆通行证或台湾居民居住证和招生区域房屋产权证明的子女; 其他条件的适龄幼儿,将根据区域学前教育资源统筹安排到相对就近的具有区教育局颁发的“中华人民共和国民办学校办学许可证”的民办幼儿园。 (七)分批发放录取通知 幼儿园根据招生计划实施分批录取,于7月15日前分批发放入录取通知(以电话通知为准)。幼儿入园前须按照卫生保健制度进行健康检查,合格者方可入园。 【咨询电话】 幼儿园咨询电话: 56600530*603 丁老师 周老师 大场镇教委咨询电话:66620586 宝山区祁华幼儿园 2023.4
2.信息登记确认和修改
1.招生对象
2.招生计划
3.学校费用
4.对口地段
5.学校特色
1.招生对象
2.招生计划
3.学校费用
4.对口地段
5.学校特色
声明:本文由上哪学团队(微信公众号ID: shangnaxue)原创整理制作,转载请注明来源和出处,否则追究法律责任。

意见
返回上哪学(上海)科技有限公司版权所有Copyright©2019-2021沪ICP备2021001920号-1
恭喜您,申请提交成功!

