杭州市临平区三之三水景城幼儿园
杭州市临平区崇贤第三幼儿园(友谊园区)
杭州市临平区新星嘉文幼儿园(嘉木园区)
杭州市临平区小博士艺术幼儿园
杭州市临平区南禾幼儿园(悦禾园区)
杭州市临平区南苑舒心幼儿园
杭州市萧山区南阳第三幼儿园
南阳街道远大村985号
学校概况
萧山区南阳第三幼儿园于2020年11月开园,现为预评浙江省二级幼儿园。幼儿园以浙江省一级幼儿园,萧山区五星级幼儿园标准建造,是一所全日制公办幼儿园。位于萧山区南阳街道经四路与远东线交叉口,总投资5000多万元,总用地面积10119㎡,总建筑面积10112.2㎡,园内设有大型户外运动操场、沙水区域等,具有18个班级的规模。 萧山区南阳第三幼儿园以“乐学”、“乐玩”这两大元素的感受和体验,根据幼儿的年龄特点,将“多元+特色”融为一体,全面关注幼儿的发展需要,从办园理念和特色课程,环境创设方面建构属于孩子的快乐王国。

招生简章
萧山区南阳第三幼儿园2021学年
招生公告
NO1.园所介绍
萧山区南阳第三幼儿园于2020年11月开园,现为预评浙江省二级幼儿园。幼儿园以浙江省一级幼儿园,萧山区五星级幼儿园标准建造,是一所全日制公办幼儿园。位于萧山区南阳街道经四路与远东线交叉口,总投资5000多万元,总用地面积10119㎡,总建筑面积10112.2㎡,园内设有大型户外运动操场、沙水区域等,具有18个班级的规模。
NO2.招生对象
依据《关于2021年空港教育指导中心幼儿园招生工作的意见》空教[2021] 17号文件,招收小班新生年龄为3周岁,即2017年9月1日至2018年8月31日出生的适龄幼儿,招收6个班,168名新生幼儿。
第一类
(注:户籍迁入时间为2021年5月31日前)
(一)南阳三幼服务区户籍的适龄儿童:红山村、永利村、赭山社区、远大村(除1、14、15、16、17、18组)、赭东村、东风村、坞里村。(注:南阳户籍的幼儿已被民办幼儿园录取的,不得再择南阳街道所属公办园。)
(二)其他
1.父母在我国驻外机构工作或因公派往并长期在国外工作,或父母双方均在野外地质勘察部门工作,户籍所在地确实无人照顾,需由萧山区亲属照管或寄养在萧山区的幼儿;
2.驻萧山区部队军人子女;
3.直系亲属或其他法定监护人户籍在萧山区的下列儿童:烈士子女和因公牺牲军人子女、一至四级残疾军人子女、平时荣获二等功或者战时荣获三等功以上奖励的军人子女;驻国家确定的艰苦边远地区和西藏自治区,解放军总部划定的三类以上岛屿,以及在飞行、潜艇、航天、涉核等高风险、高危险岗位工作的军人子女;
4.符合市委市政府《关于杭州市高层次人才、创新创业人才及团队引进培养工作的若干意见》(市委〔2015〕2号)规定引进的高层次人才、创新创业人才子女和省委人才办认定的在萧山区的省部属单位引进的高层次人才子女,其中认定为A、B、C类人才的子女由区教育局统筹协调、妥善安排,D、E类人才的子女由房产地(无房产按人才服务地)参照户籍生招收并统筹安排;
5.在萧山区居住的外籍、港澳台籍幼儿。
具体招生按照萧教〔2021〕19号执行。
第二类
(注:在第一类招生计划数有余时,按照A、B、C依批次招收,每批次按房产证办理时间长的优先,招满为止。)
第二类:新生本人或父母在南阳街道有独立产权房(住宅性质)且实际居住的适龄儿童。根据新生户籍,分为三批:
A批:萧山区户籍。家庭生活基础在南阳街道,新生本人或父母在南阳街道有独立产权房(住宅性质)且实际居住的适龄儿童。
B批:杭州市区户籍。家庭生活基础在南阳街道,新生本人或父母在南阳街道有独立产权房(住宅性质)且实际居住的适龄儿童。
杭州市区户籍包括钱塘区、滨江区、上城区、西湖区、拱墅区、余杭区、临平区、富阳区、临安区(注:以下同)。
C批:非杭州市区户籍。分为四批:
第一批:实际居住的,新生本人或父母在南阳三幼服务区内拥有独立产权房,且新生本人持有在南阳街道范围内申领的有效IC卡式《浙江省居住证》(含预计在2021年8月31日前能取得居住证的适龄幼儿)。
第二批:实际居住的,新生本人或父母在南阳三幼服务区内拥有独立产权房。
第三批:实际居住的,新生本人或父母在南阳街道内拥有独立产权房,且新生本人持有在南阳街道范围内申领的有效IC卡式《浙江省居住证》(含预计在2021年8月31日前能取得居住证的适龄幼儿)。
第四批:实际居住的,新生本人或父母在南阳街道区内拥有独立产权房。
(注:以上三批均以房产年限长的优先;产权房要求:①《房产证》办理时间为2021年5月31日之前;②房产规划用途为住宅。(以下同))
第三类
(注:在第一类、第二类招生计划数有余时,再招收第三类,依批次招生,招满为止。如第一类、第二类已达到招生人数,则停止招收第三类。)
第三类:家庭生活基础在南阳街道的,非南阳街道户籍幼儿。分为四批:
A批:生活基础在南阳街道的,幼儿本人持有在南阳街道范围内申领的有效IC卡式《浙江省居住证》。(含预计在2021年8月31日前能取得居住证的适龄幼儿)。
B批:萧山区户籍。
第一批:生活基础在南阳街道的,父母双方或一方满足3个“一年”:①在南阳三幼服务区内实际居住满一年(凭村、社区居住证明或房产租赁证明);②在南阳街道工作或经商满一年(凭劳动合同或营业执照);③在南阳街道工作的社保连续满一年。
第二批:生活基础在南阳街道的,父母双方或一方满足3个“一年”:①在南阳街道内实际居住满一年(凭村、社区居住证明或房产租赁证明);②在南阳街道工作或经商满一年(凭劳动合同或营业执照);③在南阳街道工作的社保连续满一年。
C批:杭州市区户籍。
第一批:生活基础在南阳街道的,父母双方或一方满足3个“一年”:①在南阳三幼服务区内实际居住满一年(凭村、社区居住证明或房产租赁证明);②在南阳街道工作或经商满一年(凭劳动合同或营业执照);③在南阳街道工作的社保连续满一年。
第二批:生活基础在南阳街道的,父母双方或一方满足3个“一年”:①在南阳街道内实际居住满一年(凭村、社区居住证明或房产租赁证明);②在南阳街道工作或经商满一年(凭劳动合同或营业执照);③在南阳街道工作的社保连续满一年。
(注:1.以上B和C批“满一年”指2020年6月至2021年5月,中途不间断;2.以父母双方“3个满一年”时间长为优先,再以社保年限长为优先)。
D批:非杭州市区户籍。
生活基础在南阳街道的,父母双方或一方持有在南阳街道范围内申领的有效IC卡式《浙江省居住证》,还须满足以下3个“一年”:①在南阳三幼服务区内实际居住满一年(凭村、社区或用工单位确认的房产租赁证明);②在南阳街道工作或经商满一年(凭劳动合同或营业执照);③在南阳街道工作的社保连续满一年。
(注:1.以上“满一年”指2020年6月至2021年5月,中途不间断;2.以社保年限长为优先)。
NO3.招生安排
NO4.招生时间及地点
报名时间与方式
1. 第一类报名:
时间:2021年6月12日周六上午8:15~11:00
报名地点:萧山区南阳第三幼儿园
(注:家长带相关证件原件和复印件到幼儿园办理报名登记手续,逾期未到现场确认的,视作自动放弃入园。)
2. 第二类报名:2021年6月19日周六全天,符合条件的家长扫码进入我园招生小程序(如下图)进行网上报名。
3. 第三类报名:2021年6月20日周日全天,符合条件的家长扫码进入我园招生小程序(如下图)进行网上报名。
报名资料
1
2
3
4
5
6
7
8
9
10
一类生携带材料:
1.带齐户籍生报名所需材料的原件及复印件。
2.幼儿预防接种证原件。
3.报名通知书原件。
4.如实填写《幼儿报名登记表》和《幼儿信息采集表》。
二类生携带材料:
除携带一类生所需材料外,还需提供:
1.《房产证》或《产权房信息登记表》。
2.幼儿居住证IC卡。
三类生携带材料:
除携带一类生所需材料外,还需提供:
1.幼儿居住证IC卡。
2.居住证明或房产租赁证明(满一年)。
3.劳动合同或营业执照(满一年)。
4.社保(连续满一年)。
现场确认
二类生和三类生家长需在规定时间内带相关证件原件和复印件前往南阳三幼进行现场确认,逾期未到现场确认的,视作自动放弃入园。具体时间地点如下:
二类生:
时间:6月26日上午8:15~11:00
地点:萧山区南阳第三幼儿园
三类生:
时间:6月26日下午12:30~16:00
地点:萧山区南阳第三幼儿园
NO5.招生与录取办法
1. 在规定招生计划内依次招收第一、第二、第三类新生。
2. 第一类新生由本园负责报名注册。当户籍所在本园服务区不能容纳报名人数时,将根据居住就近原则,调配到其它幼儿园。
3. 第二类:在第一类招生计划数有余时,按照A、B、C依批次招收,每批次按房产证办理时间长的优先,招满为止。
4. 第三类:在第一类、第二类招生计划数有余时,再招收第三类,依批次招生,招满为止。如第一类、第二类已达到招生人数,则停止招收第三类。
NO6.收费标准及咨询电话
收费标准
严格按照区教育局文件及区物价局文件核定标准收费。
咨询电话
0571—83526511(高老师)
NO7.温馨提示
1.由于名额紧张,一类生幼儿家长务必在规定时间内前来报名,逾期视自动放弃,将不再另行安排报名。二类生、三类生根据招生计划数有余时依次招收,根据招生条件进行审核及报名确认,额满即止。
2. 报名当天人员较多,请家长们耐心等待并听从现场教师的安排,做好测温亮码,入园的排队工作,遵守报名秩序。
3.材料审核通过后,幼儿园公布新生名单,依次发放新生入园通知书。家长可凭一方父母身份证领取幼儿录取通知书,如开学前放弃入园需及时告知,之后不再另行安排插班就读。
4.录取新生需服从园部分班安排。
亲爱的宝贝们,欢迎加入南阳三幼这个大家庭
招生计划
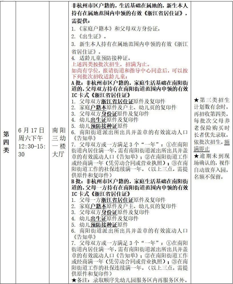
南阳三幼2023年秋季预招收小班6个班级。在规定招生计划内依次招收第一类、第二类、第三类、第四类新生。第二类需在第一类招生计划数有余时,按照A\B\C批次依次招收,每批次按照房产证办理时间长的优先;第三类在第一、第二类招生计划数有余时,再招收录取,第四类在第一、第二、第三类招生计划数有余时,再招收录取。按照招生文件中条件进行报名审核,额满即止。
招生对象 依据《关于2023年空港教育指导中心幼儿园招生工作的意见》文件,招收小班新生年龄为3周岁,即2019年9月1日至2020年8月31日出生的适龄幼儿。 ►►► 第一类 南阳三幼服务区户籍的适龄儿童。 1. 红山村、永利村、赭山社区、远大村(除1、14、15、16、17、18组)、赭东村、东风村、坞里村; 2. 达昌公寓(房户一致); 注:(1)户籍迁入时间为2023年4月30日前; (2)除去高层安置有分房证明的拆迁户; ★南阳户籍的幼儿已被民办幼儿园录取的,不得再择南阳街道所属公办园。 ►►► 第二类 本人或父母在南阳街道有独立产权房(住宅性质)且实际居住的适龄儿童。 根据新生户籍,分为三批: A批:萧山区户籍。家庭生活基础在南阳街道,本人或父母在南阳街道有独立产权房(住宅性质)且实际居住的适龄儿童。 B批:杭州市区户籍。家庭生活基础在南阳街道,本人或父母在南阳街道有独立产权房(住宅性质)且实际居住的适龄儿童。 杭州市区户籍包括上城区、拱墅区、西湖区、滨江区、钱塘区、余杭区、临平区、富阳区、临安区(注:以下同)。 C批:非杭州市区户籍。分为两批: 第一批:实际居住的,新生本人或父母在南阳街道内拥有独立产权房(住宅性质),生活基础在南阳街道的,且新生本人持有在南阳街道范围内申领的有效IC卡式《浙江省居住证》(含电子居住证,以下简称为“居住证”)的适龄幼儿(含预计在2023年8月31日前能取得居住证的适龄幼儿。以下“同”)。 第二批:实际居住的,新生本人或父母在南阳街道内拥有独立产权房(住宅性质),生活基础在南阳街道的,且父母双方或一方在南阳街道范围内申领的有效IC卡式《浙江省居住证》。 (注:产权房要求:①《房产证》办理时间为2023年4月30日之前;②房产规划用途为住宅。(以下同)③录取顺序先幼儿园服务区内再服务区外) ►►► 第三类 家庭生活基础在南阳街道的,非南阳街道户籍幼儿。分为两批: A批:萧山区户籍。祖辈世居在南阳街道的,父母双方或一方生活基础在南阳街道的,且父母双方或一方满足3个“一年”:①在南阳街道内实际居住满一年(凭村、社区居住证明或房产租赁证明);②在南阳街道工作或经商满一年(凭劳动合同或营业执照);③在南阳街道工作的社保连续满一年。 B批:杭州市区户籍。生活基础在南阳街道的,父母双方或一方满足3个“一年”:①在南阳街道内实际居住满一年(凭村、社区居住证明或房产租赁证明);②在南阳街道工作或经商满一年(凭劳动合同或营业执照);③在南阳街道工作的社保连续满一年。 (注:1.祖辈世居的须递交户口本原件,或村(社区)盖章、经办人签字的适龄幼儿与祖辈的隶属关系;2.“满一年”指2022年5月至2023年4月,中途不间断。3.录取顺序先幼儿园服务区内再服务区外) ►►► 第四类 家庭生活基础在南阳街道的,幼儿本人持有在属地范围内申领的有效《浙江省居住证》的适龄幼儿。 上述四类按批次招生,招满为止。 如尚有学位,报请街道和指导中心同意后,可以按下列批次招收适龄儿童: A批:家庭生活基础在南阳街道的,父母双方持有在南阳街道范围内申领的有效IC卡式《浙江省居住证》,需满足以下3个“一年”:①在南阳街道内居住满一年,需有南阳街道派出所出具并盖章的有效流动人口《告知单》;②在南阳街道工作或经商满一年(凭劳动合同或营业执照);③在南阳街道工作的社保连续满一年。 B批:家庭生活基础在南阳街道的,父母一方持有在南阳街道范围内申领的有效IC卡式《浙江省居住证》,还须满足以下3个“一年”:①在南阳街道内居住满一年,需有南阳街道派出所出具并盖章的有效流动人口《告知单》;②在南阳街道工作或经商满一年(凭劳动合同或营业执照);③在南阳街道工作的社保连续满一年。 ★备注:录取顺序先幼儿园服务区内再服务区外。 其他: 1.父母在我国驻外机构工作或因公派长期在国外工作,或父母双方均在野外地质勘察部门工作,户籍所在地确实无人照顾,需由萧山区亲属照管或寄养在萧山区的儿童; 2.驻萧山区部队军人子女; 3.直系亲属或其他法定监护人户籍在萧山区的下列儿童: 烈士子女、公安英模和因公牺牲军人子女、一至四级残疾军人子 女、平时荣获二等功或者战时荣获三等功以上奖励的军人子女; 驻国家确定的艰苦边远地区和西藏自治区,解放军总部划定的三 类以上岛屿,以及在飞行、潜艇、航天、涉核等高风险、高危险 岗位工作的军人子女;国家综合性消防救援队伍人员子女。 4. 符合市委市政府《关于杭州市高层次人才、创新创业人 才及团队引进培养工作的若干意见》(市委〔2015〕2 号 ) 规定 引进的高层次人才、创新创业人才子女和省委人才办认定的在萧山区的省部属单位引进的高层次人才子女。其中认定为 A、B、C 类人才的子女由区教育局统筹协调,妥善安排;D、E 类引进人才子女由房产地(无房产按人才服务地)镇街参照户籍生招收并统筹安排。 5.在萧山区居住的外籍、港澳台籍儿童。 6.工作地为萧山区的回归和引进浙商子女。 ! 具体招生按照萧教〔2023〕16号文件执行 招收与录取办法 1.在规定招生计划内依次做好第一类、第二类、第三类、第四类新生招生工作。 2. 第二类:在第一类招生计划数有余时,按照A、B、C依批次招收,每批次按房产证办理时间长的优先。额满,则停止招收第三类。 3. 第三类:在第一类、第二类招生计划数有余时,再招收第三类,依批次招生。额满,则停止招收第四类。 4.第四类:在第三类招生计划数有余时,再招收第四类,依批次招生。额满即止。 报名时间及要求 //发放录取通知书 材料审核通过后,在幼儿园门口醒目处公布新生名单,并在规定时间内向符合条件的幼儿家长分批次发放新生入园通知书。第一类生7月3日(周一)上午8:00—11:00;第二类、第三类7月5日(周三)上午8:00—11:00;第四类生7月5日(周三)下午12:30—15:30。 //报名咨询电话 办公室:0571-83526511(周一至周五);高老师 //收费标准:严格按照萧山区教育局文件及萧山区物价局文件核定标准收费。 //报名材料:请参考上表内容。 温馨提示 1.由于名额紧张,一类生幼儿家长务必在规定时间内前来报名,逾期视自动放弃,将不再另行安排报名。二类生、三类生、第四类根据招生计划数有余时依次招收,根据招生条件进行现场报名确认,额满即止。 2.报名当天人员较多,请家长们耐心等待并听从现场教师的安排,每户家庭一名家长携带资料到园报名。近期社会面有新冠传染病,为确保校园环境安全,请配合做好测温并戴好口罩,在规定场所排队等候报名审核,遵守报名秩序。 3.录取新生需服从园部分班安排。 4.报名时可以不带幼儿,需如实申报幼儿身心健康状况。






声明:本文由上哪学团队(微信公众号ID: shangnaxue)原创整理制作,转载请注明来源和出处,否则追究法律责任。

意见
返回上哪学(上海)科技有限公司版权所有Copyright©2019-2021沪ICP备2021001920号-1
恭喜您,申请提交成功!

