上海市嘉定区安亭镇民办童梦星幼儿园
上海市嘉定区安亭镇民办童梦星幼儿园
安亭镇曹安公路4082号
学校概况
童梦星幼儿园成立于2012年9月,位于嘉定安亭镇曹安公路4082号,是由嘉定区教育局审核批办的一所民办三级幼儿园。教师团队专业性强、寓教于乐,乐于奉献、师德高尚;幼儿园环境优雅,有专门的绘本室、美工室、舞蹈房和大批寓教于乐的教玩具;童梦星幼儿园本着“敬业、团结、务实、创新”的园风,立足“尊重孩子的好奇心,保护好孩子的童心”的办园宗旨,各班创设符合儿童身心发展特点和需要的教育环境,幼儿健康、快乐地成长。

招生简章
招 生 啦
尊重孩子的好奇心
保护好孩子的童心
关于我们
童梦星幼儿园成立于2012年9月,位于嘉定安亭镇曹安公路4082号,是由嘉定区教育局审核批办的一所民办三级幼儿园。教师团队专业性强、寓教于乐,乐于奉献、师德高尚;幼儿园环境优雅,有专门的绘本室、美工室、舞蹈房和大批寓教于乐的教玩具;童梦星幼儿园本着“敬业、团结、务实、创新”的园风,立足“尊重孩子的好奇心,保护好孩子的童心”的办园宗旨,各班创设符合儿童身心发展特点和需要的教育环境,幼儿健康、快乐地成长。
招生说明
1、招生对象
身体健康(无慢性传染病)、身心发育指标达到同龄儿童基本水平,可独立参加集体活动的适龄幼儿。
小班:2017年9月1日—2018年8月31日出生
中班:2016年9月1日—2017年8月31日出生
大班:2015年9月1日—2016年8月31日出生
2、招生类别
自愿选择民办幼儿园就读的来沪人员随迁适龄幼儿须持有效期内《上海市居住证》或《居住登记凭证》,父母一方持有效期内《上海市居住证》或《居住登记凭证》。父母一方积分达标者或未达本区内各街镇积分分数线的适龄幼儿,须持嘉定区住宅类房产证或租赁合同,相关证件须在2021年4月23日之前办理完成。
招生流程
1、报名方式
(1)小班新生:4月23日-4月30日,凡符合招生对象和相关条件,有意愿申请就读本园的适龄幼儿家长,须登录“上海市适龄幼儿入园信息登记系统”(https://shrydj.edu.sh.cn),完成信息登记,信息填写必须保证真实有效。未在4月30前完成小班新生市信息登记对象,可带齐证件到区教育局服务窗口补登记。5月8日-5月18日,完成登记的家长须登录“嘉定区适龄幼儿入园报名系统”(http://yeybm.jdjy.sh.cn)完成入园报名。非本市户籍幼儿家长还须同步完成《嘉定区来沪人员随迁子女申请就读幼儿园积分表》。
(2)插班转园:5月8日-5月18日,须登录“嘉定区适龄幼儿入园报名系统”(http://yeybm.jdjy.sh.cn),阅读招生简章与报名须知后完成信息填报,非本市户籍幼儿家长还须同步完成《嘉定区来沪人员随迁子女申请就读幼儿园积分表》。
温馨提示:家长须关注市、区级系统开放时间,及时完成信息填写,缺一不可。
2、现场审验
验证时间:6月12日(8:30—16:30)
验证地址:童梦星幼儿园(地址:上海市嘉定区安亭镇曹安公路4082号)
所需材料:原件和复印件
①打印的《嘉定区幼儿园入园信息登记表》及《嘉定区来沪人员随迁子女申请就读幼儿园积分表》;
②身份证明材料:能证明父母与孩子关系的家庭户口簿或结婚证、出生证等;
③父母一方有效的《上海市居住证》或《居住登记凭证》,或连续4年(从首次登记日起至2021年6月30日)在本镇社区事务受理服务中心办妥灵活就业登记证明;
④幼儿本人有效期内的《上海市居住证》或《居住登记凭证》及预防接种证;
⑤本镇住宅类房产证或房屋租赁合同及备案证明;
3、录取方式
7月15日前,幼儿园将以短信形式告知家长录取结果。
7月30日前,家长根据短信内容,至幼儿园现场完成报到。
咨询电话
15961868833(邓老师) 021-39950268(办公室)
17521509598(陈老师) 18301708680(顾老师)

上海市嘉定安亭镇民办童梦星幼儿园成立于2012年9月,位于嘉定安亭镇曹安公路4082号,是由嘉定区教育局审核批办的一所民办三级幼儿园。现有班级13个,环境舒适,有专门的绘本室、美工室、舞蹈房和大批寓教于乐的教玩具。
幼儿园以“学而至乐”为办园宗旨,以“营造幼儿心中理想的快乐大家园”为办园目标,以“尊重孩子的好奇心,保护好孩子的童心”为办园理念。遵循幼儿身心发展规律,尊重幼儿的年龄特点和学习特点,以游戏为基本活动,保教并重,关注个别差异,促进每个幼儿富有个性地发展。“一日生活皆课程”,在一日活动各环节中,通过入园、离园接待、晨间活动、游戏、操节、户外体育活动等环节中渗透课程中,培养幼儿各方面的习惯。
受疫情影响,2022年秋季的招生时间及要求以此次招生简章为准,取消线下审验,实现全程网上办理。
招生对象: 身体健康(无慢性传染病)、身心发育指标达到同龄儿童基本水平,可独立参加集体活动的适龄幼儿。 年龄段 年龄段时间 小班 2018年9月1日—2019年8月31日 中班 2017年9月1日—2018年8月31日 大班 2016年9月1日—2017年8月31日 小班 中班 大班 班额人数 25人 30人 35人 计划班级数 3个 / / 招生类别: 自愿选择民办幼儿园就读的外省市来沪随迁适龄幼儿。 幼儿及父母一方须持有效期内《上海市居住证》或《居住登记凭证》。父母一方积分达标者或未达本区内各街镇积分分数线的适龄幼儿,须持嘉定区住宅类房产证或租赁合同。疫情期间,户口迁移、居住证办理、人户分离登记等相关业务可线上办理,办理要求可向发证部门咨询。无法线上办理的业务,可在恢复线下服务后按照要求办理。今年相关证件办理完成时间,因受疫情影响,由往年的4月23日延后至6月30日。 阶段一:信息登记(小班新生) 6月9日—6月16日,凡符合本区招生对象和相关条件,有意愿在本园申请就读幼儿园的小班适龄幼儿监护人,须通过 “市登记系统”进行统一的信息登记,方式:登录上海“一网通办”(网址:https://zwdt.sh.gov.cn),进入“2022年适龄幼儿入园”特色专栏,或登录“随申办”移动端首页“2022年适龄幼儿入园”专栏填写信息,获取登记编号,作为幼儿进行区级入园报名和验证的凭证。同时,可点击“嘉定区”查询本区相关招生政策。 补登记时间:未在6月16日前完成网上信息登记小班新生幼儿监护人,可带齐资料于6月24日-6月30日至街镇指定办理点进行补登记。 阶段二:报名审验(小班新生、插班转园生) 6月24日-6月30日,完成信息登记的小班适龄幼儿监护人,凭登记编号,登录上海“一网通办”(网址:https://zwdt.sh.gov.cn),进入“2022年适龄幼儿入园”特色专栏,或登录“随申办”移动端首页“2022年适龄幼儿入园”专栏,点击“各区报名”,选择“嘉定区”,补充信息完成报名。 6月24日—6月30日,插班转园幼儿监护人,登录上海“一网通办”(网址:https://zwdt.sh.gov.cn),进入“2022年适龄幼儿入园”特色专栏,或登录“随申办”移动端首页“2022年适龄幼儿入园”专栏,点击“各区报名”,选择“嘉定区”,直接完成报名。非本市户籍幼儿监护人(含港澳台及外籍幼儿)还须同步完成《嘉定区来沪人员随迁子女申请就读幼儿园积分表》。 补报名时间:未在6月30日前完成网上信息登记与报名的适龄幼儿监护人,可带齐资料于7月14-7月16日至街镇指定办理点进行补报名(仅小班新生及领养儿童)。 7月22日前,各街镇完成网上审验,我园也将同步进行网上审验工作。 阶段三:录取通知 8月12日,发放录取短信; 8月15日,发放入园通知。 温馨提示: (1)6月9日中午12∶00,平台登记系统将正式开通。 (2)家长须及时完成网上信息登记与报名,缺一不可; (3)非本市户籍幼儿,按照随迁子女积分规定要求,根据父母一方在本区合法稳定就业、合法稳定居住等情况,监护人完成各项指标项目积分的网上填报及相关佐证资料的上传。 (4)疫情期间,户口迁移、居住证办理等相关业务可线上申请办理,办理方式可向发证部门咨询。无法完成线上业务办理的,可在恢复线下服务后按照要求办理。 幼儿园收费标准 收费项目 收费单位 收费标准(元) 收费依据 备注 保育教育费 每生每月 1000 沪嘉价(2012)9号 咨询电话: 021-39950268(办公室) 15961868833(邓老师) 17521509598(陈老师) 18301708680(顾老师) 招生邮箱:718154715@qq.com 有意向就读上海市嘉定安亭镇民办童梦星幼儿园的新生家长,请于7月22日前把相关材料采用扫描件或PDF形式打包文件夹(备注小班新生+幼儿姓名)到招生邮箱,便于后期审核。申明:家长须确保材料真实有效,投递不等于录取,以材料投递先后和审核为准。 所需证件: (1)幼儿及父母一方持有效期内《上海市居住证》或《居住登记凭证》 (2)出生证明 (3)预防接种证(复印带有幼儿姓名页及接种记录) (4)户口簿(户主页、父母页、幼儿本人页) (5)父母身份证 (6)房产证或租赁备案证明 友情提醒:以上所有证件准备好复印件,后续报名确认需上交复印件,网上市级登记、区级报名表也要下载打印一并上交。
有意向就读上海市嘉定安亭镇民办童梦星幼儿园的新生家长,请于5月13日至5月31日之前把相关材料采用扫描件或PDF形式打包文件夹(备注小班新生+幼儿姓名)到招生邮箱,便于后期验证。申明:家长须确保材料真实有效,投递不等于录取,以材料投递先后和验证为准。 第二种:线下验证 如有特殊情况,请监护人在5月13日至5月31日工作日期间至童梦星幼儿园门卫室进行入园申请表填写,并提交佐证资料复印件。 家长须确保所有材料真实有效,具体材料如下: (04)录取通知 7月10日,幼儿园完成小班新生录取工作,监护人可通过短信或登录平台获取录取情况。 7月15日,幼儿园小班新生录取通知书发送并确认完毕。 7月18日,幼儿园完成托班和插班的录取工作,监护人可通过短信或登录平台获取录取情况。 7月20日,幼儿园插班转园录取通知书发送并确认完毕。

收费标准
咨询电话
021-39950268(办公室) 18621338208(雷园长) 17721440521(熊老师) 18301708680(顾老师)




上海市嘉定安亭镇民办童梦星幼儿园成立于2012年9月,位于嘉定安亭镇曹安公路4082号,是由嘉定区教育局审核批办的一所普通民办幼儿园。现有班级13个,环境舒适,有专门的绘本室、美工室、建构室、科探室、表演室、多功能活动室和大批寓教于乐的教玩具等。
幼儿园以“学而至乐”为办园宗旨,以“营造幼儿心中理想的快乐大家园”为办园目标,以“尊重孩子的好奇心,保护好孩子的童心”为办园理念。遵循幼儿身心发展规律,尊重幼儿的年龄特点和学习特点,以游戏为基本活动,保教并重,关注个别差异,促进每个幼儿富有个性地发展。

一、招生说明


01
招生对象
身体健康(无慢性传染病),身心发育指标达到同龄儿童基本水平,能独立参加集体活动的适龄幼儿。


02
招生类别
1、本区户籍适龄幼儿
本区户籍的适龄幼儿,户口簿户主为幼儿本人或其直系亲属(父母、祖父母、外祖父母),且持有本区住宅类房产证或农村自有宅基地证(以下简称房地产证),产权人仅为幼儿本人或直系亲属,并通过上海“一网通办”网站(电脑端)或“随身办”(移动端)完成信息登记报名。
2、本市外区户籍适龄幼儿(实际居住在本区)
本市户籍适龄幼儿,确有困难不能在户籍地入园,选择在本区申请跨区居住地入园的,须持有嘉定区域内房地产证或租赁合同,并通过上海“一网通办”网站(电脑端)或“随身办”(移动端)完成信息登记报名。
3、外省市户籍适龄幼儿
自愿选择民办幼儿园就读的来沪人员随迁适龄幼儿须持有效期内《上海市居住证》或《居住登记凭证》, 父母一方持有效期内《上海市居住证》或《居住登记凭证》,并通过上海“一网通办”网站(电脑端)或“随身办”(移动端)完成信息登记报名。
4、港澳台及外籍幼儿
港澳台及外籍适龄幼儿与父母一方须持有效期内护照或者港澳台证、居住凭证(居住地址在嘉定区),持嘉定区住宅类房产证或租赁合同,并通过上海“一网通办”网站(电脑端)或“随身办”(移动端)完成信息登记报名。


二、招生流程

(一)网上登记(小班新生)
1.市级平台登记
时间:4月22日12:00—4月29日24:00
凡符合本区招生对象和相关条件,有意愿在本园申请就读幼儿园的小班适龄幼儿监护人,登录“市登记系统”完成信息登记(仅限小班新生)。
方式:登录上海“一网通办”(网址:https://zwdt.sh.gov.cn),进入“2024年适龄幼儿入园”特色专栏,或手机登录“随申办市民云”APP首页“2024年适龄幼儿入园信息登记”专栏填写信息,获取《上海市适龄幼儿入园信息登记表》和登记编号,作为幼儿进行区级入园报名和验证的凭证。信息填写必须保证真实有效。同时,可点击“嘉定区”查询本区相关招生政策。
2.区级平台报名
时间:5月9日8:00—5月13日24:00
已完成市级登记系统信息登记的小班适龄幼儿监护人,凭登记编号,登录“嘉定区报名系统”完成入园报名。
方式一:登录上海“一网通办”(网址:https://zwdt.sh.gov.cn),进入“2024年适龄幼儿入园”特色专栏,或手机登录“随申办市民云”APP首页“2024年适龄幼儿入园信息登记”专栏,点击“各区报名”,选择“嘉定区”进行操作。
方式二:登录上海“一网通办”(网址:https://zwdt.sh.gov.cn),选择“政务服务”,切换至“嘉定区”,进入“2024年嘉定区适龄幼儿入园”专栏,或手机登录“随申办市民云”APP搜索“嘉定旗舰店”,进入“2024年嘉定区适龄幼儿入园”专栏进行操作。
备注:非本市户籍幼儿家长(含港澳台及外籍幼儿)还须同步完成《嘉定区来沪人员随迁子女申请就读幼儿园积分表》。
3.发送材料
时间:5月15日—6月15日
凡符合本园招生条件的,有意愿就读本园小班的适龄幼儿家长将所有验证所需材料原件(照片)同步发送至幼儿园指定邮箱:
tongmengxing888@126.com,具体材料详见“材料验证”。
材料提示:材料原件照片的拍摄必须清晰完整,如因模糊缺失造成信息不全,将视为报名无效。幼儿监护人对所填信息的真实性负责,如验证信息与所填信息不符,将视报名无效。
(二)网上登记(中、大插班转园)
凡符合本区招生对象和相关条件,有意愿申请就读本园的中大班插班转园幼儿家长,可通过以下方式报名。
1.区级平台报名
时间:5月9日8:00—5月13日24:00
方式一:登录上海“一网通办”(网址:https://zwdt.sh.gov.cn),进入“2024年适龄幼儿入园”特色专栏,或手机登录“随申办市民云”APP首页“2024年适龄幼儿入园信息登记”专栏,点击“各区报名”,选择“嘉定区”进行操作。
方式二:登录上海“一网通办”(网址:https://zwdt.sh.gov.cn),选择“政务服务”,切换至“嘉定区”,进入“2024年嘉定区适龄幼儿入园”专栏,或手机登录“随申办市民云”APP搜索“嘉定旗舰店”,进入“2024年嘉定区适龄幼儿入园”专栏进行操作。
备注:非本市户籍幼儿家长(含港澳台及外籍幼儿)还须同步完成《嘉定区来沪人员随迁子女申请就读幼儿园积分表》。
2.发送材料
时间:5月15日—6月15日
凡符合本园招生条件的,有意愿就读本园的中、大班插班转园幼儿家长将所有验证所需材料原件(照片)同步发送至幼儿园指定邮箱:tongmengxing888@126.com ,具体材料详见“材料验证”。
材料提示:材料原件照片的拍摄必须清晰完整,如因模糊缺失造成信息不全,将视为报名无效。幼儿监护人对所填信息的真实性负责,如验证信息与所填信息不符,将视报名无效。
(三)重点提示
1.小班新生幼儿家长须关注市、区级系统开放时间,及时完成信息登记与报名,二者缺一不可。
2.插班转园幼儿家长须关注区级系统开放时间,及时完成信息填写。
3.幼儿监护人对所填信息的真实性负责,如验证信息与所填信息不符,将视登记、报名无效。
(四)补登记、补报名
1.小班新生:
补登记:未在4月29日前完成市级平台登记的小班适龄幼儿监护人,可带齐材料,于5月9日—13日至民丰路988号(五楼)办理信息补登记补报名:
未在5月13日前完成区级平台报名的小班适龄幼儿监护人,可带齐材料,于6月3日-6月5日至民丰路988号(五楼)办理补报名。
2.插班转园:
未在5月13日前完成区级平台报名的中、大班插班生监护人,可带齐材料,于6月3日-6月5日至民丰路988号(五楼)办理补报名。
未完成网上信息登记和报名的对象,不得入园分配。
(五)材料验证
5月31日,安亭镇完成网上验证,监护人可通过短信或登录平台获取验证情况;
5月15日--6月15日,童梦星幼儿园完成材料验证:有意向报名就读童梦星幼儿园的幼儿监护人可选择以下其中之一方式进行:
第一种:线上验证
请先联系并把相关材料发送至幼儿园指定邮箱:tongmengxing888@126.com
有意向就读上海市嘉定安亭镇民办童梦星幼儿园的新生家长,请于5月15日至6月15日之前把相关材料采用扫描件或PDF形式打包文件夹(备注小班新生+幼儿姓名)到招生邮箱,便于后期验证。家长须确保材料真实有效,投递不等于录取,以材料投递先后和验证为准。
第二种:线下验证
请监护人在5月15日至6月15日工作日期间至童梦星幼儿园门卫室进行入园申请表填写,并提交佐证资料复印件。
家长须确保所有材料真实有效,具体材料如下:
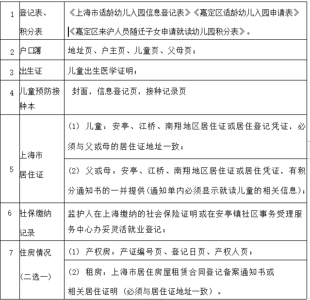
(1)本区户籍适龄幼儿(包括本市外区户籍)

(2)外省市户籍适龄幼儿

备注:父母如有120分积分单可进行提供
(3)外籍或港澳台适龄幼儿


04
录取通知
7月10日:幼儿园将以短信形式告知家长录取结果,家长通过短信或者平台查询的方式查看录取情况或者来电查询。
7月15日:发放录取通知,完成确认报到。


三、收费标准




咨询电话

021-39950268(办公室)
18621338208(雷园长)
17721440521(熊老师)
18301708680(顾老师)


2025
上海市嘉定安亭镇民办童梦星幼儿园
秋季招生简章




幼儿园简章
上海市嘉定安亭镇民办童梦星幼儿园成立于2012年9月,位于嘉定安亭镇曹安公路4082号,是由嘉定区教育局审核批办的一所普通民办幼儿园。现有班级13个,环境舒适,有专门的绘本室、美工室、建构室、表演室、多功能活动室和大批寓教于乐的教玩具等。

幼儿园以“学而至乐”为办园宗旨,以“营造幼儿心中理想的快乐大家园”为办园目标,以“尊重孩子的好奇心,保护好孩子的童心”为办园理念。遵循幼儿身心发展规律,尊重幼儿的年龄特点和学习特点,以游戏为基本活动,保教并重,关注个别差异,促进每个幼儿富有个性地发展。
1
招生说明
01
招生对象

2
招生条件
01
本区户籍适龄幼儿
本区户籍的适龄幼儿,户口簿户主为幼儿本人或其直系亲属(父母、祖父母、外祖父母),且持有本区住宅类房产证或农村自有宅基地证(以下简称房地产证),产权人仅为幼儿本人或直系亲属,并通过上海“一网通办”网站(电脑端)或“随身办”(移动端)完成信息登记报名。
02
本市外区户籍适龄幼儿
(实际居住在本区)
本市户籍适龄幼儿,确有困难不能在户籍地入园,选择在本区申请跨区居住地入园的,须持有嘉定区域内房地产证或租赁合同,并通过上海“一网通办”网站(电脑端)或“随身办”(移动端)完成信息登记报名。
0333
外省市户籍适龄幼儿
自愿选择民办幼儿园就读的来沪人员随迁适龄幼儿须持有效期内《上海市居住证》或《居住登记凭证》, 父母一方持有效期内《上海市居住证》或《居住登记凭证》,并通过上海“一网通办”网站(电脑端)或“随身办”(移动端)完成信息登记报名。
04
港澳台及外籍幼儿
港澳台及外籍适龄幼儿与父母一方须持有效期内护照或者港澳台证、居住凭证(居住地址在嘉定区),持嘉定区住宅类房产证或租赁合同,并通过上海“一网通办”网站(电脑端)或“随身办”(移动端)完成信息登记报名。
2
报名流程
(一网通办端口登录办理)
01
小班新生

第一步:市级平台登记
时间:4月22日—4月29日
凡符合本区招生对象和相关条件,有意愿在本园申请就读幼儿园的小班适龄幼儿监护人,登录“市登记系统”完成信息登记(仅限小班新生)。
方式:
登录上海“一网通办”(网址:https://zwdt.sh.gov.cn),进入“2025年适龄幼儿入园”特色专栏,或手机登录“随申办市民云”APP首页“2025年适龄幼儿入园信息登记”专栏填写信息,获取《上海市适龄幼儿入园信息登记表》和登记编号,作为幼儿进行区级入园报名和验证的凭证。信息填写必须保证真实有效。同时,可点击“嘉定区”查询本区相关招生政策。
第二步:区级平台报名
时间:5月7日—5月12日
已完成市级登记系统信息登记的小班适龄幼儿监护人,凭登记编号,登录“嘉定区报名系统”完成入园报名。
方式一:
登录上海“一网通办”(网址:https://zwdt.sh.gov.cn),进入“2025年适龄幼儿入园”特色专栏,或手机登录“随申办市民云”APP首页“2025年适龄幼儿入园信息登记”专栏,点击“各区报名”,选择“嘉定区”进行操作。
方式二:
登录上海“一网通办”(网址:https://zwdt.sh.gov.cn),选择“政务服务”,切换至“嘉定区”,进入“2025年嘉定区适龄幼儿入园”专栏,或手机登录“随申办市民云”APP搜索“嘉定旗舰店”,进入“2025年嘉定区适龄幼儿入园”专栏进行操作。
★备注:
非本市户籍幼儿家长(含港澳台及外籍幼儿)还须同步完成《嘉定区来沪人员随迁子女申请就读幼儿园积分表》。
第三步:发送材料
材料投递时间:5月12日—6月30日
凡符合本园招生条件的,有意愿就读本园小班的适龄幼儿家长可采取线上线下的方式提交材料。
方式一:
线上投递:监护人在5月12日至6月30日将所有材料原件照片(文件名:小班新生+幼儿姓名)同步发送至童梦星幼儿园指定招生邮箱tongmengxing888@126.com。具体材料见“所需材料要求”。
方式二:
线下投递:监护人在5月12日至6月30日工作日期间至童梦星幼儿园门卫室进行入园申请表填写,并提交佐证材料复印件。具体材料见“所需材料要求”。
★材料提示:
材料原件照片的拍摄必须清晰完整,如因模糊缺失造成信息不全,将视为报名无效。幼儿监护人对所填信息的真实性负责,如验证信息与所填信息不符,将视为报名无效。

02
中、大插班转园幼儿

凡符合本区招生对象和相关条件,有意愿申请就读本园的中大班插班转园幼儿家长,可通过以下方式报名。
第一步:区级平台登记
时间:5月7日—5月12日
方式一:
登录上海“一网通办”(网址:https://zwdt.sh.gov.cn),进入“2025年适龄幼儿入园”特色专栏,或手机登录“随申办市民云”APP首页“2025年适龄幼儿入园信息登记”专栏,点击“各区报名”,选择“嘉定区”进行操作。
方式二:
登录上海“一网通办”(网址:https://zwdt.sh.gov.cn),选择“政务服务”,切换至“嘉定区”,进入“2025年嘉定区适龄幼儿入园”专栏,或手机登录“随申办市民云”APP搜索“嘉定旗舰店”,进入“2025年嘉定区适龄幼儿入园”专栏进行操作。
★备注:
非本市户籍幼儿家长(含港澳台及外籍幼儿)还须同步完成《嘉定区来沪人员随迁子女申请就读幼儿园积分表》。
第二步:发送材料
凡符合本园招生条件的,有意愿就读本园中大班的插班转园幼儿家长可采取线上线下的方式提交材料:
方式一:
线上投递:监护人在5月12日至6月30日将所有材料原件照片(文件名:(中、大班)插班转园幼儿+幼儿姓名)同步发送至童梦星幼儿园指定招生邮箱tongmengxing888@126.com。具体材料见“所需材料要求”。
方式二:
线下投递:监护人在5月12日至6月30日工作日期间至童梦星幼儿园门卫室进行入园申请表填写,并提交佐证材料复印件。具体材料见“所需材料要求”。
★材料提示:
1.材料原件照片的拍摄必须清晰完整,如因模糊缺失造成信息不全,将视为报名无效。2.幼儿监护人对所填信息的真实性负责,如验证信息与所填信息不符,将视为报名无效。

033
托班报名(无需网上登记)

报名民办园的托班无需网上登记,凡符合本园招生条件的,有意愿申请就读本园托班的适龄幼儿家长,从本招生简章发布日起,家长即可进行预登记及电话咨询。
第一步:微信扫描小程序码进行预登记

第二步:线上投递资料或者线下投递资料
方式一:
线上投递:发送材料至指定邮箱材料投递时间:即日起——6月15日材料投递邮箱:有意愿就读本园托班的适龄幼儿家长,将所有验证所需材料原件(照片或PDF格式)(文件名:(托班+幼儿姓名)发送至幼儿园指定邮箱:tongmengxing888@126.com。具体材料见下具体材料见“所需材料要求”。
方式二:
线下投递:监护人在5月12日至6月15日工作日期间至童梦星幼儿园门卫室进行入园申请表填写,并提交佐证材料复印件。具体材料见“所需材料要求”。
★材料提示:
1.材料原件照片的拍摄必须清晰完整,如因模糊缺失造成的信息不全,将视为报名无效。
2.幼儿监护人对所填信息的真实性负责,如验证信息与所填信息不符,将视为报名无效。

04
重点提示

1.小班新生幼儿家长须关注市、区级系统开放时间,及时完成信息登记与报名,二者缺一不可。
2.插班转园幼儿家长须关注区级系统开放时间,及时完成信息填写。
3.幼儿监护人对所填信息的真实性负责,如验证信息与所填信息不符,将视为登记、报名无效。
·补登记、补报名·
1.小班新生:
补登记:未在4月29日前完成市级平台登记的小班适龄幼儿监护人,可带齐材料,于5月7日—12日至民丰路988号(五楼)办理信息补登记补报名:
未在5月12日前完成区级平台报名的小班适龄幼儿监护人,可带齐材料,于6月3日-6月5日至民丰路988号(五楼)办理补报名。
2.插班转园:
未在5月12日前完成区级平台报名的中、大班插班生监护人,可带齐材料,于6月3日-6月5日至民丰路988号(五楼)办理补报名。
3
材料验证
01
幼儿园验证时间
5月15日—6月30日前
02
幼儿园验证方式
5月15日—6月30日,童梦星幼儿园完成材料验证:有意向报名就读童梦星幼儿园的幼儿监护人可选择以下其中之一方式进行:
电子邮箱投递线上验证材料或电话预约线下投递材料。
第一种:线上验证
请先联系并把相关材料发送至幼儿园指定邮箱:tongmengxing888@126.com
有意向就读上海市嘉定安亭镇民办童梦星幼儿园的新生家长,请于5月15日至6月30日之前把相关材料采用扫描件或PDF形式打包文件夹(小班新生+幼儿姓名 、中班插班转园生+幼儿姓名、大班插班转园生+幼儿姓名 托班+幼儿姓名)发送到招生邮箱,便于后期验证。家长须确保材料真实有效,投递不等于录取,以材料投递先后和验证为准。
第二种:线下验证
请监护人在5月15日至6月30日工作日期间至童梦星幼儿园门卫室进行入园申请表填写,并提交佐证资料复印件。
家长须确保所有材料真实有效,具体材料如下:
03
所需材料要求:
电子邮箱投递的材料为照片或PDF格式,请家长按照目录顺序给材料编号后整理一个文件夹,文件名及邮件主题请标注:
*托班报名+幼儿姓名
*小班报名+幼儿姓名
*插班生报名+幼儿姓名。

备注
★邮件主题非常重要!便于招生老师及时收取邮件以及分类。
★邮件发送成功会收到一条自动回复,如果没有收到自动回复,说明邮件发送没有成功,请再次发送,以免耽误。
★线下投递材料所需的复印件请家长按照材料目录整理并装在文件袋内。
★有缴纳社保可上传凭证,无缴纳社保则不用上传。04
所需材料项目:
(1)本区户籍适龄幼儿(包括本市外区户籍)

(2)外省市户籍适龄幼儿

备注:父母如有120分积分单可进行提供
(3)外籍或港澳台适龄幼儿

·发放录取及家长确认·
1.发放录取
小班新生、托班和插班生幼儿:7月10日:幼儿园将以短信形式告知家长录取结果,家长通过短信或者平台查询的方式查看录取情况或者来电查询。
2.家长确认
7月15日前:发放录取通知,完成确认报到。
4
收费项目及标准
幼儿园收费标准:

咨询电话
021-39950268(办公室)
18621338208(雷园长)
17721440521(熊老师)
18301708680(顾老师)
声明:本文由上哪学团队(微信公众号ID: shangnaxue)原创整理制作,转载请注明来源和出处,否则追究法律责任。

意见反馈
返回顶部




