深圳市龙岗区平湖街道粤文幼儿园
深圳市龙岗区平湖街道中心幼儿园
深圳市龙岗区龙城街道悦城花园幼儿园
深圳市龙岗区平湖街道凤凰第二幼儿园
深圳市龙岗区平湖街道力昌第二幼儿园
深圳市龙岗区平湖街道融湖世纪幼儿园
深圳市龙岗区平湖街道凤凰幼儿园
平湖街道凤凰社区平龙东路90号
招生简章
1.招生对象
2.招生计划
3.学校费用
4.对口地段
5.学校特色
尊敬的家长们:
你们好!平湖街道凤凰幼儿园开始招生啦,根据《深圳市教育局关于做好2022年秋季学期幼儿园招生工作的通知》相关要求,本园2022年秋季学期招生工作安排如下:
幼儿园基本情况

GENERAL INTRADUCTION
深圳市龙岗区平湖街道凤凰幼儿园是隶属龙岗区教育局的一所全日制市一级公办幼儿园,园所位于深圳市龙岗区平湖街道平龙东路90号,法人登记证号:12440307MB2D367382。全园占地面积2404㎡,建筑面积3839.99㎡,户外活动面积1978㎡。班级规模12个班,招生人数360人;园内布局合理,活动室宽敞明亮,温馨舒适;配有音乐舞蹈室、绘本馆、美工室、科学启蒙室、木工坊、编织坊等功能室;户外设有大型玩具区,30米直跑道,种植区,植物角,沙水池、露天舞台等设施;设备设施完善,最大限度支持和满足幼儿的感知、操作、体验。
幼儿保教费标准为966元/月,伙食费350元/月,每学期按照5个月收费;非住宅小区配套幼儿园。
招生对象
Enrollment Target
招生对象:
小班:2019年8月31日(含8月31日)前出生的幼儿,共4班。全区采取统一网上报名的方式,可通过登录“龙岗政府在线”网站“深圳市龙岗区教育局”(http://www.lg.gov.cn/bmzz/jyj/)在“通知公告”中查找幼儿园报名信息。
中班、大班插班,请直接到幼儿园咨询。
招生范围

Enroll new students
龙岗区平湖街道凤凰小区(社区)的适龄幼儿。
招生程序
Enroll new students
1
网上报名:
安排在6月10日—6月23日,在报名时间内,幼儿父母(或监护人)可通过登录“龙岗政府在线”网站“深圳市龙岗区教育局”(http://www.lg.gov.cn/bmzz/jyj/)在“通知公告”中查找幼儿园报名信息,进行预报名,或者直接进入家长端口注册登录后进行报名:(https://xq.lggov.cn/visitlgxqjz)。每个幼儿可以填报四个志愿。
2022年龙岗区幼儿园招生系统报名指引(家长端)
2
材料核验:
安排在6月24日—6月30日进行,采用分批核验,届时请已经报名的幼儿家长留意短信通知,按时携带材料来园接受核验(查验原件,留存电子扫描件/复印件)。需核验的报名材料如下:
1.持有幼儿本人居民身份证(未取得身份证的可用户口簿、港澳通行证或护照等代替)、出生证明和预防接种证明;
2.持有幼儿所在家庭户口簿,其父母(或监护人,下同)至少一方具有深圳户籍或持有具有使用功能的深圳经济特区居住证,且在深圳居住满1年、连续参加社会保险(养老保险和医疗保险)满1年。
3. 幼儿所在家庭住址应在所申报幼儿园招生范围内,并持有家庭住所相关材料(下列材料中的任一项):
▶由我市不动产登记管理部门出具的本社区住宅用途的不动产权证书或有效购房合同;
▶现居住地街道办事处房屋租赁管理部门登记备案的本社区住宅用途《房屋租赁凭证》;
▶在住房建设部门登记备案的本社区政策性住房的《购房合同》或《租赁合同》;
▶本社区其他住房材料。
4.享受国家、广东省和深圳市政策优待人员的适龄子女,需持有相关政策优待材料。
3
录取方式:
本园采取排类录取方式:
▶报名材料核验合格的人数低于招生计划时,幼儿园应全部录取;
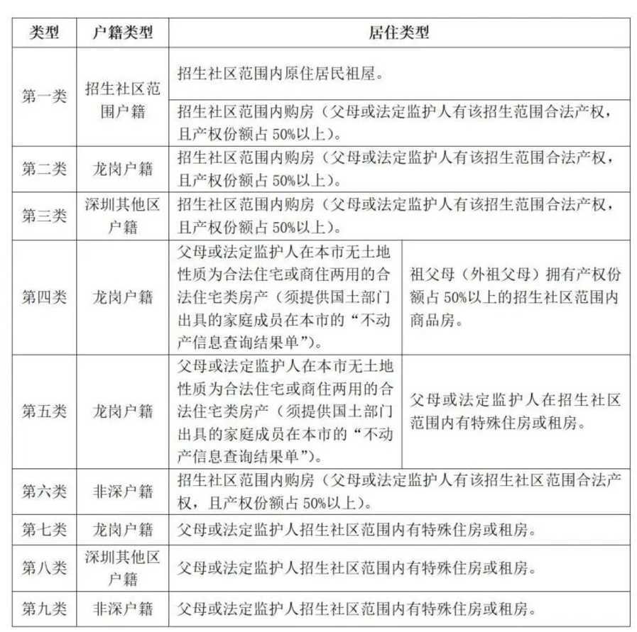
▶报名材料核验合格的人数超过招生计划时,全部按照《深圳市龙岗区2022年学前教育阶段招生录取排类一览表》的顺序进行录取)。
备注:
●同种居住类型的,按招生社区范围户籍——龙岗户籍——深圳其他区户籍——非深户籍排序录取。
●同类生源中居住类型为购房的,按购房日期先后排序。如属于政府保障性住房,优先录取已办房产证的,按购房日期先后排序,以报名截止日期为计算截止时间。
●居住类型为其他类型的(除购房外),深圳户籍按申请人父母或法定监护人户籍迁入时间先后排序;非深圳户籍按缴纳社保时间长短排序,以报名截止日期为计算截止时间。
▶公布录取结果时间:7月20日前将在微信公众号公布录取结果,并将通过短信或电话方式通知家长。
4
温馨提示:
(一)报名和报名材料核验先后顺序与录取结果无关。
(二)幼儿父母(或监护人)对报名信息和核验材料的真实性负责。报名信息与报名材料不符,或提供虚假材料的,一经查实,将视为无效报名,录取后也将取消学位。
(三)被录取幼儿须体检合格后方可正式入园。
招生咨询

招生咨询时间:
周一至周五
上午9:00-11:30
下午14:30-17:00

咨询电话:
0755-82919897 (黄老师)
幼儿保教费标准为966元/月,伙食费350元/月,每学期按照5个月收费;非住宅小区配套幼儿园。
开开心心 快快乐乐 招生对象 Enrollment Target 招生对象: 小班:2020年8月31日(含8月31日)前出生的幼儿,共4班。全区采取统一网上报名的方式,在报名时间内,幼儿父母(或监护人)可通过电 脑 登 录 “ 龙 岗 区 幼 儿 园 招 生 系 统 ”(https://xq.lggov.cn/visitlgxqjz)凭适龄幼儿身份证号进入报名页面,进行预报名,每个幼儿可以填报四个志愿。 中班、大班插班,请直接到幼儿园咨询。 开开心心 招生范围 Enroll new students 龙岗区平湖街道凤凰社区的适龄幼儿。 快快乐乐 招生程序 Enroll new students 1 网上报名: 报名时间:6月8日—6月21日。 小班报名方式:登录“龙 岗 区 幼 儿 园 招 生 系 统”(https://xq.lggov.cn/visitlgxqjz)凭适龄幼儿身份证号进入报名页面,填写学位申请信息,填报幼儿园志愿,确认所填报信息无误后选择“提交”,同时生成报名号和学位申请表,即为完成网上报名。 中班/大班报名方式:2023年6月8日-2023年7月21日内,直接到幼儿园招生处咨询并登记。 2023年龙岗区幼儿园招生系统报名指引(家长端) 2 材料核验: 安排在6月22日—6月26日进行,采用分批核验,届时请已经报名的幼儿家长留意短信通知,按时携带材料来园接受核验(查验原件,留存电子扫描件/复印件)。需核验的报名材料如下: 1.持有幼儿本人居民身份证(未取得身份证的可用户口簿、港澳通行证或护照等代替)、出生证明和预防接种证明; 2.持有幼儿所在家庭户口簿,其父母(或监护人,下同)至少一方具有深圳户籍或持有具有使用功能的深圳经济特区居住证,且在深圳居住满1年、连续参加社会保险(养老保险和医疗保险)满1年。 3. 幼儿所在家庭住址应在所申报幼儿园招生范围内,并持有家庭住所相关材料(下列材料中的任一项): ▶由我市不动产登记管理部门出具的本社区住宅用途的不动产权证书或有效购房合同; ▶现居住地街道办事处房屋租赁管理部门登记备案的本社区住宅用途《房屋租赁凭证》; ▶在住房建设部门登记备案的本社区政策性住房的《购房合同》或《租赁合同》; ▶本社区其他住房材料。 4.享受国家、广东省和深圳市政策优待人员的适龄子女,需持有相关政策优待材料。 3 录取方式: 本园采取分类排序录取方式: ▶报名材料核验合格的人数低于招生计划时,幼儿园应全部录取。 ▶报名材料核验合格的人数超过招生计划时,全部按照《深圳市龙岗区2023年学前教育阶段招生录取排类一览表》的顺序进行录取。













声明:本文由上哪学团队(微信公众号ID: shangnaxue)原创整理制作,转载请注明来源和出处,否则追究法律责任。

意见
返回上哪学(上海)科技有限公司版权所有Copyright©2019-2021沪ICP备2021001920号-1
恭喜您,申请提交成功!

