深圳市福田区翰林实验学校附属幼儿园
深圳市福田区新天力合正幼儿园
深圳市福田区梅丽小学附属幼儿园
深圳卡通城幼儿园
深圳市龙岗区坂田街道雅宝幼儿园
深圳市福田区铭阳盛世幼儿园
福田区第七幼儿园
林园东路16号路
招生简章
1.招生对象
2.招生计划
3.学校费用
4.对口地段
5.学校特色
深圳市第七幼儿园2023年秋季学期
招生简章

■□■□
根据《深圳市教育局关于做好2023年秋季学期幼儿园招生工作的通知》相关要求,本园2023年秋季学期招生工作安排如下:
一、幼儿园基本情况
深圳市第七幼儿园创办于1994年,隶属于深圳市教育局,是广东省一级幼儿园、深圳市优质特色示范幼儿园,统一社会信用代码:124403004557618857。幼儿园位于福田区莲花三村内,为非小区配套幼儿园,现有办学规模12个班,按深圳市政府定价1008元/人/月收取保教费,350元/人/月收取伙食费。

二、招生对象
小班招生对象为: 2020年8月31日(含8月31日)前出生的幼儿,共100名。 中班招生对象为: 2018年9月1日后(含9月1日)—2019年8月31日(含8月31日)前出生的幼儿,共20名。 大班招生对象为: 2017年9月1日后(含9月1日)—2018年8月31日(含8月31日)前出生的幼儿,共20名。


三、招生范围
根据就近入园的原则,本园主要招收福田区华富街道莲花三村社区的适龄幼儿,有空余学位再面向周边社区招生。

四、招生程序
(一)报名时间:6月7日—6月21日 6月7日9:00开始请家长到我园门卫处领取《深圳市第七幼儿园2023年秋季学期招生适龄儿童学位申请表》,也可以在本文末自行下载打印附件(正反打印)。如实填写后于6月21日17:00前交到门卫处(填写时字迹清晰,以便联系)。 (二)材料核验:6月22日—7月2日 采用分批核验,届时请已经报名的幼儿家长留意短信通知,按时携带材料来园接受核验(查验原件,留存复印件)。需核验的报名材料如下: 1.持有幼儿本人居民身份证(未取得身份证的可用户口簿、港澳通行证或护照等代替)、出生证和预防接种证; 2.持有幼儿所在家庭户口簿,其父母(或监护人,下同)至少一方具有深圳户籍或持有具有使用功能的深圳经济特区居住证。报读公办幼儿园的,父母至少一方具有深圳户籍或持有具有使用功能的深圳经济特区居住证,且在深圳居住满1年、连续参加社会保险(养老保险和医疗保险)满1年。 3.幼儿所在家庭住址应在所申报幼儿园招生范围内,并持有家庭住所相关材料(下列材料中的任一项): (1)由我市不动产登记管理部门出具的本社区住宅用途的房产证或不动产权证书或有效购房合同; (2)现居住地街道办事处房屋租赁管理部门登记备案的本社区住宅用途房屋租赁凭证; (3)在住房建设部门登记备案的本社区政策性住房的购房合同或租赁合同; (4)本社区其他住房材料。 享受国家、广东省和深圳市政策优待人员的适龄子女,需持有相关政策优待材料。 (三)录取方式 我园参照福田区义务教育阶段小学一年级积分入学方法,实行积分入园,根据莲花三村社区报名儿童最终积分由高到低排序依次录取本社区儿童。有空余学位的,再按周边社区报名儿童最终积分排序录取。按最终积分从高到低排序确定录取名单。若出现积分并列且无法全部录取情形时,将通过现场抽签的方式录取。 7月14日前将在幼儿园橱窗公示公布录取情况,并将通过短信方式通知家长。


五、温馨提示
(一)报名和报名材料核验先后顺序与录取结果无关。 (二)幼儿父母(或监护人)对报名信息和核验材料的真实性负责。报名信息与报名材料不符,或提供虚假材料的,一经查实,将视为无效报名,录取后也将取消学位。 (三)被录取幼儿须体检合格后方可正式入园。 (四)如有疑问可在工作日上午9:00-11:30,下午14:30-16:30来电咨询,电话:0755-83231623,联系人:李老师。
深圳市第七幼儿园 2023年6月5日

深圳市第七幼儿园2023年秋季学期招生 附件预览
附件1:适龄儿童学位申请表
附件2:积分自测表
附件3:验证资料明细表 温馨提示: 1.儿童未取得身份证的可用户口簿、港澳通行证或护照等代替。 2.儿童父母至少一方具有深圳户籍或持有具有使用功能的深圳经济特区居住证,且在深圳居住满1年、连续参加社会保险(养老保险和医疗保险)满1年。 3.不动产信息查询结果单可通过“i 深圳”app-“深圳市不动产登记信息查询”或微信关注“深圳不动产登记”-“我要查询”-“信息查询”获取。 4.社保清单可通过微信、支付宝、“i 深圳”app 等途径获取。 5.其他详见福田区2023年公办小学一年级新生报名相关政策。
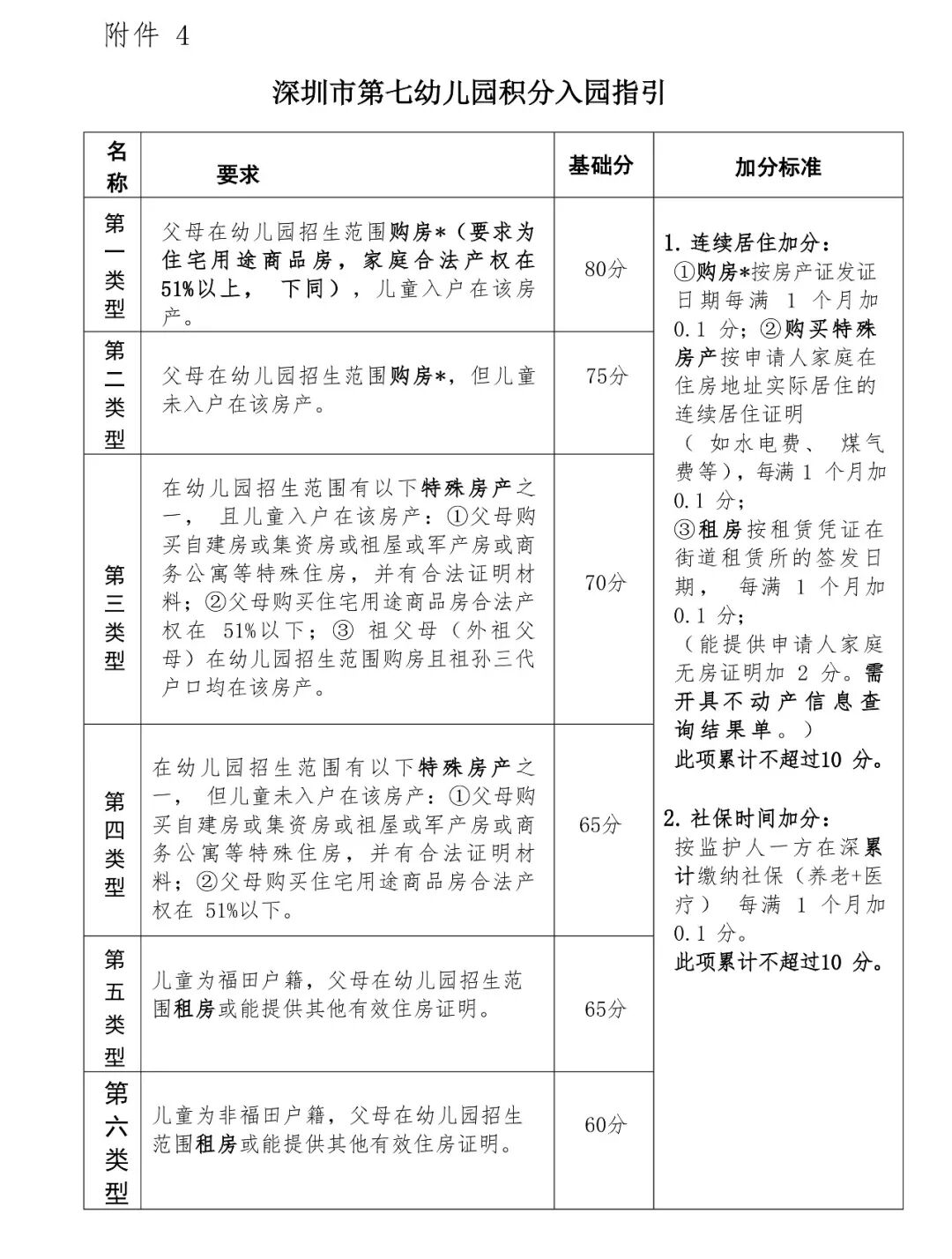
附件4:积分入园指引 备注: 1.申请儿童和父母不能提供有效的加分证明材料的,视为放弃加分。 2.连续居住加分计算的截止时间为 2023 年4月 30 日(含 30 日),如时间中断超过1个月,则从离报名日期最近的时间开始计算。 3.社保累计加分,计算的截止时间为 2023年4月 30 日(含 30 日)。 4.其他详见福田区2023年公办小学一年级新生报名相关政策。
扫描下载 深圳市第七幼儿园2023年秋季学期招生相关附件
声明:本文由上哪学团队(微信公众号ID: shangnaxue)原创整理制作,转载请注明来源和出处,否则追究法律责任。

意见
返回上哪学(上海)科技有限公司版权所有Copyright©2019-2021沪ICP备2021001920号-1
恭喜您,申请提交成功!

