深圳市翠竹幼儿园
深圳市罗湖区教工幼教集团鸿业苑幼儿园
深圳市罗湖区金翠园幼儿园
深圳市罗湖区翠华园幼儿园
深圳天俊实业股份有限公司幼儿园
深圳市罗湖区童晖幼儿园
深圳市罗湖区翠苑幼儿园
东门北路翠竹苑13栋
招生简章
1.招生对象
2.招生计划
3.学校费用
4.对口地段
5.学校特色
招生简章
招生对象
小班招生对象为:2019年8月31日(含8月31日)前出生的幼儿,共90名。
中班招生对象为:2017年9月1日后(含9月1日)—2018年8月31日(含8月31日)前出生的幼儿,共12 名。
大班招生对象为:2016年9月1日后(含9月1日)—2017年8月31日(含8月31日)前出生的幼儿,共15名。
招生范围
罗湖区 翠竹 街道 翠竹苑小区 的适龄幼儿童。有富余学位时,面向周边社区招生。
时间安排
报名时间:6月7日-6月21日
材料核验时间:6月22日-6月30日
录取公布时间:7月8日
报名方式 直接扫描二维码填写报名信息 注:网上登记信息不全,视为无效报名,不另行通知,不接受资料补交。 报名资料 需核验的报名材料如下(查验原件): 1.儿童身份证(未取得身份证的可用户口簿、港澳通行证或护照等代替); 2.儿童出生证; 3.儿童预防接种证明(有记录的每一页均需复印); 4.幼儿所在家庭户口簿,其父母(或监护人,下同)至少一方具有深圳户籍或持有具有使用功能的深圳经济特区居住证。报读公办幼儿园的,父母至少一方具有深圳户籍或持有具有使用功能的深圳经济特区居住证,且在深圳居住满1年。 5.幼儿现居住地所在家庭住址应在所申报幼儿园招生范围内,并持有家庭住所相关材料(下列材料中的任一项): (1)由我市不动产登记管理部门出具的本社区住宅用途的房产证或不动产权证书或有效购房合同; (2)现居住地街道办事处房屋租赁管理部门登记备案的本社区住宅用途房屋租赁凭证; (3)在住房建设部门登记备案的本社区政策性住房的购房合同或租赁合同; (4)本社区其他住房材料。 6.儿童父母的深圳市社保卡﹝父母至少一方连续参加社会保险(养老保险和医疗保险)满1年﹞; 7.享受国家、省市及区政府入园政策优待人员的适龄子女入园,家长需持有关优待材料,按期向市区相关主管部门申请。 如抗疫医务人员、烈士、现役军人、消防救援、公安英模和因公牺牲伤残警察的适龄子女,享受优惠政策的高层次人才适龄子女入园执行《关于印发<深圳市高层次人才“一站式”服务暂行办法>和<深圳市高层次人才“一站式”服务业务指南>的通知》(深组通[2013]105号)等文件相关规定。 核验材料时间安排在6月22日-6月30日进行,采用分批核验,届时请已经报名的儿童家长留意短信通知,按时携带材料来园接受核验(查验原件,留存复印件),逾期不到视为自动放弃。 录取方式 根据《深圳市罗湖区教育局关于做好2022秋季学期全区幼儿园招生工作的通知》精神,采取分类排序录取方式: 说明: 1.自有住房:指住宅类商品房实际居住。 2.祖辈房:户口与祖辈同一户口簿并实际居住,父母(或监护人)在深圳市无其他住宅类房产(需提供深圳市不动产登记中心证明)。 3.租赁房:提供《房屋租赁凭证》红本,父母(或监护人)在深圳市无其他住宅类房产(需提供深圳市不动产登记中心证明)。租赁备案日期要满一年(截止至5月31日)并在有效合同期内,并实际居住。 4.录取次序:根据幼儿园报名人数从A—D依次录取,当同一类别的报名人数超过剩余招生人数时,采取抽签录取,如果A类学生已经达到招生人数,则B、C、D类不予录取。 幼儿园招生报名情况完成录取工作,并将于7月8日通过微信公众号和幼儿园宣传栏公布,以短信息方式通知家长。 温馨提示 (一)报名和报名材料核验先后顺序与录取结果无关。 (二)幼儿父母(或监护人)对报名信息和核验材料的真实性负责。报名信息与报名材料不符,或提供虚假材料的,一经查实,将视为无效报名,录取后也将取消学位。 (三)被录取幼儿须体检合格后方可正式入园。 (四)幼儿园公布录取结果后,家长应按期到园注册登记。 注:网上登记信息不全,视为无效报名,不另行通知,不接受资料补交。 咨询电话 邓老师:0755-25532720, 王老师:0755-22950593, 王兰开园长:13392816423, 蔡碧娟副园长:13923789662, 邓燕贞副园长:13926503503
2023年 秋季学期招生简章 —深圳市罗湖区翠苑幼儿园—
根据《深圳市罗湖区教育局关于做好2023年秋季学期幼儿园招生工作的通知》相关要求,本园2023年秋季学期招生工作安排如下:
幼儿园基本情况 坐落于罗湖区翠竹街道东门北路翠竹苑13栋翠苑幼儿园。翠苑幼儿园是区属公办园,法人登记证号:12440303MB2D54020P,由深圳市罗湖区教育科学研究院承办,翠苑幼儿园核定班级数10个,2023年秋季学期计划招生人数大班、中班和小班共115人,保教费按区教育局备案标准收取。 保教费 924元/生·月 伙食费 350元/生·月 体检费 按实际代收 被褥 350元/套·生 洗漱用具 50元/件·生 外出活动费 按实际代收 园服费: 夏装 120元/生·套 秋装 150元/生·套 夏礼装 160元/生·套 冬装 200元/生·套 冬礼服装 280元/生·套 



招生对象 小班招生对象为: 2020年8月31日(含8月31日)前出生的幼儿,共75名。 中班招生对象为: 2018年9月1日后(含9月1日)—2019年8月31日(含8月31日)前出生的幼儿,共35 名。 大班招生对象为: 2017年9月1日后(含9月1日)—2018年8月31日(含8月31日)前出生的幼儿,共5名。



招生范围 罗湖区 翠竹 街道 翠竹苑小区 的适龄幼儿童。有富余学位时,面向周边社区招生。



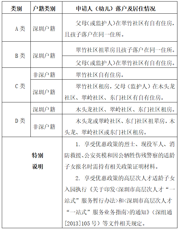
招生程序 一、 报名时间 6月5日9:00—6月18日18:00 幼儿父母“罗湖区区属幼儿园信息采集系统”进行报名(网站仅用于信息采集) https://zs.szlh.org.cn/visitszlhxqzsjz 深圳市罗湖区属幼儿园2023年秋季学期招生信息采集系统填报操作指引,请点击下方链接进入: 二、 材料核验 6月19日-6月26日 采用分批核验,届时请已经报名的儿童家长留意短信通知,按时携带材料来园接受核验(查验原件,留存复印件),逾期不到视为自动放弃。需核验的报名材料如下(参照2023年罗湖区小一入学证件要求执行): 1.儿童本人居民身份证(通行证或护照等)、出生证明和预防接种证明; 2.儿童所在家庭户口簿,其父母(或监护人,下同)至少一方具有深圳户籍或持有具有使用功能的深圳经济特区居住证,且在招生范围内居住满1年、连续参加社会保险(养老保险和医疗保险)满1年。 3.儿童所在家庭住址须在翠竹社区或木头龙社区、翠岭社区、东门社区范围,并出具家庭住所证明材料(下列材料中的任一项): (1)由我市不动产登记管理部门出具的本社区住宅用途的不动产权证书或有效购房合同; (2)现居住地街道办事处房屋租赁管理部门登记备案的本社区住宅用途《房屋租赁凭证》; (3)在住房建设部门登记备案的本社区政策性住房的《购房合同》或《租赁合同》; (4)本社区其他住房有效证明材料。 享受优惠政策的烈士、现役军人、消防救援、公安英模和因公牺牲伤残警察的适龄子女报名时需持有相关政策证明材料。享受优惠政策的高层次人才适龄子女入园执行《关于印发<深圳市高层次人才“一站式”服务暂行办法>和<深圳市高层次人才“一站式”服务业务指南>的通知》(深组通[2013]105号)等文件相关规定。 三、 意向确认 6月27日-6月29日,幼儿父母在采集表系统中进行意向确认。 四、 录取方式 根据《深圳市罗湖区教育局关于做好2022秋季学期全区幼儿园招生工作的通知》精神,参照罗湖区义务教育阶段小学一年级招生相关政策,采取分类排序录取方式: 说明: 1.自有住房:指住宅类商品房实际居住。 2.祖辈房:户口与祖辈同一户口簿并实际居住,父母(或监护人)在深圳市无其他住宅类房产(需提供深圳市不动产登记中心证明)。 3.租赁房:在住房建设部门登记备案的本社区政策性住房的购房合同或租赁合同,租赁备案日期截止至2023年5月31日并在有效合同期内,并实际居住。 4.录取次序:根据幼儿园报名人数从A—D依次录取,当同一类别的报名人数超过剩余招生人数时,采取抽签录取,如果A类学生已经达到招生人数,则B、C、D类不予录取。 幼儿园招生报名情况完成录取工作,并将于7月3日通过微信公众号和幼儿园宣传栏公布,以短信息方式通知家长。




温馨提示 (一)报名和报名材料核验先后顺序与录取结果无关。 (二)幼儿父母(或监护人)对报名信息和核验材料的真实性负责。报名信息与报名材料不符,或提供虚假材料的,一经查实,将视为无效报名,录取后也将取消学位。 (三)被录取幼儿须体检合格后方可正式入园。



咨询电话 邓老师:0755-25532720, 王老师:0755-22950593, 王兰开园长:13392816423, 蔡碧娟副园长:13923789662, 邓燕贞副园长:13926503503 



声明:本文由上哪学团队(微信公众号ID: shangnaxue)原创整理制作,转载请注明来源和出处,否则追究法律责任。

意见
返回上哪学(上海)科技有限公司版权所有Copyright©2019-2021沪ICP备2021001920号-1
恭喜您,申请提交成功!

