深圳市福田区黄埔雅苑维多利亚幼儿园
深圳市福田区景鹏小学附属幼儿园
深圳市福田区景龙小学附属幼儿园
景龙小学附属幼儿园
荔园外国语小学狮岭校区
深圳市福田区荔园外国语小学狮岭校区附属幼儿园
深圳市福田区科技中学附属幼儿园
福中一路3011号
学校概况
我园于2021年2月1日正式转为公办园,位于深圳市福田区福中一路3011号黄埔雅苑一期,统一社会信用代码:12440304MB2D69695T,为小区配套幼儿园,是市一级幼儿园。

招生简章
1.招生对象
2.招生计划
3.学校费用
4.对口地段
5.学校特色
幼儿园基本情况
我园于2021年2月1日正式转为公办园,位于深圳市福田区福中一路3011号黄埔雅苑一期,统一社会信用代码:12440304MB2D69695T,为小区配套幼儿园,是市一级幼儿园。
幼儿园办学规模9个班,按深圳市政府定价966元/人/月收取保教费,350元/人/月收取伙食费。


2019年8月31日(含8月31日)前出生的幼儿,共60名。
2017年9月1日后(含9月1日)—2018年8月31日(含8月31日)前出生的幼儿,共0名。
2016年9月1日后(含9月1日)—2017年8月31日(含8月31日)前出生的幼儿,共3名。
福田区莲花街道黄埔雅苑小区、福新社区的适龄幼儿。
网上报名
1.报名时间为:6月10日9:00—6月24日17:00。
2.报名方式:登录“深圳市福田区区属幼儿园2022年秋季学期招生信息采集系统”进行报名。(本系统仅为信息采集之用,最终录取方式及结果以幼儿园公示为准。)
3.报名链接(与文末二维码相同):
http://ertong.szftedu.cn/ft_keis/front_end/jsp/login/loginPage.jsp
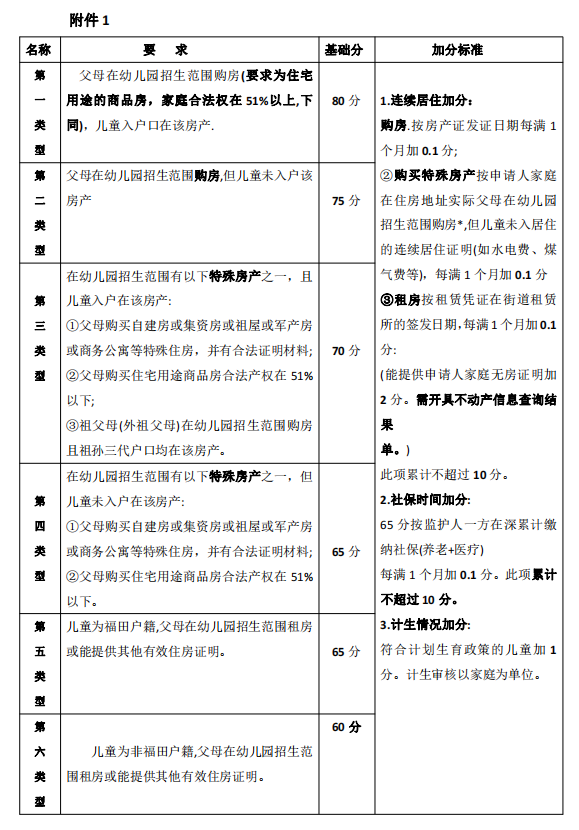
4.填写后家长可以根据积分入园指引(附件1.本文末尾)填报自测积分,最终积分以幼儿园审核后的积分为准。
分批核验材料
材料核验:6月25日—7月4日。
我园将于6月25日—7月4日期间,根据本园招生计划和报名儿童初始积分从高到低排序,电话通知符合条件的儿童家长分批次、分时段到幼儿园现场核验报名资料,采用分批核验,届时请已经报名的幼儿家长留意通知,按时携带材料来园接受核验(查验原件,留存复印件)。
需核验的报名材料
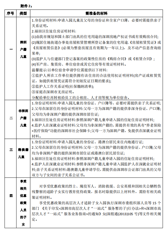
1.《福田区区属幼儿园2022年秋季学期招生信息釆集表》;
2.持有幼儿本人居民身份证(未取得身份证的可用户口簿、港澳通行证或护照等代替)、出生证和预防接种证;
3.持有幼儿所在家庭户口簿,其父母(或监护人,下同)至少一方具有深圳户籍或持有具有使用功能的深圳经济特区居住证。报读公办幼儿园的,父母至少一方具有深圳户籍或持有具有使用功能的深圳经济特区居住证,且在深圳居住满1年、连续参加社会保险(养老保险和医疗保险)满1年。
4.幼儿所在家庭住址应在所申报幼儿园招生范围内,并持有家庭住所相关材料(下列材料中的任一项):
(1)由我市不动产登记管理部门出具的本社区住宅用途的房产证或不动产权证书或有效购房合同;
(2)现居住地街道办事处房屋租赁管理部门登记备案的本社区住宅用途《房屋租赁凭证》;
(3)在住房建设部门登记备案的本社区政策性住房的购房合同或租赁合同;
(4)本社区其他住房材料。
享受国家、广东省和深圳市政策优待人员的适龄子女,需持有相关政策优待材料。
录取方式
1.报名材料核验合格的人数低于招生计划时,全部录取;报名材料核验合格的人数超过招生计划时,参照深圳市福田区义务教育阶段小学一年级新生招生相关政策,采用分类排序方式。
2.相关材料核验后,享受优惠政策人员的适龄子女应直接录取。
3.录取结果将于7月15日前将在幼儿园公众号和深圳市福田区科技中学附属幼儿园公示栏公布,并将通过短信、电话等方式通知家长。
(一)报名和报名材料核验先后顺序与录取结果无关。
(二)幼儿父母(或监护人)对报名信息和核验材料的真实性负责。报名信息与报名材料不符,或提供虚假材料的,一经查实,将视为无效报名,录取后也将取消学位。
(三)被录取幼儿须体检合格后方可正式入园。
报名请扫描下方二维码填写 ↓↓↓
联系我们
招生电话:82794035
王老师:19925481766
备注:
1.申请儿童和父母不能提供有效的加分证明材料的,视为放弃加分。
2.连续居住加分计算的截止时间为2022年6月26日(含26日)。
3.社保累计加分,计算的截止时间为2022年6月26日(含26日),在疫情期间中断的不受影响。
4.其他详见福田区2022年公办小学一年级新生报名相关政策。
备注:
1.2022年,儿童为非深户籍(港澳籍)租房申请入园的,必须在2021年6月26日(含当日)前办理租赁凭证或租赁信息(以签发日期为准)。
2.不动产信息查询结果单可通过“i深圳”app-“深圳市不动产登记信息查询”或微信关注“深圳不动产登记”–“我要查询”–“信息查询”获取。
3.社保清单可通过微信、支付宝、“i深圳”app 等途径获取。
4.其他详见福田区2022年公办小学一年级新生报名相关政策。
-END-
秋季招生啦
——福田区科技中学附属幼儿园——
根据《福田区教育局关于做好2023年秋季学期幼儿园招生工作的通知》相关要求,本园2023年秋季学期招生工作安排如下:
幼儿园基本情况 我园于2021年2月1日正式转为公办园,位于深圳市福田区福中一路3011号黄埔雅苑一期,统一社会信用代码:12440304MB2D69695T,为小区配套幼儿园,是市一级幼儿园,深圳市先单位、健康促进学校。幼儿园办学规模9个班,按深圳市政府定价966元/人/月收取保教费,350元/人/月收取伙食费。 招生对象 小班招生对象为:2020年8月31日(含8月31日)前出生的幼儿,共75名。 招生范围 福田区莲花街道黄埔雅苑小区、福新社区的适龄幼儿。如有学位富余,将向莲花街道由近及远的招收适龄幼儿。 招生程序 (一)报名时间: 1.报名时间为:6月7日9:00--6月21日17:00 2.报名方式:登录“深圳市福田区区属幼儿园2023年秋季学期招生信息采集系统”进行报名(本系统仅为信息采集之用,最终录取方式及结果以幼儿园公示为准)。 3.报名网址(与文末二维码相同)为: https://ertong.szftedu.cn/ft_keis/front_end/jsp/login/loginPage.jsp (二)分批核验材料: 1.材料核验:6月22日—7月4日 我园将于6月22日—7月4日期间,根据本园招生计划和报名儿童初始积分从高到低排序,电话通知符合条件的儿童家长分批次、分时段到幼儿园现场核验报名资料,采用分批核验,届时请已经报名的幼儿家长留意通知,按时携带材料来园接受核验(查验原件,留存复印件)。 (三)需核验的报名材料: 1.《福田区区属幼儿园2021年秋季学期招生信息釆集表》 2.持有幼儿本人居民身份证(未取得身份证的可用户口簿、港澳通行证或护照等代替)、出生证和预防接种证; 3.持有幼儿所在家庭户口簿,其父母(或监护人,下同)至少一方具有深圳户籍或持有具有使用功能的深圳经济特区居住证。报读公办幼儿园的,父母至少一方具有深圳户籍或持有具有使用功能的深圳经济特区居住证,且在深圳居住满1年、连续参加社会保险(养老保险和医疗保险)满1年。 3.幼儿所在家庭住址应在所申报幼儿园招生范围内,并持有家庭住所相关材料(下列材料中的任一项): (1)由我市不动产登记管理部门出具的本社区住宅用途的房产证或不动产权证书或有效购房合同; (2)现居住地街道办事处房屋租赁管理部门登记备案的本社区住宅用途《房屋租赁凭证》; (3)在住房建设部门登记备案的本社区政策性住房的购房合同或租赁合同; (4)本社区其他住房材料。 享受国家、广东省和深圳市政策优待人员的适龄子女,需持有相关政策优待材料。 (三)录取方式 1.报名材料核验合格的人数低于招生计划时,全部录取;报名材料核验合格的人数超过招生计划时,参照深圳市福田区义务教育阶段小学一年级新生招生相关政策,采用分类排序方式。 2.相关材料核验后,享受优惠政策人员的适龄子女应直接录取。 3.录取结果将于7月14日前将在深圳市福田区科技中学附属幼儿园公示栏公布,并通过短信、电话等方式通知家长。 (一)报名和报名材料核验先后顺序与录取结果无关。 (二)幼儿父母(或监护人)对报名信息和核验材料的真实性负责。报名信息与报名材料不符,或提供虚假材料的,一经查实,将视为无效报名,录取后也将取消学位。 (三)被录取幼儿须体检合格后方可正式入园。 招生电话:82794035 王老师:19925481766 备注: 1.申请儿童和父母不能提供有效的加分证明材料的,视为放弃加分。 2.连续居住加分计算的截止时间为2023年6月30日。 3.社保累计加分,计算的截止时间为2022年6月30日。 4.其他详见福田区2023年公办小学一年级新生报名相关政策。 备注: 1.2022年,儿童为非深户籍(港澳籍)租房申请入园的,必须在2022年6月26日(含当日)前办理租赁凭证或租赁信息(以签发日期为准)。 2.不动产信息查询结果单可通过“i深圳”app-“深圳市不动产登记信息查询”或微信关注“深圳不动产登记”–“我要查询”–“信息查询”获取。 3.社保清单可通过微信、支付宝、“i深圳”app 等途径获取。 4.其他详见福田区2022年公办小学一年级新生报名相关政策。




















声明:本文由上哪学团队(微信公众号ID: shangnaxue)原创整理制作,转载请注明来源和出处,否则追究法律责任。

意见
返回上哪学(上海)科技有限公司版权所有Copyright©2019-2021沪ICP备2021001920号-1
恭喜您,申请提交成功!

