上海市闵行区田园外国语中学
上海市闵行区田园外国语中学
田园路455号
学校概况
上海市闵行区田园外国语中学是2019年9月创建开学的一所公办初中,闵行区教育局、颛桥镇人民政府委托星河湾双语学校管理,精心打造成老百姓家门口的高品质学校。 学校秉持“育人为本,德育为先”理念,关注学生全面发展,把发展学生个性特长与提高综合素养有效融合,探索特色德育模式,创建有效德育课程体系,培育“文明有礼、乐观向上”的田园学子。在课程设置上,以“精美校园,精彩课程,精心教育,精品学生”为办学目标,为学生提供丰富精彩的各类课程,突显英语特长,夯实各学科基础,培养科学素养,激发潜能扬长平短,培养具有21世纪核心素养的学生。

招生简章
1.招生对象
2.招生计划
3.学校费用
4.对口地段
5.学校特色
招生信息
招生对象
2021年我校六年级招收符合闵行区教育局规定入学条件的适龄学生,设6个班级。
招生划片范围
剑桥景苑(都市路3800弄),腾谷苑(都市路3700号),怡泰苑(金都路2758号),银都新村(银都路3118弄),金都小区(银都路3151弄),君临天下(银都路3399弄),君临颐和(银都路3535弄),好世凤凰城(银都路3536弄)
咨询电话
64588778转8025;13361991596
咨询时段
周一至周五8:00—16:30
如电话无法接通,可通过微信公众号在线咨询或邮箱tianyuanwgy@sina.com留言。
学校严格按照上级统一部署,实行均衡分班,不开设重点班、快慢班、特色班、实验班;不组织报名或变相报名,不举行任何形式的测试、测评、面试、面谈或调查,不收任何学生的简历等材料;招生录取不与任何教育培训机构挂钩。
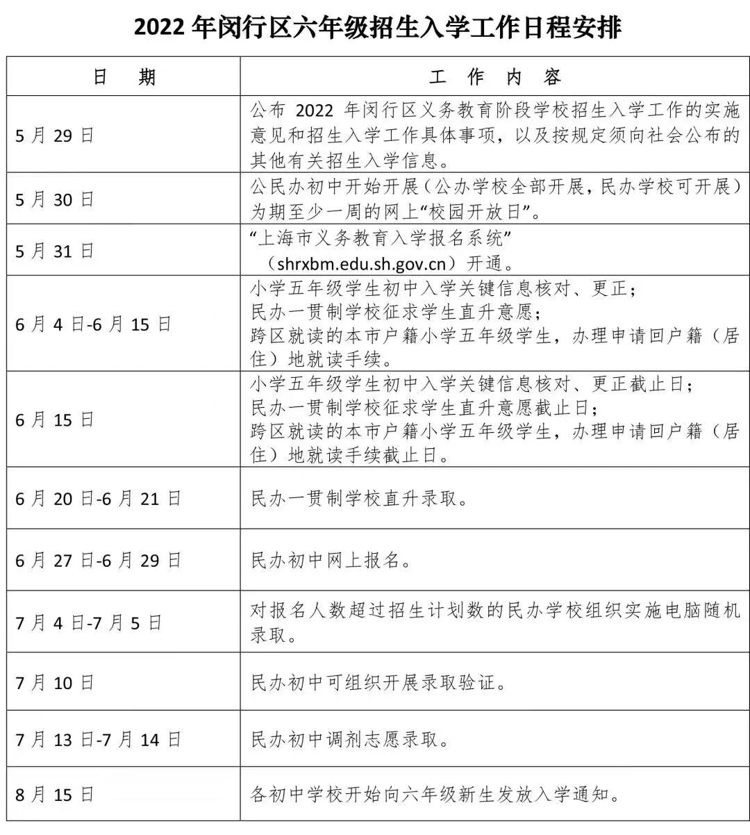
日程安排
2022
田园外国语中学线上开放日
招生信息
精美
精彩
精心
精品
招生信息 招生对象 2022年我校六年级招收符合闵行区教育局规定入学条件的适龄学生,设6个班级。 招生划片范围 剑桥景苑(都市路3800弄),腾谷苑(都市路3700号),怡泰苑(金都路2758号),银都新村(银都路3118弄),金都小区(银都路3151弄),君临天下(银都路3399弄),君临颐和(银都路3535弄),好世凤凰城(银都路3536弄) 学校严格按照上级统一部署,实行均衡分班,不开设重点班、快慢班、特色班、实验班;不组织报名或变相报名,不举行任何形式的测试、测评、面试、面谈或调查,不收任何学生的简历等材料;招生录取不与任何教育培训机构挂钩。 日程安排 招生政策 点击下方链接阅读 ■2022年上海市义务教育阶段学校招生入学实施意见及问答 ■权威发布!上海推出新生入学入园十项便民举措 ■【招生】2022年闵行区义务教育阶段学校招生入学工作实施意见发布 ■【细则】2022年闵行区义务教育阶段招生入学关于本市户籍“人户分离”、区域统筹及港澳台等适龄儿童、学生入学工作实施细则 ■【问答】13问解读2022年闵行区义务教育阶段学校招生入学政策 ■【学区】2022年闵行区公办小学、初中招生划片范围公布 招生咨询 咨询电话:13761339267 咨询时段:5月30日—6月10日8:00—16:30 如电话无法接通,可通过微信公众号在线咨询或邮箱tianyuanwgy@sina.com留言。 2022 扫描关注我们 TFLMS 文字编辑 | 陈诗赟
招生信息
01 招生对象 2023年我校六年级招收符合闵行区教育局规定入学条件的适龄学生,设8个班级。 02 招生范围 剑桥景苑(都市路3800弄),腾谷苑(都市路3700号),怡泰苑(金都路2758号),银都新村(银都路3118弄),金都小区(银都路3151弄),君临天下(银都路3399弄),君临颐和(银都路3535弄),好世凤凰城(银都路3536弄) 03 公办初中入学方式 闵行区公办初中学校以“人户一致优先”原则,对于闵行区户籍地(户主为直系亲属或本人)与居住地(产权人为直系亲属或本人,且全部或共同共有)一致的学生,当报名人数不超过对口学校招收计划数时,安排就近入学;当报名人数超过对口学校招收计划数时,按照学生户籍迁入时间先后排序安排入学,超出部分实行区域内统筹安排入学。对于区域内入学矛盾突出的学校,严格实施每户地址五年内只享有一次同校对口入学机会(多胞胎、二孩除外)。在完成上述安排尚有招生计划情况下,采取居住地段对口、小学划片对口等方式统筹安排学生入学。 友情提示:根据本校2022年制定的招生方案,自2023年起,当本学区内入学矛盾突出时,学校将实施适龄学生户籍迁入时间必须满一年及以上;每户地址五年内只享有一次同校对口入学机会(多胞胎、二孩除外)。五年内已有适龄儿童入学的,由区教育局统筹安排入学等办法。 04 工作日程安排 05 入学流程 06 招生说明 1.学校严格按照上级统一部署,实行均衡分班,不开设重点班、快慢班、特色班、实验班。 2.不组织报名或变相报名,不举行任何形式的测试、测评、面试、面谈或调查,不收任何学生的简历等材料;招生录取不与任何教育培训机构挂钩。 点击下方链接阅读: 2.【细则】2023年闵行区义务教育阶段招生入学关于本市户籍“人户分离”、区域统筹及港澳台等适龄儿童、学生入学工作实施细则



招生咨询 咨询电话:64588778转8025 咨询时段:4月8日—4月21日8:00—16:30 如电话无法接通,可通过微信公众号在线咨询或邮箱tianyuanwgy@sina.com留言。
第896期
上海市闵行区田园外国语中学
2024年招生简章
学校简介
上海市闵行区田园外国语中学(简称:田外初中)是2019年9月创建的一所公办初中,由闵行区教育局、颛桥镇人民政府委托星河湾双语学校管理。
学校开办至今,在闵行区教育局和颛桥镇政府的大力支持、知名教育家唐盛昌先生先进的教育理念和管理经验指引下,不断探索有效教育路径,指导培养既具扎实文化功底、又具外语特长,既有家国情怀、又有国际视野的优秀学生,逐步将学校打造成中外文化融合、外语特色鲜明、科技特色彰显的“家门口的好学校”。
精美校园
学校占地17001平方米,建筑面积 13284.58 平方米,其中绿化面积约 6784 平方米,绿化覆盖率达到 40%左右。校园环境优美,各类植物常年绿荫满园,是一所宁静清幽的花园学校。学校教育教学设施齐备,目前拥有2个创新实验室,理化生、音乐、美术、视听、计算机、心理等专用教室为学生发展提供了实践平台。
精品学生
学校坚持以培养学生良好思想品德、健全人格、健康体魄为根本,以促进学生形成良好行为习惯养成为重点,全面践行“敬、善、进、美”的校风和“勤、博、韧、信”的学风,培养“有德行、有智慧、有情趣、有气质”德智体美劳全面发展的田外学子。
精彩课程
学校以拓宽视野,培养兴趣、促进特长为宗旨,以学生多元发展需求为依据,不断丰富完善基于核心素养的校本课程,涵盖竞赛类、小语种类、人文社科类,科技类,艺术类,手工类,体育类等领域。外教口语、日语、法语、德语、西班牙语、stem、劳动体验、啦啦操、舞龙、武术、足球、酷乐队、合唱、街舞、沙画、编织等各类课程,丰富了学生的学习领域,满足了学生的兴趣爱好,推动了学生核心素养的发展。
精心教育
学校贯彻落实党和国家的教育方针和法律法规,坚持依法治校,不断提升学校内涵,深化教学改革,注重教学管理,夯实教学质量,正在逐步成为一所中外文化融合,外语特色鲜明,科技特色彰显的家门口的好学校。
学校超过70%的教师具有硕士学历,既有来自知名民办、公办学校的骨干教师,也有初露锋芒的青年教师。通过搭建各类平台,促使年轻教师快速发展,骨干教师发挥辐射作用,形成爱生敬业、德才兼备、富有创新精神和实践能力的智慧型教师队伍。
在全校师生共同努力下,学校相继获得上海市依法治校标准校、上海市安全文明校园、闵行区绿色学校、影视教育特色校等市区级荣誉。教师在区级以上各类教育教学比赛中获奖近60项;学生获奖300余项,赢得良好社会声誉。
招生信息
一、招生对象
对口学区的2024年五年级毕业生。
二、招生范围
剑桥景苑(都市路3800弄),腾谷苑(都市路3700号),怡泰苑(金都路2758号),银都新村(银都路3118弄),金都小区(银都路3151弄),君临天下(银都路3399弄),君临颐和(银都路3535弄),好世凤凰城(银都路3536弄)
三、公办学校招生方式
闵行区公办初中学校以“人户一致优先”原则,对于闵行区户籍地(户主为直系亲属或本人)与居住地(产权人为直系亲属或本人,且全部或共同共有)一致的学生,当报名人数不超过对口学校招收计划数时,安排就近入学;当报名人数超过对口学校招收计划数时,按照学生户籍迁入时间先后排序安排入学,超出部分实行区域内统筹安排入学。对于区域内入学矛盾突出的学校,严格实施每户地址五年内只享有一次同校对口入学机会(多胞胎、二孩除外)。在完成上述安排尚有招生计划情况下,采取居住地段对口、小学划片对口等方式统筹安排学生入学。
友情提示:
报名民办初中未被录取的,在公办初中已分配入学的实际情况下,以“本区户籍人户一致优先、同类排序靠后”(比如同属人户一致类, 即排在此类靠后)为原则,由区教育考试中心按照当年度区、校招生政策和细则安排入学。如已填报《本市户籍学生回户籍(居住)地就读申请表》,按照填表时所选择的户籍(居住)地,由区教育考试中心统筹安排进入公办初中就读。
四、招生说明
1.学校严格按照上级统一部署,实行均衡分班,不开设重点班、快慢班、特色班、实验班。
2.不组织报名或变相报名,不举行任何形式的测试、测评、面试、面谈或调查,不收任何学生的简历等材料;招生录取不与任何教育培训机构挂钩。
五、招生咨询
咨询电话:
64588778转8025或18116422697
咨询时段:
4月9日-4月26日13:00-16:30
如电话无法接通,可通过微信公众号在线咨询或邮箱tianyuanwgy@sina.com留言。
以上内容来源于“上海市闵行区田园外国语中学”公众号
1.招生对象
2.招生计划
3.学校费用
4.对口地段
5.学校特色
声明:本文由上哪学团队(微信公众号ID: shangnaxue)原创整理制作,转载请注明来源和出处,否则追究法律责任。

意见反馈
返回顶部




