深圳市龙岗区南湾街道怡乐幼儿园
深圳市龙岗区南湾街道怡乐幼儿园
南湾街道怡乐花园
学校概况
深圳市龙岗区怡乐幼儿园创办于2000年9月,是一所省级幼儿园,先后被评为示范幼儿园、优质幼儿园,先进单位等荣誉称号,幼儿园座落于怡乐花园内,占地面积4680㎡,建筑面积2950㎡。 园内开设了音乐活动室、美工活动室、温馨图书室、大型建构区等功能室。

招生简章
怡乐幼儿园2020年秋季线上招生开始
亲爱的家长朋友们:
新冠肺炎疫情防控期间,为了保障大家的安全,我园暂不对外开放参观。为了不影响家长了解我园招生动态、办园理念和教育特色,我园现全面启动“线上报名登记工作”!
招生对象
3-6岁幼儿
报名流程
1、即日起网上登记报名:https://www.wjx.cn/m/73653688.aspx
2、幼儿园审核
3、收取幼儿资料
4、发放录取通知单
入园资料
1、幼儿出生证明复印件。
2、幼儿、监护人户口本复印件各一份。
3、父母身份证复印件各一份。
4、幼儿1寸照片6张。
5、幼儿 疫苗接种查验证明。
6、幼儿体检表原件1份。
7、房产住户信息复印件。
招生电话
0755-28711393
招生啦 探/寻/童/年/的/秘/密/从/怡/乐/开/始 怡乐幼儿园2021年秋季招生 根据《深圳市教育局关于做好2021年秋季学期全市幼儿园招生工作的通知》(深教〔2021〕74号),为进一步推进幼儿园招生工作,结合我园实际,现就怡乐幼儿园2021年秋季学期幼儿园招生工作有关事项通知如下: 01 园 所 简 介 我园宽敞、明亮,温馨、舒适的环境是幼儿快乐的乐园,园内开设了音乐活动室、美工活动室、温馨图书室、大型建构区等功能室,构建了丰富的室内外环境一体化,优质的教育资源,满足幼儿生活、成长、发展的需要。平等关爱的人文氛围,处处体现着以幼儿发展为本的教育理念。 师 资 队 伍 怡乐幼儿园拥有一支热爱幼儿教育事业、爱岗敬业、积极向上、专业务实、充满朝气的团队。老师们充满了爱心、耐心和细心,有着丰富的专业技能,根据孩子的兴趣和需要,给予适宜性、科学性的教育引领。教师专业率及大专率均达100%,是一所高起点、高品质的省级幼儿园。 园内活动 除了各种特色活动课程外。我园在教育上主张充分发挥小孩的能动性,强调孩子的动手能力。多次在校园举办家园互动。加强与家长、孩子和幼儿园的联系。
02 招生对象 小班:2018年8月31日(含8月31日)前出生的幼儿。 中班:2016年9月1日后(含9月1日)—2017年8月31日前(含8月31日)出生的幼儿。(只做登记,有空余学位再补录) 大班:2015年9月1日后(含9月1日)—2016年8月31日(含8月31日)前出生的幼儿。(只做登记,有空余学位再补录) 03 招生范围 1、龙岗区南湾街道怡乐花园、左庭右院、丹翠欣苑适龄儿童。 2、享受政府相关优惠政策人员子女。 3、有富余学位于就近入学的原则将对康乐社区周边招生。 04 招生程序 报名时间: 1、5月26日公告招生简章通过公众号平台进行发布,家长自行查阅。 2、5月31日-6月11日网上登记报名(登记过的无需重复登记)。 3、6月15日—6月18日提交儿童采集信息申请表、儿童特定疾病调查表(自行打印) 4、6月22日-6月25日 幼儿园初审资料 5、6月28日-7月2日 电话通知提交验收资料(届时请家长留意来电) 6、7月23日 公示幼儿录取名单 报名方式: 通过怡乐幼儿园公众号发布的秋季招生简章进行报名,扫描下文二维码打印出纸质版儿童信息采集表、托幼机构特定疾病信息调查表两项确认手写签名后将原件送到怡乐幼儿园大门口保安处(幼儿园初审),交报名表时间: 6月15日—6月18日 工作日上午9:00-12:00 下午:14:30-18:00 材料核验: 这个夏天 相约怡乐 初审后将发送短信或电话通知儿童家长准备好相关资料于6月28日—7月2日分批到怡乐幼儿园核验材料,届时请儿童家长按时携带材料来园接受核验(查验原件,留存复印件)。具体要求如下: 深户需提交 1. 儿童所在家庭户口簿 2. 儿童出生证(已办理身份证的需提交身份证); 3. 儿童计划免疫接种证(有接种记录的都要复印); 4. 儿童入学预防接种验证证明(在深圳市预防接种信息系统中建有档案的儿童,家长可直接登录登陆“深圳市疾病预防控制中心http://www.szcdc.net”,进入“儿童接种信息查询验证系统”,进行网上查验并打印。异地接种儿童以及在深圳市预防接种信息系统中没有档案信息的儿童,家长或监护人需持儿童预防接种证到接种单位开具,收原 5.住房证明材料: (1)父母或法定监护人拥有所居住小区的有效《房产证》或《购房合同》,且产权份额大于50%; (2)已购房但房产证原件在银行抵押的,提供加盖银行公章的房产证复印件; (3)已购房但房产证尚未办理的,提供国土部门统一样本的购房合同原件(须有国土部门的备案号)和缴款发票原件(如缴款发票尚未办妥且在深圳市无其它房产的,可提供国土部门出具的不动产信息查询结果单)。 (4)现居住地街道办事处房屋租赁管理部门登记备案的本社区住宅用途《房屋租赁凭证》; (5)在住房建设部门登记备案的本社区政策性住房的《购房合同》或《租赁合同》; 非深户 (以上证件外需提供) 6.《社会保障证明》:养老险和医疗险必须为同时在缴交状态,验原件留复印件,并打印社保清单;显示养老险和医疗险累计连续缴交月数,交原件。 7.《深圳经济特区居住证》父母一方在深有有效期内的居住证。 以上所有证件均需验原件,收A4复印件,请将复印件按顺序装订好。 8.享受国家、广东省和深圳市政策优待人员的适龄子女,需持有相关政策优待材料。 证件、资料不全者,我园不予受理验证;逾期未来园验证者,视为自动放弃学位申请。 05 录取方式 本园按适龄幼儿所属类别从第一类至第七类依次录取,额满为止。 (一)小区配套幼儿园需按生源类型依次招生,每类型招完后再招后一类型生源,同类型内按积分高低顺序录取。 (二)7月23日前将在南湾街道怡乐幼儿园公示栏公布录取结果,并将通过电话方式通知家长。 06 咨询方式 疫情期间,为保证安全,幼儿园不接受对外参观,家长可通过幼儿园公众号了解幼儿园硬件设施及幼儿园办学理念等各方面资讯。 招生咨询电话: 0755-28711393 (陈老师、李老师) 咨询时间: 工作日上午:8:00-12:00 下午:14:30-17:30 (一)报名和报名材料核验先后顺序与录取结果无关。 (二)幼儿父母(或监护人)对报名信息和核验材料的真实性负责。报名信息与报名材料不符,或提供虚假材料的,一经查实,将视为无效报名,录取后也将取消学位。 (三)被录取幼儿须体检合格后方可正式入园。
2022秋季招生简章
深圳市龙岗区南湾街道怡乐幼儿园
<Online Enrollment in 2022>
根据《深圳市教育局关于做好2022年秋季学期幼儿园招生工作的通知》(深教〔2022〕81号)和《深圳市龙岗区教育局关于做好2022年秋季学期幼儿园招生工作的通知(深龙教通〔2022〕22号)》文件要求,本园2022年秋季招生工作安排如下:
幼儿园简介
深圳市龙岗区南湾街道怡乐幼儿园创建于2000年9月,是一所广东省一级全日制民办园。幼儿园座落于龙岗区南湾街道怡乐花园内,现有15个班规模。怡乐专业办学二十二年,拥有着优质口碑。在这二十二年的时间里,怡乐人不断学习与磨炼,一路成长。我们秉承着“为孩子终身发展奠定基础”为宗旨,用心做教育,把最美好的教育奉献给孩子。
一、幼儿园情况
1.地址
龙岗区南湾街道怡乐花园内
2.办学许可证编码
教民144030760001351
3.办学条件
占地面积4680㎡,建筑面积2950㎡,幼儿园师资雄厚,园长、教师、保健医生、保育员、财务人员均符合国家规定岗位任职条件。
4.核定班级数
15个班
5.计划招生人数
5个班
6.收费项目及标准
保教费:1400元/月 伙食费:380元/月。
7.咨询电话
28711393(陈老师、李老师)
8.咨询时间
工作日上午:9:00-12:00
下午:14:30-17:30
二、招生对象
小班招生对象为:2019年8月31日(含8月31日)前出生的幼儿,共招生5个班。全区采取统一网上报名的方式,可通过登录“龙岗政府在线”网站“深圳市龙岗区教育局”(http://www.lg.gov.cn/bmzz/jyj/)在“通知公告”中查找幼儿园报名信息。
中大班插班,请直接幼儿园咨询。
三、招生范围
南湾街道怡乐花园小区,有空余学位再向左庭右院小区、丹翠欣苑小区等康乐社区适龄儿童招生。
四、招生程序
(一)报名时间:
1.6月9日公告怡乐幼儿园招生简章,通过公众号平台进行发布,家长自行查阅。
2.网上预报名时间为6月10日上午9:00至6月23日下午18:00,在报名时间内,幼儿父母(或监护人)可通过登录龙岗区幼儿园
招生系统:
(https://xq.lggov.cn/visitlgxqjz)进行预报名(建议使用谷歌浏览器)可在幼儿园公众号下载《附件1:2022年龙岗区幼儿园招生系统家长端报名指引》
(二)材料核验:安排在6月24日—6月30日进行,采用分批核验,届时请已经报名的幼儿家长留意电话通知,并在本幼儿园公众号下载《附件2:深圳市龙岗区怡乐幼儿园新生基本信息采集表》,《附件3:托幼机构幼儿特定疾病信息调查表》,按时携带材料来园接受核验(查验原件,留存复印件)。需核验的报名材料如下:
1.持有幼儿本人居民身份证(未取得身份证的可用户口簿、港澳通行证或护照等代替)、出生证明和预防接种证明;
2.持有幼儿所在家庭户口簿,其父母(或监护人,下同)至少一方具有深圳户籍或持有具有使用功能的深圳经济特区居住证,且在深圳居住满1年、并在报名截止日前已在深圳连续参加社会保险(养老保险和医疗保险同时缴交)满1年。
3. 幼儿所在家庭住址应在所申报幼儿园招生范围内,并持有家庭住所相关材料(下列材料中的任一项):
(1)由我市不动产登记管理部门出具的本社区住宅用途的不动产权证书或有效购房合同;
(2)现居住地街道办事处房屋租赁管理部门登记备案的本社区住宅用途《房屋租赁凭证》;
(3)在住房建设部门登记备案的本社区政策性住房的《购房合同》或《租赁合同》;
(4)本社区其他住房材料。
4.享受国家、广东省和深圳市政策优待人员的适龄子女,需持有相关政策优待材料。
有关材料具体说明:
(一)关于居住材料
适龄幼儿的父母或法定监护人需提供的居住材料为以下材料中任一种,且要求是合法住宅类房屋,房产所在土地用途为合法住宅或者商住两用:
1.产权证明:
提供深圳市国土部门出具的真实有效的产权证明,产权必须是适龄幼儿的父母或法定监护人单独所有或共有且产权份额大于50%;已购房但产权证原件在银行抵押的,提供加盖银行公章的产权证复印件。如产权人是适龄幼儿的祖父母或外祖父母的,该适龄幼儿应与祖父母或外祖父母在同一户口本上或提供关系证明材料。
2.房屋租赁凭证:
租住商品房的应该在龙岗区房屋租赁部门办理房屋租赁凭证,租房面积为整套,承租人须为适龄幼儿的父母或法定监护人,《房屋租赁凭证》应正在租期以内。
3.特殊住房:
①属于原住居民的祖屋类别的,应由辖区居委会开具相应证明材料。
②属于军产房类别的,提供住房军产证或军产房所属部门开具的证明,以及辖区居委会出具的实际居住证明。
③属于集资房类别的,应出具购房收据或合同,并由辖区居委会开具住房证明材料。
④适龄幼儿父母在深圳自建房屋居住的,应提供辖区街道办事处开具的房屋不属于“查违拆违”对象的证明材料。
⑤属于集体宿舍类别的,所住集体宿舍应属合法住房且取得房产证。适龄幼儿父母提供有效房产证明、所在单位证明及在该地址登记的人口居住登记信息。
4.租赁信息或人口居住登记信息:
租住无产权的住宅类房屋的,可以使用房屋租赁信息或人口居住登记信息作为居住材料。已办理且满足招生要求的房屋租赁信息依然有效;已申报人口居住登记信息的,非深圳户籍人员可登录深圳市公安局网站或“深圳公安”微信公众号查询本人登记在招生范围内的居住信息,并完整地记录最新一条满足居住时间要求的“登记房屋地址”信息,在申请学位时,完整地填入报名系统;深圳户籍人员的人口居住登记信息会由招生系统自动与相关部门进行匹配。
(二)关于社保材料
非深圳户籍适龄幼儿报读幼儿园应提供父母或法定监护人至少一方的深圳社保卡或社保参保证明,并在报名截止日前已在深圳连续参加社会保险(养老保险和医疗保险同时缴交)满1年。
(三)关于港澳台户籍材料
因疫情影响,无法及时返香港、澳门办理相关手续,导致未能提供有效回乡证和亲属关系公证书的,2022年申请幼儿园学位时可暂缓提供,并在条件允许后再向录取幼儿园补充提交。
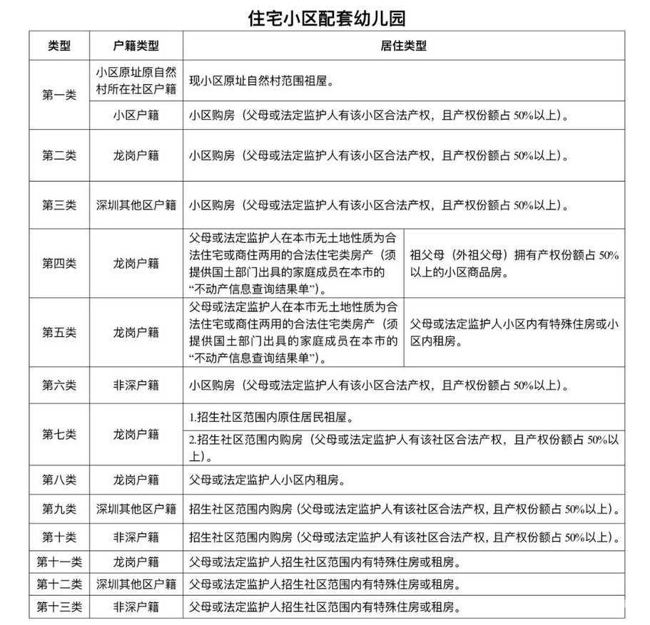
(三) 录取方式
采取分类排序录取方式
备注:
1.同种户籍类型的,按小区居住优先于招生社区范围居住。
2.同种居住类型的,按小区户籍——招生社区范围户籍——龙岗户籍——深圳其他区户籍——非深户籍排序录取。
3.同类生源中居住类型为购房的,按购房日期先后排序。如属于政府保障性住房,优先录取已办房产证的,按购房日期先后排序,以报名截止日期为计算截止时间。
4.居住类型为其他类型的(除购房外),深圳户籍按申请人父母或法定监护人户籍迁入时间先后排序;非深圳户籍按缴纳社保时间长短排序,以报名截止日期为计算截止时间。
备注:7月30日前将在南湾街道怡乐幼儿园公示栏公布录取结果,并将通过电话方式通知家长。
五、温馨提示
(一)报名和验证先后顺序与录取结果无关。
(二)儿童父母(或监护人)对报名信息和验证材料的真实性负责,存在验证信息与报名信息不符,或提供虚假材料一经查实的,将视为无效报名,录取后也将取消学位。
(三)被录取儿童须体检合格后方可正式入园。
疫情期间,为保证安全,幼儿园不接受对外参观,家长可通过幼儿园公众号了解幼儿园硬件设施及幼儿园办学理念等各方面资讯。
六、扫描二维码下载附件
附件1:《2022年龙岗区幼儿园招生系统家长端报名指引》
附件2:《深圳市龙岗区南湾街道怡乐幼儿园新生基本信息采集表》
附件3:《托幼机构幼儿特定疾病信息调查表》
声明:本文由上哪学团队(微信公众号ID: shangnaxue)原创整理制作,转载请注明来源和出处,否则追究法律责任。

意见反馈
返回顶部




