杭州市富阳区新登镇中心小学(惠来校区)
杭州市富阳区新登镇中心小学(福光校区)
杭州市富阳区新登镇松溪小学
杭州市富阳区新登镇贤明小学
新登镇南面
学校概况
招生简章
贤明小学招生公告
为进一步深化义务教育招生改革,促进义务教育优质均衡发展,根据《中华人民共和国义务教育法》《浙江省义务教育条例》等相关法律法规和《关于印发杭州市富阳区义务教育学校招生实施办法的通知》(〔2020〕43号)精神,严格遵循公平、公正、公开的工作原则,结合本校实际,特制定2020年杭州市富阳区新登镇贤明小学招生工作方案。
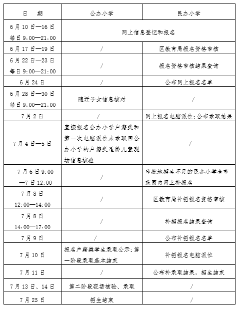
一、招生计划 经杭州市富阳区教育局核定,2020年学校一年级招生5个班,200名新生。 二、招生对象及教育服务区 1.招生对象 一年级新生入学年龄为6周岁,即2014年8月31日前出生的适龄儿童。贤明小学教育服务区适龄儿童如因身体状况需要延缓入学的,由父母(法定监护人)向本校提出申请,经区教育局批准,可暂缓入学。 2.教育服务区 新登镇双江、双塔、双联、大山、半山、九儿、长垄、双庙、五里桥、南津村各行政村及所辖企事业单位。 三、招生条件 教育服务区内符合条件的申请就读富阳区新登镇贤明小学,学校根据适龄儿童户籍和家庭住房等情况,按下列先后顺序录取: 第一批(户籍类):具有贤明小学教育服务区范围内户籍的适龄儿童。 第二批(房产类):父(母)持有贤明小学教育服务区范围内住房房产证(住宅类不动产权证)的适龄儿童。 第三批(务工经商类):父(母)在贤明小学教育服务区范围内持有营业执照且仍在经营,或在贤明小学教育服务区范围内企事业单位工作且签订劳动合同并仍在该企事业单位工作,或本人取得的居住证且地址在贤明小学教育服务区范围内。同时缴纳养老保险满1年,并在贤明小学教育服务区范围内有固定住所并实际居住满1年。 四、招生实施 1.登记、报名 6月10日-16日每日9:00—21:00,符合入学条件,要求在贤明小学就读的适龄儿童,均应由父母或其他法定监护人登录“杭州市小学一年级入学管理系统”(网址:xxbm.hzedu.gov.cn/),或者“浙里办APP”(将位置定位到“杭州市富阳区”,搜索“入学”关键词,找到“富阳区/义务教育阶段学校学生入学 ”,点击“在线办理”),按照提示登记入学信息,并完成网上报名。 报名时, 每名适龄儿童只能从户籍类、房产类、务工经商类3个类别中选择一类。在规定时间内,未能完成网上报名的适龄儿童,家长可在7月13日、14日持相关材料到本校补报名、核验。 2.核验、录取 核验、录取工作分两个阶段进行。 (1)第一阶段核验、录取 7月4日、5日,学校对直接报名本校的和第一阶段报民办小学未录取直接回本校就读的户籍类适龄儿童的现场信息核验。7月10日前将录取结果在学校公示。公示结束后,通知已录取的学生父母。 (2)第二阶段核验、录取 第二阶段核验时间为7月13日、14日,核验对象为报名房产类、务工经商类以及报民办小学未被录取的此两类适龄儿童。 对报民办小学但未录取的适龄儿童,按照“同类排序靠后”的原则,与报名我校的其他两类适龄儿童一同核验、排序。 学校将根据排序情况录取。录取结束后公示,公示结束后通知已录取的学生父母。 五、招生时间安排 六、相关说明 (一)户籍 1.上述适龄儿童的户籍情况以公安部门核发的户籍簿为依据,户籍迁入时间在2020年6月30日及之前。2021年起,适龄儿童户籍迁入截止时间调整为当年的4月30日及之前。 (二)房产 1.上述适龄儿童父母的居住情况以房管部门核发的房屋所有权证或杭州市规划和自然资源局富阳分局核发的住宅类不动产权证为依据。住房房产证(住宅类不动产权证)取得时间在2020年6月30日及之前,且住房房产证(住宅类不动产权证)须为独立产权。2021年起,凭房产申请就读的适龄儿童,其父(母)的住宅类不动产权证办理时间调整为当年的4月30日及之前。 (三)务工、经商及缴纳养老保险 1.上述适龄儿童父(母)养老保险专指职工基本养老保险和机关事业养老保险,为正常连续缴纳(不含各类补缴、转保等缴纳方式)。持有贤明小学教育服务区内的营业执照的适龄儿童父(母)(即营业执照上的负责人)的养老保险必须是与营业执照一致的企业或商店名义缴纳;持有贤明小学教育服务区内的企事业单位劳动合同的适龄儿童父(母)的养老保险必须在劳动合同的期间由合同签约单位缴纳。在贤明小学教育服务区内的各类连锁企业工作的适龄儿童父(母)养老保险必须在本校服务区范围缴纳。 2. 上述适龄儿童父(母)的务工单位或经商地址在贤明小学教育服务区范围内的,其签订的劳动合同或持有的营业执照和养老保险均要求满1年及以上,办理时间在前一年6月30日及之前。 2021年起,适龄儿童父(母)养老保险办理时间在当年的4月30日及之前。 (四)居住证 2020年,流动人口随迁子女本人的居住证取得时间截止日期为2020年8月31日(已申请但在核验时未取得居住证的,以公安部门提供的凭证材料为依据)。 2022年起,适龄流动人口随迁子女需持《浙江省居住证》申请入学)。 七、招生工作要求 1.为了加强领导,有序推进招生工作,成立以校长为组长的招生工作领导小组。 组 长:沈学南 副组长:金国栋 袁军亮 组 员:邵智龙 张清 方燕华 徐海良 袁静 孙丹 王倩 2.贤明小学招生工作咨询电话:63216512或15958011378,邵老师;58835871,金校长。 3.对弄虚作假的家长或社会人员,学校根据实际情况移交公安部门处理,其子女取消在本校就读资格。 4.本招生方案由贤明小学招生工作领导小组负责解释,未尽事宜由贤明小学招生工作领导小组集体研究决定。 5.本方案自2020年6月5日起实施。
声明:本文由上哪学团队(微信公众号ID: shangnaxue)原创整理制作,转载请注明来源和出处,否则追究法律责任。

恭喜您,申请提交成功!