
公办小学:实验小学、圆通小学、迎春小学、春江小学、学府小学、城南小学、科技城未来学校、文正小学、桐君小学、洋洲小学、叶浅予建兰学校(小学部)。
民办小学:华东师范大学附属桐庐学校(小学部)。
(一)公办小学
凡2016年8月31日前出生且未取得义务教育学籍的适龄儿童,生源类别按如下划分:
1.有户有房(房户一致),适龄儿童的户籍登记地址及其住宅房产(指适龄儿童本人、或其父母、或其他法定监护人拥有的独立产权的住宅现房,下同)均在该校教育服务区范围内的,则为该校的A类生源。
2.有户无房,适龄儿童户籍登记地址在该校教育服务区内,但在该校教育服务区内无其住宅房产的,则为该校的B类生源。
3.有房无户,适龄儿童在该校教育服务区内有其住宅房产,但户籍登记地址不在该校教育服务区内的,则为该校的C类生源。
4.无房无户,适龄儿童户籍登记地址和其房产均不在教育服务区内,但法定监护人有一方在城区工作或经商,缴纳半年及以上职工基本养老保险(由用人单位或个体工商户缴纳,从2022年1月缴纳至今未间断视作满半年),且实际居住在教育服务区内的,则为该校的D类生源。
(二)民办小学(华东师范大学附属桐庐学校小学部)
1.符合桐庐县域内公办小学报名条件的适龄儿童。
2.在桐庐县工作的杭州市高层次人才、持有《浙江省引进人才居住证》的人才子女。
(一)公办小学

△桐庐县城区小学教育服务区划分表
(二)民办小学
华东师范大学附属桐庐学校(小学部):根据省、市文件关于“民办学校在审批地范围内招生”的规定,该校的教育服务区范围为桐庐县域。
根据《杭州市教育局关于做好2022年义务教育阶段学校招生入学工作的通知》规定,2022年全市公民办义务教育学校新生继续实行同步招生、同步录取、同步注册学籍。具体日程安排如下:
(一)公民办小学同步报名
7月11日—13日(每日9:00-21:00):全县所有适龄儿童家长通过浙里办APP或浙江政务服务网登记入学信息,在公办学校或民办学校选择一类登记,按系统提示操作,报名时间截止后,报名信息不能更改。(2014年9月1日至2015年8月31日出生的杭州市外户籍超龄儿童,家长于8月7日携带报名材料到三合初中现场报名)
(二)民办小学(华东师范大学附属桐庐学校)录取流程
1.7月28日(9:00-16:00):家长查询报名资格审核结果,双胞胎(多胞胎)需申请参加组合绑定电脑派位,家长携带户口本到教育局教育科办理。
2.7月29日:网上公布报名名单。
3.8月2日:组织实施首次招生(包括电脑派位),并公布录取结果。
4.8月4日(9:00-21:00):如学校首次招生不足,家长通过浙里办APP或浙江政务服务网进行补招报名。
5.8月5日(9:00-16:00):家长查询补报名资格审核结果,双胞胎(多胞胎)申请参加组合绑定电脑派位,家长携带户口本到教育局教育科办理,公布补报名学生名单。
6.8月6日:完成补报录取(包括电脑派位),公布补报录取结果。
(三)公办小学录取流程
1.7月20日(9:00-21:00):城区公办小学A类、B类、C类、D类生源登录“桐庐县城区小学一年级入学管理系统”(网址:https://xxbmqx.hzedu.gov.cn/account/login/tonglu)进行报名信息确认。
2.8月7日(9:00-17:00):现场核验。
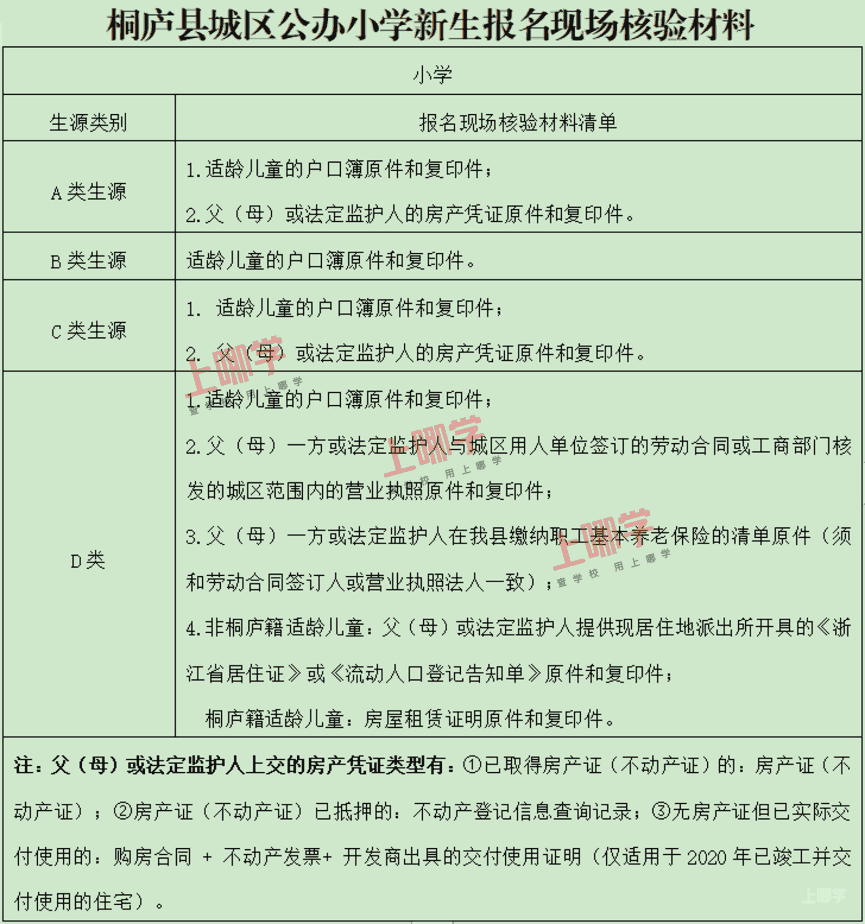
(1)以下主城区生源的家长携带报名核验材料(扫描下方二维码获取)到三合初中进行现场集中核验。具体包括:收到短信通知的儿童、杭州市外户籍超年龄的儿童、未进行网上报名的儿童、民办小学未录取的儿童。

△桐庐县城区公办小学新生报名现场核验材料
(2)非主城区生源的家长到各乡镇街道对应的小学进行现场核验。
3.8月11日:全县各公办小学公布录取结果。
(一)民办小学
网上报名后,县教育局对报名资格进行审核,若报名人数未超过其招生计划数,则所有符合条件的学生一次性全部录取。若符合条件的报名人数超过招生计划数,则通过电脑随机派位录取。首次录取未满的,可在全县范围内补报一次,补报人数超余缺数的,仍按电脑派位录取,未超的则全部录取。
(二)公办小学
根据各学校学区内生源数量及招生计划等实际情况,为保障公正公平、有序入学,城区公办小学主要按以下几种办法招生录取:
1.按生源类别排序录取。按A、B、C、D四个生源类别依次录取,录取过程中,若报名人数超过学校招生计划数,则通过排序录取,排序规则为:A类生源按房户一致的时间先后排序;B类生源按户籍迁入时间先后排序;C类生源按房产登记时间先后排序;D类生源按父(母)在桐实际缴纳职工基本养老保险的时间长短排序。
2.提前分流录取。针对个别生源压力大、学位供需矛盾突出的学校,允许其A、B类生源在限定的学校范围内选择一所学校提前分流录取。根据今年的生源实际,春江小学、学府小学的A、B类生源可以自愿选择这两所学校以外的城区任一公办小学录取。
3.按志愿调剂录取。针对存在就学压力大的学校,为促进分流,遵照意愿,允许其A、B、C三类生源在规定的学校范围内选择1-2所学校作为调剂志愿,在学区学校无法正常录取的情况下,按志愿优先、排序调剂的方式录取。根据今年的生源实际,春江小学A、B、C类生源和学府小学的C类生源可以在实验小学、圆通小学、迎春小学、桐君小学、叶浅予建兰学校、科技城未来学校、文正小学、洋洲小学共8所学校中选择志愿学校进行调剂,其中,春江小学的A、B类生源可以选择1个志愿,春江小学和学府小学C类生源可以选择2个志愿调剂。
4.统筹调剂录取。受招生计划限制,各校的C类、D类生源如不能被学区学校或调剂学校录取,则由教育局视各校学位余缺情况,按相对就近原则统筹调剂录取。根据今年的生源实际,城南小学C类、D类生源超出本校招生计划时,就近调剂到文正小学,按序录取。
1. 适龄儿童、少年的户口迁入及其住宅房产登记日期均截止到2022年6月30日。
2.户籍在本县的下列儿童可选择到县内任一公办小学就读,家长(监护人)携相关凭证到桐庐县教育局教育科报名。
(1)烈士子女和因公牺牲军人子女、一级至四级残疾军人子女、平时荣获二等功或者战时荣获三等功以上奖励的军人子女;
(2)驻国家确定的艰苦边远地区和西藏自治区,解放军总部划定的三类以上岛屿,以及在飞行、潜艇、航天、涉核等高风险、高危险岗位工作的现役军人子女。
3.根据《桐庐县优化高层次人才生活服务实施办法(试行)》和县委《春风十二条》有关规定,结合我县学生入学形势,2022年凡符合E类及以上人才的适龄子女,可在学校限定名额内自由选择入学,具体由教育局视情况统筹;凡符合F类人才的适龄子女,可根据其居住地情况,安排到公办学校就读。人才类别界定等相关工作由县人才办负责。咨询电话:0571-58508563。
4.持有2022年“春风卡”的企业员工子女入学,按照《桐庐县春风卡政策实施办法》中相关操作细则执行,具体详见桐庐县人民政府门户网站(政府信息公开——部门乡镇平台链接——发改局)。咨询电话:0571-58569687。
5.持有“桐心卡”人员子女、享受企业四项待遇人才子女等,按相关政策落实公办小学入学。咨询电话:0571-69814009,0571-64212660。
6.经县人才办认定的文艺人才子女,根据《关于实施文艺人才认定及培育的若干意见》实施。咨询电话:0571-58569737。
7.根据各校生源实际,为满足临时安置的拆迁户子女按临时安置居住地报名入学需求(也可以按拆迁前所具备的条件报名入学),在整个主城区设立了三所学校予以安置,分别是洋洲小学、城南小学、圆通小学。按家长临时过渡地址分别安置:在桐君街道辖区内的,安排圆通小学入学;在迎春南路以东区块的,安排洋洲小学入学;在迎春南路以西区块的,安排城南小学报名入学。登记地点为拆迁户户籍所在街道办事处社会事务办公室,登记时请家长携带户口本、居住凭证。
8.家长到学校进行现场核验时,如发现网上报名信息与现场核验材料不符,则以真实材料为准。
9.招生咨询电话
实验小学 0571-58501976
圆通小学 0571-58010036
迎春小学 0571-58509107
春江小学 0571-58505765
学府小学 0571-58501010
城南小学 0571-58509179
洋洲小学 0571-58502093
桐君小学 0571-58507702
文正小学 0571-58597335
科技城未来学校 0571-56981919
华东师范大学附属桐庐学校 0571-58598888 0571-58598889
叶浅予建兰学校 0571-58508680
10.县教育局设立违规招生举报投诉电话,受理、查处有关违规招生的举报和投诉。举报电话:0571-64218517。
11.本招生方案的解释权归县教育局,本方案规定外的特殊情况,由县教育局负责处理。咨询电话:0571-64218517。