杭州市萧山区益农镇燕燕幼儿园
杭州市萧山区瓜沥镇党山幼儿园梅林分园
杭州市萧山区党湾镇中心幼儿园
杭州市萧山区德艺娃幼儿园
瓜沥镇官一村5组38号
学校概况
德艺娃幼儿园是一所民办全日制幼儿园,位于萧山区瓜沥镇官一村。占地面积4640平方米,建筑面积2905平方米。园内可容纳15个班级,约500余名幼儿,49名教职工。 园办设施齐全,拥有阅览室、科学探索室、生活操作室、涂鸦室四个专用活动区,同时还开辟了多块活动区域,如多功能厅、露天阳台、大型玩具、玩沙区、嬉水池、种植园等,并配有电脑网络系统、电钢琴、电视等多种多媒体教学设备。幼儿园以“为孩子成长服务,为孩子幸福奠基”为办园宗旨,以“让每一个孩子健康成长”为办园理念,为培养幼儿具有自主、探索、合作,创新的良好品质而共同努力。

招生简章
1.招生对象
2.招生计划
3.学校费用
4.对口地段
5.学校特色
、招生对象
小班新生年龄为3周岁,即2017年9月1日至2018年8月31日期间出生的适龄幼儿。
本意见中的杭州市区是指:萧山区、钱塘区、滨江区、上城区、西湖区、拱墅区、余杭区、临平区、富阳区、临安区。
第一类:
幼儿园服务区有户籍的适龄幼儿,户籍迁入时间为2021年5月31日之前。
第二类:
A批:萧山区户籍,本人或父母在服务区内拥有独立产权房(住宅性质)或自建房的适龄幼儿。
B批:杭州其余九城区户籍,本人或父母在服务区内拥有独立产权房(住宅性质)或自建房的适龄幼儿。
C批:非杭州市区户籍,本人或父母一方在服务区内拥有独立产权房的适龄幼儿分以下三种情况:第①种为新生本人持有瓜沥镇内的有效IC卡式《浙江省居住证》的;第②种为新生本人未办理瓜沥镇内的有效IC卡式《浙江省居住证》,父母一方有IC卡式《浙江省居住证》的;第③种为本人及父母均未办理IC卡式《浙江省居住证》的。
产权房和自建房要求:产权房以《房产证》为凭证,且房产规划用途为“住宅”,办理时间为2021年5月31日之前,父母或本人对该房产拥有率在50%及以上;购房合同、协议、发票等不作为入学申请依据;自建房须提交合法的农民自建房审批表的原件,或村委会盖章、经办人签字的农民自建房审批材料复印件,经各幼儿园初验,交教育指导中心汇总初审后,报镇级相关业务部门联审。
第三类:
杭州市区户籍,新生户籍不在该服务区内,但父母一方生活基础在该服务区。需在该服务区实际居住满三年(凭社区或用工单位确认的房产租赁证明),且父母一方在该服务区内工作(凭劳动合同)或经商(凭营业执照)满三年且通过该用工单位缴纳养老保险满三年的幼儿。
(注:“满三年”指2018年6月至2021年5月,中途不间断)
第四类:
暂住幼儿园服务区内,符合来萧务工人员随迁子女入园条件的非杭州市区户籍适龄幼儿。
A批:新生本人持有IC卡式《浙江省居住证》或父母一方持有IC卡式《浙江省居住证》,且均需有瓜沥派出所出具并盖章的有效流动人口《告知单》和父母一方养老保险清单。
B批:新生本人和父母均未办理IC卡式《浙江省居住证》的,需符合以下条件:在该服务区实际居住有瓜沥派出所出具并盖章的有效流动人口《告知单》,且父母一方在该服务区内工作或经商满一年【凭劳动合同(或营业执照)】和该用工单位缴纳的养老保险凭证满一年。
(注:“满一年”指2020年6月至2021年5月,中途不间断)。
二、招收与录取办法
(一)公办幼儿园
1. 不同的公办幼儿园招收的类别不同,具体详见附件“瓜沥镇各幼儿园服务区范围划分表”。
2. 各类新生由属地幼儿园负责报名,2021年6月5日—6月9日进行“网上申报”,符合各园入园条件的幼儿家长根据幼儿园招生公告上提供的“二维码”填写和上传相关资料,然后在指定时间前往所属幼儿园现场确认。
3.从第二类新生起,当某一类新生报名人数超过某园招生计划数时,根据新生报名时提供的房产、养老保险、志愿情况,按下列先后顺序招收:
第二类:在第一类招生计划数有余时,按照A、B、C批依次招收,其中C批按①②③顺序依次招收,每批次按房产证或自建房审批取得时间长的优先。
第三类:在第一、第二类招生计划数有余时,按先萧山户籍再杭州其他九城区户籍顺序录取,同区域再按父母一方在服务区内用工单位缴纳的养老保险年限长的优先。
4.第二、三类未被录取的新生可回户籍地幼儿园报名就读。
5.二手房三年内只解决一户家庭子女入学。(如2021学年入学,将查验其作为学区房在2021、2020及2019学年其他家庭子女就读幼儿园情况)。
6.在规定时间内,逾期未到现场确认报名的,视作自动放弃入园。
(二)民办幼儿园
由各民办幼儿园根据核定的招生计划,在各自的服务区内自主招收,按下列先后顺序依次招收:
1.符合公办园入园条件的。
2.在瓜沥镇工作且符合萧山区教育局来萧务工人员随迁子女入园基本条件的。(参照第四类条件)
若还有空余学额,还允许招收居住在瓜沥(有村或社区证明、瓜沥派出所出具并盖章的有效流动人口《告知单》),并在瓜沥镇工作或经商,且在瓜沥镇用工单位购买养老保险半年(2021年1月—2021年6月)及以上并往后延续的新生(以养老保险年限较长的优先)。
其它
国家、省市相关政策规定可在瓜沥镇接受学前教育的儿童,包括:
1.父母在我国驻外机构工作或因公派往并长期在国外工作,或父母双方均在野外地质勘察部门工作,户籍所在地确实无人照顾,需由瓜沥镇亲属照管或寄养在瓜沥镇的幼儿;
2.驻萧山区部队军人子女;
3.直系亲属或其他法定监护人户籍在瓜沥镇的下列儿童:烈士子女和因公牺牲军人子女、一至四级残疾军人子女、平时荣获二等功或者战时荣获三等功以上奖励的军人子女;驻国家确定的艰苦边远地区和西藏自治区,解放军总部划定的三类以上岛屿,以及在飞行、潜艇、航天、涉核等高风险、高危险岗位工作的军人子女;
4.符合市委市政府《关于杭州市高层次人才、创新创业人才及团队引进培养工作的若干意见》(市委〔2015〕2号)规定引进的高层次人才、创新创业人才子女和省委人才办认定的在萧山区的省部属单位引进的高层次人才子女,其中认定为A、B、C类人才的子女由区教育局统筹协调、妥善安排,D、E类人才的子女由房产地(无房产按人才服务地)参照户籍生招收并统筹安排;
5.在瓜沥镇居住的外籍、港澳台籍幼儿。
三、招生程序
(1)做好招生计划
5月20日前各幼儿园对服务区范围内下半年新生入园情况进行摸底调查和核实生源信息,根据本园实际情况制订好招生计划,上报瓜沥教育指导中心。
(2)制定方案发布信息
6月初“浙江瓜沥”公众号公布瓜沥教育指导中心招生工作意见,各幼儿园根据招生工作意见制定好招生公告,5月31日报瓜沥教育指导中心审核备案后向社会发布,6月5日-9日完成“网上申报”。
(3)材料检验核查
6月12-13日,幼儿家长随带相关材料到指定地点或相关幼儿园办理材料现场审核确认手续。各幼儿园服务区范围划分详见附件。
(4)新生入园报到
7月2日后公布新生名单并分批发放新生入园通知书,原则上7月15日前完成招生工作。报到期间各幼儿园不得提前收取保育费、伙食费、代管费等,统一收费时间为开学第一天。
(5)新生信息备案
9月10日前各公民办幼儿园将新生名单及相关材料上报瓜沥教育指导中心备案。
(6)现场确认时间、地点及所需证件
(长按识别二维码查看)
附件:
瓜沥镇各幼儿园服务区范围划分表
序号 | 园 名 | 服 务 区 范 围 | 联系电话 | 备 注 |
1 | 萧山区瓜沥镇 幼儿园 | 东灵社区、塘头社区、芭蕉砚社区、航坞社区、东恩村、明朗村、低田畈村(双学区)、该服务区内事业单位集体户。 | 冯老师 82551487 | 限招一、二类 |
2 | 萧山区瓜沥镇 第二幼儿园 | 城中社区、永福村、永联村(黄公溇1—6组)、友谊村、该服务区内事业单位集体户。 | 何老师 82550402 | 限招一、二类 |
3 | 萧山区瓜沥镇 第三幼儿园 | 长巷村、大义村、东湖村、群联村、如松村、渔庄村、低田畈村(双学区)、该服务区内事业单位集体户。 | 高老师 82532038 | 限招一、二、三类 |
4 | 萧山区瓜沥镇 坎山幼儿园 | 塘上社区、振兴社区、下街社区、勇建村、凤升村、荣新村、工农村(双学区)、群谊村、张神殿村、孙家弄村、东社村、民丰河村、新港村机场安置户、沿塘村、甘露亭村、八大村、奥特莱斯安置户、该服务区内事业单位集体户。 | 陈老师 82511073 | 限招第一类 |
5 | 萧山区瓜沥镇 光明幼儿园 | 梅仙村、新港村、国庆村、建盈村、三岔路村、新凉亭社区、三盈村、万安村、光明居民组及该服务区内事业单位集体户。 | 王老师 82582606 | 限招第一类 |
6 | 萧山区瓜沥镇党山幼儿园
| 党山村、车路湾村、前兴村、南大房社区、群力村、群益村、信源村、碧苑社区、山北村、大池娄村(1组、2组、5组、6组)。 | 马老师 82523554 | 限招第一、二类 |
7 | 党山幼儿园的 梅林分园 | 梅林村、八里桥村、世安桥村、兴围村 | 马老师 82523554 | 限招第一类 |
8 | 萧山区长沙 幼儿园 | 长联村、山三村、解放村、单木桥村(16—21组)、开源村(1—12 组)、众安村、大池娄村( 3组、4组、7—14组)。 | 马老师 82256181 | 限招第一类 |
9 | 萧山区瓜沥镇七彩幼儿园 | 七彩社区、该服务区内事业单位集体户。 | 沈老师 83525611 | 限招一、二类 |
10 | 萧山区瓜沥镇 航民幼儿园 | 航民村区块。 | 洪老师 82550771 | |
11 | 萧山区瓜沥镇 小太阳幼儿园 | 渭水桥村、靖一村、沙田头村、大园村(双学区)。 | 朱老师 82510779 | |
12 | 萧山区瓜沥镇 横埂头幼儿园 | 横埂头村。 | 汪老师 82507057 | |
13 | 萧山区瓜沥镇 小机灵幼儿园 | 运东村、运西村、东方村、进化村、永联村、隆兴和村、进化净空小区(渭水桥机场安置户)、大园村(双学区)、开源村(13组、14组)。 | 於老师 82500818 | |
14 | 萧山区德艺娃幼儿园 | 官一村、瓜沥镇东片(原党山区块)。 | 夏老师 82503477 | |
15 | 萧山区艺海幼儿园 | 中沙村(双学区)、张潭村(双学区)、单木桥村(1—15组,双学区)、瓜沥镇东片(原党山区块)。 | 徐老师 82523037 | |
16 | 萧山区 青苹果幼儿园 | 中沙村(双学区)、单木桥村(1—15组,双学区)、瓜沥镇东片(原党山区块)。 | 沈老师 82521440 | |
17 | 萧山区 小红花幼儿园 | 张潭村(双学区)、瓜沥镇东片(原党山区块)。 | 任老师 82536146 | |
18 | 萧山区瓜沥镇 工农幼儿园 | 工农村(双学区)、瓜沥镇西片(原坎山区块)。 | 高老师 82589652 | |
19 | 萧山区瓜沥镇 兰兰幼儿园 | 瓜沥镇西片(原坎山区块)。 | 陈老师 82020171 |
招
生
公
告
根据瓜教[2022]2号《关于做好瓜沥镇2022年幼儿园招生工作的意见》精神,结合我园实际情况,现将2022年招生工作安排如下:
招生对象
小班新生年龄为3周岁,即2018年9月1日至2019年8月31日期间出生的适龄幼儿。
托班新生年龄为两周岁,即2019年9月1至2020年8月31日期间出生的适龄幼儿。
招生计划
招生类别
一类生:幼儿园服务区户籍幼儿
二类生:非幼儿园服务区户籍,但有房产的幼儿,分三批。
三类生:杭州市区户籍,新生户籍不在该服务区内,但父母一方生活基础在该服务区。
四类生:暂住幼儿园服务区内,符合来萧务工人员随迁子女入园条件的非杭州市区户籍适龄幼儿。
报名条件
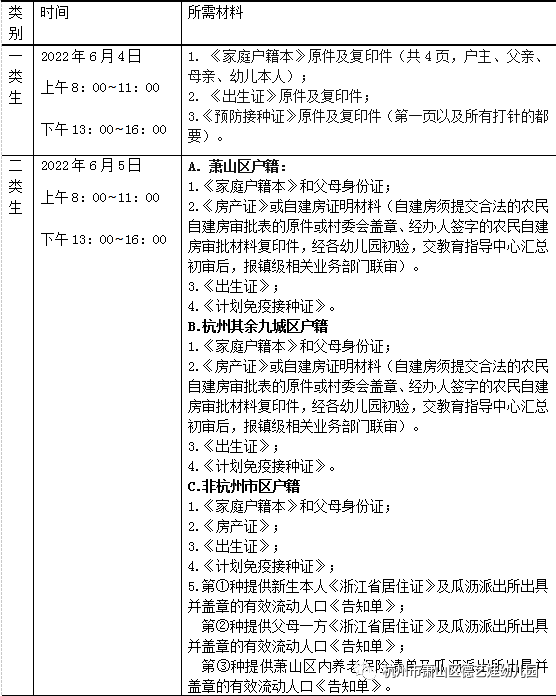
一类生:
户籍在官一村、瓜沥镇东片(原党山区块)有户籍的新生,户籍迁入时间为2022年4月30日之前。
二类生:
A批:萧山区户籍,本人或父母一方在服务区内拥有独立产权房(住宅性质)或自建房的适龄幼儿。
B批:杭州其余九城区户籍,本人或父母一方在服务区内拥有独立产权房(住宅性质)或自建房的适龄幼儿。
C批:非杭州市区户籍,本人或父母一方在服务区内拥有独立产权房的适龄幼儿分以下三种情况:第①种为新生本人持有瓜沥镇内的有效《浙江省居住证》的;第②种为新生本人未办理瓜沥镇内的有效《浙江省居住证》,父母一方有《浙江省居住证》的;第③种为本人及父母均未办理《浙江省居住证》的。
产权房和自建房要求:产权房以《房产证》为凭证,且房产规划用途为“住宅”,办理时间为2022年4月30日之前,父母或本人对该房产拥有率在50%及以上;购房合同、协议、发票等不作为入学申请依据;自建房须提交合法的农民自建房审批表的原件,或村委会盖章、经办人签字的农民自建房审批材料复印件,经各幼儿园初验,交教育指导中心汇总初审后,报镇级相关业务部门联审。
三类生:
需在该服务区实际居住满一年(凭社区或用工单位确认的房产租赁证明),且父母一方在该服务区内工作(凭劳动合同)或经商(凭营业执照)满一年且通过该用工单位缴纳养老保险满一年的幼儿。(注:“满一年”指2021年5月至2022年4月,中途不间断)
四类生:
A批:新生本人持有《浙江省居住证》,需有瓜沥派出所出具并盖章的有效流动人口《告知单》和父母一方养老保险清单。
B批:父母一方持有《浙江省居住证》,需有瓜沥派出所出具并盖章的有效流动人口《告知单》和父母一方养老保险清单。
C批:新生本人和父母均未办理《浙江省居住证》的,需符合以下条件:在该服务区实际居住有瓜沥派出所出具并盖章的有效流动人口《告知单》,且父母一方在该服务区内工作或经商满一年【凭劳动合同(或营业执照)】和该用工单位缴纳的养老保险凭证满一年。(注:“满一年”指2021年5月至2022年4月,中途不间断)。
本意见中的杭州市区是指:萧山区、上城区、拱墅区、西湖区、滨江区、余杭区、富阳区、临安区、临平区、钱塘区。
报名时间及所需材料
在规定时间内,符合报名条件的幼儿,由家长准备好相关材料办理报名登记手续。
防疫要求
疫情期间进入园内的所有人员均需配合校门口体温监测人员,外来人员身份证登记、扫场所码、提供48小时核酸证明,体温正常方可入园。在园内应佩戴口罩,和他人保持一定距离,避免近距离接触,做好自身防护。
收费标准
按照萧山区普惠性幼儿园相应标准收取,收费时间为新学期开学第一天。
特别强调:①所持有房产应在该招生服务范围内;②产权房和自建房要求:产权房以《房产证》为凭证,且房产规划用途为“住宅”,办理时间为2022年4月30日之前,父母或本人对该房产拥有率在50%及以上;其他如购房合同、协议、发票等不能作为入学申请的依据;自建房须提交合法的农民自建房审批表的原件,或村委会盖章、经办人签字的农民自建房审批材料复印件,经各幼儿园初验,交教育指导中心汇总初审后,报镇级相关业务部门联审。③符合转园条件的,经双方幼儿园同意后在“转园证明”上盖章,并附上相关证件复印件,报瓜沥教育指导中心审批认可后方可转园。
报名地点
杭州市萧山区瓜沥镇官一村5组38号(官一村委旁)
报名热线
报名咨询热线:057182503477
15168287033 夏老师
亲爱的家长朋友:
根据萧山区教育局有关幼儿园招生工作要求与瓜沥教育指导中心《关于做好瓜沥镇2023年幼儿园招生工作的意见》的文件精神,结合我园的实际情况,现将2023学年招生工作安排如下:
”
一、招生计划
2023学年计划招收小班新生4个班、托班新生1个班。
二、招生对象
(一)年龄规定
小班新生年龄为3周岁,即2019年9月1日至2020年8月31日期间出生的适龄幼儿。
托班新生年龄为两周岁,即2020年9月1至2021年8月31日期间出生的适龄幼儿。
(二)报名对象
第一类:幼儿园服务区有户籍的适龄幼儿。
第二类:非幼儿园服务区户籍,但有房产的适龄幼儿,分为三批。
A 批:萧山区户籍,本人或父母一方在服务区内拥有独立产权房(住宅性质)或自建房的适龄幼儿。
B 批:杭州其余九城区户籍,本人或父母一方在服务区内拥有独立产权房(住宅性质)或自建房的适龄幼儿。
C 批:非杭州市区户籍,本人或父母一方在服务区内拥有独立产权房的适龄幼儿分以下三种情况:第①种为新生本人持有瓜沥镇内的有效《浙江省居住证》的;第②种为新生本人未办理瓜沥镇内有效《浙江省居住证》,但父母一方有《浙江省居住证》的;第③种为本人及父母均未办理《浙江省居住证》的。以上提及的瓜沥镇内有效《浙江省居住证》(含电子居住证及预计在2023年8月31日前能取得居住证的适龄幼儿)。
产权房和自建房要求:产权房以《房产证》为凭证,且房产规划用途为“住宅”,办理时间为2023年4月30日之前,父母或本人对该房产拥有率在 50%及以上;购房合同、协议、发票等不作为入学申请依据;自建房须提交合法的农民自建房审批表的原件,或村委会盖章、经办人签字的农民自建房审批材料复印件,经各幼儿园初验,交教育指导中心汇总初审后,报镇级相关业务部门联审。
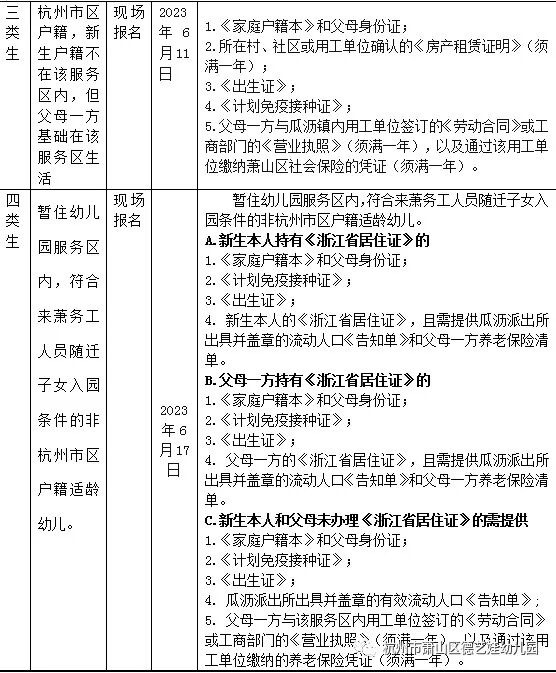
第三类:杭州市区户籍,新生户籍不在该服务区内,但父母一方生活基础在该服务区。需在该服务区实际居住满一年(凭社区或用工单位确认的房产租赁证明),且父母一方在该服务区内工作(凭劳动合同)或经商(凭营业执照)满一年且通过该用工单位缴纳养老保险满一年的幼儿。(注:“满一年”指2022年5月至2023年4月,中途不间断)
第四类:暂住瓜沥镇内,符合来萧务工人员随迁子女入园条件的非杭州市区户籍适龄幼儿。
A 批:新生本人持有瓜沥镇内有效《浙江省居住证》的,需有瓜沥派出所出具并盖章的有效流动人口《告知单》和父母一方养老保险清单。
B 批:父母一方持有瓜沥镇内有效《浙江省居住证》的,需有瓜沥派出所出具并盖章的有效流动人口《告知单》和父母一方养老保险清单。
C 批:新生本人和父母均未办理瓜沥镇内有效《浙江省居住证》的,需符合以下条件:在瓜沥镇实际居住有瓜沥派出所出具并盖章的有效流动人口《告知单》,且父母一方在瓜沥镇内工作或经商满一年【凭劳动合同(或营业执照)】和该用工单位缴纳的养老保险凭证满一年。(注:“满一年”指 2022年5月至2023年4月,中途不间断)。
三、报名时间及所需材料
在规定时间内,符合报名条件的幼儿,由家长准备好相关材料办理报名登记手续。


四、招收与录取办法
统一按照萧山区发改部门核定标准收取,收费时间为新学期开学第一天,具体收费标准另行通知。
特别强调:①所持有房产应在该招生服务范围内;相关的社区标有“双学区”的户籍生可根据就学需求选择相应幼儿园;②产权房和自建房要求:产权房以《房产证》为凭证,且房产规划用途为“住宅”,办理时间为2023年4月30日之前,父母或本人对该房产拥有率在50%及以上;其他如购房合同、协议、发票等不能作为入学申请的依据;自建房须提交合法的农民自建房审批表的原件,或村委会盖章、经办人签字的农民自建房审批材料复印件,经各幼儿园初验,交教育指导中心汇总初审后,报镇级相关业务部门联审。③符合转园条件的,经双方幼儿园同意后在“转园证明”上盖章,并附上相关证件复印件,8月25日-8月31日报瓜沥教育指导中心审批认可后方可转园。
五、咨询电话
0571-82503477
15168287033 夏老师
声明:本文由上哪学团队(微信公众号ID: shangnaxue)原创整理制作,转载请注明来源和出处,否则追究法律责任。

意见
返回上哪学(上海)科技有限公司版权所有Copyright©2019-2021沪ICP备2021001920号-1
恭喜您,申请提交成功!

