根据下城区教育局统一要求,现将2020年幼儿园招生报名工作的有关事项公告如下:
办园性质:教育局属公办 办园等级:中北园区:省一级; 朝七二部:省二级;
收费标准:2019学年公办幼儿园保教费标准将作调整,具体金额以杭州市发改部门文件为准
小班计划数:中北园区 5个班 ;朝七二部4个班
服务范围:黎园社区、河东社区、大家苑社区、华联社区
胭脂新村社区、塘南社区、虹园社区
小班:2016年9月1日—2017年8月31日出生且符合下城区入园条件的幼儿。中大班插班生:若干。
2020年6月6日、6月7日(周六、周日)
工作时间:上午8∶30---11∶30
下午13∶00---16∶30
报名地点:杭州市朝晖幼儿园朝一园区内(花明弄39号)
(一)本幼儿园服务区内的下城区户籍儿童,请凭家庭户口本(父母及孩子)、父母双方身份证、房产证原件及复印件(户口本复印件需要首页、户主页及父母孩子页;房产证复印件需要有证号的那页),前往幼儿园进行现场确认;落户在祖辈房产的家庭,在杭州市区内无房的请提供无房证明原件)。其中房户不一致的,另需提供居住证明或租赁协议;主城区拆迁过渡家庭,另需提供有效的拆迁协议和实际居住证明(房产证或租赁合同);主城区集体户口家庭儿童,另需提供家庭无房证明和正规合法的租赁协议,有自购房的提供房屋产权证。以上证明材料请提供原件和复印件。
(二)根据国家和省市相关政策需在下城区入园的儿童,请提供以下证明材料前往幼儿园进行现场确认(未进行网上信息采集、信息比对有误或信息有变更的幼儿请同时提供材料的原件和复印件):
1. 引进人才子女需提供幼儿父母双方或一方属地在下城区的人才证(专家证书)、家庭户口本、父母双方身份证原件、在本园服务区内居住的房产证或房屋租赁证明。
2. 港澳台和外籍幼儿需提供父母和幼儿身份证明材料(户籍或证照)、居住证明材料(房产证或租赁合同)或父母工作证明材料原件。
(三)实际居住地在本幼儿园服务区内的适龄流动人口随迁子女报名,请提供儿童家庭户口本、父母双方身份证、适龄儿童本人的有效IC卡式居住证原件(未进行网上信息采集、信息比对有误或信息有变更的幼儿,请随带儿童家庭户口本、父母双方身份证、适龄儿童本人的居住证、自购房产证或租赁证明等材料的原件和复印件)。适龄儿童本人暂未持有居住证,预计2020年8月31日前能取得的,可凭居住登记的相关材料在报名现场单独登记,待取得居住证后,于8月31日前补交相关材料核验。
(四)所有报名的家长均需随带适龄儿童的一寸彩照一张,所有报名材料均须真实有效,如发现有弄虚作假,将取消录取资格。
本服务区户籍小班适龄儿童户口与父母户口、家庭住房三者一致的,优先安排入园;如幼儿园服务区范围内小班适龄儿童报名人数超过招生计划数,由区教育局统筹安排。
民办、部门办幼儿园已录取的幼儿,我园不再重复录取。
在我园报名的幼儿是否被录取,以幼儿园发出的录取通知书为准。
1.逾期未到现场确认的,视作自动放弃入园。
2.录取结果与报名先后顺序无关,家长无需提前排队等候。
3.租房合同需要双方签字(盖章)确认,同时提供房东房产证复印件作为佐证材料。单位提供的宿舍用房,需单位提供其居住用房的相关证明。
4.报名当天只需一位家长,不用携带幼儿。
幼儿园招生咨询电话:85335502 (章老师、蒋老师)
幼儿园微信公众号二维码:
扫码关注我们
杭州市朝晖幼儿园
咨询电话:85335502
根据拱墅区教育局统一要求,现将2021年幼儿园招生报名工作的有关事项公告如下:
办园性质:教育局属公办
办园等级:中北园区:省一级(浙教办基〔2013〕89号);
朝七二部:省二级;(杭教办基〔2017〕252号)
收费标准:2021学年公办幼儿园保教费具体金额以杭州市发改部门文件为准
小班计划数:中北园区 5个班 ;朝七二部3个班;
服务范围:黎园社区、河东社区、大家苑社区、华联社区、胭脂新村社区、塘南社区、虹园社区
小班:2017年9月1日—2018年8月31日出生且符合(原)下城区入园条件的幼儿。
2021年6月19日、6月20日(周六、周日)
工作时间:上午8∶30---11∶30
下午13∶00---16∶30
报名地点:杭州市朝晖幼儿园朝一园区内(花明弄39号)
(一)本幼儿园服务区内的(原)下城区户籍儿童,请凭家庭户口本(父母及孩子)、父母双方身份证、房产证原件及复印件(户口本复印件需要首页、户主页及父母孩子页;房产证复印件需要有证号的那页),前往幼儿园进行现场确认;落户在祖辈房产的家庭,在杭州市区内无房的请提供无房证明原件)。其中房户不一致的,另需提供居住证明或租赁协议;主城区拆迁过渡家庭,另需提供有效的拆迁协议和实际居住证明(房产证或租赁合同);主城区集体户口家庭儿童,另需提供家庭无房证明和正规合法的租赁协议,有自购房的提供房屋产权证。无房集体户另需提供家庭无房证明。以上证明材料请提供原件和复印件。
(二)根据国家和省市相关政策需在(原)下城区入园的非市区户籍儿童,除提供家庭户口本和父母双方身份证外,还需提供以下的证明材料前往幼儿园进行现场确认(未进行网上信息采集、信息比对有误或信息有变更的幼儿请同时提供材料的原件和复印件):
1.符合《关于杭州市高层次人才、创新创业人才及团队引进培养工作的若干意见》(市委〔2015〕2号)规定引进的高层次人才、创新创业人才子女,家长需提供幼儿父母双方或一方属地在(原)下城区的人才证(专家证书)原件和家庭户口本、父母双方身份证原件、在本园服务区内居住的房产证或房屋租赁证明。
2.在(原)下城区区居住的港澳台籍儿童和外国籍儿童,需提供本人及家长往来大陆通行证、护照等相关身份证明材料和居住证明材料。
3.父母在我国驻外机构工作或因公派往并长期在国外工作,或父母双方均在野外地质勘察部门工作,户籍所在地确实无人照顾,需由(原)下城区亲属照管或寄养在(原)下城区的儿童,家长需提供与工作相关的证明材料和居住证明材料。
4.驻市区部队的随军子女,家长需提供军官证等相关证明。
5.直系亲属或者其他法定监护人户籍在(原)下城区的下列儿童:烈士子女和因公牺牲军人子女、一至四级残疾军人子女、平时荣获二等功或者战时荣获三等功以上奖励的军人子女;驻国家确定的艰苦边远地区和西藏自治区,解放军总部划定的三类以上岛屿,以及在飞行、潜艇、航天、涉核等高风险、高危险岗位工作的军人子女,家长需提供相关的证明材料和居住证明材料。
6.实际居住地在本幼儿园服务区内的适龄流动人口随迁子女报名,适龄儿童本人的有效IC卡式居住证原件(未进行网上信息采集、信息比对有误或信息有变更的幼儿,请随带儿童家庭户口本、父母双方身份证、适龄儿童本人的居住证、自购房产证或租赁证明等材料的原件和复印件)。适龄儿童本人暂未持有居住证,预计2021年8月31日前能取得的,可凭居住登记的相关材料在报名现场单独登记,待取得居住证后,于8月31日前补交相关材料核验。由区教育局统筹安排入园。
(三)所有报名的家长均需随带适龄儿童的一寸彩照一张,所有报名材料均须真实有效,如发现有弄虚作假,将取消录取资格。
(四)租房合同需要双方签字(盖章)确认,同时提供房东房产证复印件作为佐证材料。单位提供的宿舍用房,需单位提供其居住用房的相关证明。
本服务区户籍小班适龄儿童户口与父母户口、家庭住房三者一致的,优先安排入园;如幼儿园服务区范围内小班适龄儿童报名人数超过招生计划数,由区教育局统筹安排。
民办、部门办幼儿园已录取的幼儿,我园不再重复录取。
在我园报名的幼儿是否被录取,以幼儿园发出的录取通知书为准。
1.逾期未到现场确认的,视作自动放弃入园。
2.录取结果与报名先后顺序无关,家长无需提前排队等候。
3.报名当天只需一位家长,不用携带幼儿。
幼儿园招生咨询电话:85335502 (章老师、蒋老师)
幼儿园微信公众号二维码:
根据拱墅区教育局统一要求,现将2022年幼儿园招生报名工作的有关事项公告如下:
1.办园性质:教育局属公办
2.省等级:中北园区:省一级(浙教办基〔2013〕89号)
朝七一部:省一级(浙教办基〔2013〕89号)
朝七二部:省二级(杭教办基〔2017〕252号)
3.收费标准:
(1)中北园区保育费:700元/月(小、中、大班)
朝七一部保育费:700元/月(小、中、大班)
朝七二部保育费:580元/月(小、中、大班)
(2)伙食费:12元/天;
(3)代管费:100元/学期(实际以市发改局文件为准)
4.招生计划数:小班:8 班(中北园区 4个班;朝七一部2个班;朝七二部2个班)
中班插班人数:10 人;
大班插班人数:10 人。
2018年9月1日至2019年8月31日出生,且符合拱墅区入园条件的儿童。
黎园社区、河东社区、大家苑社区、华联社区、胭脂新村社区、塘南社区、虹园社区
2022年6月4日、6月5日(星期六、星期日)
工作时间:上午8:30---11:30
下午13:00---16:30
(一)拱墅区户籍儿童,需提供家庭户口本、父母双方身份证。
(二)杭州市区(上城区、拱墅区、西湖区、滨江区、钱塘区和西湖风景名胜区)集体户家庭儿童需提供家庭户口本、父母双方身份证,居住证明材料,主城区拆迁户另需提供拆迁协议及实际居住证明材料。
(三)符合国家、省市相关政策规定需在拱墅区接受学前教育的非市区户籍儿童:除提供家庭户口本和父母双方身份证外,还需提供以下的证明材料。
1.符合拱墅区入园条件的流动人口随迁子女:需提供儿童本人属地为拱墅区的《浙江省居住证》。暂未持有居住证,但预计2022年8月31日前能取得的,应在报名现场单独登记,待取得居住证后,在8月31日前补交相关材料核验,由区教育局统筹安排入园。
2.符合《关于杭州市高层次人才、创新创业人才及团队引进培养工作的若干意见》(市委〔2015〕2号)规定引进的高层次人才、创新创业人才的子女和省委人才办认定的在杭市区的省部属单位引进的高层次人才的子女;持有市区《浙江省海外高层次人才居住证》或《浙江省引进人才居住证》引进人才的子女;需提供省、市人才部门核发的人才证明材料或属地为拱墅区的人才居住证和实际居住证明材料。
3.在拱墅区居住的港澳台籍儿童和外国籍儿童,需提供本人及家长往来大陆通行证、护照等相关身份证明材料和居住证明材料。
4.父母在我国驻外机构工作或因公派往并长期在国外工作,或父母双方均在野外地质勘察部门工作,户籍所在地确实无人照顾,需由拱墅区亲属照管或寄养在拱墅区的儿童,家长需提供与工作相关的证明材料和居住证明材料。
5.驻市区部队的随军子女,家长需提供军官证等相关证明。
6.直系亲属或者其他法定监护人户籍在拱墅区的下列儿童:烈士子女和因公牺牲军人子女、一至四级残疾军人子女、平时荣获二等功或者战时荣获三等功以上奖励的军人子女;驻国家确定的艰苦边远地区和西藏自治区,解放军总部划定的三类以上岛屿,以及在飞行、潜艇、航天、涉核等高风险、高危险岗位工作的军人子女,家长需提供相关的证明材料和居住证明材料。
(四)未进行网上预登记、登记信息比对未成功或登记信息有变更的幼儿,均需现场提供儿童家庭户口本、父母双方身份证,以及房产证(租赁证明)、适龄儿童本人的居住证、人才证等相应的证明材料。
(五)所有报名材料均须真实有效,如发现弄虚作假,将取消录取资格。
小区配套幼儿园优先招收小区内住户一致的业主子女入园。如幼儿园服务区范围内小班适龄儿童报名人数超过招生计划数,根据幼儿落户先后顺序进行录取。民办、部门办幼儿园已录取的幼儿,我园不再重复录取。在我园报名的幼儿是否被录取,以幼儿园发出的录取通知书为准。
1.办园性质:教育局属公办
2.省等级:
中北园区:省一级(浙教办基〔2013〕89号)
朝七一部:省一级(浙教办基〔2013〕89号)
朝七二部:省一级(浙政教督办函〔2023〕1号)
3.收费标准:
(1)保育费: 700元/月(小、中、大班)
(2)伙食费:12元/天;
(3)代管费:100元/学期(实际以市发改局文件为准)
4.招生计划数:
小班7个班 ,中北园区3个,朝七一部2个,朝七二部2个。
中班插班人数:40人; 大班插班人数:39人。
5.招生服务范围:
黎园社区、河东社区、大家苑社区、华联社区、胭脂新村社区、塘南社区、虹园社区

小班:2019年9月1日至2020年8月31日出生;
中班:2018年9月1日至2019年8月31日出生;
大班:2017年9月1日至2018年8月31日出生;

2023年6月3日、6月4日(星期六、星期日)工作时间:上午8:30---11:30、下午13:00---16:30
报名地点:杭州市朝晖幼儿园朝一园区内(花明弄39号)
(一)拱墅区户籍儿童,需提供家庭户口本、父母双方身份证。
(二)杭州市区(上城区、拱墅区、西湖区、滨江区、钱塘区和西湖风景名胜区)集体户家庭儿童需提供家庭户口本、父母双方身份证,居住证明材料,主城区拆迁户另需提供拆迁协议及实际居住证明材料。
(三)符合国家、省市相关政策规定需在拱墅区接受学前教育的非市区户籍儿童:除提供家庭户口本和父母双方身份证外,还需提供以下的证明材料。
1.符合拱墅区入园条件的流动人口随迁子女:需提供儿童本人属地为拱墅区的《浙江省居住证》。暂未持有居住证,但预计2023年8月31日前能取得的,应在报名现场单独登记,待取得居住证后,在8月31日前补交相关材料核验,由区教育局统筹安排入园。
2.符合《关于杭州市高层次人才、创新创业人才及团队引进培养工作的若干意见》(市委〔2015〕2号)规定引进的高层次人才、创新创业人才的子女和省委人才办认定的在杭市区的省部属单位引进的高层次人才的子女;持有市区《浙江省海外高层次人才居住证》或《浙江省引进人才居住证》引进人才的子女;需提供省、市人才部门核发的人才证明材料或属地为拱墅区的人才居住证和实际居住证明材料。
3.在拱墅区居住的港澳台籍儿童和外国籍儿童,需提供本人及家长往来大陆通行证、护照等相关身份证明材料和居住证明材料。
4.父母在我国驻外机构工作或因公派往并长期在国外工作,或父母双方均在野外地质勘察部门工作,户籍所在地确实无人照顾,需由拱墅区亲属照管或寄养在拱墅区的儿童,家长需提供与工作相关的证明材料和居住证明材料。
5.驻市区部队的随军子女,家长需提供军官证等相关证明。
6.直系亲属或者其他法定监护人户籍在拱墅区的下列儿童:烈士子女和因公牺牲军人子女、一至四级残疾军人子女、平时荣获二等功或者战时荣获三等功以上奖励的军人子女;驻国家确定的艰苦边远地区和西藏自治区,解放军总部划定的三类以上岛屿,以及在飞行、潜艇、航天、涉核等高风险、高危险岗位工作的军人子女,家长需提供相关的证明材料和居住证明材料。
(四)未进行网上预登记、登记信息比对未成功或登记信息有变更的幼儿,均需现场提供儿童家庭户口本、父母双方身份证,以及房产证(租赁证明)、适龄儿童本人的居住证、人才证等相应的证明材料。
(五)所有报名材料均须真实有效,如发现弄虚作假,将取消录取资格。
小区配套幼儿园优先招收小区内住户一致的业主子女入园。如幼儿园服务区范围内小班适龄儿童报名人数超过招生计划数,根据幼儿落户先后顺序进行录取。
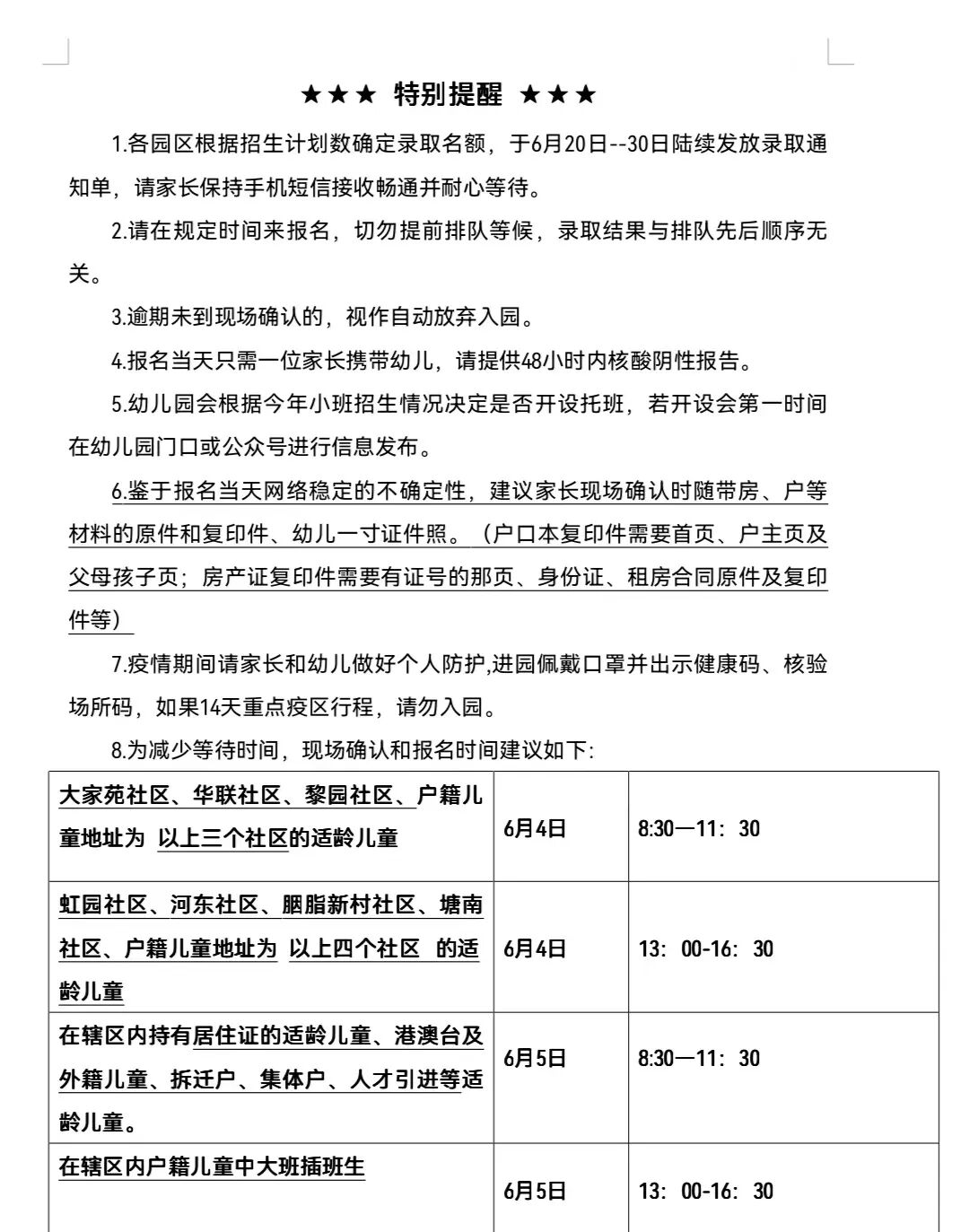
1.各园区根据招生计划数确定录取名额,于6月20日前陆续发放录取通知单,请家长保持手机短信接收畅通并耐心等待。
2.请在规定时间来报名,切勿提前排队等候,录取结果与排队先后顺序无关。
3.逾期未到现场确认的,视作自动放弃入园。
【特别提醒】
扫码关注我们
杭州市朝晖幼儿园
咨询电话:85335502
文字编辑:蒋卓黎
图文编辑:汤润圣
责任编辑:章晓静
总 编:孔蓉萍