根据《余杭区幼儿园招生工作管理暂行办法》(余教[2018]71号)文件精神,现将塘栖镇2020年秋季幼儿园小班新生招生工作有关事项公告如下:
1.分类招收,住户一致优先。
2.公办与民办统筹安排。
3.相对就近与入户时间相结合;购房时间与持证时间相结合。
(一)招生年龄
2016年9月1日至2017年8月31日出生。
(二)招生类别
第一类:塘栖镇以及东湖街道朱家角社区、望梅社区、李家桥村、姚家埭村、泉漳村、孤林村、龙船坞社区户籍的适龄幼儿;
第二类:余杭区户籍,其父(母)或幼儿在塘栖学区购房并实际居住一年或以上(以2019年5月31日前取得的房产证为依据),符合迁户条件的非服务范围适龄幼儿;
第三类:具有塘栖镇以及东湖街道朱家角社区、望梅社区、李家桥村、姚家埭村、泉漳村、孤林村、龙船坞社区内有效居住证的随迁子女;
其他类:在塘栖学区的留学回国人员随归子女、华侨归侨子女、外籍华人子女、港澳台籍人员随带子女;居住在塘栖的符合政策的人才子女、军人子女、烈士子女等。
特别提醒:公办幼儿园优先满足第一类生入园,当第二类生和第三类生意向登记总数超过幼儿园招生计划总数时,将按监护人取得房产证时间及幼儿居住证取得时间先后依次招收,未录取的幼儿将根据民办幼儿园意向录取。
(一)新生入园意向报名(登记)
1.报名(登记)对象
2020年5月31日以前关系在塘栖镇以及东湖街道朱家角社区、望梅社区、李家桥村、姚家埭村、泉漳村、孤林村、龙船坞社区的适龄户籍幼儿,塘栖镇户籍以外的余杭区户籍幼儿(其父(母)或幼儿于2019年5月31日前取得房产证的)及塘栖镇以及东湖街道朱家角社区、望梅社区、李家桥村、姚家埭村、泉漳村、孤林村、龙船坞社区内流动人口随迁子女、各类人才子女等。
注:幼儿园新生的户籍关系以与监护人(一般为父母)同一社区为准(含户籍关系挂靠在与祖父母、外祖父母同一社区的)。
2.报名(登记)时间
7月18日上午9∶00至7月20日晚上9∶00。
3.报名(登记)办法
统一采用“余杭区幼儿园小班新生入园一件事”招生平台进行报名登记,具体办法如下:通过浙江政务网或者浙里办APP登录个人用户后,将位置定位到“杭州市余杭区”,搜索“幼儿园儿童入园”关键词,进入“余杭区幼儿园儿童入园”,点击“在线办理”,进入“余杭区幼儿园小班新生入园一件事”招生平台页面,进行相关信息登记。
(二)新生录取
7月31日上午9∶00—8月1日晚上9∶00,家长可登陆“余杭区幼儿园小班新生入园一件事”查询幼儿录取信息,并进行确认。
(三)新生报到注册
8月2日,根据录取反馈信息,新生家长携带相关材料到指定园区报到、注册。
第一类:录取的幼儿按园区报到。
携带材料(原件和复印件):幼儿户口本。
第二类:经网上报名审核通过的幼儿,不划设服务范围,统一调剂录取,根据录取信息,到幼儿园报到。
携带材料(原件和复印件):幼儿户口本、出生证明,父母或法定监护人身份证、父(母)或法定监护人或幼儿房产证。
第三类:经网上报名审核通过的幼儿,不划设服务范围,统一调剂录取,根据预录取信息,到幼儿园报到。
携带材料(原件和复印件):幼儿户口本、有效居住证,父母或法定监护人身份证。
其他类:经审核通过的幼儿,按对应批次统筹安排,根据预录取信息到幼儿园报到注册。
携带材料(原件和复印件):符合其他类入学条件的相关证明材料。
特别提醒:如发现虚假信息,一律取消入园资格。
(四)有关说明
1.2020年6月1日后迁入塘栖镇以及东湖街道朱家角社区、望梅社区、李家桥村、姚家埭村、泉漳村、孤林村、龙船坞社区户籍幼儿;取得塘栖镇以及东湖街道朱家角社区、望梅社区、李家桥村、姚家埭村、泉漳村、孤林村、龙船坞社区内有效居住证的随迁子女,以及其他特殊情况,可于8月15日上午9∶00至8月16日晚上9∶00,新生网上二次补登(补登时请登陆“余杭区幼儿园小班新生入园一件事”招生平台进行),并在8月21日晚上9∶00至8月22日晚上9∶00录取情况查询,8月25日录取园区报到。
2.招生工作咨询电话:
塘栖镇中心学校:86372528
塘栖第一幼儿园:89023018
塘栖第二幼儿园:86293256
塘栖第三幼儿园:86353007
塘栖宏畔幼儿园:86311982
安吉儿幼儿园:18258277788
注:该公告最终解释权归余杭区塘栖镇招生工作领导小组。
一、招生原则
1.分类招收,住户一致优先;
2.公办与民办统筹安排;
3.相对就近与入户时间相结合;购房时间与持证时间相结合。
二、招生对象
(一)招生年龄
2017年9月1日至2018年8月31日出生
(二)招生类别
第一类:临平城区户籍适龄儿童;
第二类:临平城区户籍以外的临平区、余杭区户籍适龄儿童(其监护人购房居住在临平城区一年及以上);
第三类:持临平城区有效《浙江省居住证》的适龄儿童;
其他类:符合国家、省市区相关政策规定的各类人才子女、配套幼儿园所在小区业主子女以及特殊英模子女等。
三、招生范围
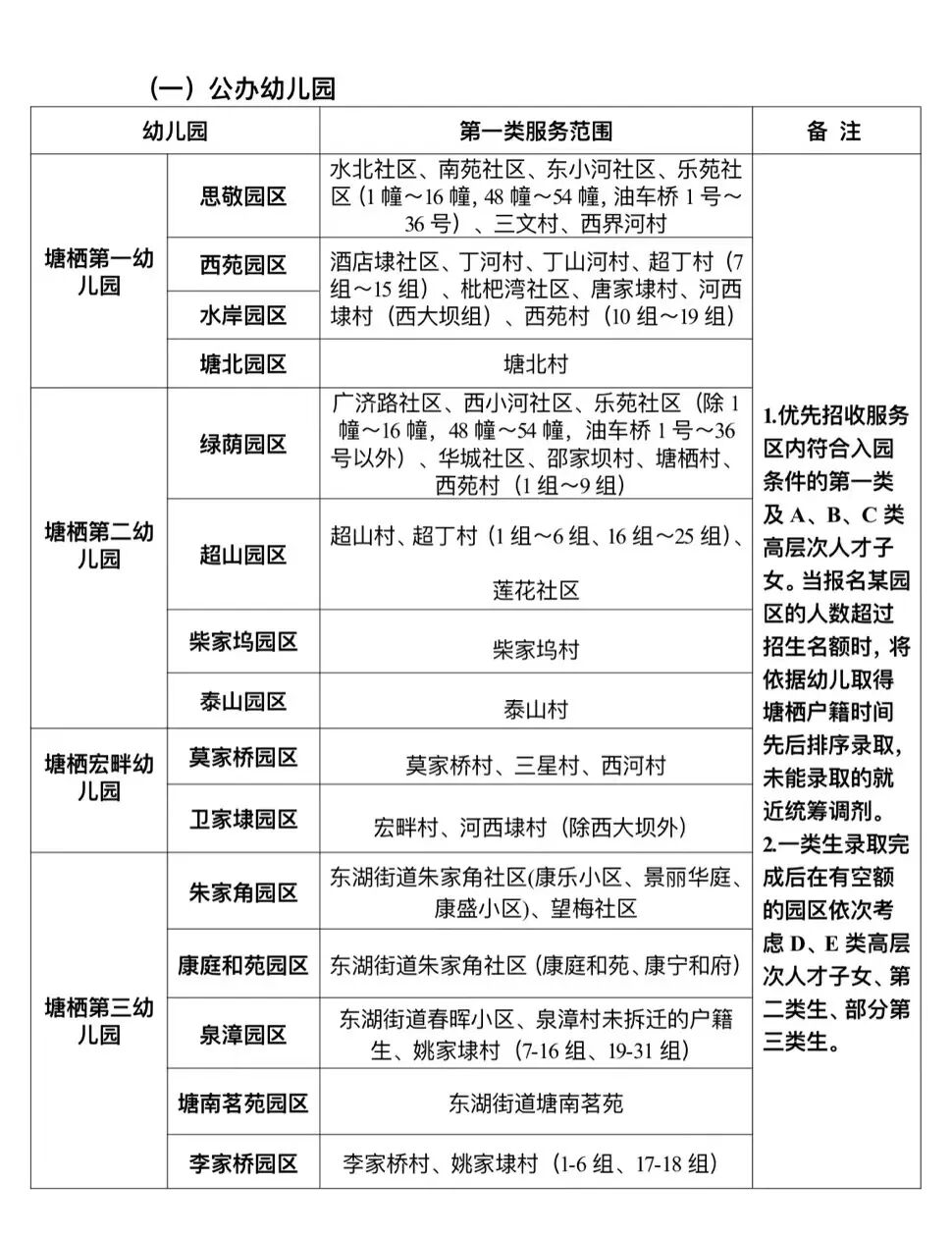
| 酒店埭社区、丁河村、丁山河村、超丁村(7组~15组)、枇杷湾社区、唐家埭村、河西 |
四、招生程序与办法
(一)新生入园意向报名(登记)
1.报名(登记)对象
2021年5月31日前符合临平城区招生对象要求的适龄儿童。
2.报名(登记)时间
7月16日上午9∶00—7月18日晚上9∶00
3.报名(登记)办法
统一采用“余杭区、临平区幼儿园小班新生入园一件事”招生平台进行报名登记,具体办法如下:通过浙江政务网或者“浙里办”APP登录个人用户后,将位置定位到“杭州市余杭区”,搜索“幼儿园儿童入园”关键词,进入后点击“在线办理”,进入“余杭区、临平区幼儿园小班新生入园一件事”招生平台页面,进行相关信息登记。
(二)新生录取
7月29日上午9∶00—7月30日晚上9∶00,家长可登陆“余杭区、临平区幼儿园小班新生入园一件事”查询录取信息,并进行确认。
(三)新生报到注册
7月31日,根据录取反馈信息,新生家长携带相关材料到指定园区报到、注册。
(四)有关说明
1.2021年6月1日至2021年8月12日期间符合临平城区招生对象要求的适龄儿童,可于8月15日上午9:00—8月16日晚上9:00,登陆“余杭区、临平区幼儿园小班新生入园一件事”招生平台进行补登记报名;2021年8月13日至2021年8月31日期间落户在临平城区的适龄儿童可在8月17日后至临平区教育局一楼咨询大厅登记。
2.幼儿园的招生计划与收费标准可在报名(登记)期间进入“余杭区、临平区幼儿园小班新生入园一件事”平台查看。
3.普惠性民办幼儿园的小班新生保教费收费标准与公办幼儿园同等。
4.凡户籍在临平城区的小班适龄儿童到临平城区非普惠性民办幼儿园报名并在规定时间内报到注册的,可享受每生每月300元保教费补助政策,直至三年就读期满。
5.不在2017年9月1日至2018年8月31日之间出生的适龄儿童,不属于本次小班新生入园意向登记对象,有入园需求的家长可到户籍所在地幼儿园或临平城区民办幼儿园报名。
6.招生工作咨询电话:89170706(临平城区教育指导和社区教育中心学校),89192079(临平街道中心学校),89170179(东湖街道中心学校),88686182(南苑街道中心学校),88539192(星桥街道中心学校),89170083(区教育局筹备组),86220117(报名系统操作咨询)。
根据市、区等幼儿园招生有关规定,现将塘栖镇(含东湖街道朱家角社区<原港北村、土山坝村、漳河村、朱家角村>、孤林村、龙船坞村、泉漳村、姚家埭村、李家桥村、望梅社区)(下同)2022年秋季幼儿园小班新生招生工作有关事项公告如下:
1.分类招收,住户一致优先;
2.公办与民办统筹安排;
3.相对就近与入户时间相结合。
第二类:余杭区、临平区户籍,其父母在塘栖镇购房并实际居住一年或以上(以2021年5月31日前取得的房产证为依据),符合迁户条件的适龄幼儿;第三类:具有塘栖镇内有效《浙江省居住证》的适龄儿童;其他类:在塘栖镇居住或工作的留学回国人员随归子女、华侨归侨子女、外籍华人子女、港澳台籍人员随带子女、符合政策的人才子女、军人子女、烈士子女、区重点企业核心员工子女等。当新生入园意向登记数超过幼儿园招生计划总数时,优先考虑其父母在塘栖镇范围内购房(以房产证为准)及其居住证取得时间等因素进行招录。2022年5月31日前符合塘栖镇招生对象要求的适龄幼儿。7月21日至7月23日(上午9∶00—晚上9∶00)统一采用“幼儿园小班新生入园一件事”招生平台进行报名登记,具体办法如下:通过浙江政务网或者“浙里办”APP登录个人用户后,将位置定位到“杭州市临平区”,搜索“幼儿园儿童入园”关键词,进入后点击“在线办理”,进入“幼儿园小班新生入园一件事”招生平台页面,进行相关信息登记。建议家长错时错峰进行报名登记,避免集中在7月21日上午,报名先后不影响录取结果。8月4日至8月5日(上午9∶00—晚上9∶00),家长可登录“幼儿园小班新生入园一件事”查询幼儿录取信息,并进行确认。8月6日,根据录取反馈信息,新生家长携带相关材料到指定园区报到、注册。第二类生:经网上报名审核通过的幼儿,不划设服务范围,统一调剂录取,根据录取信息,到指定园区报到。携带材料:幼儿户口本、出生证明,父母或法定监护人身份证、父母或法定监护人或幼儿房产证(原件和复印件)。第三类生:经网上报名审核通过的幼儿,不划设服务范围,统一调剂录取,根据预录取信息,到指定园区报到。携带材料:幼儿户口本、有效居住证,父母或法定监护人身份证(原件和复印件)。其他类:经审核通过的幼儿,按对应批次统筹安排,根据预录取信息到幼儿园报到注册。携带材料:符合其他类入学条件的相关证明材料(原件和复印件)。
特别提醒:如发现虚假信息,一律取消入园资格。
1.2022年6月1日后迁入塘栖镇户籍幼儿以及其他特殊情况,可于8月15日至8月16日(上午9∶00—晚上9∶00),新生网上二次补登(补登时请登录“幼儿园小班新生入园一件事”招生平台进行),并在8月21日至8月22日(上午9∶00—晚上9∶00)录取情况查询,8月23日录取园区报到。2.不在2018年9月1日至2019年8月31日之间出生的适龄儿童,不属于本次小班新生入园意向登记对象,符合入园条件的适龄儿童家长可至塘栖镇各幼儿园或城西中心学校咨询。3.服务范围中的各个村社以2022年5月31日的村社信息为准。城西中心学校:86322830
塘栖第一幼儿园:89023018
塘栖第二幼儿园:86293256
塘栖第三幼儿园:86353007
塘栖宏畔幼儿园:86311982
安吉儿幼儿园:18258277788
微时代幼儿园:15957188799
报名系统操作咨询:86220117
注:该公告最终解释权归临平区塘栖镇招生工作领导小组。
临平区塘栖镇招生工作领导小组
2022年7月17日
根据《临平区幼儿园招生工作管理暂行办法》(临平教育[2022]112号)文件精神,现将塘栖镇(含东湖街道朱家角社区<原港北村、土山坝村、漳河村、朱家角村>、孤林村、龙船坞村、泉漳村、姚家埭村、李家桥村、望梅社区)(下同)2023年秋季幼儿园小班新生招生工作有关事项公告如下:
第一类:塘栖镇户籍的适龄幼儿;
第二类:余杭区、临平区户籍,其父母在塘栖镇购房并实际居住一年或以上(以2022年8月31日前取得的房产证为依据),符合迁户条件的适龄幼儿;
第三类:具有塘栖镇内有效《浙江省居住证》的适龄儿童;
其他类:在塘栖镇居住或工作的留学回国人员随归子女、华侨归侨子女、外籍华人子女、港澳台籍人员随带子女、符合政策的人才子女、军人子女、烈士子女、区重点企业核心员工子女等。
当新生入园意向登记数超过幼儿园招生计划总数时,优先考虑其父母在塘栖镇范围内购房(以房产证为准)及其居住证取得时间等因素进行招录。



1.优先招收服务区内符合入园条件的第一类及A、B、C类高层次人才子女。当报名某园区的人数超过招生名额时,将依据幼儿取得塘栖户籍时间先后排序录取,未能录取的就近统筹调剂。
2.一类生录取完成后在有空额的园区依次考虑D、E类高层次人才子女、第二类生、部分第三类生。
1.报名(登记)对象
2023年5月31日前符合塘栖镇招生对象要求的适龄幼儿。
2.报名(登记)时间
6月22日至6月25日(上午9∶00—晚上9∶00)
3.报名(登记)办法
统一采用“幼儿园小班新生入园一件事”招生平台进行报名登记,具体办法如下:通过浙江政务网或者“浙里办”APP登录个人用户后,将位置定位到“杭州市临平区”,搜索“幼儿园儿童入园”关键词,进入后点击“在线办理”,进入“幼儿园小班新生入园一件事”招生平台页面,进行相关信息登记。建议家长错时错峰进行报名登记,避免集中在6月22日上午,报名先后不影响录取结果。
7月7日至7月8日(上午9∶00—晚上9∶00),家长可登录“幼儿园小班新生入园一件事”查询幼儿录取信息,并进行确认。
7月9日,根据录取反馈信息,新生家长携带相关材料到指定园区报到、注册。
第一类生:录取的幼儿按园区报到。
携带材料:幼儿户口本(原件和复印件)。
第二类生:经网上报名审核通过的幼儿,不划设服务范围,统一调剂录取,根据录取信息,到指定园区报到。
携带材料:幼儿户口本、出生证明,父母或法定监护人身份证、父母或法定监护人或幼儿房产证(原件和复印件)。
第三类生:经网上报名审核通过的幼儿,不划设服务范围,统一调剂录取,根据预录取信息,到指定园区报到。
携带材料:幼儿户口本、有效居住证,父母或法定监护人身份证(原件和复印件)。
其他类:经审核通过的幼儿,按对应批次统筹安排,根据预录取信息到幼儿园报到注册。
携带材料:符合其他类入学条件的相关证明材料(原件和复印件)。
1.2023年6月1日后迁入塘栖镇户籍幼儿以及其他特殊情况,可于8月14日至8月15日(上午9∶00—晚上9∶00),新生网上二次补登(补登时请登录“幼儿园小班新生入园一件事”招生平台进行),并在8月21日至8月22日(上午9∶00—晚上9∶00)录取情况查询,8月23日录取园区报到。
2.2017年9月1日至2019年8月31日之间出生的适龄幼儿,不属于本次小班新生入园意向登记对象。临平区户籍插班生及工作地或居住地在本区的A、B、C、D、E类引进高层次人才子女插班生可在7月1日—7月15日登入“临平教育发布公众号—入学早知道—临平区中小学(幼儿园)插班生登记系统”进行插班登记,由区教育局和各中心学校根据公办幼儿园(含普惠性民办幼儿园)学位情况进行统筹安排;临平区流动人口随迁子女插班生可在7、8月份直接联系附近的民办幼儿园,若幼儿园有插班生学位,可进行相关登记。
3.2023年托班招生工作将在小班招生工作结束后启动,届时将通过微信公众号“临平教育发布”推送公告,敬请关注。
4.服务范围中的各个村社以2023年5月31日的村社信息为准。
注:该公告最终解释权归临平区塘栖镇招生工作领导小组。