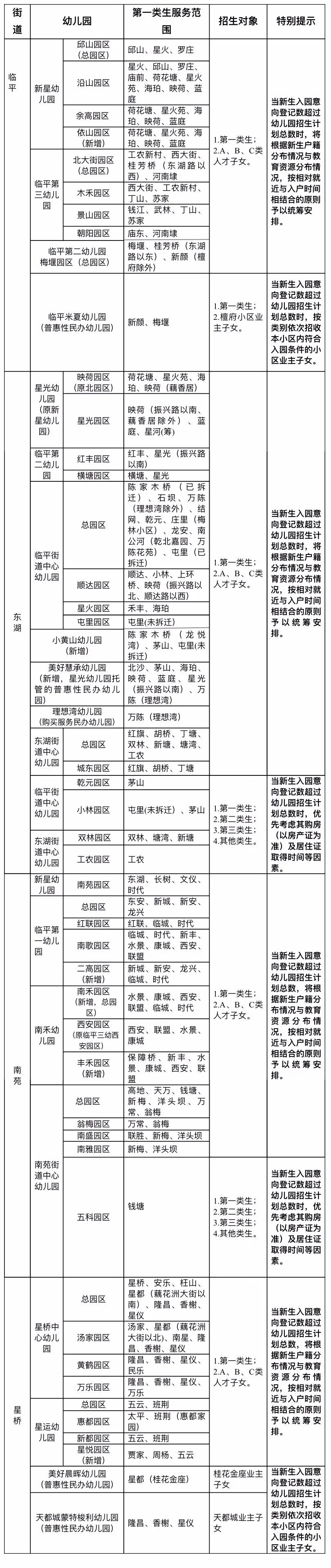
根据《余杭区幼儿园招生工作管理暂行办法》(余教[2018]71号)文件精神,现将临平城区(指临平、东湖、南苑、星桥街道,下同)2020年秋季幼儿园小班新生招生工作有关事项公告如下:
●相对就近与入户时间相结合;购房时间与持证时间相结合。
● 招生年龄:
2016年9月1日至2017年8月31日出生
● 招生类别:
第一类:临平城区户籍幼儿;
第二类:临平城区户籍以外的余杭区户籍幼儿(其监护人购房居住在临平城区一年及以上);
第三类:持余杭区有效《浙江省居住证》幼儿;
其他类:各类人才子女、配套幼儿园所在小区业主子女以及特殊英模子女等。
(一)公办幼儿园(含普惠性民办幼儿园、购买服务民办幼儿园)(一)新生入园意向报名(登记)
●报名(登记)对象
2020年5月31日以前符合临平城区招生对象要求的幼儿。
●报名(登记)时间
7月18日上午9∶00—7月20日晚上9∶00
●报名(登记)办法
统一采用“余杭区幼儿园小班新生入园一件事”招生平台进行报名登记,具体办法如下:通过浙江政务网或者浙里办APP登录个人用户后,将位置定位到“杭州市余杭区”,搜索“幼儿园儿童入园”关键词,进入“余杭区幼儿园儿童入园”,点击“在线办理”,进入“余杭区幼儿园小班新生入园一件事”招生平台页面,进行相关信息登记。
(二)新生录取
7月31日上午9∶00—8月1日晚上9∶00,家长可登陆“余杭区幼儿园小班新生入园一件事”查询幼儿录取信息,并进行确认。
(三)新生报到注册
8月2日,根据录取反馈信息,新生家长携带相关材料到指定园区报到、注册。
●特殊情况以及2020年6月1日以后符合临平城区招生对象要求的幼儿,可于8月15日上午9∶00—8月16日晚上9∶00,登陆“余杭区幼儿园小班新生入园一件事” 招生平台进行补登记报名。
●幼儿园的招生计划与收费标准在“余杭区幼儿园小班新生入园一件事”公告。
●四个普惠性民办幼儿园(临平米夏幼儿园、美好慧承幼儿园、天都城蒙特梭利幼儿园、美好晨晖幼儿园)以及理想湾幼儿园的政府购买服务班级,小班新生保教费收费标准与公办幼儿园同等。
●新星幼儿园依山园区(沿山路101号)、南禾幼儿园总园区(南苑街501号临平一中南)等新(改)建园区尚在装修改建中,待相关指标检测合格后开园,时间预计为2020年国庆节以后。
●凡户籍在临平城区的小班适龄幼儿到临平城区非普惠性民办幼儿园报名并在规定时间内报到注册的,可享受每生每月300元保教费补助政策,直至三年就读期满。
●不在2016年9月1日至2017年8月31日之间出生的幼儿,不属于本次小班新生入园意向登记对象,有入园需求的家长可到户籍所在地幼儿园或临平城区民办幼儿园报名。
89170706(临平教育辅导站),89166191(临平教育辅导站),89192079(临平街道中心学校),89170179(东湖街道中心学校),86379082(南苑街道中心学校),86265267(星桥街道中心学校),89170083 (区教育局)。
根据市、区等幼儿园招生有关规定,现将临平城区(指临平、东湖、南苑、星桥街道,不含东湖街道托管社区)2022年秋季幼儿园小班新生招生工作有关事项公告如下:
1. 分类招收,住、户一致优先;
2. 公办与民办统筹安排;
3. 相对就近与入户时间相结合。
(一)招生年龄
2018年9月1日至2019年8月31日出生
(二)招生类别
第一类:临平城区户籍适龄儿童;
第二类:临平城区户籍以外的临平区、余杭区户籍适龄儿童(其监护人购房居住在临平城区一年及以上);
第三类:持临平城区有效《浙江省居住证》的适龄儿童;
其他类:符合国家、省市区相关政策规定的各类人才子女、区重点企业核心员工子女以及特殊英模子女等。
(一)新生入园意向报名(登记)
1.报名(登记)对象
2022年5月31日前符合临平城区招生对象要求的适龄儿童。
2.报名(登记)时间
7月21日—7月23日(上午9∶00—晚上9∶00)
3.报名(登记)办法
统一采用“幼儿园小班新生入园一件事”招生平台进行报名登记,具体办法如下:通过浙江政务网或者“浙里办”APP登录个人用户后,将位置定位到“杭州市临平区”,搜索“幼儿园儿童入园”关键词,进入后点击“在线办理”,进入“幼儿园小班新生入园一件事”招生平台页面,进行相关信息登记。建议家长错时错峰进行报名登记,避免集中在7月21日上午,报名先后不影响录取结果。
(二)新生录取
8月4日—8月5日(上午9∶00—晚上9∶00),家长可登录“幼儿园小班新生入园一件事”查询录取信息,并进行确认。
(三)新生报到注册
8月6日,根据录取反馈信息,新生家长携带相关材料到指定园区报到、注册。
(四)有关说明
1.2022年6月1日至2022年8月5日期间符合临平城区招生对象要求的适龄儿童,可于8月15日—8月16日(上午9:00—晚上9:00),登录“幼儿园小班新生入园一件事” 招生平台进行补登记报名;2022年8月6日至2022年8月31日期间符合临平城区招生对象要求的适龄儿童可在8月17日—8月31日至临平区教育局一楼咨询大厅登记。
2.各公、民办幼儿园的招生计划与收费标准可在报名(登记)期间进入“幼儿园小班新生入园一件事”平台查看,敬请关注。
3.普惠性民办幼儿园的小班新生保教费收费标准与同级公办幼儿园一致。
4.凡户籍在临平城区的小班适龄儿童报名录取在临平城区非普惠性民办幼儿园并在规定时间内报到注册的,可享受每生每月300元保教费补助政策,直至三年就读期满。
5.不在2018年9月1日至2019年8月31日之间出生的适龄儿童,不属于本次小班新生入园意向登记对象,符合入园条件的适龄儿童家长可至临平城区各幼儿园或区教育局咨询。
6.服务范围中的各个社区以2022年5月31日的社区信息为准。
7.招生工作咨询电话:89170686(临平、东湖),86250609(南苑、星桥),89170083(区教育局),86220117(报名系统操作咨询)。
来源:临平教育发布
根据《临平区幼儿园招生工作管理暂行办法》(临平教育[2022]112号)文件精神,现将临平城区(指临平、东湖、南苑、星桥街道,不含东湖街道托管社区)2023年秋季幼儿园小班新生招生工作有关事项公告如下:
1. 分类招收,住、户一致优先;
2. 公办与民办统筹安排;
3. 相对就近与入户时间相结合。
(一)招生年龄
2019年9月1日至2020年8月31日出生。
(二)招生类别
第一类:临平城区户籍适龄儿童;
第二类:临平城区户籍以外的临平区、余杭区户籍适龄儿童(其监护人购房居住在临平城区一年及以上);
第三类:持临平城区有效《浙江省居住证》的适龄儿童;
其他类:符合国家、省市区相关政策规定的各类人才子女、区重点企业核心员工子女以及特殊英模子女等。
(一)新生入园意向报名(登记)
1.报名(登记)对象
2023年5月31日前符合临平城区招生对象要求的适龄儿童。
2.报名(登记)时间
6月22日—6月25日(上午9∶00—晚上9∶00)
3.报名(登记)办法
统一采用“幼儿园小班新生入园一件事”招生平台进行报名登记,具体办法如下:通过浙江政务网或者“浙里办”APP登录个人用户后,将位置定位到“杭州市临平区”,搜索“幼儿园儿童入园”关键词,进入后点击“在线办理”,进入“幼儿园小班新生入园一件事”招生平台页面,进行相关信息登记。建议家长错时错峰进行报名登记,避免集中在6月22日上午,报名先后不影响录取结果。
(二)新生录取
7月7日—7月8日(上午9∶00—晚上9∶00),家长可登录“幼儿园小班新生入园一件事”查询录取信息,并进行确认。
(三)新生报到注册
7月9日,根据录取反馈信息,新生家长携带相关材料到指定园区报到、注册。
(四)有关说明
1.2023年6月1日至2023年8月5日期间符合临平城区招生对象要求的适龄儿童,可于8月14日—8月15日(上午9:00—晚上9:00),登录“幼儿园小班新生入园一件事” 招生平台进行补登记报名,并于8月21日—8月22日进入平台查询录取结果,同时根据录取信息于8月23日至指定地点报到、注册;2023年8月6日至2023年8月31日期间符合临平城区招生对象要求的适龄儿童可在8月16日—8月31日至临平区教育局一楼咨询大厅登记。
2.各公、民办幼儿园的招生计划与收费标准可在报名(登记)期间进入“幼儿园小班新生入园一件事”平台查看,敬请关注。
3.普惠性民办幼儿园的小班新生保教费收费标准与同级公办幼儿园一致。
4.凡户籍在临平城区的小班适龄儿童报名录取在临平城区非普惠性民办幼儿园并在规定时间内报到注册的,可享受每生每月300元保教费补助政策,直至三年就读期满。
5.2017年9月1日至2019年8月31日之间出生的适龄儿童,不属于本次小班新生入园意向登记对象。临平区户籍插班生及工作地或居住地在本区的A、B、C、D、E类引进高层次人才子女插班生可在7月1日—7月15日登入“临平教育发布公众号—入学早知道—临平区中小学(幼儿园)插班生登记系统”进行插班登记,由区教育局和各中心学校根据公办幼儿园(含普惠性民办幼儿园)学位情况进行统筹安排;临平区流动人口随迁子女插班生可在7、8月份直接联系附近的民办幼儿园,若幼儿园有插班生学位,可进行相关登记。
6.2023年托班招生工作将在小班招生工作结束后启动,届时将通过微信公众号“临平教育发布”推送公告,敬请关注。
7.服务范围中的各个社区以2023年5月31日的社区信息为准。
8.招生工作咨询电话:18058779013(临平、东湖),86250609(南苑、星桥),89170083(区教育局),86220117(报名系统操作咨询)。
临平区崇贤街道、乔司街道、塘栖镇、运河街道2023年秋季幼儿园招生公告如下,请扫码查看~