深圳市坪山区坪山中心幼儿园
深圳市坪山区坪山中心幼儿园
马峦街道坪环社区同富路20号
学校概况
坪山街道中心幼儿园座落在坪山街道同富路大万村内,是一所省一级幼儿园,是由坪山街道投资兴办,由坪山街道教育办公室主管的一间公办幼儿园。 坪山中心幼儿园创办与1987年,隶属坪山办事处唯一一所公办园,市广东省一类一级幼儿园,园舍 占地面积8558平方米。建筑面积6973平方米。全园共设17个班,每班活动室面积为150平方米,幼儿园人均占地面积为15.6平方米,幼儿人均建筑面积为12.68平方米,办园至今,全园教职本着“一切为了孩子”的工作宗旨,爱岗结业,团结协作,积极奉献,铝窗佳绩,曾荣获“市优秀幼儿园”、市卫生保健优秀幼儿园”、以及区、办事处“教育系统先进单位”等称号。作为坪山新区坪山片区幼教研修基地,充分发挥平时新区示范幼儿园的示范性、辐射性。

招生简章
招生年龄段:
3-6
开设班级:
小班5个
中班5个
大班 7个
其他 1个
在园幼儿数:
共 592 人,其中男 344 人,女 248 人
教职工情况:
教职工共 73 人,与幼儿比例1:8
专任教师 35 人,与幼儿比例 1:16
大专以上学历的专任教师 0 人,占专任教师比例 86 %
根据《深圳市教育局关于做好2021年秋季学期全市幼儿园招生工作的通知》(深教〔2021〕74号文件)要求,结合我园实际,现将深圳市坪山区坪山中心幼儿园2021年秋季招生方案做如下安排:
一、基本情况 深圳市坪山区坪山中心幼儿园创建于1987年9月,位于坪山区马峦街道坪环社区同富路20号,为省一级公办幼儿园、中国教育专家网教师培训基地、深圳市优质示范幼儿园、坪山区教研实验基地,坪山区生涯教育试点园,核定办学规模17个班。幼儿园内环境优美,各方面配置完善;师资力量雄厚,汇集中国教育名师千人计划专家、广东教育督导学前教育专家委员、深圳市名师,区名园长、区名师、骨干教师等。幼儿园在日常教学当中借助得天独厚的场地优势,以“阳光体育”为主线,以科研引领幼儿园特色建设,注重幼儿园“至爱课程”研究,满足不同幼儿的发展需要和家长的需要,使教育内容生活化、经验化、综合化。同时加大“户外体育功能区”、“快乐足球”、“户外体育大循环”等活动的开展,形成幼儿园健康特色,是全国足球特色幼儿园。通过多年努力,幼儿园先后荣获“深圳市教育改革论坛年度最受欢迎幼儿园”、“深圳市办学效益奖”、“深圳市卫生保健优秀幼儿园”等荣誉。 我 们 的 环 境 二、招生对象及申请条件 (一)招生对象 小班招生对象为2017年9月1日(含9月1日)后——2018年8月31日(含8月31日)前出生的儿童,共180名。 中班招生对象为2016年9月1日(含9月1日)后——2017年8月31日(含8月31日)前出生的儿童,共6名。 大班招生对象为2015年9月1日(含9月1日)后——2016年8月31日(含8月31日)前出生的儿童,共20名。 (二)除符合年龄要求外,还须符合以下条件 1.持有儿童本人出生证明和预防接种证明; 2.持有儿童所在家庭户口簿,其父母至少一方具有深圳户籍或持有具有使用功能的深圳经济特区居住证,且在深圳居住满1年、连续参加社会保险(养老保险和医疗保险)满1年; (1)由我市不动产登记管理部门出具的坪山区住宅用途的房产证(不动产权登记证)或有效备案的合同。 (2)现居住地街道办事处房屋租赁管理部门登记备案的坪山区住宅用途房屋租赁凭证(红本); (4)坪山区其他住房的有效证明材料。 对享受优惠政策的烈士、现役军人、消防救援、公安英模和因公牺牲伤残军人、警察的适龄子女实行教育优待政策,报名时需持有相关政策证明材料。 三、学位申请类型和录取原则 (一)学位申请类型 学位类型1 学位类型2 学位类型3 坪山区户籍,坪山区(马峦、石井、碧岭、坪山街道)租房,特殊房产。 学位类型4 学位类型5 坪山区户籍,坪山区(龙田、坑梓街道)合法产权房。 学位类型6 坪山区户籍,坪山区(龙田、坑梓街道)租房,特殊房产。 学位类型7 学位类型8 非深圳户籍,坪山区(马峦、石井、碧岭、坪山街道)租房,特殊房产。 备注:特殊房产包括军产房、集资房、自建房、集体宿舍、回迁房、统建楼及无任何房产证明的房屋等。 1.志愿填报 符合我园学位类型均可报名。 2.录取原则 录取原则遵循“志愿优先”的原则,凡第一志愿填报本幼儿园的适龄儿童,幼儿园按照本园招生政策依次排序录取,第一志愿录取结束后,才进行第二志愿录取。同一志愿的适龄儿童,遵循“先类型,后积分,不同类型不比较积分”的原则,对同一学位类型的适龄儿童按积分由高到低的顺序录取。 本公告所说户籍,指的是儿童户籍;所说住房,指的是坪山区域内住房。 四、学位申请流程 2.报名方式:家长须在规定时间内登录坪山区幼儿园网上报名系统(https://zsbm.szpsq.org.cn:9443/visitpsxqjz )。 (4)报名系统根据家长填写信息自动生成初始积分。 2.初审过程:幼儿园根据家长上传的报名材料,进行系统初审。请家长务必在规定时间内上传所有材料。未按规定时间上传材料的,视为自动放弃学位申请。 (五)复核异议材料 2.公布平台:家长可通过网上招生报名系统直接查询录取结果; 1.具体以幼儿园通知时间为准。请关注“深圳市坪山区坪山中心幼儿园”微信公众号。 2.提示:已被幼儿园录取的幼儿如未在规定时间内报到注册,将视为自动放弃学位。 我 们 的 环 境 五、各类学位申请人 需提供的材料 户籍材料、住房材料、出生证明、计生材料(前往计生部门登记、核实信息)。 户籍材料、住房材料、出生证明、社保材料、居住证材料、计生材料(前往计生部门登记、核实信息)。 2.父母双方或者一方为深圳户籍:父母户口本、身份证(或其他身份证明材料);父母双方均为非深户籍:具有使用功能的《深圳经济特区居住证》、父母身份证(或其他身份证明材料); 3.住房材料; 4.社保材料; 5.由深圳市公证部门出具的父母与子女间的亲属关系公证书; 6.计生材料(到计生部门登记、核实信息)。 外籍人员子女申请学位须持有《外国人永久居留证》,符合持有《外国人永久居留证》条件的外籍人员,其子女申请学位时按照非深户籍人员类型对待。 属于享受政府优惠政策人员的适龄子女不列入积分对象,需在规定时间内按照相关要求,统一在网上报名,并将学位申请材料(含享受政府优惠政策的相关材料)拍照或扫描上传至招生报名系统。 申请我区幼儿园的军人子女,其父亲或母亲需在2021年5月31日前到坪山区人武部政治工作科(地址:坪山区金牛路12号行政服务大厅,联系电话:0755-89322257)登记备案,备案材料包括: 六、学位申请材料的具体要求 1.深圳户籍适龄儿童,提供适龄儿童及其父母(或法定监护人)户口本。 2.非深户籍适龄儿童(大陆地区),父母双方或其中一方(或法定监护人)为深圳户籍,提供适龄儿童及其父母(或法定监护人)户口本;父母双方(或法定监护人)为非深户籍,提供父母双方或其中一方(或法定监护人)具有使用功能的《深圳经济特区居住证》,以及适龄儿童及其父母(或法定监护人)户口本。 (1)提供适龄儿童父母(或法定监护人)在坪山区合法有效住房材料(自有房的房产份额须大于50%),房屋用途必须是住宅或商住两用,不能是公寓、商铺、厂房、仓库、办公等。 (2)提供我市国土部门出具的真实有效房产证(不动产登记证),产权人须是父亲或母亲或父母共有;如果房屋产权登记人是爷爷、奶奶或外公、外婆,适龄儿童(或其父母)须与爷爷、奶奶或外公、外婆在同一户口本上。若不在同一个户口本,需提供适龄儿童出生证明原件和村委出具的亲属关系证明。 (3)已购房但房产证(不动产登记证)原件在银行抵押的,提供加盖银行公章的房产证(不动产登记证)复印件。 (4)已购房但房产证(不动产登记证)尚未办理的,提供国土部门统一样本的购房合同原件(须有国土部门的备案号)、缴款发票原件、入伙通知书。(如购房发票尚未办妥的,可提供国土部门出具的不动产信息查询结果单)。 (1)股份公司股份证; (2)由股份公司开具的祖屋证明; (3)至少提供该房屋2021年2、3、4月份的水费或电费缴费单据。 A.适龄儿童的父母(或法定监护人)与雇主签订的有效劳动合同。 B.雇主为适龄儿童的父母(或法定监护人)购买社保的相关证明,即社保卡和社保清单。 C.集体宿舍的产权证明,产权属于雇主的,提供雇主的房产证(不动产登记证);属于雇主租用有合法产权住房的,提供坪山区房屋租赁部门备案过的租赁凭证(红本);属于雇主租用无合法产权住房的,须进行人口居住信息登记;属于公租房的,提供雇主与住建部门或受住建部门委托对公租房进行管理的单位签订的正式租赁合同。 D.雇主和居委会出具的适龄儿童的父母(或法定监护人)居住在该宿舍的住房证明。 以集体宿舍类住房材料申请学位,适龄儿童父母(或法定监护人)须通过劳动合同、社保缴纳证明、租赁凭证(红本)或人口居住登记信息、集体宿舍证明相互印证;要求集体宿舍证明、集体宿舍产权证明、劳动合同以及社保证明,这四种证明材料所体现的工作单位及其公章必须一致。 1.适龄儿童父母(或法定监护人)持有本市社会保险基金管理部门出具的连续满1年有效参保证明(可自行在网上打印),即在2020年5月1日-2021年4月30日期间需连续有社保缴交记录,具体险种为养老+医疗(必须两者均参保满1年)。 (1)适龄儿童至少提供父母双方其中一方的深圳市社保卡。 (2)适龄儿童随法定监护人在深圳生活,提供法定监护人的社保卡以及法院出具的法定监护人的法律文书。属于法定收养关系的,需提供民政部门出具的收养关系证明。 (3)适龄儿童父母(或法定监护人)双方或一方在深圳参加社会保险,已达到法定退休年龄而终止社保的,需提供适龄儿童父母或法定监护人参保单位开具的相关证明。 以上(一)至(三)项要求提交资料,家长必须按照系统要求拍照或扫描上传原件。若涉及商品房购房合同,拍照或扫描上传个人信息页、房屋信息页和签署页即可。 七、学位申请积分办法 及积分计算 (一)积分办法 深圳户籍和非深圳户籍儿童,均在划分学位类型的基础上,根据不同类型积分项目得分情况合计积分。 1.深圳户籍儿童按照其父母(或法定监护人)的居住情况和加分情况进行积分。 2.非深圳户籍儿童按照其父母(或法定监护人)的居住情况、社保情况和加分情况积分。 3.积分实行百分制,满分为100分,若实际得分超过100分按100分计算。录取计划排名最后一位出现同分情况,录取办法如下: (1)录取计划排名最后一位多人达到满分100分,按各项目累计积分从高到低录取,如排名最后一位继续同分,录取原则为:①深户,居住时长长者优先;如继续同分,儿童落户深圳户籍时间长者优先。②非深户,居住时长长者优先;如继续同分,社保累计时长长者优先。 (2)积分未达到满分100分而录取计划排名最后一位出现同分,录取原则为:①深户,居住时长长者优先;如继续同分,儿童落户深圳户籍时长长者优先。②非深户,居住时长长者优先;如继续同分,社保累计时长长者优先。 (二)积分计算 1.居住时长计算 连续居住满1年的基础上,每满1个月得0.3分,不满1个月不得分。居住时长为连续计算,如中途中断时间超过3个月以上,则按离“截止日期”最近备案合同的签发日期计算居住时长。居住时长积分计算截至2021年4月30日。 (1)提交房产证、不动产登记证、购房合同、保障性住房合同、集资房、军产房、统建楼的按发证(合同签订)日期计算居住时长;持回迁协议作为特殊房屋材料申请学位的不积分。 (2)提交无房产证祖屋材料的,根据适龄儿童祖父母、外祖父母在该房连续缴纳水费或电费的时长计算。 (3)提交无房产证自建房材料的,根据适龄儿童父母在该房连续缴纳水费或电费的时长计算。 (4)提交集体宿舍材料的,按照劳动合同签订时间、在该公司缴纳社保时长、集体宿舍房屋材料以及集体宿舍证明的四者并行日期计算。如提供的集体宿舍房屋材料为人口居住信息登记,在申请学位时居住时长不计算积分。 (5)提交多份或单份 “租赁凭证(红本)”,按照最早办理的“租赁凭证(红本)”右下方的“初始发证日期”(签发日期)计算居住时长。若材料审核期间过期,须于资料复核期间提交该学区内的最新“租赁凭证(红本)”。 (6)以人口居住信息登记申请学位,居住时长不积分。即使前面办理有“租赁凭证(红本)”,前面办理的“租赁凭证(红本)”也不计算居住时长积分。 2.社保计算 在深圳同时连续缴交养老和医疗保险满一年的基础上,以养老和医疗同时缴纳时间计算,每满一个月得0.3分,不满一个月不得分。补缴的社保不纳入积分。积分计算截止至2021年4月30日,且学位申请时为在保状态。 3.计生情况加分 自2016 年 1 月 1 日(含当日)出生的子女已不再享受相关独生子女优惠政策。 (1)独生子女:持独生子女证件,或已在计生系统中按独生子女信息登记,加1分。 (2)其他情况不加分。 4.居住证加分 适龄儿童父母双方持有具有使用功能的《深圳经济特区居住证》加4分,单方持有的不加分。 八、重要提示 家长在网上填报的信息将直接影响最终验核结果和学位安排,请务必确保录入信息准确无误;如果由于家长填写错误导致审核不合格等问题,由家长自行负责。 申请学位必须在规定时间内进行网上报名、填写志愿、拍照或扫描上传申请学位材料原件。 1.拍照或扫描上传申请学位材料原件至招生报名系统。 2.申请材料不齐的,招生报名系统不予受理;申请材料虚假的,何时发现何时取消学位申请资格。 3.在提交材料前,请家长们认真核实材料,如居住证、租赁凭证(红本)、人口居住信息登记、社保等是否过期或停交。如果材料由于家长个人原因造成资料审核不合格,将不予安排学位。 4.申请材料审核通过,并不代表最终能够被公办幼儿园录取。最终是否被录取,由幼儿园提供学位数、学位类型及积分等因素综合决定。 5.家长报名申请材料提交后,审核结果公示期间如对结果有异议,可在复核期间内上传提交复核材料。复核期内,除户籍材料能替换更改类别信息外,其他材料均不得替换,只能在原材料基础上修改信息有误部分。错过复核时间,将不受理任何信息修改申请。 6.对使用租赁凭证(红本)、人口居住信息登记申请学位的家庭,将核查材料的真实性及是否真实居住。使用虚假材料或非真实居住造成无法被录取,后果由家长自行承担。 7.根据《深圳市保障性住房条例》相关规定,利用擅自转租、互换、出借的保障性住房申请学位的,将取消该学位申请人我园学位申请资格,并将相关信息报送住建部门严肃处理。 8.学位申请所须材料的相关模板,请扫描二维码下载。 9.原坪山街道坪环社区持股份证原居民子女申请材料需另外提交:适龄儿童父母的股份证、股份公司开具的证明材料。 (五)我园不提供校车接送。 (六)我园招生咨询电话:0755-28823891 (七)幼儿园收费标准已公示在幼儿园公示栏供家长查阅。 深圳市坪山区坪山中心幼儿园 2021年5月26日
招生对象及申请条件
(一)招生对象
小班招生对象为2018年9月1日(含9月1日)后——2019年8月31日(含8月31日)前出生的儿童,共125名。
(二)除符合年龄要求外,还须持有如下材料:
1.幼儿本人居民身份证(未取得身份证的可用户口簿、港澳通行证或护照等代替)、出生证和预防接种证;
2.幼儿所在家庭户口簿,其父母(或监护人,下同)至少一方具有深圳户籍或持有具有使用功能的深圳经济特区居住证。报读公办幼儿园的,父母至少一方具有深圳户籍或持有具有使用功能的深圳经济特区居住证,且在深圳居住满1年、连续参加社会保险(养老保险和医疗保险)满1年;
3.幼儿现居住地所在家庭住址应在我园招生范围内,并持有家庭住所相关材料(下列材料中的任一项):
(1)由我市不动产登记管理部门出具的坪山区住宅用途的房产证或不动产权证书或有效购房合同;
(2)现居住地街道办事处房屋租赁管理部门登记备案的坪山区住宅用途房屋租赁凭证;
(3)在住房建设部门登记备案的坪山区政策性住房的购房合同或租赁合同;
(4)坪山区其他住房材料。
享受国家、广东省和深圳市政策优待人员的适龄子女,需持有相关政策优待材料。
学位申请类型和录取原则
(一)学位申请类型
本着幼儿就近入园的原则;以及尊重历史约定,原坪山街道坪环社区持股份证原居民的适龄坪山户籍儿童享有优先入园权。
(二)志愿填报与录取原则
1.志愿填报
符合我园学位类型均可报名。
2.录取原则
录取原则遵循“志愿优先”的原则,凡第一志愿填报本幼儿园的适龄儿童,幼儿园按照本园招生政策依次排序录取,第一志愿录取结束后,才进行第二志愿录取。同一志愿的适龄儿童,遵循“先类型,后积分,不同类型不比较积分”的原则,对同一学位类型的适龄儿童按积分由高到低的顺序录取。
本公告所说户籍,指的是儿童户籍;所说住房,指的是坪山区域内住房。
学位申请流程
各类学位申请人
需提供的材料
学位申请材料
的具体要求
(一)户籍、居住证材料
1.深圳户籍适龄儿童,提供适龄儿童及其父母(或法定监护人)户口本。
2.非深户籍适龄儿童(大陆地区),父母双方或其中一方(或法定监护人)为深圳户籍,提供适龄儿童及其父母(或法定监护人)户口本;父母双方(或法定监护人)为非深户籍,提供父母双方或其中一方(或法定监护人)具有使用功能的《深圳经济特区居住证》,以及适龄儿童及其父母(或法定监护人)户口本。
(二)住房材料
1.属于自有合法产权住宅类别
(1)提供适龄儿童父母(或法定监护人)在坪山区合法有效住房材料(自有房的房产份额须大于50%),房屋用途必须是住宅或商住两用,不能是公寓、商铺、厂房、仓库、办公等。
(2)提供我市国土部门出具的真实有效房产证(不动产登记证),产权人须是父亲或母亲或父母共有;如果房屋产权登记人是爷爷、奶奶或外公、外婆,适龄儿童(或其父母)须与爷爷、奶奶或外公、外婆在同一户口本上。若不在同一个户口本,需提供适龄儿童出生证明原件和村委出具的亲属关系证明。
(3)已购商品住宅但房产证(不动产登记证)原件在银行抵押的,提供加盖银行公章的房产证(不动产登记证)复印件。
(4)已购新售商品住宅但房产证(不动产登记证)尚未办理的,提供国土部门统一样本的购房合同原件(需完成合同备案手续)、缴款发票原件以及入伙通知书(商品住宅楼盘需通过住建等相关部门竣工验收程序后,发放的入伙通知书才视为有效申请学位材料,入伙通知书提交时间截止至网上报名结束前)。
2.属于租房类别
(1)提供适龄儿童父母(或法定监护人)在我园招生地段内的合法有效租房材料,租房材料日期必须在2022年5月31日(含当日)前。房屋用途必须是住宅或商住两用,不能是公寓、商铺、厂房、仓库、办公等。
(2)租住合法产权住宅,必须提交坪山区房屋租赁部门出具的幼儿园招生地段内合法有效的《房屋租赁凭证》(红本),不能以人口居住信息登记申请学位。
(3)租住无合法产权住宅,需在所租赁房屋进行人口居住信息登记,并提供《房产学位申请授权书》(详见二维码文件)、授权书中所要求的房屋权属人身份证复印件及房屋权属证明材料。房屋权属证明材料提供以下其中一种即可:合作建房协议(股份公司或社区盖章)、社区开具的房屋权属人证明、房屋购买合同(股份公司或社区盖章)、房屋的水费或电费清单、历史遗留回执(土地规划监察部门出具)等,以上证明均需有房主姓名、身份证号等信息。
非深圳户籍市民人口居住信息登记查询,可在“深圳公安”微信公众号、深圳市公安局门户网站,找到“政务服务-户政业务-居住登记信息服务-深圳经济特区居住证、居住登记信息查询”栏目进行查询,打印《深圳经济特区居住登记查询单》,并上传到招生报名系统。深圳户籍市民人口居住信息由家长本人在招生报名系统如实填写,验核时将通过系统后台进行匹配。使用人口居住信息登记申请学位的不计算积分。
(4)如果住宅承租人不是父母,而是爷爷、奶奶或外公、外婆,适龄儿童(或其父母)须与爷爷、奶奶或外公、外婆在同一户口本上。若不在同一个户口本,需提供适龄儿童出生证明原件和村委出具的亲属关系证明。
(5)公租房需提供与住建部门或受住建部门委托对公租房进行管理的单位签订的租赁合同。单位(非个人)与住建部门承租的公租房视为集体宿舍,按集体宿舍类别提交材料。
3.属于原住居民祖屋类别
属于原住居民祖屋类别的,如果没有合法产权证明,应提供以下材料:
(1)股份公司股份证;
(2)由股份公司开具的祖屋证明;
(3)至少提供该房屋2022年2、3、4月份的水费或电费缴费单据。
4.属于特殊房产类别包括军产房、集体宿舍、个人产权单身宿舍、集资房、统建楼、自建房、回迁房及其他无合法产权的住宅。
(1)属于军产房类别的,提供住房军产证或军产房所属部门开具的证明,以及社区工作站出具的居住证明。
(2)属于集体宿舍类别的,适龄儿童父母(或法定监护人)须与该宿舍权利人或承租人(以下简称雇主)具有雇佣关系并提供以下材料(提交材料时请按照下面顺序排列)。
A.适龄儿童的父母(或法定监护人)与雇主签订的有效劳动合同。
B.雇主为适龄儿童的父母(或法定监护人)购买社保的相关证明,即社保卡和社保清单。
C.集体宿舍的产权证明,产权属于雇主的,提供雇主的房产证(不动产登记证);属于雇主租用有合法产权住房的,提供坪山区房屋租赁部门备案过的租赁凭证(红本);属于雇主租用无合法产权住房的,须进行人口居住信息登记;属于公租房的,提供雇主与住建部门或受住建部门委托对公租房进行管理的单位签订的正式租赁合同。
D.雇主和居委会出具的适龄儿童的父母(或法定监护人)居住在该宿舍的住房证明。
以集体宿舍类住房材料申请学位,适龄儿童父母(或法定监护人)须通过劳动合同、社保缴纳证明、租赁凭证(红本)或人口居住登记信息、集体宿舍证明相互印证;要求集体宿舍证明、集体宿舍产权证明、劳动合同以及社保证明,这四种证明材料所体现的工作单位及其公章必须一致。
(3) 个人产权单身宿舍,指产权属于个人,房产证(不动产权登记证)所标注的土地用途为“工业用地”、房屋用途为“单身宿舍”的房屋。①若产权属于适龄儿童、少年父母(或法定监护人)的(自有房产份额>50%),提供房产证(不动产权登记证);②若为适龄儿童、少年父母所在公司的集体宿舍,需按集体宿舍类申请学位要求提供相应材料。
(4)属于集资房、统建楼类别的,应出具购房收据或合同,并提供社区工作站开具的住房证明材料。
(5)属于自建房类别的,应提供居委会开具的住房证明并提前到土地监察部门开具不属于“查违拆违”对象的证明材料,并且至少提供该房屋2022年2、3、4月份的水费或电费缴费单据。
(6)属于回迁房类别的,需提供原回迁房户主与房地产开发商签订的相关合同或凭据。
(三)社保材料
1.适龄儿童父母(或法定监护人)持有本市社会保险基金管理部门出具的连续满1年有效参保证明(可自行在网上打印),即在2021年5月31日-2022年5月31日期间需连续有社保缴交记录,具体险种为养老+医疗(必须两者均参保满1年)。
2.社保材料的提供方法
(1)适龄儿童至少提供父母双方其中一方的深圳市社保卡。
(2)适龄儿童随法定监护人在深圳生活,提供法定监护人的社保卡以及法院出具的法定监护人的法律文书。属于法定收养关系的,需提供民政部门出具的收养关系证明。
(3)适龄儿童父母(或法定监护人)双方或一方在深圳参加社会保险,已达到法定退休年龄而终止社保的,需提供适龄儿童父母或法定监护人参保单位开具的相关证明。
★补充说明:
以上(一)至(三)项要求提交资料,家长必须按照系统要求拍照或扫描上传原件。若涉及商品房购房合同,拍照或扫描上传个人信息页、房屋信息页和签署页即可。
学位申请积分办法
及积分计算
(一)积分办法
深圳户籍和非深圳户籍儿童,均在划分学位类型的基础上,根据不同类型积分项目得分情况合计积分。
1.深圳户籍儿童按照其父母(或法定监护人)的居住情况和加分情况进行积分。
2.非深圳户籍儿童按照其父母(或法定监护人)的居住情况、社保情况和加分情况积分。
3.积分实行百分制,满分为100分,若实际得分超过100分按100分计算。录取计划排名最后一位出现同分情况,录取办法如下:
(1)录取计划排名最后一位多人达到满分100分,按各项目累计积分从高到低录取,如排名最后一位继续同分,录取原则为:
①深户,居住时长长者优先;如继续同分,儿童落户深圳户籍时间长者优先。
②非深户,居住时长长者优先;如继续同分,社保累计时长长者优先。
(2)积分未达到满分100分而录取计划排名最后一位出现同分,录取原则为:
①深户,居住时长长者优先;如继续同分,儿童落户深圳户籍时长长者优先。
②非深户,居住时长长者优先;如继续同分,社保累计时长长者优先。
(二)积分计算
1.居住时长计算
连续居住满1年的基础上,每满1个月得0.3分,不满1个月不得分。居住时长为连续计算,如中途中断时间超过3个月以上,则按离“截止日期”最近备案合同的签发日期计算居住时长。居住时长积分计算截至2022年5月31日。
(1)提交房产证、不动产登记证、购房合同、保障性住房合同、集资房、军产房、统建楼的按发证(合同签订)日期计算居住时长;持回迁协议作为特殊房屋材料申请学位的不积分。
(2)提交无房产证祖屋材料的,根据适龄儿童祖父母、外祖父母在该房连续缴纳水费或电费的时长计算。
(3)提交无房产证自建房材料的,根据适龄儿童父母在该房连续缴纳水费或电费的时长计算。
(4)提交集体宿舍材料的,按照劳动合同签订时间、在该公司缴纳社保时长、集体宿舍房屋材料以及集体宿舍证明的四者并行日期计算。如提供的集体宿舍房屋材料为人口居住信息登记,在申请学位时居住时长不计算积分。
(5)提交多份或单份 “租赁凭证(红本)”,按照最早办理的“租赁凭证(红本)”右下方的“初始发证日期”(签发日期)计算居住时长。若材料审核期间过期,须于资料复核期间提交该学区内的最新“租赁凭证(红本)”。
(6)以人口居住信息登记申请学位,居住时长不积分。即使前面办理有“租赁凭证(红本)”,前面办理的“租赁凭证(红本)”也不计算居住时长积分。
2.社保计算
在深圳同时连续缴交养老和医疗保险满一年的基础上,以养老和医疗同时缴纳时间计算,每满一个月得0.3分,不满一个月不得分。补缴的社保不纳入积分。积分计算截止至2022年5月31日,且学位申请时为在保状态。
3.居住证加分
适龄儿童父母双方持有具有使用功能的《深圳经济特区居住证》加4分,单方持有的不加分。
重要提示
当前仍处于常态化疫情防控期间,请家长积极配合,做好网上提交资料的相关准备,并按时完成提交。
家长在网上填报的信息将直接影响最终验核结果和学位安排,请务必确保录入信息准确无误;如果由于家长填写错误导致审核不合格等问题,由家长自行负责。
(一)时间提示:
申请学位必须在规定时间内进行网上报名、填写志愿、拍照或扫描上传申请学位材料原件。
(二)申请材料提示:
1.拍照或扫描上传申请学位材料原件至招生报名系统。
2.申请材料不齐的,招生报名系统不予受理;申请材料虚假的,何时发现何时取消学位申请资格。
3.在提交材料前,请家长们认真核实材料,如居住证、租赁凭证(红本)、人口居住信息登记、社保等是否过期或停交。如果材料由于家长个人原因造成资料审核不合格,将不予安排学位。
4.申请材料审核通过,并不代表最终能够被公办幼儿园录取。最终是否被录取,由幼儿园提供学位数、学位类型及积分等因素综合决定。
5.家长报名申请材料提交后,审核结果公示期间如对结果有异议,可在复核期间内上传提交复核材料。复核期内,除户籍材料能替换更改类别信息外,其他材料均不得替换,只能在原材料基础上修改信息有误部分。错过复核时间,将不受理任何信息修改申请。
6.对使用租赁凭证(红本)、人口居住信息登记申请学位的家庭,将核查材料的真实性及是否真实居住。使用虚假材料或非真实居住造成无法被录取,后果由家长自行承担。
7.根据《深圳市保障性住房条例》相关规定,利用擅自转租、互换、出借的保障性住房申请学位的,将取消该学位申请人我园学位申请资格,并将相关信息报送住建部门严肃处理。
8.学位申请所须材料的相关模板,请扫描二维码下载。
9.原坪山街道坪环社区持股份证原居民子女申请材料需另外提交:适龄儿童父母的股份证、社区工作站开具的证明材料。
10.学位房锁定提示:2022年秋季我园招生录取将实行学位锁定政策。一套住房只允许一户家庭申请学位,如适龄儿童被录取并到录取幼儿园注册报到后,将对该适龄儿童申请学位所用住房进行学位锁定,小班锁定3年,中大班转学插班锁定至大班毕业。如学位已锁定,该房屋不能被其他的家庭用于申请公办幼儿园。
(三)新生报到注册
1.已被我园录取的儿童如未在规定时间内报到注册,将视为自动放弃学位。
2.未在开学初规定的期间内完成缴费和入园,将视为自动退学不保留学位。
(四)收取儿童预防接种证提示
按《转发省教育厅卫生厅<关于印发广东省儿童入学查验预防接种证工作实施方案的通知>的通知》,新生开学报到时,幼儿园需收取《深圳市儿童入学入园预防接种证查验证明》,请家长通过微信关注“深圳疾控”公众号查验接种证后打印入学查验证明。
1.儿童入园(所)健康检查表。
扫码关注“深圳市坪山区妇幼保健院”微信公众号。
点击:就诊服务→预约挂号→儿童保健科→儿童入园入学体检门诊→选择时间段预约。
2.《深圳市儿童入托、入学预防接种证查验报告》
关注「深圳疾控」微信公众号→点击「打疫苗」→选择「入
学查验证明」→录入儿童基本信息→生成《儿童入托、入学预防接种查验报告》→直接打印查验证明。(异地接种儿童,香港及台湾地区打疫苗儿童可持预防接种证到附近接种单位进行查验)
(五)被录取幼儿须体检合格后方可正式入园。
(六)我园不提供校车接送。
(七)我园招生咨询电话:0755-28823891
(八)幼儿园收费标准已公示在幼儿园公示栏供家长查阅。
(九)本公告解释权归坪山区坪山中心幼儿园。
深圳市坪山区坪山中心幼儿园
2022年5月31日
房产学位申请授权书
坪山区公办幼儿园入园申请·集体宿舍证明 坪山区公办幼儿园入园申请·集资房证明 坪山区公办幼儿园入园申请·军产房证明 坪山区公办幼儿园入园申请·统建楼证明 坪山区公办幼儿园入园申请·自建房证明 坪山区公办幼儿园入园申请· 祖屋证明 报名指引 ↓↓↓



深圳市坪山区
坪山中心幼儿园

2023年秋季招生简章


根据《深圳市教育局关于做好2023年秋季学期幼儿园招生工作的通知》相关要求,本园2023年秋季学期招生工作安排如下:
一、基本情况




深圳市坪山区坪山中心幼儿园创建于1987年9月,位于坪山区马峦街道坪环社区同富路20号,为省一级公办幼儿园。幼儿园核定办学规模17个班,园舍占地面积为8558平方米,幼儿户外活动面积为3150平方米。办园以来,幼儿园先后荣获国家、省市区各项荣誉,硕果累累。是全国足球特色幼儿园,省级校园生活垃圾分类教育基地,深圳市优质特色示范幼儿园,深圳市餐饮服务食品安全示范单位,深圳市健康促进幼儿园等。



幼儿园园所环境优美,配置完善,师资力量雄厚,汇集中国教育名师千人计划专家,广东教育督导学前教育专家委员,深圳市、区名园长、名师、骨干教师等。幼儿园在日常教学中借助得天独厚的场地优势,以“阳光体育”为主线,致力于幼儿园“至爱”情感教育课程开发与实施研究,打造道路交通安全体验区,创建户外体育功能区,开展“快乐足球”、“户外体育大循环”等活动,使教育内容生活化、经验化、真实化、综合化,真正满足幼儿的发展需要。






二、招生对象



小班招生对象为:2019年9月1日后(含9月1日)—2020年8月31日(含8月31日)前出生的幼儿,共150名。


三、学位申请类型和录取原则


(一)学位申请类型
本着幼儿就近入园的原则;以及尊重历史约定,原坪山街道坪环社区持股份证原居民的适龄坪山户籍儿童享有优先入园权。
类型1:深圳坪山区户籍,坪山区(马峦、石井、碧岭、坪山街道)合法产权房(产权份额>50%)、原住居民祖屋。
类型2:深圳其他区户籍,坪山区(马峦、石井、碧岭、坪山街道)合法产权房(产权份额>50%)。
类型3:坪山区户籍,坪山区(马峦、石井、碧岭、坪山街道)租房,特殊房产。
类型4:非深圳户籍,坪山区(马峦、石井、碧岭、坪山街道)合法产权房(产权份额>50%)。
类型5:坪山区户籍,坪山区其他街道(马峦、石井、碧岭、坪山街道以外)合法产权房(产权份额>50%)。
类型6:坪山区户籍,坪山区其他街道(马峦、石井、碧岭、坪山街道以外)租房,特殊房产。
类型7:深圳其他区户籍,坪山区(马峦、石井、碧岭、坪山街道)租房,特殊房产。
类型8:非深圳户籍,坪山区(马峦、石井、碧岭、坪山街道)租房,特殊房产。
以上学位类型所说户籍为适龄儿童户籍。
(二)录取原则
1.志愿填报
符合我园学位类型均可报名。
2.录取原则
录取原则遵循“志愿优先”的原则,凡第一志愿填报本幼儿园的适龄儿童,幼儿园按照本园招生政策依次排序录取,第一志愿录取结束后,才进行第二志愿录取。同一志愿的适龄儿童,遵循“先类型,后积分,不同类型不比较积分”的原则,对同一学位类型的适龄儿童按积分由高到低的顺序录取。
本公告所说户籍,指的是儿童户籍;所说住房,指的是坪山区域内住房。


四、招生程序


(一)网上报名
1.报名时间: 6月8日(星期四)上午9:00--6月15日(星期四)下午18:00。
2.报名方式:家长须在规定时间内登录坪山区幼儿园网上报名系统:
https://zsbm.szpsq.org.cn:9443/visitpsxqjz
(1)家长应按对应项目、类别填报相关信息;
(2)家长根据系统要求拍照或扫描上传学位申请所需各项材料;
(3)家长所上传材料必须符合系统审核的要求,以免影响在线审核;
(4)报名系统根据家长填写信息自动生成初始积分。
3.报名截止日期:6月15日(星期四)下午18:00为网上申请报名截止时间,逾期不予受理。
(二)材料初审
1.时间: 6月16日(星期五)9:00--6月25日(星期日)下午18:00。
2.初审过程:幼儿园根据家长上传的报名材料,进行系统初审。请家长务必在规定时间内上传所有材料,未按规定时间上传材料的,视为自动放弃学位申请。
(三)职能部门审核
1.时间:6月26日(星期一)-- 7月3日(星期一)
2.审核过程:区教育局将学位申请材料按规定流程推送至公安、房产、租赁、政数、社保等相关业务部门,各业务部门通过政府政务数据库进行信息比对审核,全面确认材料的合法性、真实性、有效性。最终以各业务部门审核结果作为学位申请资格、积分排位和录取顺序的依据。
(四)公示审核结果
1.时间:7月4日(星期二)--7月7日(星期五)
2.查阅方式:家长直接通过网上报名系统点击查看审核结果。对审核结果有异议的,家长可根据审核结果明细,自行到相关部门重新核对有关信息。信息核对准确后,用报名账号登录招生报名系统,将相对应的材料通过拍照或扫描再次上传提交。
请家长务必关注申请复核的截止时间:7月7日(星期五)下午18:00。未按规定时间反馈和提交有效佐证材料,视为自动放弃学位申请。
(五)复核异议材料
1.时间:7月8日(星期六)--7月10日(星期一)
2.审核过程:区教育局将申请复核的材料重新推送至公安、房产、租赁、政数、社保等相关业务部门进行再次审核,复核通过后即可进行积分排位。
2.报名方式:家长须在规定时间内登录坪山区幼儿园网上报名系统:
(六)公示录取结果
1.时间:7月12日(星期三)
2.公布平台:家长可通过网上招生报名系统直接查询录取结果。
(七)新生报到注册
1.具体以幼儿园通知时间为准。
2.新生入园前,幼儿父母(或监护人)应带幼儿到合法的医疗机构进行健康检查,合格者方可入园。
3.新生入园时,父母(或监护人)应填写《深圳市幼儿园在园儿童基本信息采集表》,并按卫生保健部门的要求建立新生健康档案。
4.提示:已被幼儿园录取的儿童如未在规定时间内报到注册,将视为自动放弃学位。


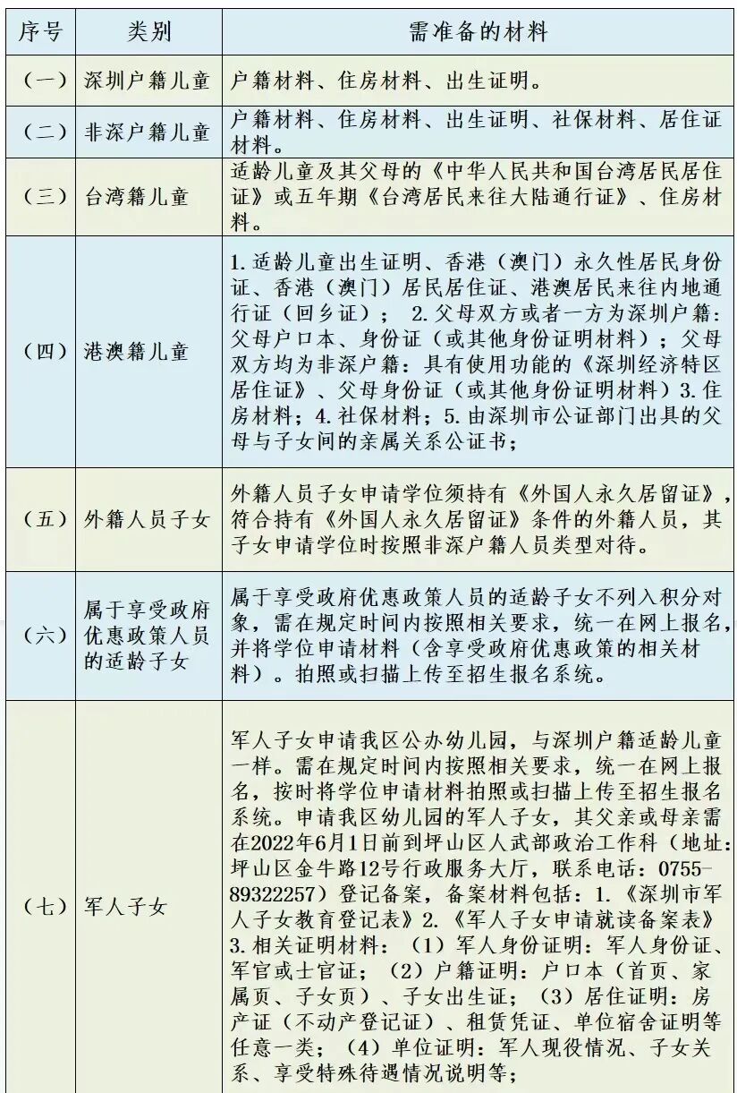
五、各类学位申请人需要提供的材料


(一)深圳户籍儿童
户籍材料、身份证、出生证明、住房材料、社保材料。
(二)非深圳户籍儿童
户籍材料、身份证、出生证明、住房材料、社保材料、居住证材料。
(三)台湾籍儿童
适龄儿童及其父母的《中华人民共和国台湾居民居住证》或五年期《台湾居民来往大陆通行证》、住房材料。
(四)港澳籍儿童
1. 适龄儿童出生证明、香港(澳门)永久性居民身份证、香港(澳门)居民居住证、港澳居民来往内地通行证(回乡证);
2. 父母双方或者一方为深圳户籍:父母户口本、身份证(或其他身份证明材料);父母双方均为非深户籍:具有使用功能的《深圳经济特区居住证》、父母身份证(或其他身份证明材料);
3. 住房材料;
4. 社保材料;
5. 由深圳市公证部门出具的父母与子女间的亲属关系公证书;
(五)外籍人员子女
外籍人员子女申请学位需持有《外国人永久居留证》,符合持有《外国人永久居留证》条件的外籍人员,其子女申请学位时按照非深户籍人员类型对待。
(六)享受政府优惠政策人员子女
属于享受政府优惠政策人员的适龄子女不列入积分对象,须在规定时间内按照相关要求,统一在网上报名,并将学位申请材料(含享受政府优惠政策的相关材料)拍照或扫描上传至招生报名系统。
(七)军人子女
军人子女申请我园,与深圳户籍适龄儿童一样。需在规定时间内按照相关要求,统一在网上报名,将学位申请材料交拍照或扫描上传至招生报名系统。
申请我园就读的军人子女,其父亲或母亲需在招生前到坪山区人武部政治工作科(地址:坪山区金牛路12号行政服务大厅三楼,联系电话:0755-89322257)登记备案。备案材料包括:
1.《深圳市军人子女教育登记表》
2. 《军人子女申请就读备案表》
3. 相关证明材料
(1)军人身份证明:军人身份证、军官或士官证;
(2)户籍证明:户口本(首页、家属页、子女页)、子女出生证、子女身份证;
(3)居住证明:房产证(不动产登记证)、租赁凭证、单位宿舍证明等任意一类;
(4)单位证明:军人现役情况、子女关系、享受特殊待遇情况说明等;


六、学位申请材料具体要求


(一)户籍、居住证材料
1. 深圳户籍适龄儿童,提供适龄儿童及其父母(或法定监护人)户口本。
2. 非深户籍适龄儿童(大陆地区),父母双方或其中一方(或法定监护人)为深圳户籍,提供适龄儿童及其父母(或法定监护人)户口本;父母双方(或法定监护人)为非深户籍,提供父母双方或其中一方(或法定监护人)具有使用功能的《深圳经济特区居住证》,以及适龄儿童及其父母(或法定监护人)户口本。
(二)住房材料
1. 属于自购房产类别:
(1)提供适龄儿童父母(或法定监护人)在第一志愿公办幼儿园招生地段的合法有效住房材料(自有房的房产份额须大于50%),申请学位住房材料所标注的土地用途必须是居住用地,所标注的房屋用途必须是住宅或商住两用,不能是公寓、商铺、厂房、仓库、办公等。
(2)提供我市国土部门出具的真实有效房产证(不动产登记证),产权人须是父亲或母亲或父母共有;如果房屋产权登记人是爷爷、奶奶或外公、外婆,适龄儿童(或其父母)须与爷爷、奶奶或外公、外婆在同一户口本上。若不在,需提供儿童出生证明原件和村委出具的亲属关系证明。
(3)已购房但房产证(不动产登记证)原件在银行抵押的,提供加盖银行公章的房产证(不动产登记证)复印件。
(4)已购新售商品住宅但房产证(不动产登记证)尚未办理的,提供国土部门统一样本的购房合同原件(需完成合同备案手续)、缴款发票原件以及入伙通知书(商品住宅楼盘需通过住建等相关部门竣工验收程序后,发放的入伙通知书才视为有效申请学位材料,入伙通知书提交时间截止至网上报名结束前)。
2. 属于租房类别:
(1)提供适龄儿童父母(或法定监护人)在幼儿园招生地段内的合法有效租房材料,租房材料日期必须在2023年4月30日(含当日)前。申请学位住房材料所标注的土地用途必须是居住用地,所标注的房屋用途必须是住宅或商住两用,不能是公寓、商铺、厂房、仓库、办公等。
(2)租住合法产权住宅房屋的须提供2023年4月30日前(含当日)办理的租赁凭证(红本),有效期超过2023年9月30日(含当日)。
(3)租住无合法产权住宅房屋的,人口居住信息登记日期须在2023年4月30日前(含当日),并提供《房产学位申请授权书》(详见附件)、授权书中所要求的房屋权属人身份证复印件及房屋权属证明材料。房屋权属证明材料提供以下其中一种即可:合作建房协议(股份公司或社区盖章)、社区开具的房屋权属人证明、房屋购买合同(股份公司或社区盖章)、房屋的水费或电费清单、历史遗留回执(土地规划监察部门出具)等,以上证明均需有房主姓名、身份证号等信息。
非深圳户籍市民人口居住信息登记查询,可在“深圳公安”微信公众号、深圳市公安局门户网站,找到“政务服务-户政业务-居住登记信息服务-深圳经济特区居住证、居住登记信息查询”栏目进行查询,打印《深圳经济特区居住登记查询单》,并上传到招生报名系统。深圳户籍市民人口居住信息由家长本人在招生报名系统如实填写,验核时将通过系统后台进行匹配。
(4)如果住宅承租人不是父母,而是爷爷、奶奶或外公、外婆,适龄儿童(或其父母)需与爷爷、奶奶或外公、外婆在同一户口本上。若不在同一个户口本,需提供适龄儿童出生证明原件和村委出具的亲属关系证明。
3. 属于原住居民祖屋类别:
属于原住居民祖屋类别的,如果没有合法产权证明,应提供以下材料:
(1)股份公司股份证;
(2)由股份公司开具的祖屋证明;
(3)由辖区居委会开具相应证明材料并至少提供该房屋2023年2、3、4月份的水费或电费缴费单据。
4. 属于特殊房产类别,包括军产房、集资房、自建房、集体宿舍、回迁房、统建楼及其他无合法产权的房屋:
(1)属于军产房类别的,提供住房军产证或军产房所属部门开具的证明,以及辖区居委会出具的居住证明。
(2)属于集体宿舍类别的,适龄儿童父母(或法定监护人)需与该宿舍权利人或承租人(以下简称雇主)具有雇佣关系并提供以下材料(提交材料时请按照下面顺序排列)。
A.适龄儿童的父母(或法定监护人)与雇主签订的有效劳动合同。
B.雇主为适龄儿童的父母(或法定监护人)购买社保的相关证明,即社保卡和社保清单。
C.集体宿舍产权证明材料:产权属于雇主的,提供雇主的房产证(不动产登记证);属于雇主租用有合法产权住房的,提供坪山区房屋租赁部门备案过的租赁凭证(红本);属于雇主租用无合法产权住房的,须进行人口居住信息登记;属于公租房的,提供雇主与住建部门或受住建部门委托对公租房进行管理的单位签订的正式租赁合同。
D.雇主和居委会出具的适龄儿童的父母(或法定监护人)居住在该宿舍的住房证明。
以集体宿舍类住房材料申请学位,通过劳动合同、社保缴纳证明、租赁凭证(红本)或人口居住登记信息、集体宿舍产权证明、集体宿舍证明相互印证;要求集体宿舍证明、集体宿舍产权证明、劳动合同以及社保证明,这四种证明材料所体现的工作单位及其公章必须一致。
(3)个人产权单身宿舍。指产权属于个人,房产证(不动产权登记证)所标注的土地用途为“工业用地”、房屋用途为“单身宿舍”的房屋。①若产权属于适龄儿童、少年父母(或法定监护人)的(自有房产份额>50%),提供房产证(不动产权登记证);②若为适龄儿童、少年父母所在公司的集体宿舍,需按集体宿舍类申请学位要求提供相应材料。
(4)属于集资房、统建楼类别的,应出具购房收据或合同,并提供辖区居委会开具的住房证明材料。
(5)属于自建房类别的,应提供居委会开具的住房证明并提前到土地监察部门开具不属于“查违拆违”对象的证明材料,并且至少提供该房屋2023年2、3、4月份的水费或电费缴费单据。
(6)属于回迁房类别的,需提供原回迁房户主与房地产开发商签订的相关合同或凭据。
(三)社保材料
1.适龄儿童父母(或法定监护人)持有本市社会保险基金管理部门出具的连续满1年有效参保证明(可自行在网上打印),即在2022年5月31日-2023年5月31日期间需连续有社保缴交记录,具体险种为养老+医疗(必须两者均参保满1年)。
2. 社保材料的提供方法
(1)适龄儿童至少提供父母双方其中一方的深圳市社保卡。
(2)适龄儿童随法定监护人在深圳生活,提供法定监护人的社保卡以及法院出具的法定监护人的法律文书。属于法定收养关系的,需提供民政部门出具的收养关系证明。
(3)适龄儿童父母(或法定监护人)双方或一方在深圳参加社会保险,已达到法定退休年龄而终止社保的,需提供适龄儿童父母或法定监护人参保单位开具的相关证明。
(四)补充说明
以上(一)至(三)项要求提交材料,家长必须按照系统要求拍照或扫描上传原件。若涉及商品房购房合同,拍照或扫描上传个人信息页、房屋信息页和签署页即可。


七、学位申请积分办法及积分计算


(一)积分办法
深圳户籍和非深圳户籍儿童,均在划分学位类型的基础上,根据不同类型积分项目得分情况合计积分。
1.深圳户籍儿童按照其父母(或法定监护人)的居住情况和加分情况进行积分。
2.非深圳户籍儿童按照其父母(或法定监护人)的居住情况、社保情况和加分情况积分。
3.积分实行百分制,满分为100分,若实际得分超过100分按100分计算。录取计划排名最后一位出现同分情况,录取办法如下:
(1)录取计划排名最后一位多人达到满分100分,按各项目累计积分从高到低录取,如排名最后一位继续同分,录取原则为:①深户,居住时长长者优先;如继续同分,儿童落户深圳户籍时间长者优先。②非深户,居住时长长者优先;如继续同分,社保累计时长长者优先。
(2)积分未达到满分100分而录取计划排名最后一位出现同分,录取原则为:①深户,居住时长长者优先;如继续同分,儿童落户深圳户籍时长长者优先。②非深户,居住时长长者优先;如继续同分,社保累计时长长者优先。
(二)积分计算
1.居住时长计算
连续居住满1年的基础上,每满1个月得0.3分,不满1个月不得分。居住时长为连续计算,如中途中断时间超过3个月以上,则按离“截止日期”最近备案合同的签发日期计算居住时长。居住时长积分计算截至2023年5月31日。
(1)提交房产证、不动产登记证、购房合同、保障性住房合同、集资房、军产房、统建楼的按发证(合同签订)日期计算居住时长;持回迁协议作为特殊房屋材料申请学位的不积分。
(2)提交无房产证祖屋材料的,根据适龄儿童祖父母、外祖父母在该房连续缴纳水费或电费的时长计算。
(3)提交无房产证自建房材料的,根据适龄儿童父母在该房连续缴纳水费或电费的时长计算。
(4)提交集体宿舍材料的,按照劳动合同签订时间、在该公司缴纳社保时长、集体宿舍房屋材料以及集体宿舍证明的四者并行日期计算。如提供的集体宿舍房屋材料为人口居住信息登记,在申请学位时居住时长不计算积分。
(5)提交多份或单份 “租赁凭证(红本)”,按照最早办理的“租赁凭证(红本)”右下方的“初始发证日期”(签发日期)计算居住时长。若材料审核期间过期,须于资料复核期间提交该学区内的最新“租赁凭证(红本)”。
(6)以人口居住信息登记申请学位,居住时长不积分。即使前面办理有“租赁凭证(红本)”,前面办理的“租赁凭证(红本)”也不计算居住时长积分。
2.社保计算
在深圳同时连续缴交养老和医疗保险满一年的基础上,以养老和医疗同时缴纳时间计算,每满一个月得0.3分,不满一个月不得分。补缴的社保不纳入积分。积分计算截止至2023年5月31日,且学位申请时为在保状态。
3.居住证加分
适龄儿童父母双方持有具有使用功能的《深圳经济特区居住证》加4分,单方持有的不加分。


八、温馨提示


(一)报名和报名材料核验先后顺序与录取结果无关。
(二)幼儿父母(或监护人)对报名信息和核验材料的真实性负责。报名信息与报名材料不符,或提供虚假材料的,一经查实,将视为无效报名,录取后也将取消学位。
(三)根据《深圳市保障性住房条例》相关规定,利用擅自转租、互换、出借的保障性住房申请学位的,将取消该学位申请人申请幼儿园公办学位资格,并将相关信息报送住保部门处理。
(四)原坪山街道坪环社区持股份证原居民子女申请材料需另外提交:适龄儿童父母的股份证、社区工作站开具的证明材料。
(五)学位锁定提示:2023年全区小区配套公办幼儿园、坪山中心幼儿园、坑梓中心幼儿园继续实行学区住房学位申请限制,一套住房只允许一户家庭申请学位,对已成功申请学位的房屋地址进行学位锁定,锁定时间3年,“转学插班”自开始使用学位起锁定至大班毕业。如学位已锁定,该房屋不能被其他的家庭用于申请我区已实施学位锁定的公办幼儿园学位。深圳市坪山区学前招生房屋学位情况查询:
https://zsbm.szpsq.org.cn:9443/visitpsxqxqfcx
(六)收取儿童预防接种证提示
新生开学报到时,幼儿园需收取《深圳市儿童入学入园预防接种证查验证明》,请家长通过微信关注“深圳疾控”公众号查验接种证后打印入学查验证明。
(七)被录取幼儿须体检合格后方可正式入园。
(八)幼儿园收费标准已公示在幼儿园公示栏供家长查阅。
(九)我园招生咨询电话:0755-28823891。
(十)本公告解释权归坪山区坪山中心幼儿园。
深圳市坪山区坪山中心幼儿园
2023年06月05日





房产学位申请授权书

坪山区公办幼儿园入园申请·集体宿舍证明

坪山区公办幼儿园入园申请·集资房证明

坪山区公办幼儿园入园申请·军产房证明

坪山区公办幼儿园入园申请·统建楼证明

坪山区公办幼儿园入园申请·自建房证明

坪山区年公办幼儿园入园申请·祖屋证明




报名指引

点击打开指引图
https://mp.weixin.qq.com/s/H7t_pGhLgekh-9CL_Cjxzw
幼儿入园前健康体检指引


声明:本文由上哪学团队(微信公众号ID: shangnaxue)原创整理制作,转载请注明来源和出处,否则追究法律责任。

意见反馈
返回顶部




