深圳市龙华区华南实验学校附属滢溪幼儿园(原深圳市龙华区华南实验学校滢水山庄幼儿园)
深圳市龙华区华南实验学校附属万家灯火幼儿园
深圳市龙华区观湖街道新田绿色摇篮幼儿园
深圳市龙华区民乐绿色摇篮幼儿园
深圳市龙华区丹堤实验学校附属溪山幼儿园
深圳市龙华区丹堤实验学校附属丰泽湖幼儿园
深圳市龙华区书香小学附属书韵幼儿园(原深圳市龙华区书香小学附属滢水二区幼儿园)
民治街道民乐社区滢水二区191号
学校概况
招生简章
深圳市龙华区滢水二区幼儿园创办于2005年8月,是一所框架式四层独立建筑,园区设计风格现代、布局合理。是市一级、普惠性小区配套幼儿园,园内及周边环境优美宽敞,空气流通,日照充足,交通便利,远离污染和噪音,社区管理安全规范。位于深圳市龙华区民治街道民乐社区滢水二区小区内,属该小区配套幼儿园。
每月收费标准:
保教费966/月;伙食费400/月;
咨询电话:28182398
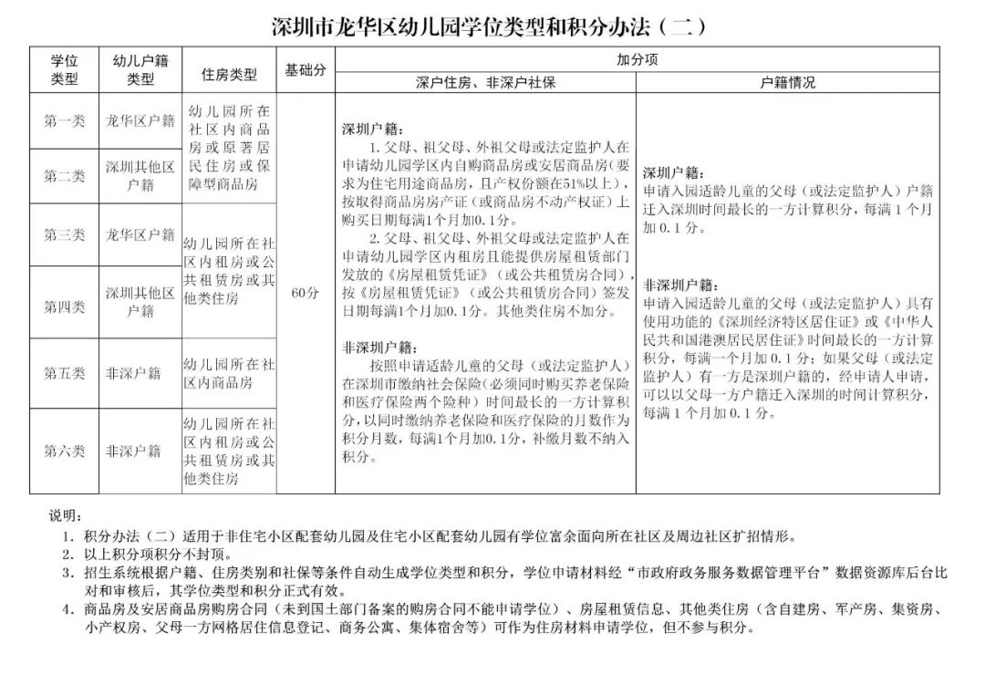
龙华区滢水二区幼儿园属滢水二区小区配套幼儿园,幼儿园优先满足本小区居民一至六类适龄儿童就近入园,如有富余学位,面向幼儿园所在民乐社区扩大招生。 三、招生对象及招生规模 小班:计划招收 2 个班, 50 人,2016年9月1日(含9月1日)后—2017年8月31日(含8月31日)前出生的适龄健康儿童。 我园中班、大班2020年秋季暂不招收插班新生,如有幼儿中途转出,空出的学位届时将采取“缺一补一”的方法进行补录,幼儿园将适时发出通知,有中班、大班学位需求的符合条件的适龄儿童家长可留意幼儿园微信公众号或公示栏。 除符合年龄要求外,报名儿童还需符合如下条件: (一)就近入园原则。住宅小区配套幼儿园:幼儿园优先满足滢水二区小区生源,如有富余学位,面向幼儿园所在民乐社区扩大招生。 (二)先类型再积分原则。幼儿园遵循“先类型再积分”原则,按照一至六类招生类型及积分的高低依次录取,至幼儿园招生计划录满为止。(龙华区滢水二区幼儿园学位类型和积分办法详见附件1) (三)同类型同积分抽签原则。同一学位类型则按照积分从高到低录取,如遇同类型同积分生源人数超出剩余学位数量时,以抽签方式进行差额录取,至幼儿园招生计划录满为止。 根据适龄儿童在招生地段的户籍和住房情况,共划分为六个学位类型,按照积分办法排序从高到低依次录取。积分办法(一)适用于滢水二区住宅小区配套幼儿园,积分办法(二)适用于非住宅小区配套幼儿园及住宅小区配套幼儿园有学位富余面向所在社区扩招情形。 幼儿园学位积分由基础分和加分两部分构成,加分按深圳户籍适龄儿童和非深户籍适龄儿童分别进行,学位积分办法详见《龙华区滢水二区幼儿园学位类型和积分办法》。 七、报名时间及学位申请流程 (一)招生宣传:6月11日开始。 (二)公告招生信息 1.网上报名时间:6月13日(上午09:00)—6月22日(下午18:00)截止,只接受网上报名申请,逾期不再接受报名。 2.报名指引: (1)家长登录“龙华政府在线:http://www.szlhq.gov.cn/bmxxgk/jyj/ywgz_124229/zxxt/jzfwtd/index.html”—“家长服务通道”—“幼儿园报名”,进入幼儿园家长端总入口页面,根据居住地所在位置选择对应的报名入口“幼儿园所在配套小区内家长报名入口”或“幼儿园所在配套小区外家长报名入口”,点击进入登录页面报名。 (2)未报名幼儿点击页面右上角“未报名?点击报名”处,进入积分方案和相关政策通知公告阅读浏览页面,浏览完点击“下一步”进入填报页面,输入“新生户籍类型、新生身份证件类型、新生身份证号码、新生出生年月”信息(信息需真实填写,点击‘开始报名’后无法再修改)。 (3)入学申请:点击“申请学校”,选择报读幼儿园及“就读年级”,点击“下一步”。 (4)基本信息填写:完善幼儿基本信息后点击“下一步”。(“新生身份证件类型”、“新生身份证号码”、“户籍类别”、“出生日期”四项信息不可以修改)。 (5)家庭信息填写:根据实际情况填写(如果是单亲家庭,需在“是否单亲监护”选择“是”)。 (6)房产地址填写:点击“选择房屋地址”,进入“获取房屋地址”页面,输入“房屋编码”搜索房屋地址,选择该房屋地址后,弹出“确认提示框”,点击“确定”,完成房产地址填写。 (7)计生信息填写说明:国家卫生计生委关于贯彻落实《中共中央国务院关于调整完善生育政策的意见》中规定,独生子女是指夫妻生育或合法收养的唯一子女,即没有同父同母、同父异母、同母异父的兄弟姐妹,或曾有兄弟姐妹但兄弟姐妹均于生育子女前死亡。2016年1月1日之前国家提倡一对夫妻只生育一个子女,有相应的独生子女奖励政策 ,2016年1月1日之前只生育一子女且至今只有一个子女(即没有同父同母、同父异母、同母异父的兄弟姐妹,或曾有兄弟姐妹但兄弟姐妹均于生育子女前死亡)的属独生子女。2016年1月1日之后国家提倡一对夫妻生育两个子女,一对夫妻只生育一个子女的没有相应的奖励政策,属全面二孩。 以上相关信息填写无误后,打印《深圳市龙华区2020年秋季幼儿园学位申请表》(打印一式两份)。 (三)公布初审类型(积分):6月23日。幼儿园根据家长在系统中填报的信息进行初审,并根据《龙华区滢水二区幼儿园学位类型和积分办法》(附件)对每个适龄儿童进行初次评分。结合幼儿园招生计划及报名人数情况,公布进入材料核验的学位类型,并通过家长预留在系统中的手机号码短信通知是否进入初审(类别公示在滢水二区幼儿园门口公示栏或微信公众号)。 (四)幼儿园初审(现场核验材料):6月24日—25日(时间:09:00—11:30,14:30—17:00),初审地点设在滢水二区幼儿园园内。 (五)资格审核(系统比对审核和幼儿园复核):6月26日—7月9日。 (六)录取情况公布:7月10日 (七)新生注册时间:7月12日-7月13日 八、初审所需提供材料 在规定的时间段,家长携各项材料(验原件收复印件)到幼儿园进行材料核验初审。幼儿园初审合格后,出具回执。未按规定时间递交初审材料至幼儿园的,将视为自动放弃学位申请,逾期不再受理。所需材料如下:(一)深圳户籍适龄儿童 九、计生及内地居民采集表登记办法 (一)幼儿入园计生信息核对业务渠道:一是网上全流程办理;二是社区工作站综合窗口现场办理。(计生信息登记不再开具纸质“计划生育证明”,将利用计划生育信息系统,实施入园儿童家长计划生育信息后台比对。审核期间,计生信息有修改的,必须在复核前,到社区工作站重新予以登记。如复核时间截止后,计生信息有修改的,结果不予采纳。 为避免高峰期办理现场长时间等候,建议家长选择网上全流程办理该业务,手机下载“i深圳”APP,进行新用户注册登录并选择“区级服务”—龙华区—政务服务—个人办事,搜索“入学、入园计生信息核对、录入”事项,进行申办操作。 办理进度将以短信形式通知。如收到“预审通过”和“办结”提示短信,表示该业务办理成功,无需再去现场办理;如收到“预审驳回”提示短信,则请家长按照驳回原因重新备齐申请材料、提交申办或者带齐资料前往社区工作站综合窗口现场办理。 龙华区各街道社区计生部门咨询电话及地址可扫下方二维码查看。 (二)内地居民采集表网上全流程办理渠道: 适龄儿童家长可通过注册“广东政务服网”(http://www.gdzwfw.gov.cn/)或“i深圳”APP账号进行办理,登录后搜索“流动人口信息打印”事项,选择居住地所在街道(仅限打印本人),填报个人信息,选择邮寄,保存递交,将通过“中国邮政速递”方式邮寄给家长。(填写的居住地址必须与网格员上门登记的信息一致)。 (一)《儿童入园健康检查表》(到龙华区妇幼保健院进行体检,地址:龙华区大浪办事处华旺路68号,咨询电话:29821199转2)。 (二)《儿童预防接种证复印件》及《查验证明》(由辖区社康中心查验后提供证明)。 (三)一寸半身彩照6张。 (四)银行缴费单。 (一)招生地点:资料提交初审安排在滢水二区幼儿园园内,初审类型、录取情况公示在滢水二区幼儿园大门口公示栏(或微信公众号)。 (二)幼儿园初审时,家长携带各项资料原件(另备一套复印件)提交给幼儿园,幼儿园初审合格后,开具回执。对不符合入学条件的幼儿,幼儿园一律不受理其入学申请。未按时向幼儿园交齐初审材料视自动放弃学位申请,不再受理。 (三)已安排学位而不按时到园注册者,幼儿园将不保留学位。 (四)初审能否过关,以招生范围划分和上交申请资料的真实完整有关,在指定时间内上交资料的前提下,和上交材料的先后顺序无关。因此,递交资料时,敬请家长不要提前排队。 (五)学位申请材料真实性责任:家长对申请材料的真实性负全责,提供虚假材料的,一经查实将取消学位申请资格并记录在案,涉嫌犯罪的,移交司法机关处理。 (六)非深户父母至少一方持有具有使用功能的《深圳经济特区居住证》,在深圳居住满一年、连续参加社会保险(养老保险和医疗保险)满1年。请家长查询社保缴费状态,确保养老保险和医疗保险两种险种在申请学位当年的7月份前都处于正常缴费状态(社保积分计算截止日期为2020年5月31日)。 (七)租房的家长,须提交2020年6月13日前办理好的租赁凭证(信息),且要确保房屋租赁凭证(信息)在正式入园前(2020年9月)处于未过期状态(积分计算截止日期为2020年5月31日)。 租房但未办理房屋租赁凭证或房屋租赁信息的,需提供2020年6月13日前与房东签订的房屋租赁合同、学区房使用授权书(附件2),以及父母(或监护人)一方的《内地居民采集表》。 关于“办理儿童居民身份证”的说明:由于疫情影响,部分家长网上报名之前来不及办理身份证,现补充两条解决办法:一是家长持办证的回执可以作为报名条件;二是待报名录取结束后,健康体检前家长再将儿童身份证交到幼儿园核验,也算该适龄儿童持有身份证。如不能提供身份证或办证回执,则无法报读。 关于“计生信息登记”的说明:家长登陆招生系统报名前登记计生信息即可。另外,计生登记是以家庭为单位,如同一家庭(同一监护人)的子女上个月登记了计生信息申请小学,该家庭的第二个子女申请幼儿园学位不用再登记计生。 滢水二区幼儿园学位类型和 积分办法(一) 滢水二区幼儿园学位类型和 积分办法(二) 龙华区各街道社区计生部门 咨询电话及地址二维码 深圳市龙华区滢水二区幼儿园 在园儿童基本信息采集表二维码
声明:本文由上哪学团队(微信公众号ID: shangnaxue)原创整理制作,转载请注明来源和出处,否则追究法律责任。

恭喜您,申请提交成功!