深圳市龙岗区吉华街道怡翠山庄幼儿园
深圳市龙岗区吉华街道三联储运学校幼儿部
深圳市龙岗区布吉街道博雅怡翠幼儿园
深圳市龙岗区布吉街道茵悦之生幼儿园
深圳市龙岗区吉华街道爱爱幼儿园
深圳市龙岗区布吉街道丽湖幼儿园
深圳市龙岗区布吉街道怡翠第一幼儿园
布吉街道中海怡翠山庄22栋
学校概况
招生简章
怡翠第一幼儿园是深圳市丽晶教育集团下属幼儿园,现为深圳市一级幼儿园。校园具备温馨的教育环境和先进的教育设施,为幼儿提供一流的学习生活环境和优质的教育项目。
1
招生原则
为了稳妥有序地完成2020年秋季招生工作,根据上级主管部门的精神并结合我园实际情况,现将2020年秋季招生有关事项指引如下:
本园遵循上级主管部门的要求关于就近入园原则,优先解决本小区的幼儿入园需求。
2
招生流程
(一)预报名信息登记
(2020年6月9日—2020年6月26日)
本次招生工作先实行预报名信息登记,请家长扫描下方二维码下载怡翠第一幼儿园在园儿童基本信息采集表或者来园保安处领取表格,并完整、真实的填写幼儿报名信息,并于6月26日之前把已填好的儿童基本信息采集表交回幼儿园的保安处,并做好交表登记。
◆交表时间为:
工作日 上午 9:00-11:30
下午 2:30-4:00
◆填写儿童基本信息采集表时请家长填写的证件内容真实、准确,否则将影响幼儿报名!
◆申请资料不符合招生条件者,幼儿园不予受理!
(二)幼儿园预审预报名资料
递交在园儿童基本信息采集表后请家长耐心等待,我园将根据招生条件审核幼儿报名信息。符合报名条件的幼儿我园会电话通知家长,请家长接到电话后在指定时间段到园进行现场资料审核,审核时请家长务必带上小朋友到幼儿园并提交以下资料:
1、户口本、出生证
2、房产证(如房产证在银行抵押,请提供复印件并加盖贷款银行公章,并提交国土部门出具的不动产证明查询结果原件)。
3、房屋租赁合同(提供与中海怡翠业主签订的租赁合同以及业主的房产证复印件)
4、非深户儿童父母双方均为非深户的,需至少一方持有具有使用功能的深圳市居住证。
◆以上资料验原件收复印件,且保证资料与预报名内容相符,否则不予受理!
◆在规定时间内不到幼儿园预审资料的,视为自动放弃学位!
(三)幼儿园审核、验证
请收到短信或电话通知的儿童家长于7月1日—7月3日分批到怡翠第一幼儿园大门口核验材料,届时请儿童家长按通知时间携带材料来园接受核验(查验原件,留存复印件)。
(四)通知录取
幼儿园根据招生条件录取顺序以电话方式通知被录取新生家长来园办理入园手续。具体通知录取时间根据教育局下发的《深圳市教育局关于做好2020-2021学年全市幼儿园招生工作的通知》的时间而定。
3
招生对象
小班年龄为:2016年9月1日到2017年8月31日前出生的儿童。
中班根据实际情况补录:年龄为2015年9月1日至2016年8月31日前出生的儿童。
大班根据实际情况补录:年龄为2014年9月1日至2015年8月31日前出生的儿童。
*幼儿身体健康良好,智力正常。
*可正常参加集体活动,有学习、生活自理能力的适龄儿童。
4
招生条件录取顺序
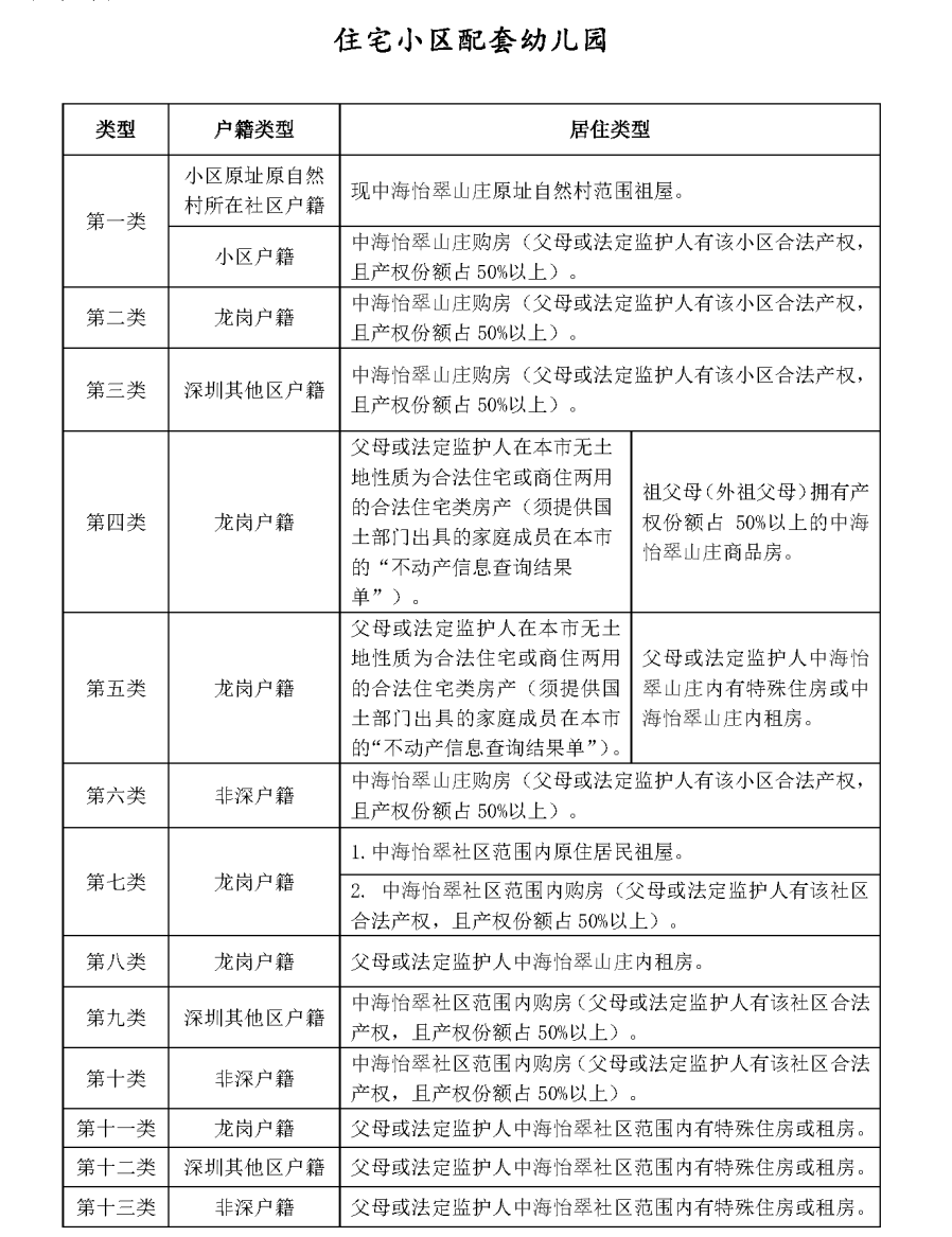
(一)龙岗户籍、本小区内购房
(二)深圳其它区户籍、本小区内购房
(三)非深户籍、本小区内购房
(四)龙岗户籍、本小区内租房
(五)深圳其它区户籍、本小区内租房
(六)非深圳户籍、本小区内租房
(七)本小区外住户
◆如业主人数较多,本次招生将按照房产证的登记日期先后排序,父母必须拥有该小区合法产权,且产权份额大于50%。
◆按照此录取顺序进行我园幼儿录取工作,额满为止!
感谢家长一直以来对我园工作的理解、信任和支持,新学期招生工作事宜以本通知为准,最终解释权归本园,疫情期间所有外来人员不得入园,如不便之处,敬请谅解,谢谢!
5
招生电话
咨询电话:28530004 郭老师
2020年6月26日下午16:00时
新生入园需提供资料
1、幼儿入学体检证明原件
2、户口本(户主页、幼儿本人页)复印件
3、幼儿出生证明复印件
4、监护人(父母双方)身份证复印件
5、幼儿彩色穿校服相片6张(不限底色,任何一套均可)
6.预防接种本(主页及整本记录复印件)
园所环境
干净宽敞的户外操场
01
02
03
04
园内环境
阅览室
美劳室
活动室
幼儿活动照片
植物园地
每学期毕业典礼活动
想了解更多幼儿园资讯
体验各种各样有趣的活动
赶快加入我们吧!
声明:本文由上哪学团队(微信公众号ID: shangnaxue)原创整理制作,转载请注明来源和出处,否则追究法律责任。

恭喜您,申请提交成功!