深圳市龙岗区龙城街道龙城国际幼儿园
深圳市龙岗区龙城街道龙城国际幼儿园
广东省深圳市龙岗区白湖路66
学校概况
招生简章
龙城街道龙城国际幼儿园
2020年
秋季招生公告
6月13日——26日
报名通道开启
根据《深圳市龙岗区教育局办公室关于转发<深圳市教育局关于做好2020年秋季学期全市幼儿园招生工作的通知>的通知》(深龙教办〔2020〕3号)相关要求,现就本园2020年秋季学期招生工作安排通知如下:
一、招生条件
小班招生对象为2016年9月1日-2017年8月31日(含31日)期间出生的健康适龄儿童,共2个班60名。
中大班暂不招生。
二、招生范围及原则
(一)龙城国际小区的适龄儿童,小区配套幼儿园优先录取本小区符合条件的适龄儿童。有空余学位时向所属社区招生,所属社区招生后仍有空余学位,再向街道内其他社区招生。
(二)享受政府相关优惠政策人员子女。
三、招生程序
(一)公布招生方案,提供咨询(2020年6月8日)
2020年6月8日,启动招生宣传工作,在幼儿园大门口和后门张贴招生简章,通过业主群、微信公众号、社区群等途径向小区及社区居民公示招生方案。设立招生咨询电话,做好报名咨询工作。
(二)填写《新生报名登记表》(2020年6月13日—26日)
通过微信公众号方式推送《新生报名登记表》供家长扫码下载填写,填写完成后打印报名表并贴1寸彩照一张,家长确认填写信息并签名,于6月13日----6月26日(截止至26日下午17:00)交到龙城街道龙城国际幼儿园保安室,逾期不再接受报名。
2020秋季新生报名登记表
扫码下载
(报名表指引:微信识别上方二维码---点击下载---填写《报名表》----打印《报名表》贴上照片并签名---交到龙城国际幼儿园保安室)
(三)提交申请资料,分批验资(2020年6月27日—7月2日)
1.提交时间:2020年6月27日—7月2日
根据报名资料符合本次招生条件的幼儿,园方将电话或短信通知家长按约定时间带齐相关证件到园参加查验。
2.提交地点:幼儿园大门口招生点
3.指导家长填写《新生报名审核表》并收回。
4.家长提交相关申请资料(查原件,收复印件),招生小组工作人员在现场查验资料。
5.以下两种情况视为自动放弃:
①若未在规定时间内携带相关资料到园参加查验,则视为自动放弃学位申请。
②资料不齐且验证当日无法补齐提交者视为自动放弃。
需核验的报名资料如下:
1.户口本;
2.儿童出生证(已办理身份证的需另提交身份证);
3.父母(或监护人)身份证;
4.儿童预防接种证明;
5.住所证明(房产证、房屋租赁合同或其他证明)
①由我市规划和国土部门出具的住宅用途的深圳房地产权证书或有效购房合同;
②现居住地街道办事处房屋租赁管理所登记备案的住宅用途《房屋租赁凭证》、《房屋租赁信息》或人口居住登记信息(整套房屋且有效期为一年以上);
③监护人在住建部门登记备案的政策性住房的《购房合同》或《租赁合同》;
④其它住房有效证明材料。
6.非深户儿童需提供父母一方有效的深圳市居住证或深户证明;
【深圳居住满1年、连续参加社会保险(养老保险和医疗保险)满1年(2020年因疫情影响,导致的社保断缴、新旧证件有效期暂时无法接续等情况,养老保险和医疗保险从2020年5月31日往前累计均满1年)】
7.港澳户籍适龄儿童除按照非深户籍适龄儿童提供资料外,还需提供香港(澳门)永久性居民身份证、港澳居民来往内地通行证(回乡证)、由公证部门出具的父母与子女间亲属关系公证书(建议在我市、区公证部门办理);
8.属于享受政府特殊优惠政策人员的适龄子女,在申请学位时除应按上述要求提供上述材料外,还应出具优惠政策规定的有关材料。
以上所有证件均需验原件,收A4复印件。
(四) 录取办法
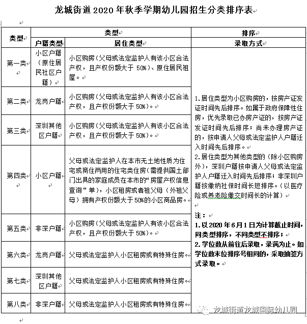
根据《龙城街道2020年秋季学期幼儿园招生分类排序表》,龙城国际小区符合条件的幼儿从第一类至第八类依次录取,录满为止。
如有空余学位向愉园社区招收符合条件的幼儿,社区内同等条件下优先录取所属社区内无配套幼儿园小区的适龄儿童,从第一类至第八类依次录取,录满为止。
若还有空余学位,再面向龙城街道内其他社区招收符合条件的幼儿,依旧从第一类至第八类依次录取,录满为止。
分类排序详情请查阅下图列表:
(五)录取结果通知方式:
我园将于7月10当天通过电话通知已录取幼儿家长,未接到录取通知的家长请及时到周边其他幼儿园咨询报名工作。
四、温馨提示
(一)报名和验证先后顺序与录取结果无关。
(二)儿童父母(或监护人)对报名信息和验证材料的真实性负责,存在验证信息与报名信息不符,或提供虚假材料一经查实的,将视为自动放弃学位。未在规定时间内提交审核验资材料的,也将视为自动放弃学位。
(三)被录取儿童须体检合格后方可正式入园。
(四)收费备案项目及标准:
保教费:966元/月(根据深发改[2015]26号文件,根据各幼儿园等级确定保教费收费标准)
伙食费:参照龙岗区公(民)办幼儿园最新收费标准执行(录取后另行通知)
咨询方式:
1.只接受电话咨询,咨询电话:
0755-89211211转818 刘老师
0755-89211211转810 胡老师
2.咨询时间:
工作日上午10:00-12:00
下午14:30-17:00
(其他时间不接受咨询,敬请谅解。)
声明:本文由上哪学团队(微信公众号ID: shangnaxue)原创整理制作,转载请注明来源和出处,否则追究法律责任。








