深圳市龙岗区英才小学
深圳市龙岗区龙城街道天健现代城晶晶幼儿园
深圳市龙岗区龙城街道君悦龙庭幼儿园
深圳市龙岗区龙城街道天昊华庭幼儿园
深圳市龙岗区龙城街道麓园第一幼儿园
深圳市龙岗区机关幼儿园龙城分园
深圳市龙岗区龙城街道龙平紫园幼儿园
龙平西路与盐龙大道交汇处又一城小区内
学校概况
招生简章
招
生
简
章
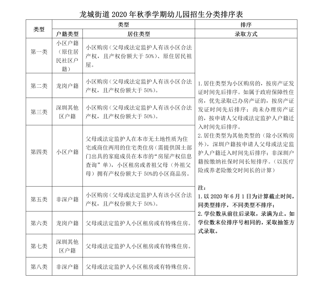
招生公告 根据《深圳市龙岗区教育局办公室关于转发<深圳市教育局关于做好2020年秋季学期全市幼儿园招生工作的通知>的通知》(深龙教办〔2020〕3号)相关要求,现就本园2020年秋季学期招生工作安排通知如下: 园所情况 龙平紫园幼儿园 与您相约 深圳市龙岗区龙城街道龙平紫园幼儿园位于龙岗区龙城街道又一城小区内,是一所全日制公办幼儿园。幼儿园占地面积2709.17㎡,建筑面积2411.84㎡ ,办学规模9个班。幼儿园环境优美,设施齐全,室内外布局合理。四面绿树常青,四季清新。 幼儿园倡导“慢下来,和儿童一起学习”的办园理念,充分阐明了我们的目标是构建一个和谐的儿童与儿童,成人与儿童,一起游戏、工作、思考、创造的时空环境。使得在这个环境中的每一位儿童和教师感到自在、愉悦和幸福。 招生对象 💚小班幼儿:2016年9月1日(含9月1日)后-2017年8月31日(含8月31日)前出生的儿童共3个班90名。 💚中班幼儿:2015年9月1日(含9月1日)后-2016年8月31日(含8月31日)前出生的儿童共43名。 💚大班幼儿:2014年9月1日(含9月1日)后-2015年8月31日(含8月31日)前出生的儿童共70名。 招生范围 一、龙平紫园小区符合条件的适龄儿童。有空余学位时向回龙埔社区招生(无小区配套园的优先),社区招生后仍有空余学位,再向龙城街道内其他社区招生。 二、享受政府相关优惠政策人员子女。 招生时间 2020年6月13日—7月10日 招生程序 01 报名申请 一、填表报名时间:(2020年6月13日-17日) 通过扫码二维码下载并填写《龙平紫园幼儿园新生报名登记表》 二、到园提交报名表时间:(2020年6月18-27日) 到幼儿园现场提交报名登记表。家长确保报名信息表填写完整、真实,在规定时间内将报名表递交到龙平紫园幼儿园保安室,逾期递交将不予受理。 重要提醒:2020年6月28日起幼儿园不再接受任何形式的报名申请。 02 资料筛选 时间:(2020年6月28日-29日) 审核《幼儿报名信息采集表》,根据《龙城街道2020年秋季学期幼儿园招生分类排序表》进行生源分类筛选。 03 通知验资 时间:(2020年6月28日-29日) 幼儿园根据可供的学位数按一到八类的学位类型,通知符合条件的家长分批验资,未接到验资电话的家长请重新择园。 04 现场查验 提交申请资料(查原件,收复印件),招生小组工作人员在现场查验资料。 时间安排: 2020年6月29日-7月3日 上午:9:00—12:00 验资地点: 龙平紫园幼儿园 (龙平紫园小区3号楼B座对面) 需要提供材料如下:(详情请扫描二维码查看资料指引) 1.户口本(祖辈房申请时,申请人需与儿童在同一户口本或提供亲属关系证明); 2.儿童出生证(已办理身份证的需另提交身份证); 3.父母(或监护人)身份证; 4.儿童预防接种证明;(在深圳市预防接种信息系统中建有档案的儿童,家长可直接登录“深圳市疾病预防控制中心http://www.szcdc.net,进入儿童接种信息查询验证系统,进行网上查验并打印。异地接种的儿童或在深圳市预防接种信息系统中没有档案信息的儿童,需持儿童预防接种证到接种单位开具。) 5.住所证明(房产证、房屋租赁合同或其他证明) 由我市规划和国土部门出具的住宅用途的深圳房地产权证书或有效购房合同; 现居住地街道办事处房屋租赁管理所登记备案的住宅用途《房屋租赁凭证》、《房屋租赁信息》或人口居住登记信息(整套房屋且有效期为一年以上),人口登记信息时间需在2020年6月13日前; 监护人在住建部门登记备案的政策性住房的《购房合同》或《租赁合同》; 其它住房有效证明材料。 6.非深户儿童需提供父母一方有效的深圳市居住证或相关证明; 7.港澳户籍适龄儿童除按照非深户籍适龄儿童提供资料外,还需提供香港(澳门)永久性居民身份证、港澳居民来往内地通行证(回乡证)、由公证部门出具的父母与子女间亲属关系公证书(建议在我市、区公证部门办理); 8.属于享受政府特殊优惠政策人员的适龄子女,在申请学位时除应按上述要求提供上述材料外,还应出具优惠政策规定的有关材料。 以上所有证件均需验原件,收A4复印件并按顺序装订。 05 学位申请房锁定制度说明 自2020年秋季起,龙岗区范围内小区配套公办园全部实行学位锁定制度(在此前已实施此项制度的公办园继续实施;在此前未实施此项制度的公办园,已被用来申请学位的住房不会受到影响)。一套住房只能允许一户住户的孩子申请学位,如同一套房有多个孩子申请,必须是同一父母或法定监护人;孩子被公办园录取后,即视为用于申请学位的住房被锁定。“小班”开始使用锁定时间3年,转学插班使用的,锁定时间为入读年级至大班毕业。锁定期间不允许其他家庭子女申请就读公办园。 06 居住材料具体说明 1.房产证(或不动产权证):已购房但房产证(或不动产权证)原件在银行抵押的,提供房产证(或不动产权证)复印件和“不动产权资料电脑查询结果表”;已购房但房产证(或不动产权证)尚未办理的,提供国土部门统一样本的购房合同原件和“不动产权资料电脑查询结果表”。 2.房屋租赁凭证:由龙岗区房屋租赁部门出具,租房面积为整套,承租人必须是适龄儿童的父母或法定监护人,租期一年以上并包含2020年的6月13日至9月30日(自2021年秋季起,非深户籍申请人租期包含2020年8月31日至2021年9月30日,且备案时间须在2020年8月31日及以前)。租住在商品房中的,必须提供房屋租赁凭证。 3.特殊住房的相关材料参照小一学位申请相关规定执行。特殊住房说明: 4.租赁信息或人口居住登记信息:已办理有效期在2019年12月31日及以后的“房屋租赁信息”依然有效。已申报网格登记人口信息的,请使用电脑登陆市公安局网站,在“居住登记查询”模块中,查询确认本人登记在公办园招生范围内居住的“登记房屋地址”信息。申请孩子父母或法定监护人的人口居住登记信息时间须在2020年6月13日前(自2021年秋季起,深圳户籍申请学生父母或法定监护人的人口居住登记信息时间须在2021年5月15日前,非深户籍申请学生父母或法定监护人的人口居住登记信息时间须在2020年8月31日前)。 07 录取办法 1.根据《龙城街道2020年秋季学期幼儿园招生分类排序表》,龙平紫园小区符合条件的幼儿从第一类至第八类依次录取,录满为止。 2.如有空余学位向回龙埔社区招收符合条件的幼儿,社区内同等条件下优先录取所属社区内无配套幼儿园小区的适龄儿童,从第一类至第八类依次录取,录满为止。 3.若还有空余学位,再面向龙城街道内其他社区招收符合条件的幼儿,依旧从第一类至第八类依次录取,录满为止。 分类排序详情请查阅下图列表: 08 上级部门审核资料阶段 时间:7月4日—7月9日 幼儿园将家长申请学位提交的资料统一交各职能部门进行审核。 09 录取结果通知方式 我园将于7月10日当天通过电话或短信方式通知已录取幼儿家长,未接到录取通知的家长请及时到周边其他幼儿园咨询报名工作。 10 温馨提示 1.报名和验资先后顺序与录取结果无关。 2.儿童父母(或监护人)对报名信息和验资材料的真实性负责,存在验资信息与报名信息不符,或提供虚假材料一经查实的,将视为自动放弃学位。未在规定时间内提交审核验资材料的,也将视为自动放弃学位。 3.被录取儿童须体检合格后方可正式入园。 4.收费备案项目及标准: 保教费:840元/月(根据深发改[2015]26号文件,根据各幼儿园等级确定保教费收费标准) 伙食费:参照龙岗区公(民)办幼儿园最新收费标准执行(录取后另行通知) 11 招生咨询电话 0755—28704959 联系人:王老师 招生 流程 2020年6月8日 公布招生方案 6月13日-17日 网上打印并填写《龙平紫园幼儿园新生报名登记表》 6月18-27日 到幼儿园现场提交报名登记表 6月28-29日 通知符合条件的家长分批验资 6月29日-7月3日 招生小组工作人员在现场查验资料 7月10日 通知录取名单 8月5日-15日 新生自行预约就近社康进行入园体检 深圳市龙岗区龙城街道龙平紫园幼儿园 2020年6月8日
声明:本文由上哪学团队(微信公众号ID: shangnaxue)原创整理制作,转载请注明来源和出处,否则追究法律责任。

恭喜您,申请提交成功!