深圳市福田区第一幼儿园福安分园
深圳市福田区福新小学第一附属幼儿园
深圳市福田区爱乐谷儿童中心
深圳市福田区特蕾新都市幼儿园
深圳市福田区贝赛思学校 (幼儿部
深圳市福田区新洲小学附属幼儿园
深圳市福田区华庭思博幼儿园
福田区民田路10号中海华庭
学校概况
招生简章
一、招生对象
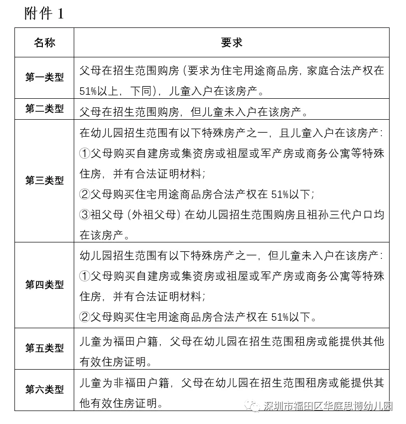
2020年秋季学期,幼儿园招生对象如下: 1、小班:2016年9月1日-2017年8月31日期间出生的健康儿童。 2、中班:根据实际情况补录,2015年9月1日至2016年8月31日期间出生的健康儿童。 3、大班:根据实际情况补录,2014年9月1日至2015年8月31日期间出生的健康儿童。 除符合年龄要求外,报名儿童还需符合如下条件: (一)持有儿童本人居民身份证(通行证或护照等)、出生证明和预防接种证明以及入园体检表; (二)持有儿童所在家庭户口簿,其父母(或监护人)至少一方具有深圳户籍或持有具有使用功能的深圳经济特区居住证,且在深圳居住满1年、连续参加社会保险(养老保险和医疗保险)满1年; (三)幼儿父母房产属于福安社区,并持有家庭居住证明材料(下列材料中的任一项): 1.由我市不动产登记管理部门出具的本社区(或小区)住宅用途的不动产权证书; 2.现居住地街道办事处房屋租赁管理部门登记备案的本社区(或小区)住宅用途《房屋租赁凭证》; 健康检查:新生入园前,儿童父母(或监护人)应带儿童到合法的医疗机构进行健康检查,合格者方可入园。 四、招生程序 (一)网上预报名时间(6月13日) 本次招生实行网上预报名,请符合条件的家长关注我园微信公众号“深圳市福田区华庭思博幼儿园” 儿童父母(或监护人)于6月13日起可通过以下二维码自行下载“2020年秋季小班新生各类报名表”(报名表、信息采集表、学生资料表),请用正楷字完整、真实的填好所有的信息资料,并把已填好的报名表发送至幼儿园公共邮箱:huatingsibo@163.com 扫码下载表格 邮件接收的截止时间为2020年6月26日,提前或推迟发送申请均无效。 ◆ 网上预报名时请家长确保填写内容真实准确,否则将影响录取结果! ◆ 申请资料不符合招生条件者,幼儿园不予受理! (二)家长来园提交入园资料(6月22日--6月30日) 邮件发送后请家长耐心等待,我园将根据招生条件审核幼儿报名信息。符合报名条件的幼儿于6月22日~6月30日前(工作日上午9:30~10:30),请家长务必带上宝宝到幼儿园提交以下纸质资料:(验原件、交复印件) 1、通过以上二维码自行下载打印已填写好点的“报名表、信息采集表、学生资料表”,家长签名处需用正楷字完整的手写签名,提交纸质资料到幼儿园。 2、幼儿出生证 3、幼儿身份证复印件、家长身份证复印件(非深户的家长需提供身份证及居住证复印件。) 4、户口本复印件(含户主、幼儿、父亲、母亲) 5、幼儿入园健康体检卡原件(福田区妇幼保健院开具)。 6、预防接种查验证明原件:幼儿园带儿童免疫接种证到居住社区的社康中心开具入园证明;或关注深圳疾控微信公众号,下载查验证明自行打印。 f、房产证明(如房产证在银行抵押,请提供复印件并加盖贷款银行公章)、租赁凭证复印件 ◆ 家长需保证来园提交的纸质资料与预报名内容相符,否则不予受理!在规定时间内不到幼儿园预审资料的,视为自动放弃。 (三)幼儿园审核入园资料(7月1日--7月3日) ◆ 资料审核时间:7月1日—7月3日 ◆ 请家长确保所有资料的真实性,否则后果自负! ◆ 如报名人数较多,本次招生将按照房屋购买的年限排序。 ◆ 按照此录取顺序进行我园幼儿招生工作,额满为止! ◆ 资料提交后请家长耐心等待,我园将根据招生条件审核幼儿报名信息。符合报名条件的幼儿我园会于7月8日前电话通知家长是否被录取。(7月8日后没有接到电话的家长代表没有被录取,请做好自行安排)。 (四)注意事项 (一)请家长认真阅读本指引,并在规定的时间内进行网上预报名,提前或推迟申请均无效。 (二)所有报名表格以word附件形式发送至幼儿园公共邮箱,文件名称和邮件的名称备注为幼儿姓名。 (三)家长带幼儿来园提交资料时,不允许在园外排队等候,提交资料后,请立即离园,不能在园内逗留。(不接受参观) (四)报名咨询电话:吴老师 0755—82490457 0755—83617130
声明:本文由上哪学团队(微信公众号ID: shangnaxue)原创整理制作,转载请注明来源和出处,否则追究法律责任。

恭喜您,申请提交成功!