上海市青浦区徐泾第三幼儿园
上海市青浦区徐泾第三幼儿园
徐泾镇徐灵路181号
学校概况
青浦区徐泾第三幼儿园地处于国家会展中心北面,属于青浦区最东边的一所公办二级幼儿园。幼儿园建筑符合现代幼儿园建设标准,并呈现出色彩鲜艳、布局合理、设施安全、设备现代的特点,为孩子在园享受健康快乐的幸福生活提供了可能。 幼儿园以“为地区孩子提供优质、早期教育服务”为信念,以“保护、尊重、欣赏、发展孩子”为行动纲领,以“童心、童趣、童乐”为课程实施的基本思想,聚焦每个孩子的可持续发展,为幼儿提供温暖、快乐、启蒙的幼儿早期教育服务。

招生简章
1、招生地段
暂无
2、青浦区招生政策
产证办理及户籍迁入截止时间:2020.4.30
示范园招生: 地段对口招生,青浦区实验幼儿园采用电子摇号录取
关键时间:
录取顺位:
人户一致。户主及房产证权利人为幼儿本人或直系亲属。 户主为适龄幼儿或直系亲属 房产证权利人为适龄幼儿或直系亲属 幼儿本人暂无上海市户口,但父母一方具有本区常住户口 父母一方持有效期内上海市公安局统一签发的《上海市居住证》且积分达到120分标准分值,并持有招生区域内房产或具合法租住证明,幼儿持有效期内《上海市居住证》或《居住登记凭证》 父母一方持有效期内《上海市居住证》,且一年内参加本市职工社会保险满6个月(2019年7月1日至2020年6月30日,不含补缴),或连续3年(从首次登记日起至2020年6月30日)在街镇社区事务受理服务中心办妥灵活就业登记,并持有招生区域内房产或具合法租住证明,幼儿持有效期内《上海市居住证》或《居住登记凭证》 港、澳、台地区及外籍幼儿。法定监护人在本区合法任职或就业、并已在本区购房或合法租住。
3、联系电话
021-69760360
亲爱的爸爸妈妈们
幼儿园开始报名啦!
2021年,青浦区学前教育招生采用先市级登记、后区级报名的方式。拟报名公办或民办幼儿园的小班适龄幼儿家长都需要先登记、再报名哦!
上海市适龄幼儿入园信息登记(网址:https://shrydj.edu.sh.cn)
上海市青浦区适龄幼儿入园报名平台(可通过“上海市适龄幼儿入园信息登记系统”中“各区报名”登录)
何时入园信息登记?怎样入园报名?我们一起来看一看哦!
关于入园政策,爸爸妈妈们最关心的几个问题,我们也已为您整理解答:
2021年青浦区幼儿园招生入园政策问答
一、2021年幼儿园招生对象有哪些?
2017年9月1日至2018年8月31日期间出生的身体健康(无慢性传染病)、可正常参加集体活动的适龄幼儿。
二、适龄幼儿如何进行信息登记?
适龄幼儿家长须在4月23日-30日,登录“上海市适龄幼儿入园信息登记系统”(网址:https://shrydj.edu.sh.cn)或通过“中国上海”一网通办栏目进入,完成信息登记,获取《上海市适龄幼儿入园信息登记表》和登记编号。
确有原因无法网上信息登记或需修改信息的,可提前电话咨询预约后,至区指定登记点进行登记、修改。
三、适龄幼儿如何报名幼儿园?
适龄幼儿家长须在5月8日-18日期间,登录“青浦区适龄幼儿入园报名平台”,自主选择公办或民办幼儿园提交报名(公、民办只可报名一类)。
报名公办幼儿园的适龄幼儿家长,可按照学区示意图、各园招生简章条件选校报名。
报名民办幼儿园的适龄幼儿家长,可点击“报名民办”后自主咨询民办幼儿园(网上不含园所选择)。
四、适龄幼儿如何进行现场验证?
适龄幼儿家长按照已报名园所的指定时间,带领幼儿并携带户口簿、房产证、居住证、幼儿出生证与预防接种证等原件,到相关幼儿园办理材料审核,逾期视为自动放弃。
五、公办幼儿园招生条件是什么?
按照幼儿户籍、房产所属地及家长持《上海市居住证》、积分等条件依次排序,详见《青浦区教育局关于2021年学前教育招生工作意见》。
六、青浦区实验幼儿园如何招生?
报名实验幼儿园并通过网上初审、现场验证的幼儿,将通过由公证人员、纪检人员、居委代表、家长代表等监督参与的电子摇号方式录取。
七、港、澳、台地区及外籍幼儿如何申请入园?
香港、澳门、台湾地区和外籍适龄幼儿,可持法定监护人在本区合法任职或就业证明、房产证等参照本区幼儿进行入园报名。法定监护人无固定房产的,按照就近入园和统筹安排的原则,结合本区学前教育实际由区教育局协调安排入园。
二、幼儿园招生原则
1.坚持公开、公正、公平、透明的原则:按青浦区统一规定的时间和内容向社会公开招生信息和招生细则。
2.坚持按照市相关班级数和班额数的设定要求。
3.关于来沪随迁人员子女的入园:在保障本市户籍适龄幼儿入园基础上学额有余的,可依据来沪人员持房产、有效期内《上海市居住证》、积分达到标准分值、持有年限等条件设定优先顺序依次录取。幼儿须持有效期内《上海市居住证》或《居住登记凭证》。
4.关于特殊幼儿的入园:对可参加正常集体活动的特殊儿童,可根据其特殊的类别和程度,安排随班就读或推荐至区内学前特教机构(班)。
三、招生对象与条件
(一)招生班级和班额数:6个小班、幼儿数150名
(二)招生对象:
2018年9月1日至2019年8月31日期间出生的、身体健康(无慢性传染病)、可正常参加集体活动、并符合招生区域范围要求的适龄儿童,为2022学年我园招生对象。
(三)招生区域范围:
玉兰清苑一期、玉兰清苑二期、二联家园一区、二联家园二区、二联家园三区、二联馨苑、罗家锦苑、二联佳苑、东方明珠花园、久事西郊名墅、久事西郊花园、康虹园、康虹佳园、康虹花园、新虹桥雅苑、翠景园、虹桥融景、西郊大公馆、西郊家园、西郊家化苑、民主村小区;
*中建锦绣一期、中建锦绣二期、中骏方隅公寓、中骏天憬雅苑、中核锦悦府、蟠龙天地一期,学区属在建蟠龙珑苑配套幼儿园,今年该学区幼儿暂安排在徐泾三幼就读。
(四)招生顺序与条件:
1.本市户籍
★★备注:
(1)户口迁入、房产办理认定截止时间原则上为2022年6月30日。
(2)直系亲属指的是幼儿的爸爸妈妈、爷爷奶奶或外公外婆。
(3)幼儿园依据条件按序招生,如前一顺序已满,后一顺序将由徐泾地区公办幼儿园招生工作领导小组调剂安排进入其他公办园所。同一序位,以户籍申报迁入时间或房产登记时间依次排序录取。
2.自主招生:非本市户籍(随迁子女)
在满足前四类适龄幼儿的入园需求后,如学额有余,由徐泾地区公办幼儿园招生工作领导小组统筹制定自主招生原则,并报区教育局同意后,实施自主招生。
★★备注:
(1)幼儿持有效期内《上海市居住证》或《居住登记凭证》,父母一方须持有效期内《上海市居住证》且一年内社保满6个月(2021年7月1日至2022年6月30日),或连续3年(从首次登记日起至2022年6月30日)在街镇社区事务受理服务中心办妥灵活就业登记。今年对于2021年7月到2022年2月期间,正常参加本市职工社会保险至少满2个月的来沪人员,可视为参加本市职工社会保险满6个月处理。来沪人员已在街镇社区事务受理服务中心办妥2020、2021两年灵活就业登记且未办理退出登记手续的,可视为已连续3年办妥灵活就业登记处理。
(2)根据学额情况,按照以上招生条件依次录取,额满为止。
(五)关于港、澳、台地区及外籍幼儿的入园
1.法定监护人在本区合法任职或就业、并已在本区购房的香港、澳门、台湾地区和外籍适龄幼儿愿意就读公办幼儿园的,可持相关证明参照本区适龄幼儿就近报名入园。
2.法定监护人在本区合法任职或就业、合法租住于本区并愿意就读公办幼儿园的香港、澳门、台湾地区和外籍的适龄幼儿,本着就近入园和统筹安排的原则,结合本区学前教育实际由区教育局协调安排入园。
四、招生时间安排
五、关于中大班幼儿的插班入园
1.中、大班转园或插班与招生工作同步进行,家长按照学区示意图、各园招生简章的条件,进行电话预约报名,根据电话预约的时间,于7月16日、17日至幼儿园分批进行现场登记和材料审核。原则上中途不再办理转园手续。
2.转园或插班的基本条件:2017年9月1日至2018年8月31日期间出生的中班年龄段幼儿和2016年9月1日至2017年8月31日期间出生的大班年龄段幼儿。入园条件参照适龄幼儿招生条件,视具体情况依次满足。上一年度因身体状况等特殊原因延迟入园的幼儿,优先满足。
六、招生咨询
联系电话:69760981
联系老师:诸老师
七、其他说明
1. 本方案由徐泾镇公办幼儿园招生工作领导小组共同研究商讨后确定。
2. 本方案依据《青浦区教育局关于2022年学前教育招生工作意见》进行,如有不同以上级文件精神为准。
3. 与镇卫生院协调确定新生入园体检日期,体检合格者方可入园。
上海市青浦区徐泾第三幼儿园
徐泾地区公办幼儿园招生工作领导小组
2022年6月23日
徐泾第三幼儿园
根据《上海市教育委员会关于做好2023年本市学前教育阶段适龄幼儿入园工作的通知》、《青浦区教育局关于2023年学前教育招生工作意见》等要求,结合徐泾地区的实际情况,经多次集体讨论,制定《2023学年青浦区徐泾第三幼儿园招生工作方案》,以确保招生工作规范、有序地开展。
一、幼儿园基本信息
1.幼儿园性质及等级:公办二级一类幼儿园
2. 收费标准:按照区物价部门规定执行,每月保育教育费175元。代办服务性收费:按需征询后收取。
3. 幼儿园地址:徐泾镇徐灵路181号
二、幼儿园招生原则
1.坚持公开、公正、公平、透明的原则:按青浦区统一规定的时间和内容向社会公开招生信息和招生细则。
2.坚持按照市相关班级数和班额数的设定要求。
3.关于来沪随迁人员子女的入园:在保障本市户籍适龄幼儿入园基础上学额有余的,可依据来沪人员持房产、有效期内《上海市居住证》、积分达到标准分值、持有年限等条件设定优先顺序依次录取。幼儿须持有效期内《上海市居住证》或《居住登记凭证》。
4.关于特殊幼儿的入园:对可参加正常集体活动的特殊儿童,可根据其特殊的类别和程度,安排随班就读或推荐至区内学前特教机构(班)。
三、招生对象与条件
(一)招生班级和班额数:4个小班、幼儿数100名
(二)招生对象:
2019年9月1日至2020年8月31日期间出生的、身体健康(无慢性传染病)、可正常参加集体活动、并符合招生区域范围要求的适龄儿童,为2023学年我园招生对象。
(三)招生区域范围:
玉兰清苑一期、玉兰清苑二期、二联家园一区、二联家园二区、二联家园三区、二联馨苑、罗家锦苑、二联佳苑、东方明珠花园、久事西郊名墅、久事西郊花园、康虹园、康虹佳园、康虹花园、新虹桥雅苑、翠景园、虹桥融景、西郊大公馆、西郊家园、西郊家化苑、民主村小区、璀璨名邸;
(四)招生顺序与条件:
1.本市户籍
顺序 | 条件 | 提供材料 |
1 | 户籍与房产证权利人相一致的本学区户口 适龄幼儿。 (户主为幼儿本人或直系亲属,房产证权 利人为幼儿本人或直系亲属)。 | 户口本、房产证、出生证 |
2 | 户主为适龄幼儿或直系亲属的本学区户口 适龄幼儿。 | 户口本、出生证 |
3 | 房产证权利人(本学区房产)为适龄幼儿 或直系亲属的本市户籍适龄幼儿。 | 户口本、房产证、出生证 |
4 | 幼儿本人暂无上海市户口,但父母一方具有本学区常住户口。 | 户口本、关系证明(敲章)、结婚证、出生证、《上海市住房租赁合同备案通知书》 |
5 | 幼儿为上海市户籍,居住在本学区租赁房内。 | 户口本、出生证、《上海市住房租赁合同备案通知书》、在本区工作证明及社保流水单 |
★★备注:
(1)户口迁入、房产办理认定截止时间原则上为2023年4月30日。
(2)直系亲属指的是幼儿的爸爸妈妈、爷爷奶奶或外公外婆。
(3)幼儿园依据条件按序招生,如前一顺序已满,后一顺序将由徐泾地区公办幼儿园招生工作领导小组调剂安排进入其他公办园所。同一序位,以户籍申报迁入时间或房产登记时间依次排序录取。
(4)预售合同加大额发票,等同于房产证,同类条件排在房产证的后面。
2.自主招生:非本市户籍(随迁子女)
在满足前五类适龄幼儿的入园需求后,如学额有余,由徐泾地区公办幼儿园招生工作领导小组统筹制定自主招生原则,并报区教育局同意后,实施自主招生。
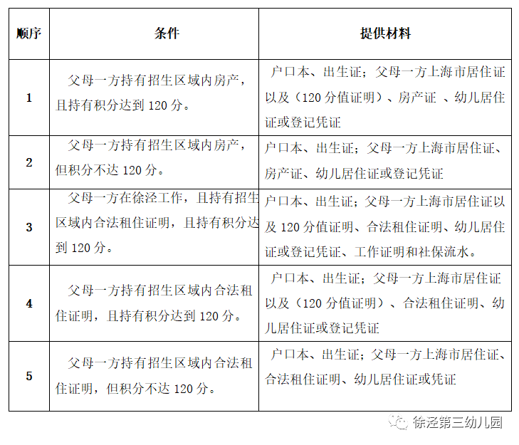
顺序 | 条件 | 提供材料 |
1 | 父母一方持有招生区域内房产,且持有积分达到120分。 | 户口本、出生证;父母一方上海市居住证以及120积分通知书、社保流水单、房产证 、幼儿居住证或登记凭证 |
2 | 父母一方持有招生区域内房产,但积分不达120分。 | 户口本、出生证;父母一方上海市居住证及社保流水单、房产证、幼儿居住证或登记凭证 |
3 | 父母一方在徐泾工作,且持有招生区域内合法租住证明,且持有积分达到120分。 | 户口本、出生证;父母一方上海市居住证以及120积分通知书、在徐泾工作证明和社保流水单、《上海市住房租赁合同备案通知书》、幼儿居住证或登记凭证。 |
4 | 父母一方持有招生区域内合法租住证明,且持有积分达到120分。 | 户口本、出生证;父母一方上海市居住证以及120积分通知书、在本区工作证明、社保流水单、《上海市住房租赁合同备案通知书》、幼儿居住证或登记凭证 |
5 | 父母一方持有招生区域内合法租住证明,但积分不达120分。 | 户口本、出生证;父母一方上海市居住证;在本区工作证明、社保流水单、《上海市住房租赁合同备案通知书》、幼儿居住证或凭证 |
★★备注:
(1)幼儿持有效期内《上海市居住证》或《居住登记凭证》,父母一方须持有效期内《上海市居住证》且一年内(2022年7月1日至2023年6月30日)参加本市职工社会保险满6个月的证明(不含补缴,政策允许的补缴除外),或连续3年(从首次登记日起至2023年6月30日)在街镇社区事务受理服务中心办妥灵活就业登记。
(2)预售合同加大额发票,等同于房产证,同类条件排在房产证的后面。
(3)根据学额情况,按照以上招生条件依次录取,额满为止。
(五)关于港、澳、台地区及外籍幼儿的入园
1.法定监护人在本区合法任职或就业、并已在本区购房的香港、澳门、台湾地区和外籍适龄幼儿愿意就读公办幼儿园的,可持相关证明参照本区适龄幼儿就近报名入园。
2.法定监护人在本区合法任职或就业、合法租住于本区并愿意就读公办幼儿园的香港、澳门、台湾地区和外籍的适龄幼儿,本着就近入园和统筹安排的原则,结合本区学前教育实际由区教育局协调安排入园。
四、招生时间安排
时间 | 工作内容 |
4月14日 | 区教育局向社会公布2023年青浦区学前教育(城区)学区示意图。 |
4月20日-27日 | 家长登录“上海市适龄幼儿入园信息登记系统” 完成信息登记,获取登记表、登记编号。 |
5月5日 | 区教育局向社会公布2023年青浦区幼儿园招生公告(幼儿园性质、级别、联系电话、地址、收费标准、招生人数、招生区域等)。 |
5月6日 | 向社会公布本园招生简章。 |
5月8日-12日 | 家长登录“青浦区适龄幼儿入园报名平台”填报报名信息、提交报名。 |
5月25日 | 幼儿园向网上验证通过的幼儿家长发送验证通过短信。 |
5月27日、28日 | 幼儿园根据实际情况需要进行补充验证。 |
6月24日 | 幼儿园发放第一批入园通知书(本市户籍幼儿)。 |
7月8日 | 幼儿园发放第二批补充入园通知书。 |
五、关于中大班幼儿的插班入园
1.招生名额
大班人数:12人
2.转园或插班的基本条件:
2017年9月1日至2018年8月31日期间出生的大班年龄段幼儿。入园条件参照适龄幼儿招生条件,视具体情况依次满足。上一年度因身体状况等特殊原因延迟入园的幼儿,优先满足。
3.中、大班转园或插班与招生工作同步进行,家长按照学区示意图、各园招生简章的条件,进行电话预约报名,根据电话预约的时间,于5月27日、28日至幼儿园分批进行现场登记和材料审核。原则上中途不再办理转园手续。
六、招生咨询:
工作日:8:00—16:00
联系电话:69760981
联系老师: 诸老师
七、其他说明
1. 本方案由徐泾镇公办幼儿园招生工作领导小组共同研究商讨后确定。
2. 本方案依据《青浦区教育局关于2023年学前教育招生工作意见》进行,如有不同以上级文件精神为准。
3. 与镇卫生院协调确定新生入园体检日期,体检合格者方可入园。
根据《上海市教育委员会关于做好2024年本市学前教育阶段适龄幼儿入园工作的通知》、《青浦区教育局关于2024年学前教育招生工作意见》等要求,结合徐泾地区的实际情况,经多次集体讨论,制定《2024学年青浦区徐泾第三幼儿园招生工作方案》,以确保招生工作规范、有序地开展。
一、幼儿园基本信息
1.幼儿园性质及等级:公办二级一类幼儿园
2. 收费标准:按照区物价部门规定执行,每月保育教育费175元。代办服务性收费:按需征询后收取。
3. 幼儿园地址:徐泾镇徐灵路181号
A DATR
IN SPRING
二、幼儿园招生原则
1.坚持公开、公正、公平、透明的原则:按青浦区统一规定的时间和内容向社会公开招生信息和招生细则。
2.坚持按照市相关班级数和班额数的设定要求。
3.关于来沪随迁人员子女的入园:在保障本市户籍适龄幼儿入园基础上学额有余的,可依据来沪人员持房产、有效期内《上海市居住证》、积分达到标准分值、持有年限等条件设定优先顺序依次录取。幼儿须持有效期内《上海市居住证》或《居住登记凭证》。
4.关于特殊幼儿的入园:对可参加正常集体活动的特殊儿童,可根据其特殊的类别和程度,安排随班就读或推荐至区内学前特教机构(班)。
三、招生对象与条件
(一)招生班级和班额数:
4个小班、幼儿数100名
(二)招生对象:
2020年9月1日至2021年8月31日期间出生的、身体健康(无慢性传染病)、可正常参加集体活动、并符合招生区域范围要求的适龄儿童,为2024学年我园招生对象。
(三)招生区域范围:
二联佳苑、久事西郊名墅、久事西郊花园、新虹桥雅苑、璀璨云邸、西郊家园、翠景园、虹桥融景、西郊大公馆、二联馨苑、二联家园1区、二联家园2区、二联家园3区、罗家锦苑、东方明珠花园、康虹花园、康虹佳园、康虹园、虹润璟庭、玉兰清苑一期、玉兰清苑二期。
(四)招生顺序与条件:
1.本市户籍
★★备注:
(1)户口迁入、房产办理认定截止时间原则上为2024年4月30日。
(2)直系亲属指的是幼儿的爸爸妈妈、爷爷奶奶或外公外婆。
(3)幼儿园依据条件按序招生,如前一顺序已满,后一顺序将由徐泾地区公办幼儿园招生工作领导小组调剂安排进入其他公办园所。同一序位,以户籍申报迁入时间或房产登记时间依次排序录取。
(4)预售合同加大额发票,等同于房产证,同类条件排在房产证的后面。
2.自主招生:非本市户籍(随迁子女)
★★备注:
(1)幼儿持有效期内《上海市居住证》或《居住登记凭证》,父母一方须持有效期内《上海市居住证》且一年内(2023年7月1日至2024年6月30日)参加本市职工社会保险满6个月的证明(不含补缴),或连续3年(从首次登记日起至2024年6月30日)在街镇社区事务受理服务中心办妥灵活就业登记。
(2)预售合同加大额发票,等同于房产证,同类条件排在房产证的后面。
(3)根据学额情况,按照以上招生条件依次录取,额满为止。
(五)关于港、澳、台地区及外籍幼儿的入园
1.法定监护人在本区合法任职或就业、并已在本区购房的香港、澳门、台湾地区和外籍适龄幼儿愿意就读公办幼儿园的,可持相关证明参照本区适龄幼儿就近报名入园。
2.法定监护人在本区合法任职或就业、合法租住于本区并愿意就读公办幼儿园的香港、澳门、台湾地区和外籍的适龄幼儿,本着就近入园和统筹安排的原则,结合本区学前教育实际由区教育局协调安排入园。
四、招生时间安排
五、关于中大班幼儿的插班入园
1.招生名额
中班人数:7人
大班人数:2人
2.招生范围
二联佳苑、久事西郊名墅、久事西郊花园、新虹桥雅苑、璀璨云邸、西郊家园、翠景园、虹桥融景、西郊大公馆、二联馨苑、二联家园1区、二联家园2区、二联家园3区、罗家锦苑、东方明珠花园、康虹花园、康虹佳园、康虹园、虹润璟庭、玉兰清苑一期、玉兰清苑二期。
3.转园或插班的基本条件
2019年9月1日至2020年8月31日期间出生的中班年龄段幼儿。
2018年9月1日至2019年8月31日期间出生的大班年龄段幼儿。
入园条件参照适龄幼儿招生条件,视具体情况依次满足。上一年度因身体状况等特殊原因延迟入园的幼儿,优先满足。
4.工作流程
电话登记——线下审核——入园通知
中、大班转园或插班与招生工作同步进行,家长按照学区示意图、各园招生简章的条件,进行电话预约登记。
5.具体安排
1.电话登记:家长根据公示的招生咨询电话与园所预约线下审核的时间。
2.线下审核:于5月25日或26日至幼儿园进行现场材料审核。幼儿园根据家长提供的材料,按照招生条件依次录取。
3.入园通知:在7月13日之前发放入园通知
六、招生咨询
工作日:8:00 —16:00
联系电话:69760716
联系老师:诸老师
七、其他说明
1. 本方案由徐泾镇公办幼儿园招生工作领导小组共同研究商讨后确定。
2. 本方案依据《青浦区教育局关于2024年学前教育招生工作意见》进行,如有不同以上级文件精神为准。
3. 与镇卫生院协调确定新生入园体检日期,体检合格者方可入园。
上海市青浦区徐泾第三幼儿园
徐泾地区公办幼儿园招生工作领导小组
徐泾第三幼儿园
以上内容来源于“徐泾第三幼儿园”公众号
招生啦
根据《上海市教育委员会关于做好2025年本市学前教育阶段适龄幼儿入园工作的通知》、《青浦区教育局关于2025年学前教育招生工作意见》等要求,结合徐泾地区的实际情况,经多次集体讨论,制定《2025学年青浦区徐泾第三幼儿园招生工作方案》,以确保招生工作规范、有序地开展。
一、幼儿园基本信息
1.幼儿园性质及等级:上海市高质量幼儿园、公办二级一类幼儿园
2. 收费标准:按照区物价部门规定执行,每月保育教育费175元。代办服务性收费:按需征询后收取。
3. 幼儿园地址:徐泾镇徐灵路181号
招生季
招生季
二、幼儿园招生原则
1.坚持公开、公正、公平、透明的原则:按青浦区统一规定的时间和内容向社会公开招生信息和招生细则。
2.坚持按照市相关班级数和班额数的设定要求。
3.关于来沪随迁人员子女的入园:在保障本市户籍适龄幼儿入园基础上学额有余的,可依据来沪人员持房产、有效期内《上海市居住证》、积分达到标准分值、持有年限等条件设定优先顺序依次录取。幼儿须持有效期内《上海市居住证》或《居住登记凭证》。
4.关于特殊幼儿的入园:对可参加正常集体活动的特殊儿童,可根据其特殊的类别和程度,安排随班就读或推荐至区内学前特教机构(班)。
三、招生对象与条件
(一)招生班级和班额数:5个小班、幼儿数125名
(二)招生对象:
2021年9月1日至2022年8月31日期间出生的、身体健康(无慢性传染病)、可正常参加集体活动、并符合招生区域范围要求的适龄儿童,为2025学年我园招生对象。
(三)招生区域范围:
二联佳苑、久事西郊名墅、久事西郊花园、新虹桥雅苑、璀璨云邸、西郊家园、翠景园、虹桥融景、西郊大公馆、二联馨苑、二联家园1区、二联家园2区、二联家园3区、罗家锦苑、东方明珠花园、康虹花园、康虹佳园、康虹园、虹润璟庭、玉兰清苑一期、玉兰清苑二期、民主村
(四)招生顺序与条件:
1.本市户籍
★★备注:
(1)户口迁入、房产办理认定截止时间原则上为2025年4月30日。
(2)直系亲属指的是幼儿的爸爸妈妈、爷爷奶奶或外公外婆。
(3)幼儿园依据条件按序招生,如前一顺序已满,后一顺序将由徐泾地区公办幼儿园招生工作领导小组调剂安排进入其他公办园所。同一序位,以户籍申报迁入时间或房产登记时间依次排序录取。
(4)预售合同加大额发票,等同于房产证,同类条件排在房产证的后面。
2.自主招生:非本市户籍(随迁子女)
★★备注:
(1)幼儿持有效期内《上海市居住证》或《居住登记凭证》,父母一方须持有效期内《上海市居住证》且一年内(2024年7月1日至2025年6月30日)参加本市职工社会保险满6个月的证明(不含补缴),或连续3年(从首次登记日起至2025年6月30日)在街镇社区事务受理服务中心办妥灵活就业登记。
(2)预售合同加大额发票,等同于房产证,同类条件排在房产证的后面。
(3)根据学额情况,按照以上招生条件依次录取,额满为止。
(五)关于港、澳、台地区及外籍幼儿的入园
1.法定监护人在本区合法任职或就业、并已在本区购房的香港、澳门、台湾地区和外籍适龄幼儿愿意就读公办幼儿园的,可持相关证明参照本区适龄幼儿就近报名入园。
2.法定监护人在本区合法任职或就业、合法租住于本区并愿意就读公办幼儿园的香港、澳门、台湾地区和外籍的适龄幼儿,本着就近入园和统筹安排的原则,结合本区学前教育实际由区教育局协调安排入园。
四、招生时间安排
五、关于中大班幼儿的插班入园
1.招生名额:
中班人数:14人
大班人数:2人
2.转园或插班的基本条件:
2019年9月1日至2020年8月31日期间出生的大班年龄段幼儿和2020年9月1日至2021年8月31日期间出生的中班年龄段幼儿。入园条件参照小班幼儿招生条件,视具体情况依次满足。上一年度因身体状况等特殊原因延迟入园的幼儿,优先满足。
中、大班转园或插班与招生工作同步进行,家长按照学区、各园招生简章的条件,进行电话预约报名,根据电话预约的时间,于5月24日、25日至幼儿园分批进行现场登记和材料审核,按照招生条件依次录取。原则上中途不再办理转园手续。
3.入园通知:在7月12日之前发放入园通知
六、招生咨询:
工作日:8:00--11:00 13:00--16:00
联系电话:69760716
联系老师: 姚老师
★ 如遇电话忙线或招生老师外出无人接听,请耐心等候或稍后尝试拨打,敬请谅解~
七、其他说明:
1. 本方案由徐泾镇公办幼儿园招生工作领导小组共同研究商讨后确定。
2. 本方案依据《青浦区教育局关于2025年学前教育招生工作意见》进行,如有不同以上级文件精神为准。
3. 与镇卫生院协调确定新生入园体检日期,体检合格者方可入园。
声明:本文由上哪学团队(微信公众号ID: shangnaxue)原创整理制作,转载请注明来源和出处,否则追究法律责任。

意见反馈
返回顶部




