上海市澧溪中学(周阳路校区)
上海市澧溪中学(周阳路校区)
周浦镇周阳路29号
学校概况
澧溪中学位于上海市九大卫星镇之一的周浦镇,是一所全日制初级中学。它始建于1958年,迁址于1988年。学校占地15062平方米,建筑面积5318平方米,绿地面积4553平方米,绿化覆盖率百分之35。学校现有教学班28个。 澧溪中学有一支团结务实,开拓进取,奋发有为的德育核心队伍。其中年轻教师占百分之90,大多经过专业班主任培训,成为学校德育工作开展的桥梁。 学校有一支敬业拼搏,勤于钻研,业务素质高的教师骨干队伍。全校专任75人,中高级职称54人,有十余人成为区骨干教师和学科带头人,开展集体备课,实施分层递进,搞活课堂教学,成为学校探索教学改革的新路子。 学校教育教学成绩显著。是首批市行为规范铜牌学校,市初级中学办学先进单位,市绿化合格学校,市少先队雏鹰大队,市档案先进单位。在历年升考中,为市、区重点中学输送大批优秀学生。

招生简章
一、招生对象:符合上海义务教育条件的五年级小学毕业生
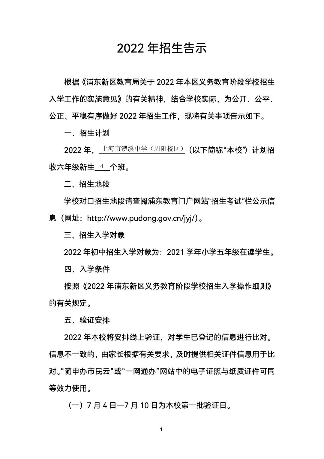
二、招生人数:2020年9月,康沈校区预备年级(六年级)拟开设9个班级,周阳校区拟开设4个班级。
三、对口地段:牛桥村,瑞福路196弄,瑞福路52弄,周泰路32弄,周泰路68弄,周秀路118弄,周秀路168弄,周秀路26弄,周秀路278弄,周秀路336弄,周阳路258弄,周阳路259弄,周祝公路268弄,
一、招生对象:符合上海义务教育条件的五年级小学毕业生
二、招生人数:2020年9月,康沈校区预备年级(六年级)拟开设9个班级,周阳校区拟开设4个班级。
三、对口地段:牛桥村,瑞福路196弄,瑞福路52弄,周泰路32弄,周泰路68弄,周秀路118弄,周秀路168弄,周秀路26弄,周秀路278弄,周秀路336弄,周阳路258弄,周阳路259弄,周祝公路268弄,
| 学校名称 | 所属街道 | 对口地段 | 小区名称 | 情况说明 |
| 澧溪中学[周阳路校区] | 周浦镇 | 瑞福路196弄 | 汇福家园安康里(东) | |
| 澧溪中学[周阳路校区] | 周浦镇 | 瑞福路52弄 | 汇福家园安康里(西) | |
| 澧溪中学[周阳路校区] | 周浦镇 | 周浦镇牛桥村 | 牛桥村 | |
| 澧溪中学[周阳路校区] | 周浦镇 | 周浦镇渔潭村B | 渔潭村 | |
| 澧溪中学[周阳路校区] | 周浦镇 | 周泰路32弄 | 颐谷北苑 | |
| 澧溪中学[周阳路校区] | 周浦镇 | 周泰路68弄 | 颐谷南苑 | |
| 澧溪中学[周阳路校区] | 周浦镇 | 周秀路118弄 | 汇福家园平安里南 | |
| 澧溪中学[周阳路校区] | 周浦镇 | 周秀路168弄 | 汇福家园兴盛里北 | |
| 澧溪中学[周阳路校区] | 周浦镇 | 周秀路26弄 | 汇福家园平安里北 | |
| 澧溪中学[周阳路校区] | 周浦镇 | 周秀路278弄 | 汇福家园兴盛里南 | |
| 澧溪中学[周阳路校区] | 周浦镇 | 周秀路336弄 | 汇福家园昌盛里北 | |
| 澧溪中学[周阳路校区] | 周浦镇 | 周阳路258弄 | 汇福家园祥和里(西) | |
| 澧溪中学[周阳路校区] | 周浦镇 | 周阳路259弄 | 汇福家园祥和里(东) | |
| 澧溪中学[周阳路校区] | 周浦镇 | 周祝公路268弄 | 金海岸 |
周阳校区2022招生公示:
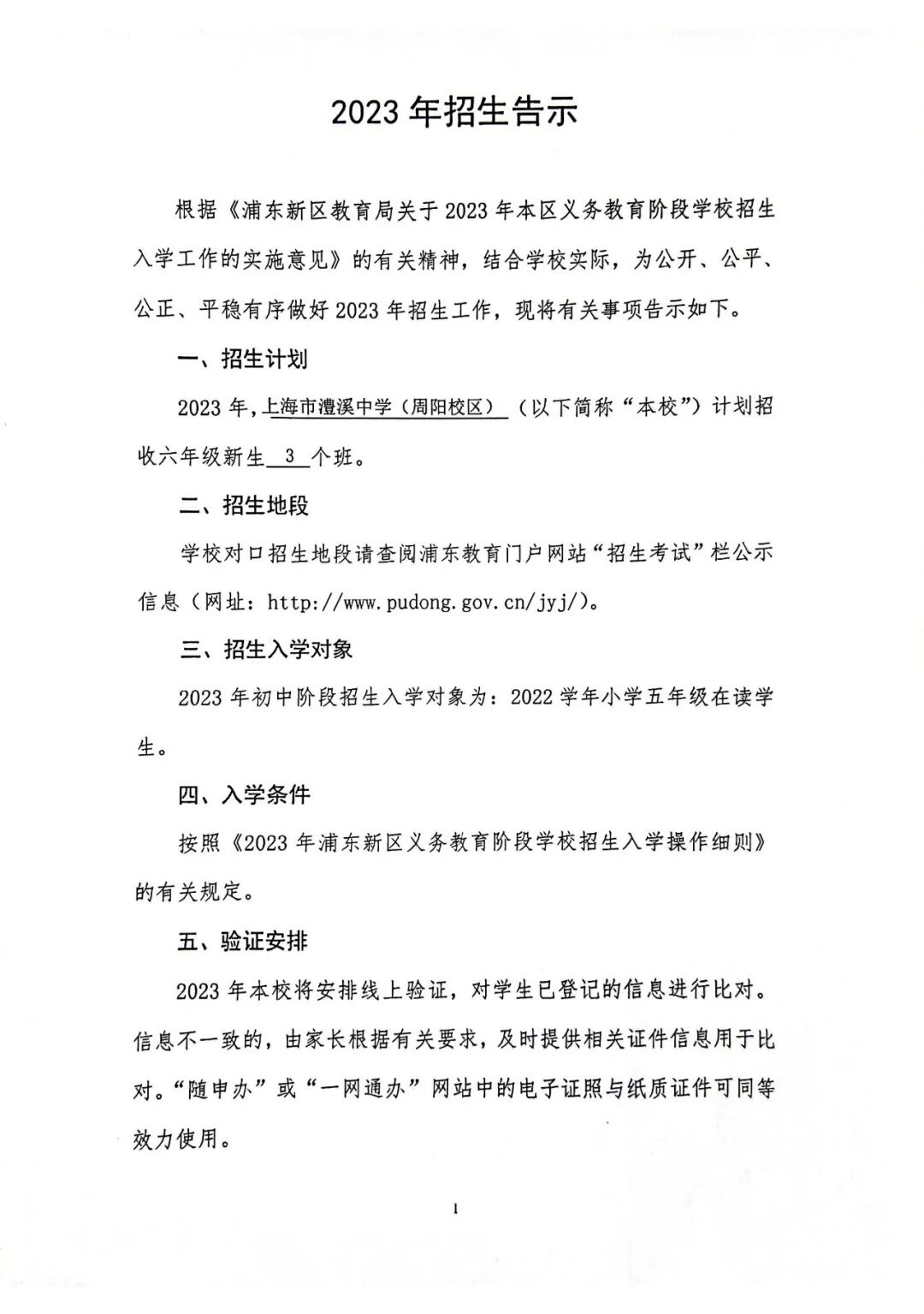
周阳校区2023年招生公示:


2024年招生公示
康沈校区2024年招生公示:
年家浜路校区2024年招生公示:
周阳校区2024年招生公示:
莫愁前路无知己
天下谁人不识君
欢迎关注
澧溪中学公众号
以上内容来源于“上海市澧溪中学”公众号
2025年招生公示
康沈校区2025年招生公示:
年家浜路校区2025年招生公示:
周阳校区2025年招生公示:
莫愁前路无知己
天下谁人不识君

欢迎关注
澧溪中学公众号
声明:本文由上哪学团队(微信公众号ID: shangnaxue)原创整理制作,转载请注明来源和出处,否则追究法律责任。

意见反馈
返回顶部




