上海市浦东模范实验中学
上海市高东中学(初中部)
上海市民办金苹果学校(初中部)
上海立信会计金融学院附属高行中学(初中部)
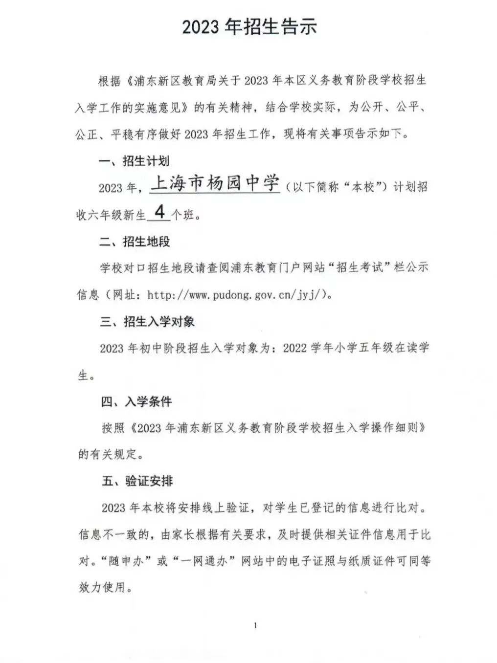
上海市杨园中学
高东镇卢家宅50号
学校概况
上海市杨园中学是一所初级中学,创建于1958年,地处浦东新区高东镇杨园,占地面积30亩。学校现有教学班15个,预备年级六个班,初二五个班,初三三个班,初一四个班。学校有教职工49人,其中高级教师6人,一级教师30人,二级教师3人,本科学历37人,占教职工总数90%。学校拥有特级教师1名,新区学科带头人1名,区骨干教师4名,校级骨干教师12名。 2002年,学校被纳入新区22所需重点改造学校,启动第二期改造,新建1600 m2综合办公楼及专用教室,1000 m2风雨操场,建成室内篮球场。对3600 m2的绿化重新进行布置、种绿。校园环境优美。学校配备音、美、劳技、电教、理化生实验室等专用教室;配备多媒体、语音室、电子备课室、电脑房等电化教室。

招生简章
招生信息
学校按照免试就近入学的原则,根据上级教育主管部门核定的招生计划、招生区域及入学条件安排入学。 明示与承诺 学校根据上级教育主管部门要求,承诺: 1.学校实行均衡分班,不开设重点班、快慢班、特色班、实验班。 2.学校在招生入学过程中,不组织报名或变相报名,不举行任何形式的测试、测评、面试、面谈或调查,不收取任何学生的简历等材料;招生录取不与任何教育培训机构挂钩。 学校地址:高东镇上游村卢家宅50号 招生咨询电话:50212926(金老师);68489986(顾老师)
2021年招生告示
| 招收年级 | 序号 | 学校名称 | 所属街道 | 对口地段 | 小区名称 | 情况说明 |
| 6 | 1757 | 杨园中学 | 高东镇 | 高东镇灯塔村 | ||
| 6 | 1758 | 杨园中学 | 高东镇 | 高东镇东民村 | ||
| 6 | 1759 | 杨园中学 | 高东镇 | 高东镇革新村 | ||
| 6 | 1760 | 杨园中学 | 高东镇 | 高东镇金光村 | ||
| 6 | 1761 | 杨园中学 | 高东镇 | 高东镇竞赛村 | ||
| 6 | 1762 | 杨园中学 | 高东镇 | 高东镇龙桥村 | ||
| 6 | 1763 | 杨园中学 | 高东镇 | 高东镇上游村 | ||
| 6 | 1764 | 杨园中学 | 高东镇 | 高东镇先锋村 | ||
| 6 | 1765 | 杨园中学 | 高东镇 | 高东镇徐路村 | ||
| 6 | 1766 | 杨园中学 | 高东镇 | 高东镇杨园新村 | ||
| 6 | 1767 | 杨园中学 | 高东镇 | 高东镇永新村 | ||
| 6 | 1768 | 杨园中学 | 高东镇 | 高东镇踊跃村 | ||
| 6 | 1769 | 杨园中学 | 高东镇 | 新龙路203弄 | 杨园新村三村 | |
| 6 | 1770 | 杨园中学 | 高东镇 | 新龙路289弄 | 杨园新村三村 | |
| 6 | 1771 | 杨园中学 | 高东镇 | 新龙路389弄 | 杨园新村七村 | |
| 6 | 1772 | 杨园中学 | 高东镇 | 新龙路423弄 | 杨园新村七村 | |
| 6 | 1773 | 杨园中学 | 高东镇 | 新龙路489弄 | 杨园新村金纬东苑 | |
| 6 | 1774 | 杨园中学 | 高东镇 | 新龙路69弄 | 杨园新村宸东欣莲苑 | |
| 6 | 1775 | 杨园中学 | 高东镇 | 新龙路83弄 | 杨园新村一村 | |
| 6 | 1776 | 杨园中学 | 高东镇 | 新园路32弄 | 杨园新村一村 | |
| 6 | 1777 | 杨园中学 | 高东镇 | 新园路50弄 | 杨园新村一村 | |
| 6 | 1778 | 杨园中学 | 高东镇 | 新园路68弄 | 杨园新村一村 | |
| 6 | 1779 | 杨园中学 | 高东镇 | 新园路251弄 | 杨园新村欣连苑 | |
| 6 | 1780 | 杨园中学 | 高东镇 | 新园路436弄 | 欣杨景苑 | |
| 6 | 1781 | 杨园中学 | 高东镇 | 新园路439弄 | 杨园新村金隆家园 | |
| 6 | 1782 | 杨园中学 | 高东镇 | 新园路206弄 | 杨园新村四村 | |
| 6 | 1783 | 杨园中学 | 高东镇 | 新园路288弄 | 杨园新村四村 | |
| 6 | 1784 | 杨园中学 | 高东镇 | 新园路65弄 | 杨园新村二村 | |
| 6 | 1785 | 杨园中学 | 高东镇 | 新跃路154弄 | 杨园新村二村 | |
| 6 | 1786 | 杨园中学 | 高东镇 | 新跃路64弄 | 杨园新村二村 | |
| 6 | 1787 | 杨园中学 | 高东镇 | 园二路299弄 | 杨园新村广盛佳苑 | |
| 6 | 1788 | 杨园中学 | 高东镇 | 园一路 | ||
| 6 | 1789 | 杨园中学 | 高东镇 | 园一路41弄 | 杨园新苑 | |
| 6 | 1790 | 杨园中学 | 高东镇 | 园洲路 | ||
| 6 | 1791 | 杨园中学 | 高东镇 | 园洲路189弄 | 杨园新村杨盛佳苑 | |
| 6 | 1792 | 杨园中学 | 高东镇 | 赵高公路 | ||
| 6 | 1793 | 杨园中学 | 高东镇 | 赵高公路1389弄 | 龙腾阁小区 | |
| 6 | 1794 | 杨园中学 | 高东镇 | 赵高公路968号 | 杨园别墅 | |
| 6 | 1795 | 杨园中学 | 高东镇 | 高东镇镇南路 | ||
| 6 | 1796 | 杨园中学 | 高东镇 | 园二路 | ||
| 6 | 1797 | 杨园中学 | 高东镇 | 园三路 | ||
| 6 | 1798 | 杨园中学 | 高东镇 | 园四路 | ||
| 6 | 1799 | 杨园中学 | 高东镇 | 园恒路 |
招生告示
上海市杨园中学欢迎你的到来







上海市杨园中学
2024年招生告示
上海市杨园中学
供稿|教导处
排版|顾悦华
审核|党支部
以上内容来源于“上海市杨园中学”公众号
上海市杨园中学
2025年招生告示
制作:杨树园微视界团队
1.招生对象
2.招生计划
3.学校费用
4.对口地段
5.学校特色
声明:本文由上哪学团队(微信公众号ID: shangnaxue)原创整理制作,转载请注明来源和出处,否则追究法律责任。

意见
返回上哪学(上海)科技有限公司版权所有Copyright©2019-2021沪ICP备2021001920号-1
恭喜您,申请提交成功!

