上海市博文学校(小学)
上海市裘锦秋实验学校(小学部)
上海市裘锦秋实验学校(小学部)
新桥路55号
学校概况
招生简章
2020年上海市裘锦秋实验学校招生通告
一、招生对象
2013年9月1日~2014年8月31日出生,年满6周岁的本校对口常住户口适龄儿童、人户分离本校对口居住地登记入学的本市户籍适龄儿童、符合本校对口入学条件的非本市户籍及港、澳、台、外籍适龄儿童。确因身体状况等特殊原因不能当年度入学的,可向区教育行政部门申请推迟一年入学。上一年度因身体状况等特殊原因未入学的,可向区教育行政部门提出入学申请。
二、网上入学信息登记、网上报名的日期
⒈适龄儿童网上登记、确认时间:4月8日~4月23日
⒉公办小学网上报名时间:4月26日~4月30日
⒊民办小学网上报名时间:4月26日~4月28日
三、适龄儿童网上信息登记确认流程
⒈2020年黄浦区小学招生继续启用“上海市义务教育入学报名系统”(shrxbm.edu.sh.gov.cn),采用“网上登记、信息采集+现场确认”的办法,实行适龄儿童入学信息登记、公民办小学网上报名等办法,利用现代信息技术实施招生入学工作。
⒉4月8日~4月23日为全市“上海市义务教育入学报名系统”登记时间,适龄儿童必须在此时段获取《上海市小学入学信息登记表》(以下简称“登记表”)和《入学报名告知书》(以下简称“告知书”),完成信息登记、确认。在园适龄儿童家长可在就读幼儿园登记孩子入学信息,获取登记表和告知书,完成信息登记、确认;未入园适龄儿童家长通过“黄浦区小学入学信息登记预约平台”(见表1)预约时段,带好相关证明材料,到我区指定地点(见表1)登记孩子入学信息,获取登记表和告知书,完成信息登记、确认。
⒊监护人需仔细核对登记表所提供的各项内容,如果发现其中有信息与实际情况不符,请及时与登记表发放点取得联系。登记表中灰色部分的信息如需修改,请先至公安或人保等相关部门更改后,通过“黄浦区小学入学信息登记预约平台”(见表1)预约时段,带好相关更正证明到我区指定地点(见表1)进行修改。
⒋家长获取登记表后,须在4月23日前按照规定样式上传适龄儿童的照片,作为入学报名的重要依据。
表1:信息登记区指定登记点
时间 | 区指定登记点(地址) | 需提前预约,请扫二维码 | 查看预约结果 |
4月8日 ~ 4月23日 期间工作日 | 黄浦区教育考试中心 (凤阳路152号) |
|
|
4月8日 ~ 4月23日 期间周六 (即4月11、18日) | 黄浦区教育考试中心 (长沙路1号) | https://hpezhaoban.wjx.cn/resultquery.aspx?activity=64715398
|
⒌登记表中监护人签字栏中的签字人必须是表内所填的监护人。表中联系电话请填写监护人手机,保持手机畅通,用于接收报名过程中的各类通知。
⒍本市户籍的适龄儿童在进行入学信息登记时,家长只能在“户籍地就读”或“居住地就读”中选择一个。一旦做出选择,不得进行更改。
7.信息登记、确认后,由监护人填写的绑定手机将于现场验证前接收到“上海基教”关于现场验证地点的短信:地段生到对口学校;本市户籍人户分离居住地入学儿童、非本市户籍及港、澳、台、外籍儿童到所属街道指定登记点(见表2)现场验证。家长也可登录“上海市义务教育入学报名系统” 查看相关信息。(shrxbm.edu.sh.gov.cn)
表2:现场验证各街道指定登记点
所属街道 | 登记点学校名称 | 学校地址 |
外滩街道 | 报童小学 | 山西南路35号 |
南京东路街道 | 上海市裘锦秋实验学校 | 新桥路55号 |
豫园街道 | 光明小学 | 盛家街40号 |
小东门街道 | 董家渡路第二小学 | 西姚家弄48号 |
老西门街道 | 梅溪小学 | 永宁街20号 |
半淞园街道 | 新凌小学 | 西凌家宅路90弄33号 |
淮海中路街道 | 淮海中路小学 | 淡水路93号 |
瑞金二路街道 | 巨鹿路第一小学 | 南昌路366号 |
打浦桥街道 | 海华小学 | 瑞金南路85号 |
五里桥街道 | 瞿溪路小学 | 瞿溪路1117号 |
四、公办小学现场确认时间、流程、所需材料及录取方法
5月16日~5月17日为公办小学第一批验证日,适龄儿童的监护人带好相关材料(材料要求见各表格),按短信或报名系统信息提示携儿童到本校进行现场验证。
5月30日为公办小学的第二批验证日,未被民办小学录取及网上未报名的适龄儿童的监护人带好相关材料(材料要求见各表格),按短信或报名系统信息提示携儿童到本校进行现场验证。
㈠本区户籍对口适龄儿童
第一批验证时间:5月16日~5月17日,8:30~11:30,13:30~16:00;
第二批验证时间:5月30日,8:30~11:30,13:30~16:00;
表3:本区户籍对口适龄儿童相关材料要求
序号 | 证件 | 具体要求 | 家长提供 |
1 | 《上海市小学入学信息登记表》 | 原件 | 原件 |
2 | 儿童户口簿 | 地址页、儿童本人页 | 原件及复印件 |
3 | 房产证、房卡 | 户籍地入学地址 | 原件及复印件 |
4 | 上海市预防接种证(白卡) | 已完成接种的、姓名与户口簿一致 | 原件及复印件 |
上海市预防接种证(绿本) | 未完成接种的、姓名与户口簿一致 | 原件及姓名页复印件 |
区教育行政部门首先安排本区户籍地(户主为直系亲属或儿童本人)与居住地(产权人或承租人为直系亲属或儿童本人)一致的适龄儿童对口入学,当本区户籍适龄儿童报名人数超过对口学校招收学额时,依次按照适龄儿童与户主的关系、入户籍时间长短顺序等安排入学,超出学额部分实行区域内统筹安排入学,黄浦区每户地址五年内只享有一次同校对口入学的机会(二胎或多胞胎除外)。
未被民办小学录取的适龄儿童,根据第一批公办小学验证和已分配入学的实际情况,以本市户籍人户一致优先、同类排序靠后为原则,按照有关学校招生细则安排入学。
㈡申请本区居住地入学的本市户籍适龄儿童
第一批验证时间:5月17日,8:30~11:30,13:30~16:00;
第二批验证时间:5月30日,8:30~11:30,13:30~16:00。
表4:申请本区居住地入学的本市户籍适龄儿童相关材料要求
序号 | 证件 | 具体要求 | 家长提供 |
1 | 《上海市小学入学信息登记表》 | 原件 | 原件 |
2 | 儿童户口簿 | 地址页、儿童本人页 | 原件及复印件 |
3 | 《本市户籍人户分离人员居住登记(回执)》或《本市户籍人户分离人员居住登记申请(回执)》 | 儿童本人(受理截止日为4月23日) | 原件及复印件 |
4 | 房产证、房卡或《上海市居住房屋租赁合同登记备案通知书》 | 居住地入学地址 | 原件及复印件 |
5 | 上海市预防接种证(白卡) | 已完成接种的、姓名与户口簿一致 | 原件及复印件 |
上海市预防接种证(绿本) | 未完成接种的、姓名与户口簿一致 | 原件及姓名页复印件 |
对于申请居住地入学的适龄儿童,按照购房时间、与直系亲属同住情况、实际居住地年限等,先在所居住地街道内的小学统筹安排,黄浦区每户地址五年内只享有一次同校对口入学的机会(二胎或多胞胎除外)。若实际报名登记数大于街道内各学校计划招生总数时,则在全区小学内统筹,依次顺序为:
①适龄儿童的居住地与其直系亲属的户籍地址相一致;
②适龄儿童与其直系亲属为房产证上的产权人,并共同拥有全部产权;
③其他情况。
④未被民办小学录取的适龄儿童。
㈢符合本区入学条件的非本市户籍适龄儿童
第一批验证时间:5月17日,8:30~11:30,13:30~16:00;
第二批验证时间:5月30日,8:30~11:30,13:30~16:00。
表5:符合本区入学条件的非本市户籍适龄儿童相关材料要求
序号 | 证件 | 具体要求 | 家长提供 |
1 | 《上海市小学入学信息登记表》 | 原件 | 原件 |
2 | 儿童户口簿 | 地址页、儿童本人页 | 原件及复印件 |
3 | 监护人(父母双方)户口簿 | 地址页、父母本人页 | 原件及复印件 |
4 | 儿童出生证明 | 出生证明上儿童姓名与户口簿及居住证一致、出生证明上监护人姓名及证件号码与户口簿及居住证一致 | 原件及复印件 |
5 | 儿童《上海市居住证》或《居住登记凭证》 | 姓名及证件号码与户口簿及出生证明上一致、居住地址与监护人居住证上及儿童信息表上一致 | 有效期内的《上海市居住证》或《居住登记凭证》原件及复印件 |
6 | 监护人(父母一方)持《上海市居住证》 | 监护人姓名及证件号码与户口簿及儿童出生证明上一致、居住地址与儿童居住证上及儿童信息表上一致。 | 有效期内的《上海市居住证》原件及复印件。 |
7 | 监护人(父母一方)参加本市职工社会保险记录或灵活就业登记 | 持有效《上海市居住证》的监护人一方还需提供一年内满六个月的本市职工社会保险缴费记录(2019年7月1日至2020年6月30日,不含补缴,因疫情防控需要允许补缴的除外)原件及持证人在“上海社会保险服务网”网上查询缴费记录的六位数密码;或连续3年办妥的灵活就业登记(从首次登记日起至2020年6月30日)原件 | 社会保险缴费记录单及网上查询六位数密码或灵活就业登记原件及复印件 |
8 | 监护人(父母一方)《上海市居住证》积分通知书 | 提供近6个月打印的通知书原件 | 原件 |
9 | 监护人身份证(父母双方) | 姓名及证件号码与户口簿、居住证及儿童出生证明上一致 | 原件及正反面复印件 |
10 | 房产证、房卡或《上海市居住房屋租赁合同登记备案通知书》 | 儿童本人或直系亲属 | 原件及复印件 |
11 | 上海市预防接种证(白卡) | 已完成接种的、姓名与户口簿一致 | 原件及复印件 |
上海市预防接种证(绿本) | 未完成接种的、姓名与户口簿一致 | 原件及姓名页复印件 |
对于符合条件的适龄儿童先在街道内统筹安排,若实际报名登记数大于街道内各学校计划招生总数时,则在全区小学内统筹。
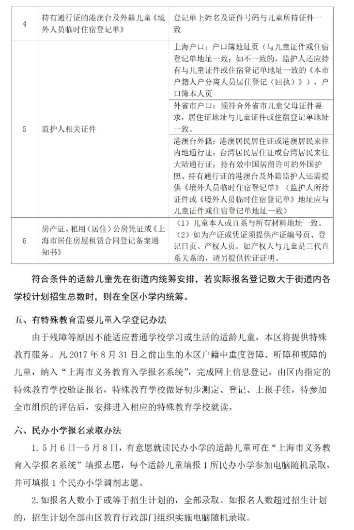
㈣港澳台和外籍适龄儿童
第一批验证时间:5月17日,8:30~11:30,13:30~16:00;
第二批验证时间:5月30日,8:30~11:30,13:30~16:00。
表6:港澳台和外籍适龄儿童材料要求
序号 | 证件 | 具体要求 | 家长提供 |
1 | 《上海市小学入学信息登记表》 | 原件 | 原件 |
2 | 儿童港澳居民居住证或儿童港澳居民来往内地通行证 | 有效期内 | 原件及正反面复印件 |
儿童台湾居民居住证或儿童台湾居民来往大陆通行证 | 有效期内 | 原件及正反面复印件 | |
儿童外国护照 | 有效期内、照片页、有效中国签证页 | 原件及复印件 | |
3 | 儿童出生证明 | 出生证明上姓名与儿童所持证件一致、监护人姓名及证件号码与监护人所持证件一致 | 原件及复印件 |
4 | 持有通行证的港澳台及外籍儿童《境外人员临时住宿登记单》 | 登记单上姓名及证件号码与儿童所持证件一致 | 原件及复印件 |
5 | 监护人相关证件 | 上海户口:户口簿地址页(与儿童证件或住宿登记单地址一致;如不一致的,监护人还应持有与儿童证件或住宿登记单地址一致的《本市户籍人户分离人员居住登记(回执)》)、户口簿本人页 | 原件及复印件 |
外省市户口:须符合外省市儿童父母证件要求,居住证地址与儿童证件或住宿登记单地址一致。 | 原件及复印件 | ||
港澳台外籍:港澳居民居住证或港澳居民来往内地通行证;台湾居民居住证或台湾居民来往大陆通行证;持中国有效签证的护照、持有通行证的港澳台及外籍监护人《境外人员临时住宿登记单》,监护人所持证件或《境外人员临时住宿登记单》地址应与儿童证件或住宿登记单地址一致) | 原件及复印件 | ||
6 | 房产证、房卡或《上海市居住房屋租赁合同登记备案通知书》 | 儿童本人或直系亲属 | 原件及复印件 |
7 | 上海市预防接种证(白卡) | 已完成接种的、姓名与户口簿一致 | 原件及复印件 |
上海市预防接种证(绿本) | 未完成接种的、姓名与户口簿一致 | 原件及姓名页复印件 |
符合条件的适龄儿童先在街道内统筹安排,若实际报名登记数大于街道内各学校计划招生总数时,则在全区小学内统筹。
五、有特殊教育需要儿童入学登记办法
由于残障等原因不能适应普通学校学习或生活的适龄儿童,本区将提供特殊教育服务。凡2014年8月31日之前出生的本区户籍中重度智障、听障和视障的儿童,纳入“上海市义务教育入学报名系统”,完成网上信息登记,5月17日(8:30~11:30,13:30~16:00)到区内指定的特殊教育学校验证报名,特教学校做好初步测定、登记、上报手续,待参加全市组织的评估后,安排进入相应的特殊教育学校就读。
六、民办小学报名录取办法
⒈4月26日~4月28日,有意愿就读民办小学的适龄儿童可在“上海市义务教育入学报名系统”填报志愿,每个适龄儿童填报1所民办小学参加电脑随机录取,并可填报1个民办小学调剂志愿。
⒉如报名人数小于或等于招生计划的,全部录取。如报名人数超过招生计划的,招生计划全部由区教育行政部门组织实施电脑随机录取。
⒊5月18日~5月19日,对报名人数超过招生计划数的民办学校实施电脑随机录取。电脑随机录取实施全程录像,电脑随机录取过程中引入公证机构参与,向市、区两级教育行政、督导、监察部门以及学校家委会代表等公开,自觉接受社会监督。电脑随机录取结果由区教育行政部门负责公布,导入“上海市义务教育入学报名系统”。
⒋5月23日~5月24日,安排调剂志愿录取。民办学校招生工作于5月27日完成,学校将录取名单上报区教育行政部门。
七、本校招生对口居委
上海市裘锦秋实验学校对口居委:新桥、三德、承兴、福海、福瑞
学校地址:上海市黄浦区新桥路55号,联系电话:63722223
备注:
本校是南京东路街道指定登记点,凡符合本区入学条件的居住地入学适龄儿童和非本市户籍适龄儿童申请入学可以到本校进行验证。
南京东路街道:上海市裘锦秋实验学校
学校地址:黄浦区新桥路55号 联系电话:63722223
黄浦区小学招生工作监督电话:53078139、33134800转教育局小教科
上海市裘锦秋实验学校
二○二○年三月二十日
声明:本文由上哪学团队(微信公众号ID: shangnaxue)原创整理制作,转载请注明来源和出处,否则追究法律责任。








