上海市浦东新区唐镇小学(分校)
上海市浦东新区福山唐城外国语小学(唐龙校区)
上海市浦东新区福山唐城外国语小学(南曹校区)
上海民办启能东方外国语学校(小学部)
上海市浦东新区第二中心小学(张江校区)
上海市浦东新区福山唐城外国语小学(培德校区)
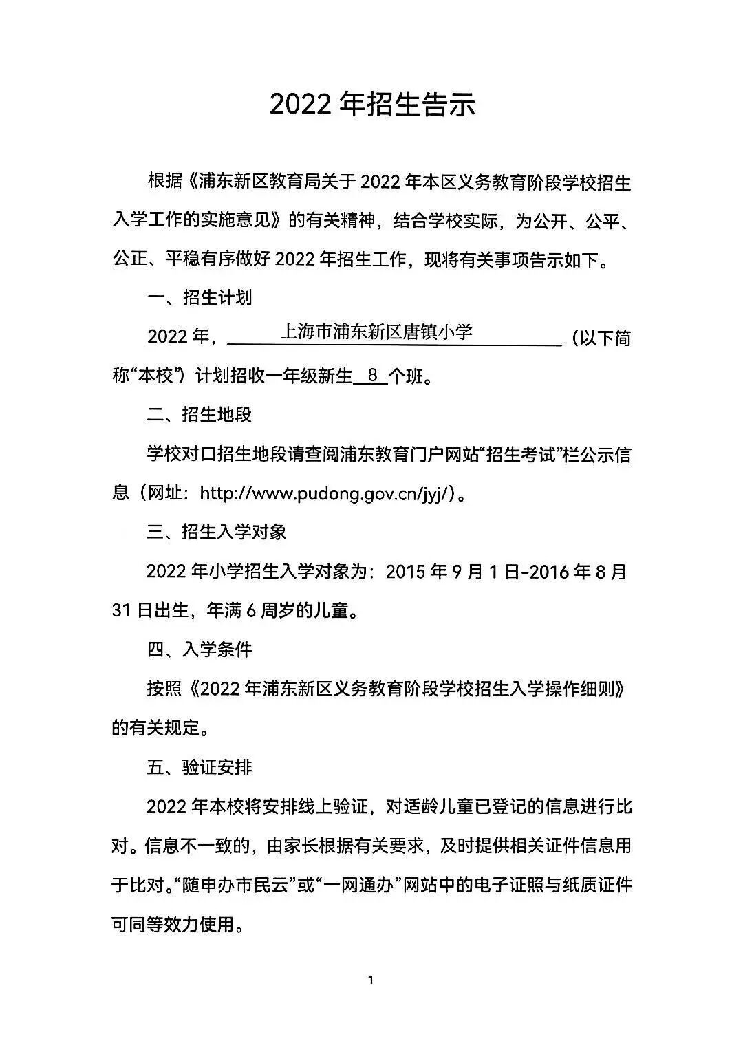
上海市浦东新区唐镇小学(总校)
唐镇唐兴路439号
学校概况
浦东新区唐镇小学,前身为达义公学,创办于1897年,原为教会学校,设在唐镇天主教堂内,后改名为唐镇中心小学,1987年迁于新址,2002年原大众小学并入,学校再次扩建,并改名为浦东新区唐镇小学。 学校拥有教学大楼、行政大楼、综合大楼、体育大楼等五幢,占地面积24198平方米,建筑面积8603平方米。现拥有设备先进的远程教室、配备标准的电脑房、多媒体教室、语言室、音乐室、美术室、生活劳动室等专用教室。 学校现有教学班26个,学生一千余人,在编教职工81人。高级职称教师1名,中级职称教师44名。 学校全面贯彻教育方针,坚持实施素质教育,在教育改革中着重探讨培养学生自我教育和形成健全自我意识与创造能力,促进学生各方面的主动发展。学校被评为浦东新区特色学校。 学校从1987年实施学校内部管理体制改革,顺应时代的发展潮流,开创农村德育、少先队教育,逐步形成了以德育、少先队教育为主阵地,培养学生德、智、体诸方面全面发展的办学特色;以“学生发展为本”,培养学生的创新精神和实践能力,创设主动、和谐、奋进的育人氛围的办学目标;以学校内部体制改革为抓手,德育、少先队工作为突破口,以教育科研为途径,带动学校教育教学工作持续发展的办学理念。 近十多年来,唐镇小学紧跟改革开放的时代步伐,以锐意开拓,大胆创新的时代精神,深入开展学校内部体制的改革,进行良好班队集体建设的实验,实施班主任、辅导员负责制等一系列重大改革措施,开始形成了自己的办学特色。

招生简章
一、招生对象:符合上海义务教育条件的,2013年9月1日-2014年8月31日出生,年满6周岁的儿童
二、招生人数:未公布
三、对口地段:创新东路399号;创新西路199弄;创新西路28弄;创新西路300弄;创新西路338弄;创新西路75弄;创新西路76号;创新中路199弄;创新中路380弄;顾唐路3281弄;南曹路901弄;唐安路1047弄;唐丰路881弄;唐兴路191弄;唐兴路373弄;唐兴路436弄;唐镇大众村;唐镇机口村;唐镇路127弄;唐镇路138弄;唐镇路320弄;唐镇路321弄;唐镇吕三村;唐镇民丰村;唐镇前进村;唐镇唐四村;唐镇唐镇村;唐镇新虹村B;唐镇新镇村;创新西路;创新中路399弄
| 招收年级 | 序号 | 学校名称 | 所属街道 | 对口地段 | 小区名称 | 情况说明 |
| 1 | 3742 | 唐镇小学 | 唐镇 | 创新中路399号 | 绿波城 | 1号-153号 |
| 1 | 3743 | 唐镇小学 | 唐镇 | 创新西路199弄 | 瀚盛家园 | 1号——105号 |
| 1 | 3744 | 唐镇小学 | 唐镇 | 创新西路28弄 | 金色唐城 | 1号——37号 |
| 1 | 3745 | 唐镇小学 | 唐镇 | 创新西路300弄 | 保利金爵 | 1号——68号 |
| 1 | 3746 | 唐镇小学 | 唐镇 | 创新西路333弄 | 唐丰苑 | 1号——133号 |
| 1 | 3747 | 唐镇小学 | 唐镇 | 创新西路75弄 | 金唐公寓 | 1号-136号 |
| 1 | 3748 | 唐镇小学 | 唐镇 | 创新西路76号 | 东凌花苑 | 2号——54号(双号) |
| 1 | 3749 | 唐镇小学 | 唐镇 | 创新中路199弄 | 齐爱家园 | 1号——77号 |
| 1 | 3750 | 唐镇小学 | 唐镇 | 创新中路380弄 | 创新佳苑 | 1号——30号 |
| 1 | 3751 | 唐镇小学 | 唐镇 | 顾唐路3281弄 | 齐友佳苑 | 1号——53号 |
| 1 | 3752 | 唐镇小学 | 唐镇 | 南曹路901弄 | 金利公寓 | 1号——161号 |
| 1 | 3753 | 唐镇小学 | 唐镇 | 唐安路1047弄 | 鑫唐佳苑 | 1号——30号 |
| 1 | 3754 | 唐镇小学 | 唐镇 | 唐丰路881弄 | 金大元御珑公馆 | 1号-108号 |
| 1 | 3755 | 唐镇小学 | 唐镇 | 唐兴路191弄 | 保利御樽苑 | |
| 1 | 3756 | 唐镇小学 | 唐镇 | 唐兴路373弄 | 保利御樽苑一期 | 36号——43号 |
| 1 | 3757 | 唐镇小学 | 唐镇 | 唐兴路436弄 | 唐欣苑 | 1号——22号 |
| 1 | 3758 | 唐镇小学 | 唐镇 | 唐镇大众村 | ||
| 1 | 3759 | 唐镇小学 | 唐镇 | 唐镇机口村 | ||
| 1 | 3760 | 唐镇小学 | 唐镇 | 唐镇路127弄 | 唐人苑 | 1号——80号 |
| 1 | 3761 | 唐镇小学 | 唐镇 | 唐镇路138弄 | 保利御樽苑 | |
| 1 | 3762 | 唐镇小学 | 唐镇 | 唐镇路320弄 | 东唐苑 | 1号——8号 |
| 1 | 3763 | 唐镇小学 | 唐镇 | 唐镇路321弄 | 东唐苑 | 1号——131号 |
| 1 | 3764 | 唐镇小学 | 唐镇 | 唐镇吕三村 | ||
| 1 | 3765 | 唐镇小学 | 唐镇 | 唐镇民丰村 | ||
| 1 | 3766 | 唐镇小学 | 唐镇 | 唐镇前进村 | ||
| 1 | 3767 | 唐镇小学 | 唐镇 | 唐镇唐四村 | ||
| 1 | 3768 | 唐镇小学 | 唐镇 | 唐镇唐镇村 | ||
| 1 | 3769 | 唐镇小学 | 唐镇 | 唐镇新虹村B | 3、4、5、6队 | |
| 1 | 3770 | 唐镇小学 | 唐镇 | 唐镇新镇村 | ||
| 1 | 3771 | 唐镇小学 | 唐镇 | 创新西路 | 全路段 | |
| 1 | 3772 | 唐镇小学 | 唐镇 | 唐镇路275弄 | 1号-18号 | |
| 1 | 3773 | 唐镇小学 | 唐镇 | 唐镇路379弄 | 1号-5号 | |
| 1 | 3774 | 唐镇小学 | 唐镇 | 唐镇路341弄 | 1号-3号 | |
| 1 | 3775 | 唐镇小学 | 唐镇 | 唐镇路380弄 | 1号-4号 | |
| 1 | 3776 | 唐镇小学 | 唐镇 | 唐镇路366弄 | 东唐苑 |
- 2022年 -
招 生 告 示 上海市浦东新区唐镇小学 招生告示
| 唐镇小学 | 唐镇 | 创新中路399号 | 绿波城 | 1号-153号 |
| 唐镇小学 | 唐镇 | 创新西路199弄 | 瀚盛家园 | 1号——105号 |
| 唐镇小学 | 唐镇 | 创新西路28弄 | 金色唐城 | 1号——37号 |
| 唐镇小学 | 唐镇 | 创新西路300弄 | 保利金爵 | 1号——68号 |
| 唐镇小学 | 唐镇 | 创新西路333弄 | 唐丰苑 | 1号——133号 |
| 唐镇小学 | 唐镇 | 创新西路75弄 | 金唐公寓 | 1号-136号 |
| 唐镇小学 | 唐镇 | 创新西路76号 | 东凌花苑 | 2号——54号(双号) |
| 唐镇小学 | 唐镇 | 创新中路199弄 | 齐爱家园 | 1号——77号 |
| 唐镇小学 | 唐镇 | 创新中路380弄 | 创新佳苑 | 1号——30号 |
| 唐镇小学 | 唐镇 | 顾唐路3281弄 | 齐友佳苑 | 1号——53号 |
| 唐镇小学 | 唐镇 | 南曹路901弄 | 金利公寓 | 1号——161号 |
| 唐镇小学 | 唐镇 | 唐安路1047弄 | 鑫唐佳苑 | 1号——30号 |
| 唐镇小学 | 唐镇 | 唐丰路881弄 | 金大元御珑公馆 | 1号-108号 |
| 唐镇小学 | 唐镇 | 唐兴路191弄 | 保利御樽苑 | |
| 唐镇小学 | 唐镇 | 唐兴路373弄 | 保利御樽苑一期 | 36号——43号 |
| 唐镇小学 | 唐镇 | 唐兴路436弄 | 唐欣苑 | 1号——22号 |
| 唐镇小学 | 唐镇 | 唐镇大众村 | ||
| 唐镇小学 | 唐镇 | 唐镇机口村 | ||
| 唐镇小学 | 唐镇 | 唐镇路127弄 | 唐人苑 | 1号——80号 |
| 唐镇小学 | 唐镇 | 唐镇路138弄 | 保利御樽苑 | |
| 唐镇小学 | 唐镇 | 唐镇路320弄 | 东唐苑 | 1号——8号 |
| 唐镇小学 | 唐镇 | 唐镇路321弄 | 东唐苑 | 1号——131号 |
| 唐镇小学 | 唐镇 | 唐镇吕三村 | ||
| 唐镇小学 | 唐镇 | 唐镇民丰村 | ||
| 唐镇小学 | 唐镇 | 唐镇前进村 | ||
| 唐镇小学 | 唐镇 | 唐镇唐四村 | ||
| 唐镇小学 | 唐镇 | 唐镇唐镇村 | ||
| 唐镇小学 | 唐镇 | 唐镇新虹村B | 3、4、5、6队 | |
| 唐镇小学 | 唐镇 | 唐镇新镇村 | ||
| 唐镇小学 | 唐镇 | 创新西路 | 全路段 | |
| 唐镇小学 | 唐镇 | 唐镇路275弄 | 1号-18号 | |
| 唐镇小学 | 唐镇 | 唐镇路379弄 | 1号-5号 | |
| 唐镇小学 | 唐镇 | 唐镇路341弄 | 1号-3号 | |
| 唐镇小学 | 唐镇 | 唐镇路380弄 | 1号-4号 | |
| 唐镇小学 | 唐镇 | 唐镇路366弄 | 东唐苑 |
招生告示
唐镇小学2024年招生告示
2024年招生告示:
更多精彩 关注我们
编辑丨谢 隽
审核丨张英膺
以上内容来源于“达义唐小”公众号
2025年招生告示
-上海市浦东新区唐镇小学-
唐镇小学欢迎您
-END-
更多精彩 关注我们
图文丨谢 隽
审核丨张英膺
声明:本文由上哪学团队(微信公众号ID: shangnaxue)原创整理制作,转载请注明来源和出处,否则追究法律责任。

意见
返回上哪学(上海)科技有限公司版权所有Copyright©2019-2021沪ICP备2021001920号-1
恭喜您,申请提交成功!

