上海市徐汇区上海小学
上海市徐汇区上汇实验学校(小学部)
上海中学国际部(徐汇小学部)
上海市实验学校附属小学
华东理工大学附属小学
上海市徐汇区教育学院附属实验小学
上海市闵行区第三实验小学
老沪闵路2299号56弄
学校概况
2024年6月28日,学校更名为“上海市闵行区第三实验小学”。 闵行区曹行小学前身为清光绪三十二年(1906)正月,邑人曹寿恭创办的毓秀小学堂。民国二年(1913),改为曹行乡立初级小学,复式编制。民国十六年秋(1927),由县接管为县立曹行国民学校,改初小为完小。民国二十六年(1937)年,日军入侵,学校被破坏而停办,民国三十二年(1943)修复。民国三十四年(1945)8月复校,改名曹行乡立中心国民学校。解放后用上海县曹行中心小学校名,学校地处曹建路27号,除中心校以外,下设10个村校,实行中心校与下属村校一体化办学机制。1992年,原闵行区和上海县撤二建一,学校改名为闵行区曹行中心小学。2012年8月,兼并了“闵行区静安一中心新梅陇小学”,并改名为“闵行区曹行小学”,迁址上海市老沪闵路2299弄56号。

招生简章
一、招生对象:符合上海义务教育条件的,2013年9月1日-2014年8月31日出生,年满6周岁的儿童
二、招生人数:2020年计划招收6个班
三、对口地段:曹行村、曹中村、许泾村、民建村、爱国村、双溪村,虹景苑(景联路1083弄、景联路1085弄、虹梅南路2555弄)、华唐苑(虹梅南路2288弄)、曹建小区(曹建路220弄、201弄、227弄、229弄)、虹山半岛(虹梅南路2233弄)、月光流域(银都路1669弄)、麒麟苑(金都路1000弄)、银泰苑(双柏路1668号)、银河新都(绿联路99弄、100弄)、曙建村、银莲花苑(莲花南路1535弄)、中春三水苑、金丰佳苑、中冶景城、祥生瑞和苑、中海寰宇(银都路2188号)、燕南园(景联路1111弄)、银都名墅(银都路759弄)
招生信息
招生入学对象
2021年招生入学对象为:2014年9月1日-2015年8月31日出生,年满6周岁的儿童。
入学信息登记
2021年,闵行区继续使用“上海市义务教育入学报名系统”,实行招生网上信息登记和报名。4月8日-4月23日,为“幼升小”信息登记时间。入学信息登记有两种方式:
一是在园适龄儿童,家长可在幼儿园登记孩子入学信息,并获取《上海市小学入学信息登记表》和“入学报名告知书”。本市户籍人户分离的适龄儿童在进行入学信息登记时,家长选择并确定户籍地就读或居住地就读的意愿,一旦确认不可修改。
二是未入园适龄儿童,家长可前往区指定地点登记孩子入学信息,并获取《上海市小学入学信息登记表》和“入学报名告知书”。上海市户籍及港澳台与外籍未入园适龄儿童家长可至闵行区“本市户籍等未入园适龄儿童入学信息区级指定登记点”登记入学信息,外省市户籍随迁子女家长可至“外省市户籍未入园适龄儿童入学信息区级指定登记点”登记入学信息。
我校招生范围
入学报名
符合入学报名条件的适龄儿童家长,须在“上海市义务教育入学报名系统”进行入学报名,选择“公办小学报名”或“民办小学报名”。其中公办小学报名时间为4月26日-4月30日,民办小学报名时间为4月26日-4月28日。
公办小学验证
5月15日-5月16日为全市公办小学第一批验证日。全区公办小学和政府购买服务的随迁子女学校对已完成报名的适龄儿童以及家长的证件进行现场核对。“随申办市民云”或“上海一网通办”网站中的电子证照与纸质证件可同等效力使用。
验证地点:老沪闵路2299弄56号(闵行区曹行小学)
本市户籍的,家长须带领适龄儿童,携带户口簿、出生证、合法居住证件、《上海市小学入学信息登记表》、预防接种证等相关材料;在居住地登记就读的还需携带《本市户籍人户分离人员居住登记(回执)》或配住廉租房等相关材料。
非本市户籍的,家长须带领适龄儿童,携带户口簿、出生证、《上海市小学入学信息登记表》、预防接种证、父母一方有效的《上海市居住证》、参加本市职工社会保险证明或《就业失业登记证》,以及适龄儿童本人的合法居住等证件。
招生与管理
我校以“今天永远是新起点”为校训,以“化毓为秀 筑梦成真”为办学理念,本着一切为了学生的发展的原则,实行入学前有教无类、入学后因材施教,对一年级新生实行均衡分班,不开设重点班、快慢班、特色班、实验班。
我校作出以下承诺:不组织报名或变相报名,不举行任何形式的测试、测评、面试、面谈或调查,不收任何学生的简历等材料;招生录取不与任何教育培训机构挂钩。
一图看懂
2021上海市小学报名入学流程
招生信息
招生入学对象
2022年招生入学对象为:2015年9月1日-2016年8月31日出生,年满6周岁的儿童。
入学信息登记
6月4日-6月19日为小学入学信息登记日,6月19日后不得更改入学信息。
在本市幼儿园就读的,由幼儿园教师通过点对点方式提前发给家长信息登记草表,由家长确认;需要变更信息的,由家长提供相关佐证材料发送给幼儿园教师,经审核后可进行变更,形成信息登记表,家长线上确认无误后,完成信息登记,获取《上海市小学入学信息登记表》和“入学报名告知书”。
不在本市幼儿园就读的,通过各区教育部门指定的方式下载信息登记空表,填写完成并附上佐证材料后按照各区教育部门确定的方式发送,由各区教育部门落实信息登记工作。线上操作确有困难的家长,可按照预约时段,携带有关证件,到有关登记点现场办理。
我校招生范围
入学报名
完成幼升小信息登记的适龄儿童家长,须在“一网通办”网站义务教育入学专栏或“入学报名系统”进行在线报名,进入“幼升小报名(公办、民办)”页面,点击选择“公办小学报名”或“民办小学报名”(只能二选一,如完成“公办小学报名”,则不能再报名民办小学,反之亦然),其中公办小学报名时间为6月22日-6月26日,民办小学报名时间为6月22日-6月24日。
公办小学验证
7月4日-7月10日为全市公办小学第一批验证日。本市将从上海“一网通办”集中调取有关电子证照信息,由各区教育部门组织安排线上验证,对已登记的信息进行比对。验证通过的,将通过短信和“入学报名系统”告知家长;信息不一致的,由家长根据有关要求,及时提供相关证件信息用于比对。
7月10日起,对已验证通过的适龄儿童,陆续发送公办小学入学告知信息。
7月25日-7月26日为全市公办小学第二批验证日。
招生与管理
我校作出以下承诺:
一是均衡分班,不开设重点班、快慢班、特色班、实验班。
二是作出以下承诺:不提前组织报名或变相报名,不举行任何形式的测试、测评、面试、面谈或调查,不收任何学生的简历等材料;招生录取不与任何教育培训机构挂钩。
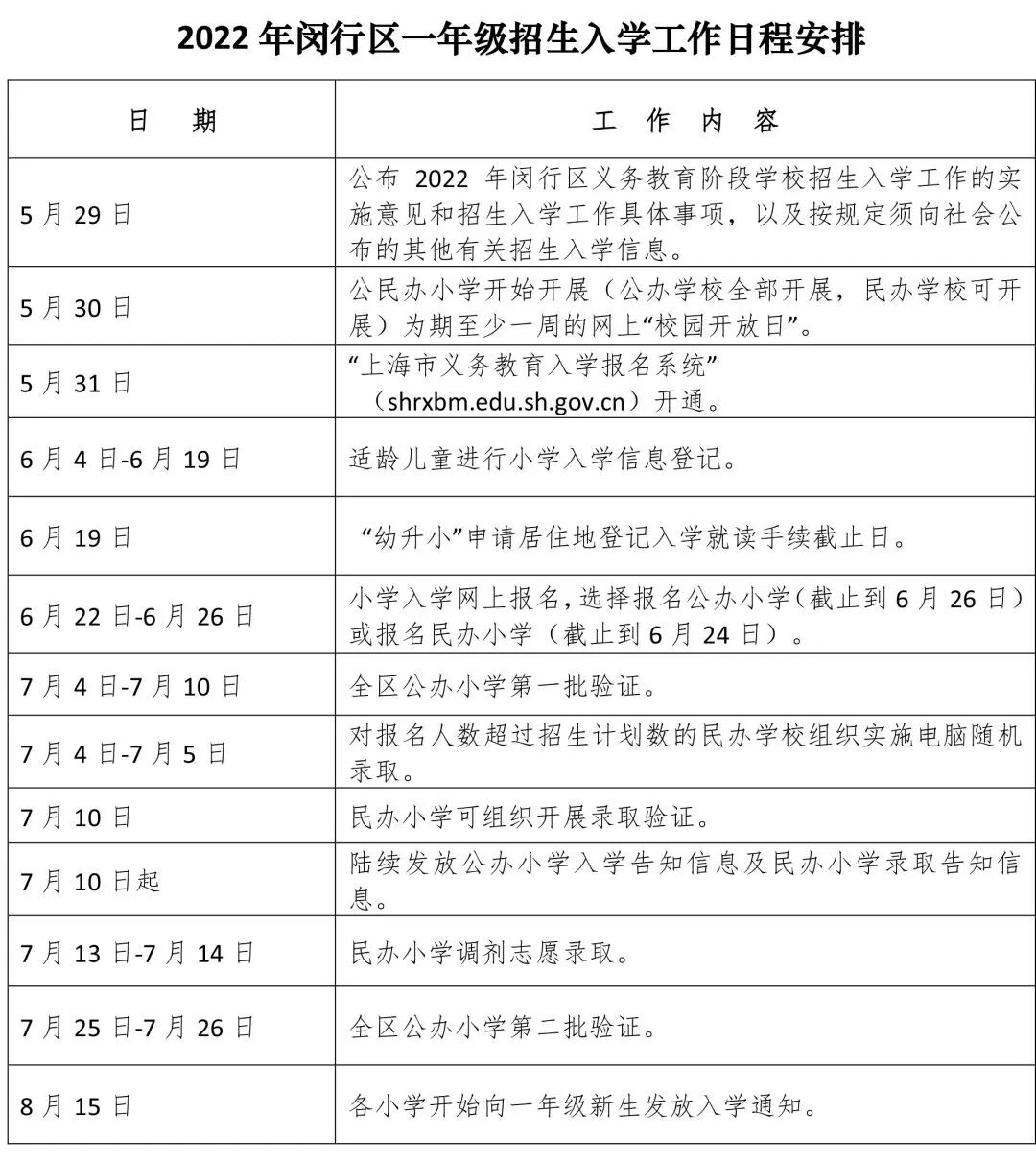
2022年闵行区一年级招生入学工作日程安排
招生信息 招生入学对象 2023年招生入学对象为:2016年9月1日-2017年8月31日出生,年满6周岁的儿童。 入学信息登记 2023年,根据本市义务教育招生入学工作要求,相关部门、学校(幼儿园)要切实做好人员培训、设施设备配备、网络畅通及疫情防控等保障工作,合理安排相应的工作人员,确保适龄儿童入学信息登记工作顺利进行。适龄儿童家长可凭“一网通办”或“随申办”实名账号登录“上海市义务教育入学报名系统”,查询入学信息,进行在线报名。 4月13日-4月28日,为“幼升小”信息登记时间。入学信息登记有两种方式: 在园适龄儿童:家长可通过幼儿园登记孩子入学信息,并获取《上海市小学入学信息登记表》和“入学报名告知书”。本市户籍人户分离的适龄儿童在进行入学信息登记时,家长选择并确定户籍地就读或居住地就读的意愿,一旦确认不可修改。 未入园适龄儿童:家长可前往区指定地点登记孩子入学信息,并获取《上海市小学入学信息登记表》和“入学报名告知书”。上海市户籍及港澳台与外籍未入园适龄儿童家长可至闵行区“本市户籍等未入园适龄儿童入学信息区级指定登记点”登记入学信息(见下图);外省市户籍随迁子女家长可至“外省市户籍未入园适龄儿童入学信息区级指定登记点”登记入学信息(见下图)。 本市户籍等未入园适龄儿童入学信息 区级指定登记点 外省市户籍未入园适龄儿童入学信息 区级指定登记点 全市小学入学信息登记截止日为4月28日,所登记的入学信息不再更改。 我校招生范围 入学报名 符合入学报名条件的适龄儿童家长,须在“一网通办”网站义务教育入学专栏或“上海市义务教育入学报名系统”进行入学报名,选择“公办小学报名”或“民办小学报名”。其中公办小学报名时间为5月6日-5月10日,民办小学报名时间为5月6日-5月8日。 公办小学入学安排方法: 公办小学应根据区教育局确定的对口招生入学范围和招生计划,按照“相对就近、免试入学”的原则,安排适龄儿童入学。 01 对于闵行区户籍地(户主为直系亲属或本人)与居住地(产权人为直系亲属或本人,且全部或共同共有)一致的适龄儿童,当报名人数不超过对口学校招收计划数时,安排就近入学;当报名人数超过对口学校招收计划数时,按照适龄儿童户籍迁入时间先后排序安排入学,超出部分实行区域内统筹安排入学。对于区域内入学矛盾突出的学校,严格实施每户地址五年内只享有一次同校对口入学机会(多胞胎、二孩除外)。 02 根据本市有关规定,继续做好本市户籍“人户分离”适龄儿童居住地登记入学工作。具有本市户籍的适龄儿童确有困难不能在户籍地入学的,凭街镇社区事务受理服务中心出具的《本市户籍人户分离人员居住登记(回执)》(截止日为4月28日),申请居住地登记入学。本市户籍“人户分离”适龄儿童选择居住地登记入学的,先安排户籍地与实际居住地一致的适龄儿童就近入学,再根据区域内实际情况统筹安排“人户分离”适龄儿童入学。 03 本市集体户籍适龄儿童参照居住地登记入学办法就读,本市户籍居住廉租房的适龄儿童,可凭户口簿及相关居住证明在廉租房所在地登记入学。 来沪人员随迁子女招生: 根据《上海市人民政府办公厅延长〈关于来沪人员随迁子女就读本市各级各类学校的实施意见〉有效期的通知》(沪府办〔2023〕3号)等要求,切实做好来沪人员适龄随迁子女招生入学工作,加强对随迁子女入学条件的审核。 2023年,来沪人员适龄随迁子女需在闵行区接受义务教育的,适龄儿童须持有效期内《上海市居住证》或《居住登记凭证》,父母一方须持有效期内《上海市居住证》,且一年内(2022年7月1日至2023年6月30日)参加本市职工社会保险满6个月(不含补缴,有关政策允许补缴的除外)或连续3年(从首次登记日起至2023年6月30日)在街镇社区事务受理服务中心办妥灵活就业登记。 公办小学验证: 按市教委规定,5月16日-5月19日为全市公办小学第一批验证日。全区公办小学和政府购买服务的随迁子女学校对已完成报名的适龄儿童以及家长的证件进行核对。“随申办市民云”或“一网通办”网站中的电子证照与纸质证件可同等效力使用。 本市户籍的儿童 家长须提供户口簿、《上海市小学入学信息登记表》等相关材料;在居住地登记就读的还需携带《本市户籍人户分离人员居住登记(回执)》或配住廉租房等相关材料。 非本市户籍的儿童 家长须提供户口簿、《上海市小学入学信息登记表》、父母一方有效的《上海市居住证》、参加本市职工社会保险证明或《就业失业登记证》,以及适龄儿童本人的合法居住等证件。 各验证点对登记就读一年级的来沪人员随迁子女及其父母的有关证件和有效期限进行核对,通过信息系统对来沪人员随迁子女父母参加本市职工社会保险、灵活就业登记证明进行信息比对。 5月20日起,对已验证通过的适龄儿童,陆续发送公办小学入学告知信息。未被民办小学录取的,参加公办小学第二批验证,时间为5月25日-5月26日。 招生与管理 我校作出以下承诺: 一是均衡分班,不开设重点班、快慢班、特色班、实验班。 二是作出以下承诺:不提前组织报名或变相报名,不举行任何形式的测试、测评、面试、面谈或调查,不收任何学生的简历等材料;招生录取不与任何教育培训机构挂钩。 一图看懂 2023上海市小学报名入学流程






1.招生对象
2.招生计划
3.学校费用
4.对口地段
5.学校特色
1.招生对象
2.招生计划
3.学校费用
4.对口地段
5.学校特色
声明:本文由上哪学团队(微信公众号ID: shangnaxue)原创整理制作,转载请注明来源和出处,否则追究法律责任。

意见
返回上哪学(上海)科技有限公司版权所有Copyright©2019-2021沪ICP备2021001920号-1
恭喜您,申请提交成功!

