上海市黄浦区报童小学
上海市实验小学
上海市黄浦区回民小学
上海市黄浦区董家渡路第二小学
上海市黄浦区复兴东路第三小学
上海市黄浦区蓬莱路第二小学
上海市黄浦区四川南路小学
四川南路36号
学校概况
四川南路小学始建于1857年(清咸丰八年),至今已有150多年历史。前身是教会学校,名为“类思小学”。1953年由上海市人民政府接管,更名为“四川南路小学”至今。学校以“阅读”教育教学活动为特色,获得了众多奖项,并逐步拥有了自己的校本课程。“让学生有一个快乐的童年”已成为学校办学的追求;“为学生的童年播下幸福的种子”成为教师的工作目标。我们努力让孩子在感受今天幸福的同时,使他们的未来更精彩! 当城市的喧嚣淹没朗朗的读书声;当多彩的霓虹闪耀过缤纷的花朵;当日新月异不断充斥着校园的视觉空间,四川南路小学凭着“红领巾读书读报”活动的鲜亮名片,让学生在“书香校园”的浸润下,以书为媒,在孩子喜欢的氛围中将他们引入智慧的殿堂。 学校共有两幢楼,靠操场的东西楼,里面的内楼,房屋建设面积达2310平方米,现有语音室、图书室、实验室、音乐室、健身房5个专用教室,其它教室20个。操场面积为85.5平方米,绿化面积54.45方米。现有教学班19个,一至五年级学生768人。 四川南路小学历来以严谨的管理、教学闻名于外。“面向未来,全面育人,培养其有良好的思想品德,扎实的基础知识,强健的体魄,灵活的动手能力,勇于创新精神的一代新人。”作为办学思想贯彻于一切教育、教学工作之中。“勤奋守纪、文明知礼、团结友爱、奋发向上”的校风也时时激励着全体学生争做四南好少年。学校有青年21人,他们都积极地参加每一轮的职务培训及高一层次的学历进修,再学习的要求激励着大家不断进取。教育系统的劳动模范叶晓敏是区德育学科的带头人。作为知名人士,正带动四南小学的全体教工在师得学习、教育工作中作出努力,积极探索。“红领巾读书读报活动”的开展在四南小学已经深入学生的心灵,成为特得到众多的奖项,团体荣获全国优秀组织奖。95~96年获上海市红读先进集体,涌现了一批红读活动的指导老师及学生红读积极分子。“珠心算”教学活动开展已有多年,并且具有一定的规模和范围,研究出了独特的教学方法,学生受益匪浅,取得很多成绩。其次在环保、茶艺、少先队鼓号队等诸方面都有传统项目,均获得市、区有关部门的表彰,获得好评。

招生简章
一、招生对象:符合上海义务教育条件的,2014年9月1日-2015年8月31日出生,年满6周岁的儿童;
二:招生人数:2021年计划招收2个班级
三:招生地段:永胜、盛泽、中山、宝兴、永安、云南、汉口
一、招生对象
2018年9月1日—2019年8月31日出生,年满6周岁的本区常住户口适龄儿童、人户分离本区居住地登记入学的本市户籍适龄儿童、符合本区入学条件的非本市户籍适龄儿童。确因身体状况等特殊原因不能当年度入学的,可向区教育行政部门申请推迟一年入学。上一年度因身体状况等特殊原因未入学的,可向区教育行政部门提出入学申请。
二、网上入学信息登记、网上报名的日期
1.适龄儿童网上信息登记时间:4月14日—4月27日
2.公办小学网上报名时间:5月7日—5月11日
三、适龄儿童网上信息登记确认流程
1.2025年黄浦区小学招生应用“一网通办”网站(zwdt.sh.gov.cn)义务教育入学专栏或“上海市义务教育入学报名系统”(shrxbm.edu.sh.gov.cn),采用“网上登记、信息采集+信息比对”的办法,实行适龄儿童入学信息登记、公民办小学网上报名等办法,利用现代信息技术实施招生入学工作。
2.4月14日—4月27日为全市“上海市义务教育入学报名系统”登记时间,适龄儿童必须在此时段获取《上海市小学入学信息登记表》(以下简称“登记表”)和《入学报名告知书》(以下简称“告知书”),完成信息登记、确认。
在园适龄儿童家长通过幼儿园登记儿童入学信息,获取《上海市小学入学信息登记表》和“入学报名告知书”。
未入园适龄儿童家长可通过区指定方式登记儿童入学信息,获取《上海市小学入学信息登记表》和“入学报名告知书”。具体登记方式及要求,可登录黄浦区教育考试中心网站(网址:https://zhaoban.hpe.cn/)查看《2025年黄浦区小学入学信息登记平台幼升小信息登记方案》。
3.信息登记时,家庭需明确一人为办理儿童入学手续的关联监护人,由幼儿园登记点或区指定登记点的工作人员完成家长与儿童的关联。当年度仅可由该监护人使用本人“一网通办”或“随申办”实名账号登录“入学报名系统”办理儿童入学相关手续。登记表中监护人签字栏中的签字人必须是表内所填的监护人。表中联系电话请填写监护人手机,保持手机畅通,用于接收报名过程中的各类通知。
4.本市户籍的适龄儿童在进行入学信息登记时,家长只能在“按户籍地址入学”或“按居住地址入学”中选择一个。一旦做出选择,不得进行更改。
5.信息登记、确认后,家长可通过手机获取“上海基础教育”发出的短信“【上海基础教育】XXX家长:您好!您已完成孩子的入学信息登记。《上海市小学入学信息登记表》为入学报名的重要凭证,请妥善保管。”
家长可直接访问shrxbm.edu.sh.gov.cn进入“上海市义务教育入学报名系统”,或访问“一网通办”网站(zwdt.sh.gov.cn),点击“义务教育入学专栏”,或访问“随申办”APP,查询有关招生政策,办理子女入学报名等相关手续。
四、公办小学线上验证流程、所需材料及录取方法
5月17日—5月20日为公办小学第一批验证日。根据从上海“一网通办”集中调取的有关信息,与已登记的信息进行比对。信息不一致或缺少佐证信息的,由家长根据各验证点有关要求,在规定时间内,将《上海市小学入学信息登记表》和信息登记时提供的证件扫描或拍照,以压缩包的形式发送至各验证点指定邮箱,供验证点进行比对,邮件名称为儿童姓名,压缩包名称同邮件名称。
5月21日起,对已验证通过的适龄儿童,陆续发送公办小学入学告知信息。
5月24日—5月25日为公办小学的第二批验证日。
(一)本区户籍对口适龄儿童
第一批验证时间:5月17日-5月20日;
第二批验证时间:5月24日-5月25日;
区教育行政部门首先安排本区户籍地(户主为直系亲属或儿童本人)与居住地(产权人或承租人为直系亲属或儿童本人)一致的适龄儿童对口入学,当本区户籍适龄儿童报名人数超过对口学校招收学额时,依次按照适龄儿童与户主的关系、入户籍时间长短顺序等安排入学,超出学额部分实行区域内统筹安排入学,黄浦区每户地址五年内只享有一次同校对口入学的机会(二孩、三孩或多胞胎除外)。
未被民办小学录取的适龄儿童,根据第一批公办小学验证和已分配入学的实际情况,以本市户籍人户一致优先、同类排序靠后为原则,按照有关学校招生细则安排入学。
(二)申请本区居住地入学的本市户籍适龄儿童(含黄浦区集体户口及公共户)
第一批验证时间:5月17日-5月20日;
第二批验证时间:5月24日-5月25日;
对于申请居住地入学的适龄儿童,按照购房时间、与直系亲属同住情况、实际居住地年限等,先在所居住地街道内的小学统筹安排。若实际报名登记数大于街道内各学校计划招生总数时,则在全区小学内统筹,依次顺序为:
①适龄儿童的居住地与其直系亲属的户籍地址相一致;
②适龄儿童与其直系亲属为房产证上的产权人,并共同拥有全部产权;
③其他情况;
④未被民办小学录取的适龄儿童。
黄浦区每户地址五年内只享有一次同校对口入学的机会(二孩、三孩或多胞胎除外)。
(三)符合本区入学条件的非本市户籍适龄儿童
第一批验证时间:5月17日至5月20日;
第二批验证时间:5月24日至5月25日;
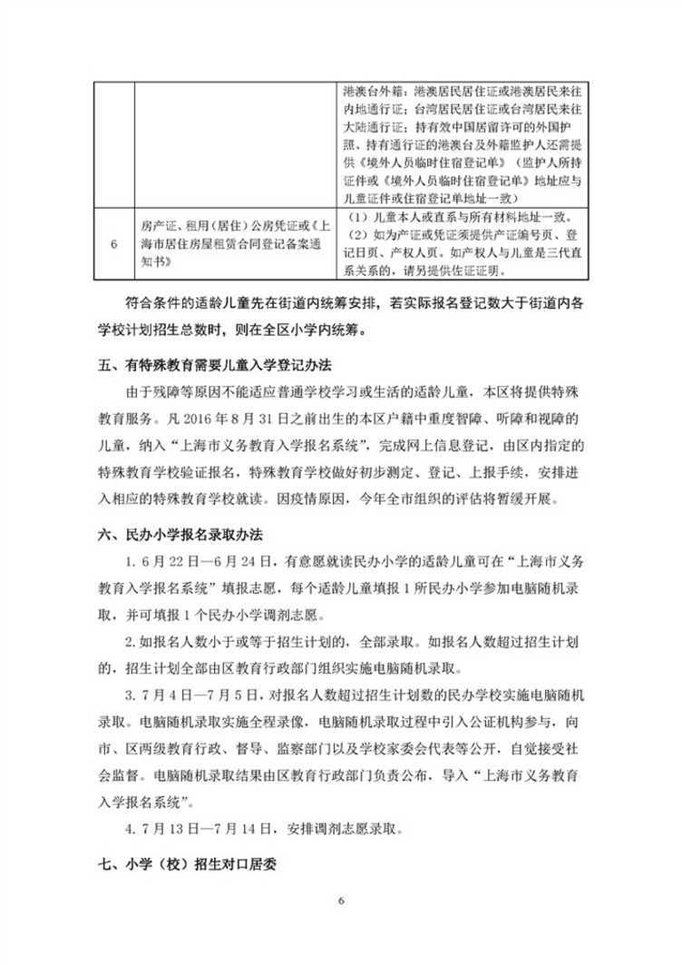
对于符合条件的适龄儿童先在街道内统筹安排,若实际报名登记数大于街道内各学校计划招生总数时,则在全区小学内统筹。
(四)港澳台和外籍适龄儿童
第一批验证时间:5月17日至5月20日;
第二批验证时间:5月24日至5月25日;
符合条件的适龄儿童先在街道内统筹安排,若实际报名登记数大于街道内各学校计划招生总数时,则在全区小学内统筹。
五、有特殊教育需要儿童入学登记办法
由于残障等原因不能适应普通学校学习或生活的适龄儿童,本区将提供特殊教育服务。凡2019年8月31日之前出生的本区户籍中重度智障、听障和视障的儿童,纳入“上海市义务教育入学报名系统”,完成网上信息登记,由区内指定的特殊教育学校验证报名,特殊教育学校做好初步测定、登记、上报手续,待参加全市组织的评估后,安排进入相应的特殊教育学校就读。
六、小学(校)招生对口居委
上海市黄浦区四川南路小学对口居委: 永胜居委 永安居委 汉口居委 盛泽居委 宝兴居委 云南南路居委 中山东一路居委
学校地址: 四川南路36号
联系电话:63743166-8022
黄浦区小学招生工作监督电话:63298212、33134800转21509
声明:本文由上哪学团队(微信公众号ID: shangnaxue)原创整理制作,转载请注明来源和出处,否则追究法律责任。

意见
返回上哪学(上海)科技有限公司版权所有Copyright©2019-2021沪ICP备2021001920号-1
恭喜您,申请提交成功!

