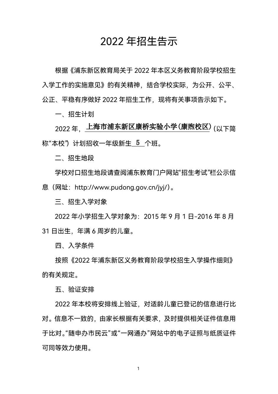
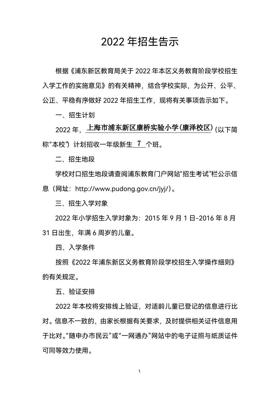
上海市浦东新区康桥实验小学(康泽校区)
上海浦东新区民办协和双语学校(小学部)
上海市浦东新区崂山小学(周浦校区)
上海市浦东新区民办常青藤小学
上海市浦东新区康桥小学
上海市浦东新区建平秀沈学校(小学部)
上海市浦东新区康桥实验小学
康桥镇上南路6625弄110号
学校概况
上海市浦东新区康桥实验小学自2017年9月创办,学校坐落于浦东新区康桥镇,是一所新建的公办小学,作为明珠小学支持主体协助创办,以及有望成为明珠教育集团的新增理事单位,学校的创立是上海市、浦东新区政府推进义务教育均衡化、优质化发展的重要举措,是明珠教育集团发挥品牌辐射、扩大优质教育资源的重要载体和又一尝试。学校占地面积27739平方米,建筑面积13184平方米;学校拥有康善、笃实、智创、慧德等四幢大楼,除了标准教室32间,还拥有一个200米环道塑胶跑道操场、四个塑胶标准篮球场,以及室内体育馆、图书馆、多媒体教室、数字化学习中心、电子阅览室、综合实验楼等高标准教育教学设施,并已建成了较为完善的校园网络,校园设计大气,环境优美。学校的生源规模为30个班级,按一至五年级6个平行班设置,2017学年有一年级6个教学班,在校学生数191人。2017学年,学校在编教师20名,平均年龄28.6岁,其中上海市名师后备1名,浦东新区学科带头人1名,浦东新区骨干教师1名,高级教师2名,来自明珠教育集团师资3名。学校将以联合国教科文组织提出的“四个学会”为主导,树立“新质量时代”价值观,坚定不移地实施素质教育,全面贯彻党的教育方针和政策,以国家和上海市《中长期教育规划纲要》为指导,围绕上海“教育整体综合改革”任务,遵循基础教育办学规律,聚焦核心素养,秉承“追寻智慧,追求卓越”的学校精神,以“源智之本,思智之道,和智慧一起幸福成长”为学校校铭,以打造兼具“实验性”和“内生力”、明珠特质和康实特色的优质学校为愿景目标,致力形成“康善、笃实、智创、慧德”的文化核心,努力实现由新办学校快速发展成为优质学校的跨越,着力促进每一个学生都能求得卓越的发展,成为具有独立思考和创造力、平衡人格和适应性、多元价值和包容心、自信从容和有尊严的“康实”学子。

招生简章
一、招生对象
符合上海义务教育条件的,2013年9月1日-2014年8月31日出生,年满6周岁的儿童
二、对口地段
康桥镇太平村A;康桥镇秀龙村B;康桥镇梓潼村A;浦三路4677弄;浦三路4688弄;上南路6333弄;上南路6555弄;上南路6611弄;上南路6733弄;上南路6869弄;上南路6881弄;秀浦路656弄;梓康路385号;梓康路395号;梓康路407号;梓康路431号;梓康路443号;梓康路453号;梓康路580弄;梓康路678弄;沪南公路3150弄
| 招收年级 | 序号 | 学校名称 | 所属街道 | 对口地段 | 小区名称 | 情况说明 |
| 1 | 5181 | 康桥实验小学[康煦校区] | 康桥镇 | 康桥镇太平村A | 301-308、310、311、314、315、317、318 | 301、323、331-334、335-343、375、401-420、474-477部分已拆迁 |
| 1 | 5182 | 康桥实验小学[康煦校区] | 康桥镇 | 康桥镇秀龙村B | 401-412号、701号、702号、712-717号、719号、721号、723-725号、727号、729号、730号、733-736号、738号、741号、742号、744号 | |
| 1 | 5183 | 康桥实验小学[康煦校区] | 康桥镇 | 康桥镇梓潼村A | 八组:903号 906-915号 917-929号 931-936号 938-940号 944号947号、948号、962号、965号、980号;九组:1101-1170号 | |
| 1 | 5184 | 康桥实验小学[康煦校区] | 康桥镇 | 浦三路4677弄 | 南华城 | 1号-6号 |
| 1 | 5185 | 康桥实验小学[康煦校区] | 康桥镇 | 浦三路4688弄 | 南华城\南华二村 | 4号-28号,32号-49号,54号-82号 |
| 1 | 5186 | 康桥实验小学[康煦校区] | 康桥镇 | 上南路6333弄 | 天台星城 | 1号-73号 |
| 1 | 5187 | 康桥实验小学[康煦校区] | 康桥镇 | 上南路6555弄 | 天台别韵 | 1-8号,10-19号 |
| 1 | 5188 | 康桥实验小学[康煦校区] | 康桥镇 | 上南路6611弄 | 太平小区北区 | 1-48号 |
| 1 | 5189 | 康桥实验小学[康煦校区] | 康桥镇 | 上南路6733弄 | 双秀西园(南园) | 1号-67号 |
| 1 | 5190 | 康桥实验小学[康煦校区] | 康桥镇 | 上南路6869弄 | 双秀南园 | 1号-38号 |
| 1 | 5191 | 康桥实验小学[康煦校区] | 康桥镇 | 上南路6881弄 | 梓潼小区 | 1号-44号 |
| 1 | 5192 | 康桥实验小学[康煦校区] | 康桥镇 | 秀浦路656弄 | 秀龙别墅区 | 1-50号 |
| 1 | 5193 | 康桥实验小学[康煦校区] | 康桥镇 | 梓康路385号 | ||
| 1 | 5194 | 康桥实验小学[康煦校区] | 康桥镇 | 梓康路395号 | ||
| 1 | 5195 | 康桥实验小学[康煦校区] | 康桥镇 | 梓康路407号 | ||
| 1 | 5196 | 康桥实验小学[康煦校区] | 康桥镇 | 梓康路431号 | ||
| 1 | 5197 | 康桥实验小学[康煦校区] | 康桥镇 | 梓康路443号 | ||
| 1 | 5198 | 康桥实验小学[康煦校区] | 康桥镇 | 梓康路453号 | ||
| 1 | 5199 | 康桥实验小学[康煦校区] | 康桥镇 | 梓康路580弄 | 双秀西园(北园) | 1号-96号 |
| 1 | 5200 | 康桥实验小学[康煦校区] | 康桥镇 | 梓康路678弄 | 双秀西园C区 | |
| 1 | 5201 | 康桥实验小学[康煦校区] | 康桥镇 | 沪南公路3150弄 | 双秀北园 | 1号-90号 |
| 1 | 5202 | 康桥实验小学[康煦校区] | 康桥镇 | 梓康路333弄 | 梓康路333弄 | 丰和苑 |
| 1 | 5203 | 康桥实验小学[康泽校区] | 康桥镇 | 渡桥路288弄 | 保利首创颂 | |
| 1 | 5204 | 康桥实验小学[康泽校区] | 康桥镇 | 沪南公路3468弄 | 美林小城 | |
| 1 | 5205 | 康桥实验小学[康泽校区] | 康桥镇 | 上南路6620弄 | 太平南小区(1号-244号) | |
| 1 | 5206 | 康桥实验小学[康泽校区] | 康桥镇 | 康桥镇太平村B | 1-3队 | |
| 1 | 5207 | 康桥实验小学[康泽校区] | 康桥镇 | 渡桥路78弄 | 中骏柏景湾 | |
| 1 | 5208 | 康桥实验小学[康泽校区] | 康桥镇 | 上南路6500弄 | 阳光城丽景湾PLUS | |
| 1 | 5209 | 康桥实验小学[康泽校区] | 康桥镇 | 康涵路58弄 | 世茂云图苑 | |
| 1 | 5210 | 康桥实验小学[康泽校区] | 康桥镇 | 康泽路550弄 | 康和苑 | 已交付,产证未出 |
| 1 | 5211 | 康桥实验小学[康泽校区] | 康桥镇 | 浦三路5127弄 | 百林苑 | 已交付,产证未出 |
康煦校区 康泽校区
| 康桥实验小学[康煦校区] | 康桥镇 | 康桥镇太平村A | 301-308、310、311、314、315、317、318 | 301、323、331-334、335-343、375、401-420、474-477部分已拆迁 |
| 康桥实验小学[康煦校区] | 康桥镇 | 康桥镇秀龙村B | 401-412号、701号、702号、712-717号、719号、721号、723-725号、727号、729号、730号、733-736号、738号、741号、742号、744号 | |
| 康桥实验小学[康煦校区] | 康桥镇 | 康桥镇梓潼村A | 八组:903号 906-915号 917-929号 931-936号 938-940号 944号947号、948号、962号、965号、980号;九组:1101-1170号 | |
| 康桥实验小学[康煦校区] | 康桥镇 | 浦三路4677弄 | 南华城 | 1号-6号 |
| 康桥实验小学[康煦校区] | 康桥镇 | 浦三路4688弄 | 南华城\南华二村 | 4号-28号,32号-49号,54号-82号 |
| 康桥实验小学[康煦校区] | 康桥镇 | 上南路6333弄 | 天台星城 | 1号-73号 |
| 康桥实验小学[康煦校区] | 康桥镇 | 上南路6555弄 | 天台别韵 | 1-8号,10-19号 |
| 康桥实验小学[康煦校区] | 康桥镇 | 上南路6611弄 | 太平小区北区 | 1-48号 |
| 康桥实验小学[康煦校区] | 康桥镇 | 上南路6733弄 | 双秀西园(南园) | 1号-67号 |
| 康桥实验小学[康煦校区] | 康桥镇 | 上南路6869弄 | 双秀南园 | 1号-38号 |
| 康桥实验小学[康煦校区] | 康桥镇 | 上南路6881弄 | 梓潼小区 | 1号-44号 |
| 康桥实验小学[康煦校区] | 康桥镇 | 秀浦路656弄 | 秀龙别墅区 | 1-50号 |
| 康桥实验小学[康煦校区] | 康桥镇 | 梓康路385号 | ||
| 康桥实验小学[康煦校区] | 康桥镇 | 梓康路395号 | ||
| 康桥实验小学[康煦校区] | 康桥镇 | 梓康路407号 | ||
| 康桥实验小学[康煦校区] | 康桥镇 | 梓康路431号 | ||
| 康桥实验小学[康煦校区] | 康桥镇 | 梓康路443号 | ||
| 康桥实验小学[康煦校区] | 康桥镇 | 梓康路453号 | ||
| 康桥实验小学[康煦校区] | 康桥镇 | 梓康路580弄 | 双秀西园(北园) | 1号-96号 |
| 康桥实验小学[康煦校区] | 康桥镇 | 梓康路678弄 | 双秀西园C区 | |
| 康桥实验小学[康煦校区] | 康桥镇 | 沪南公路3150弄 | 双秀北园 | 1号-90号 |
| 康桥实验小学[康煦校区] | 康桥镇 | 梓康路333弄 | 梓康路333弄 | 丰和苑 |
浦东新区
康桥实验小学
2025年招生告示
康煦校区
康泽校区
康桥实验小学
声明:本文由上哪学团队(微信公众号ID: shangnaxue)原创整理制作,转载请注明来源和出处,否则追究法律责任。

意见
返回上哪学(上海)科技有限公司版权所有Copyright©2019-2021沪ICP备2021001920号-1
恭喜您,申请提交成功!

