上海市宝山区江湾中心校
上海市虹口区丰镇第一小学
上海市教育学会宝山实验学校(小学部)
上海市吴淞中学附属宝山科技小学(分部)
上海市杨浦区政立路小学
上海市静安区科技学校
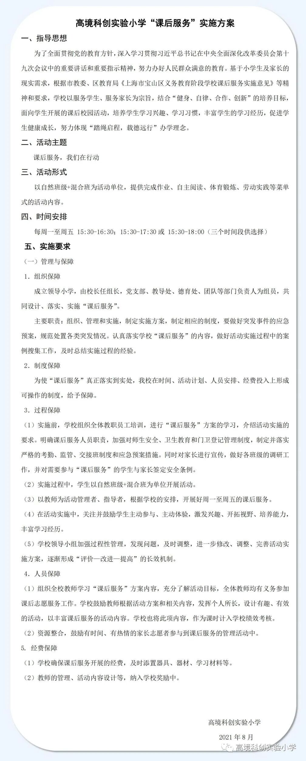
上海市宝山区高境科创实验小学
高境一村82号
学校概况
宝山区高境科创实验小学(原宝山区高境镇第二小学),创办于1995年7月,2017年6月更名为“宝山区高境科创实验小学”,由生物化学家与分子生物学家、中科院院士王恩多老师题写校名。 作为上海市新优质学校,我们始终以“绳”为载体,赋予了它文化的内涵和生命的元素。让一根小小的绳,发挥它的生命活力,逐步架构了“绳韵德育课程”、“绳韵艺术课程”、“绳韵科学课程”、“绳韵健康课程”和“绳韵阅读课程”。这“绳韵课程”始终与时代的要求同步,体现了“五育并举”。“绳韵课程”的多样性、丰富性激发了办学活力。 学校注重学生核心素养的培育,构建起学校“绳韵课程”,形成了“绳韵文化”,走出了“绳韵教育”特色办学之路。

招生简章
—— 第 1 页 ——
—— 第 2 页 ——
—— 第 3 页 ——
1.入学信息登记。根据市、区义务教育招生入学工作要求,切实做好人员培训、设施设备配备、网络畅通等保障工作,合理安排相关工作人员,确保适龄儿童入学信息登记工作顺利进行。
2021年小学招生入学对象为:2014年9月1日—2015年8月31日出生,年满6周岁的儿童;确因身体状况等特殊原因不能当年度入学的,可向所在教育行政部门申请推迟一年入学(需提供相关证明)。上一年度因身体状况等特殊原因未入学的,凭缓学证明向所在教育行政部门提出入学申请。
4月8日—4月23日,在园适龄儿童家长在幼儿园登记孩子入学信息,未入园适龄儿童家长在各镇、街道(学区)指定地点登记孩子入学信息,获取《上海市小学入学信息登记表》和“入学报名告知书”。入学信息登记确认后不得更改。4月23日为本区小学入学信息登记截止日。家长获取《上海市小学入学信息登记表》后,须在4月23日前按照规定样式上传适龄儿童的照片,作为入学报名的重要依据。登记点应当告知照片上传的有关要求。
2.招生对象:2014年9月1日—2015年8月31日出生,年满6周岁的儿童
3.招生地段:高境一村一居委、高境一村二居委(不含杰圣家苑)、高境二村一居委、高境三村居委、高境五村居委、三花现代城第二居委会、三花现代城第三居委会、逸景佳苑居委会、高境十一村居委(筹)、散居(逸仙路1800号、逸仙路1880号、逸仙路1900号、逸仙路1980号、长江南路188弄)
4.联系方式:021-36140187
5.学校地址:上海市宝山区高境一村82号
招生政策✦
招生对象
(一)2015年9月1日—2016年8月31日出生,年满6周岁,我校招生地段户籍(户主为学生本人或直系亲属)的适龄儿童。
(二)招生对口居委:
高境一村一居委、高境一村二居委、高境二村一居委、三花现代城第二居委、三花现代城第三居委、逸景佳苑居委、高境三村居委、高境五村居委、高境十一村居委、散居(逸仙路1800号、1880号、1900号、1980号;长江南路188弄)。
招生原则
(一)根据“相对就近、免试入学”的原则,继续实行对口入学的办法,统筹兼顾、合理安排,对于区域内入学矛盾突出的学校实施每户地址五年内只享有一次同校对口入学机会(多胞胎、二胎除外),班额原则上不超过45人。
(二)对于本区户籍地(户主为直系亲属或儿童本人)与居住地(产权人为直系亲属或儿童本人)一致的适龄儿童,网报公办小学,当报名人数超过我校招收学额时,按照入户籍时间长短顺序安排入学,额满为止,超出学额部分由区教育局实行区域内统筹安排入学。
(三)经第一批公办小学验证和已分配入学,尚有余额时,对于未在网上报名公办小学,报名民办小学未被录取的,先安排户主与产权人均为直系亲属或儿童本人的适龄儿童,且根据入户籍时间长短顺序排序,额满为止,超出学额部分由区教育局实行区域内统筹安排入学。
(四)均衡分班,不开设重点班、快慢班、特色班、实验班。
(五)不组织报名或变相报名,不举行任何形式的测试、测评、面试、面谈或调查,不收任何学生的简历等材料;招生录取不与任何教育培训机构挂钩。
报名验证时间
第一批验证日:
7月4日-9日:上午8:30—11:00
(对象:持有本镇我校服务区域内户籍的适龄孩子和本市户籍人户分离的适龄儿童)
❖
第二批验证日:
7月25日:上午8:30—11:00
(对象:未被民办小学录取的,参加公办小学第二批验证。)
学校招生政策咨询
时间:6月1日—7月31日
联系人:黄老师
课后服务✦
招生对象
(一)2016年9月1日—2017年8月31日出生,年满6周岁,我校招生地段户籍(户主为学生本人或直系亲属)的适龄儿童。
(二)招生对口居委:
高境一村一居委、高境一村二居委、高境二村一居委、三花现代城第二居委、三花现代城第三居委、逸景佳苑居委、高境三村居委、高境五村居委、高境十一村居委、散居(逸仙路1800号、1880号、1900号、1980号;长江南路188弄)。
招生原则 (一)根据“相对就近、免试入学”的原则,继续实行对口入学的办法,统筹兼顾、合理安排,对于区域内入学矛盾突出的学校实施每户地址五年内只享有一次同校对口入学机会(多胞胎、二胎除外),班额原则上不超过45人。 (二)对于本区户籍地(户主为直系亲属或儿童本人)与居住地(产权人为直系亲属或儿童本人)一致的适龄儿童,网报公办小学,当报名人数超过我校招收学额时,按照入户籍时间长短顺序安排入学,额满为止,超出学额部分由区教育局实行区域内统筹安排入学。 (三)经第一批公办小学验证和已分配入学,尚有余额时,对于未在网上报名公办小学,报名民办小学未被录取的,先安排户主与产权人均为直系亲属或儿童本人的适龄儿童,且根据入户籍时间长短顺序排序,额满为止,超出学额部分由区教育局实行区域内统筹安排入学。 (四)均衡分班,不开设重点班、快慢班、特色班、实验班。 (五)不组织报名或变相报名,不举行任何形式的测试、测评、面试、面谈或调查,不收任何学生的简历等材料;招生录取不与任何教育培训机构挂钩。 报名验证时间 第一批验证日:5月16日-19日 (对象:持有本镇我校服务区域内户籍的适龄孩子和本市户籍人户分离的适龄儿童) 第二批验证日:5月25-26日 (对象:未被民办小学录取的,参加公办小学第二批验证。) 学校咨询招生政策 时间:4月1日—5月31日 联系人:黄老师 邮箱:phjfen@163.com
1.招生对象
2.招生计划
3.学校费用
4.对口地段
5.学校特色
1.招生对象
2.招生计划
3.学校费用
4.对口地段
5.学校特色
1.招生对象
2.招生计划
3.学校费用
4.对口地段
5.学校特色
声明:本文由上哪学团队(微信公众号ID: shangnaxue)原创整理制作,转载请注明来源和出处,否则追究法律责任。

意见
返回上哪学(上海)科技有限公司版权所有Copyright©2019-2021沪ICP备2021001920号-1
恭喜您,申请提交成功!

