上海立信会计金融学院附属学校(东陆校区)(小学部)
上海市浦东新区金桥镇中心小学(菏泽校区)
上海浦东新区民办向未来外国语小学
上海市浦东新区东荷小学
上海市浦东新区竹园小学(沪东校区)
上海市浦东新区建平永宁小学
上海市浦东新区金新小学
长岛路1563号
学校概况
浦东新区金新小学是一所设施齐全、环境优美的公办小学。学校创办于1996年,坐落于浦东新区金桥开发区。学校占地面积达12900平方米,配置标准为25个教学班,另有小剧场、电脑房、多媒体室、语音室、舞蹈房、音乐室、美术室、围棋室、体操房、自然实验室、生活劳技室、图书室等多个专用教室。校园内1000多平方米的活动场地,500多平方米的塑胶篮球场,200米环形跑道的足球场都是学生娱乐、锻炼的好场所;校园内各类主题教育的宣传画,花园式的假山喷水池,绿树鲜花丛中的蜿蜒小路使学校充满勃勃生机。 学校有一支敬业爱岗、踏实肯干的教师队伍。目前教师在编数为58人。教师任职资格符合率、学历达标率均为100%,其中大专或本科学历占教师数的98%以上,小学高级教师占教师数的62%左右。近年来,学校师资队伍非常稳定,教师素质稳步提升。学校的教学质量有了明显进步。学校从2010——2012连续三年被评为浦东新区绩效考核优秀学校。 学校坚持走素质教育之路,面向全体学生,促进学生全面发展。学校开设了三十多个兴趣班,让每一个孩子有学习和发展的机会。其中的航模、船模、箭模、古筝、绘画、书法、围棋、棒球等均深受学生喜欢,在各级各类比赛中获好成绩。每学期,学校结合各类主题教育开展丰富多彩的活动,有力地促进了学生综合素质的提高。学校以“实施环境教育,促进学生可持续发展”为区级研究课题所实施的一系列研究,已取得丰硕的成果。 金新小学,正以“合和共生”的学校精神,逐步迈向辉煌。

招生简章
一、招生对象:符合上海义务教育条件的,2013年9月1日-2014年8月31日出生,年满6周岁的儿童
二、对口地段:东陆路1268弄;东陆路1350弄;东陆路1397弄;东陆路1456弄;东陆路1485弄;东陆路1528弄;荷泽路567弄;荷泽路825弄;胶东路855弄;牟平路154弄;牟平路293弄;牟平路56弄;长岛路1477弄;长岛路1560弄
NEW SEMESTER 2021
招生公示
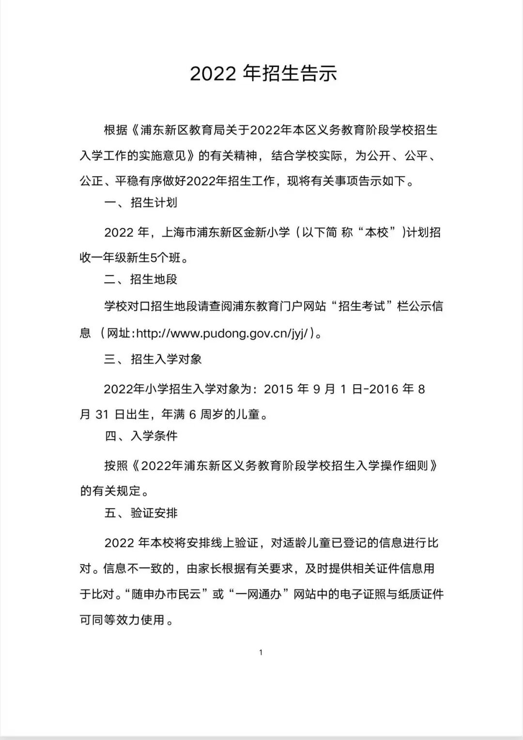
根据《浦东新区教育局关于2021年本区义务教育阶段学校招生入学工作的实施意见》有关精神,结合学校实际,为公开、公平、公正、平稳有序做好2021年招生工作,现将有关事项告示如下。
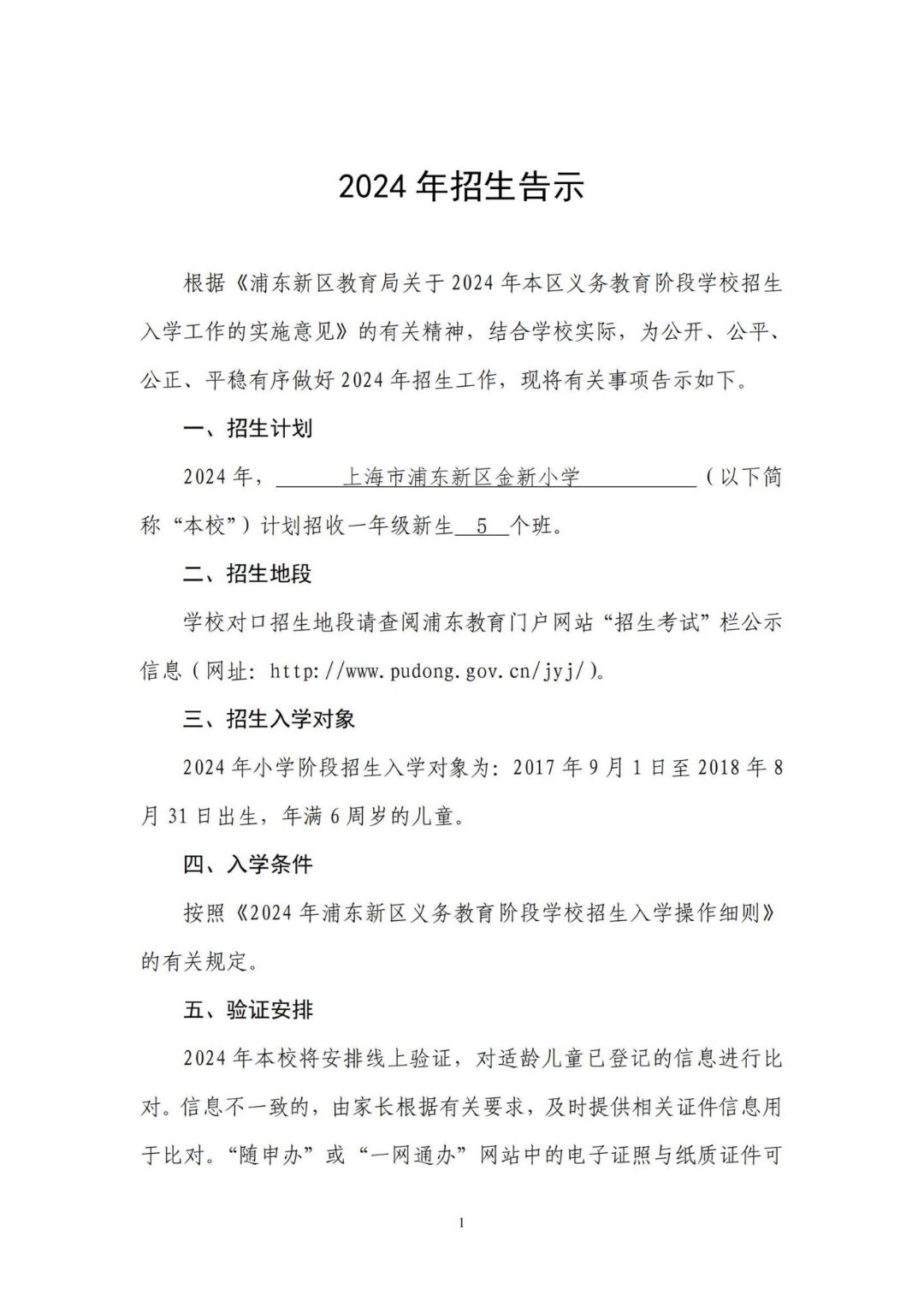
一、招生计划
2021 年,上海市浦东新区金新小学(以下简称“本校”)计划招收一年级新生5个班。
二、招生地段
学校对口招生地段请查阅浦东教育网“招生考试”栏公示信息(网址:http://www.pudong.gov.cn/jyj/)。
三、招生入学对象
2021年小学招生入学对象为:2014年9月1日-2015年8月31日出生,年满 6 周岁的儿童。
四、入学条件
按照《浦东新区招生办公室关于2021年本区义务教育阶段学校招生入学的操作细则》的有关规定。
五、验证安排
(一)第一批验证
5月15日—5月16 日为本校第一批验证日。家长根据短信通知或“入学报名系统”查询的相关信息,持相关证件(原件)按时来学校进行现场验证。“随申办市民云”中的电子证照与纸质证件可同等效力使用。
(二)第二批验证
5月29日—5月30 日为本校第二批验证日。家长根据短信通知或“入学报名系统”查询的相关信息,持相关证件(原件)按时来学校进行现场验证。“随申办市民云”中的电子证照与纸质证件可同等效力使用。
(三)经验证核实后,如适龄儿童的相关信息不符合本校招生入学条件,将不予录取。
六、咨询方式
学校网址:http://www.psjx.pudong-edu.sh.cn/
学校微信公众号:上海市浦东新区金新小学
电子邮箱:jinxinxiaoxue2021@163.com
咨询电话:68719384*8003
联系人:邹老师
| 招收年级 | 序号 | 学校名称 | 所属街道 | 对口地段 | 小区名称 | 情况说明 |
| 1 | 2122 | 金新小学 | 浦兴路街道 | 东陆路1268弄 | 东二小区 | |
| 1 | 2123 | 金新小学 | 浦兴路街道 | 东陆路1350弄 | 东三小区 | |
| 1 | 2124 | 金新小学 | 浦兴路街道 | 东陆路1397弄 | 东三小区 | |
| 1 | 2125 | 金新小学 | 浦兴路街道 | 东陆路1456弄 | 东三小区 | |
| 1 | 2126 | 金新小学 | 浦兴路街道 | 东陆路1485弄 | 东三小区 | |
| 1 | 2127 | 金新小学 | 浦兴路街道 | 东陆路1528弄 | 东三小区 | |
| 1 | 2128 | 金新小学 | 浦兴路街道 | 荷泽路567弄 | 荷三小区 | |
| 1 | 2129 | 金新小学 | 浦兴路街道 | 荷泽路825弄 | 金泽苑 | |
| 1 | 2130 | 金新小学 | 浦兴路街道 | 胶东路855弄 | 金舟苑 | |
| 1 | 2131 | 金新小学 | 浦兴路街道 | 牟平路154弄 | 荷三小区 | |
| 1 | 2132 | 金新小学 | 浦兴路街道 | 牟平路293弄 | 金桥馨苑 | |
| 1 | 2133 | 金新小学 | 浦兴路街道 | 牟平路56弄 | 荷三小区 | |
| 1 | 2134 | 金新小学 | 浦兴路街道 | 长岛路1477弄 | 荷三小区 | |
| 1 | 2135 | 金新小学 | 浦兴路街道 | 长岛路1560弄 | 长岛花苑 |
| 金新小学 | 浦兴路街道 | 东陆路1268弄 | 东二小区 | |
| 金新小学 | 浦兴路街道 | 东陆路1350弄 | 东三小区 | |
| 金新小学 | 浦兴路街道 | 东陆路1397弄 | 东三小区 | |
| 金新小学 | 浦兴路街道 | 东陆路1456弄 | 东三小区 | |
| 金新小学 | 浦兴路街道 | 东陆路1485弄 | 东三小区 | |
| 金新小学 | 浦兴路街道 | 东陆路1528弄 | 东三小区 | |
| 金新小学 | 浦兴路街道 | 荷泽路567弄 | 荷三小区 | |
| 金新小学 | 浦兴路街道 | 荷泽路825弄 | 金泽苑 | |
| 金新小学 | 浦兴路街道 | 胶东路855弄 | 金舟苑 | |
| 金新小学 | 浦兴路街道 | 牟平路154弄 | 荷三小区 | |
| 金新小学 | 浦兴路街道 | 牟平路293弄 | 金桥馨苑 | |
| 金新小学 | 浦兴路街道 | 牟平路56弄 | 荷三小区 | |
| 金新小学 | 浦兴路街道 | 长岛路1477弄 | 荷三小区 | |
| 金新小学 | 浦兴路街道 | 长岛路1560弄 | 长岛花苑 |
审 阅:金新小学党支部
-END-
以上内容来源于“上海市浦东新区金新小学”公众号


审 阅:金新小学党支部
-END-
1.招生对象
2.招生计划
3.学校费用
4.对口地段
5.学校特色
声明:本文由上哪学团队(微信公众号ID: shangnaxue)原创整理制作,转载请注明来源和出处,否则追究法律责任。

意见
返回上哪学(上海)科技有限公司版权所有Copyright©2019-2021沪ICP备2021001920号-1
恭喜您,申请提交成功!

