上海市嘉定区朱桥学校(小学部)
上海市嘉定区娄塘学校(小学部)
上海市嘉定区娄塘学校(小学部)
嘉定工业区娄塘路789号
学校概况
海市嘉定区娄塘学校是一所由创建于清光绪三十一年(1905年)的原娄塘小学和创建于1945年的原中光中学初中部于2006年合并而成的九年一贯制学校。学校地处上海市嘉定工业园区娄塘路789号,是一所环境优美,设施完备,底蕴丰厚的百年老校。学校现占地50亩,建筑面积16707平方米,拥有塑胶运动场、室内体育馆、图书馆、多功能教学楼等现代化教育教学设施。现有31个教学班,96名教职员工,专任教师84名,本科学历73名,占86.9%。高级职称14名,占16.7%,中级职称41名,占48.8%,初级职称25名,占29.8%

招生简章
根据《上海市嘉定区教育局关于2020年嘉定区义务教育阶段学校招生入学工作的实施意见》和《嘉定工业区2020年义务教育阶段招生入学工作的实施意见》等文件精神,娄塘学校2020年招生工作依据有关法律法规,以办好家门口的好学校为目标,切实维护中小学生的合法入学权益,规范学校招生行为,依法实施学校招生入学工作。
招生范围
| 娄塘学校 | 嘉定工业区娄塘社区、娄塘村、泾河村、赵厅村、娄东村、草庵村、陆渡村、三里村 |
招生对象
小学招生入学对象为:小学一年级。年满六周岁(2013年9月1日~2014年8月31日出生)的儿童。
招生计划
小学一年级招收5个班级,每个班级班额控制在45人之内。
招生承诺
(1)均衡分班,不开设重点班、快慢班、特色班、实验班 ; (2)不组织报名或变相报名; (3)不举行任何形式的测试、测评、面试、面谈或调查; (4)不收任何学生的简历等材料; (5)招生录取不与任何教育培训机构挂钩 ; 报名流程
根据《上海市嘉定区教育局关于2021年嘉定区义务教育阶段学校招生入学工作的实施意见》和《嘉定工业区2021年义务教育阶段招生入学工作的实施意见》等文件精神,娄塘学校2021年招生工作依据有关法律法规,以办好家门口的好学校为目标,切实维护中小学生的合法入学权益,规范学校招生行为,依法实施学校招生入学工作。
招生范围
| 娄塘学校 | 嘉定工业区娄塘社区、娄塘村、泾河村、赵厅村、娄东村、草庵村、陆渡村、三里村 |
招生对象
小学招生入学对象为:2014年9月1日-2015年8月31日出生,年满6周岁的本市户籍适龄儿童和符合条件的非本市户籍适龄儿童,包含
1.人户一致的适龄儿童 。
2.配住本区廉租房的本市户籍适龄儿童 。
3.申请“人户分离”的本市户籍适龄儿童 。
4.来沪人员随迁子女适龄儿童。
初中招生入学对象为:
1.人户一致的学生。
2.配住本区廉租房的本市户籍学生。
3.申请“人户分离”的本市户籍学生 。
4.回户籍(居住地)入学的本市户籍学生 。
5.来沪人员随迁子女学生。
招生计划
小学一年级招收4个班级,每个班级班额控制在45人之内。
中学六年级招收3个班级,每个班级班额控制在50人之内。
招生承诺
(1)均衡分班,不开设重点班、快慢班、特色班、实验班 ;
(2)不组织报名或变相报名;
(3)不举行任何形式的测试、测评、面试、面谈或调查;
(4)不收任何学生的简历等材料;
(5)招生录取不与任何教育培训机构挂钩 ;
日程安排
联系方式
上海市义务教育入学报名系统网址:shrxbm.edu.sh.gov.cn
学校咨询电话:59543153
监督电话:02159543581
学校地址:嘉定工业区娄塘镇娄塘路789号
娄塘学校网上“校园开放日”系列活动七(招生信息篇)
根据《上海市嘉定区教育局关于2022年嘉定区义务教育阶段学校招生入学工作的实施意见》和《嘉定工业区2022年义务教育阶段学校招生入学工作实施意见》等文件精神,娄塘学校2022年招生工作依据有关法律法规,以办好家门口的好学校为目标,切实维护中小学生的合法入学权益,规范学校招生行为,依法实施学校招生入学工作。
招生范围
招生对象
小学招生入学对象为:2015年9月1日-2016年8月31日出生,年满6周岁的本市户籍适龄儿童和符合条件的非本市户籍适龄儿童。(包含1.人户一致的适龄儿童 2.配住本区廉租房的本市户籍适龄儿童 3.申请“人户分离”的本市户籍适龄儿童 4.来沪人员随迁子女适龄儿童。)
初中招生入学对象为:1.人户一致的学生 2.配住本区廉租房的本市户籍学生 3.申请“人户分离”的本市户籍学生 4.回户籍(居住地)入学的本市户籍学生 5.来沪人员随迁子女学生
招生计划
小学一年级招收4个班级,每个班级班额控制在45人之内。
中学六年级招收3个班级,每个班级班额控制在50人之内。
招生承诺
学校承诺:在招生过程中,均衡分班,不举办重点班、实验班、快慢班、特色班。不招收无学籍材料学生。接受具有接受普通教育能力的适龄残疾儿童入学的,报名录取学生时不以学生各类考试、竞赛、培训成绩或证书等为依据或参考。
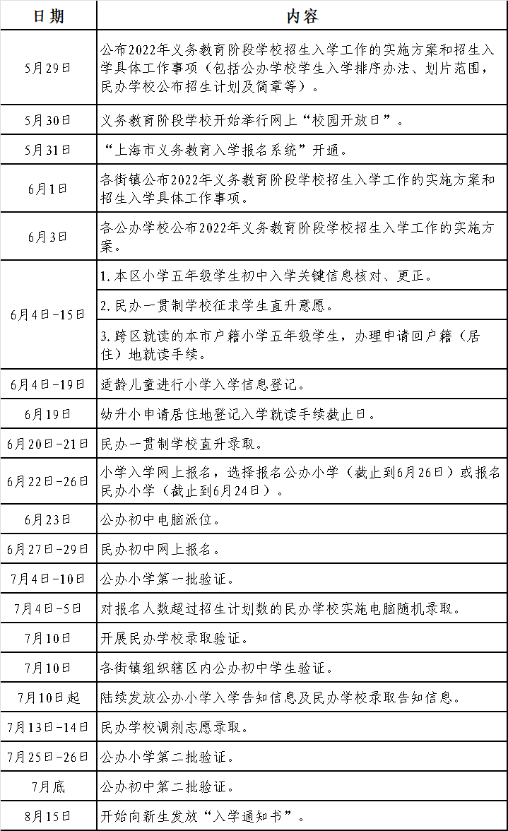
日程安排
点击查看大图
公布联系方式
一网通办:zwdt.sh.gov.cn
上海市义务教育入学报名系统网址:
shrxbm.edu.sh.gov.cn
上海嘉定教育频道网址:
http://www.jiading.gov.cn/jiaoyu
学校咨询电话:59543153(初中)、59543522(小学)
监督电话:59543581
学校地址:嘉定工业区娄塘镇娄塘路789号

根据《上海市嘉定区教育局关于2023年嘉定区义务教育阶段学校招生入学工作的实施意见》和《嘉定工业区2023年义务教育阶段招生入学工作的实施意见》等文件精神,娄塘学校2023年招生工作依据有关法律法规,以办好家门口的好学校为目标,切实维护中小学生的合法入学权益,规范学校招生行为,依法实施学校招生入学工作。






招生范围
嘉定工业区娄塘社区、娄塘村、泾河村、赵厅村、娄东村、草庵村、陆渡村、三里村。


招生对象
小学招生入学对象为:2016年9月1日-2017年8月31日出生,年满6周岁的本市户籍适龄儿童和符合条件的非本市户籍适龄儿童。(包含1.人户一致的适龄儿童;2.配住本区廉租房的本市户籍适龄儿童;3.申请“人户分离”的本市户籍适龄儿童;4.来沪人员随迁子女适龄儿童。)
初中招生入学对象为:1.人户一致的学生;2.配住本区廉租房的本市户籍学生;3.申请“人户分离”的本市户籍学生;4.回户籍(居住地)入学的本市户籍学生;5.来沪人员随迁子女学生。






招生计划
小学一年级招收4个班级,每个班级班额控制在45人之内。
中学六年级招收3个班级,每个班级班额控制在50人之内。


招生承诺
(1)均衡分班,不举办重点班、实验班、快慢班、特色班 ;
(2)不招收无学籍材料学生;
(3)接受具有接受普通教育能力的适龄残疾儿童入学的;
(4)报名录取学生时不以学生各类考试、竞赛、培训成绩或证书等为依据或参考;






报名流程










日程安排






联系方式


一网通办:zwdt.sh.gov.cn
上海市义务教育入学报名系统网址:shrxbm.edu.sh.gov.cn
上海嘉定教育频道网址:http://www.jiading.gov.cn/jiaoyu
学校咨询电话:59543153(初中)、59543522(小学)
监督电话:59543581
学校地址:嘉定工业区娄塘镇娄塘路789号

一、指导思想
根据《上海市嘉定区教育局关于2024年本区义务教育阶段学校招生入学工作的实施意见》(嘉教〔2024〕18 号),以规范招生行为、切实维护适龄儿童和学生的合法入学权益为原则,依法实施学校招生入学工作。
二、领导小组
三、招生范围
嘉定工业区娄塘社区、娄塘村、泾河村、赵厅村、娄东村、草庵村、陆渡村、三里村。
四、招生计划及对象
招生计划
一年级4个班/六年级4个班
招生对象
符合本年度嘉定区小学/初中新生入学条件
五、招生日程安排
六、学校承诺
七、招生咨询及监督电话
上海市嘉定区娄塘学校
2024年4月11日
以上内容来源于“上海市嘉定区娄塘学校”公众号
上海市嘉定区娄塘学校是一所历史悠久的九年一贯制学校,由创建于1905年的原娄塘小学和1945年的原中光中学初中部于2006年合并而成。学校位于嘉定工业园区娄塘路789号,环境优美,设施完备,文化底蕴深厚。学校占地面积48亩,建筑面积15925.9平方米,配备塑胶运动场、室内体育馆、桃溪书院及多功能教学楼等现代化设施,为师生提供了良好的学习和活动环境。
学校现有28个教学班,1000余名学生,教职员工86名,其中专任教师75名。教师队伍中,高级教师11名,区骨干教师4名,区学科新星3名,镇骨干教师4名。学校注重师资队伍建设,积极培养骨干教师,提升教师专业素养,为学生全面发展提供支持。
娄塘学校秉承“崇实求严”的校训,以“暖教育”为办学理念,弘扬“朴实精进,致知力行”的学校精神。学校致力于培养“自立自强、合群合作”的学生,践行“四有好教师”目标,营造温暖和谐的校园氛围。通过丰富的课程体系和多样化的学生活动着力培养学生的创新能力和综合素质,使学生成为“自信阳光、善良大方”的桃溪精灵。娄塘学校将继续优化教学环境,提升教育质量,努力办好老百姓家门口有品质的学校。
嘉定工业区娄塘社区、娄塘村、泾河村、赵厅村、娄东村、草庵村、陆渡村、三里村。
招生计划:一年级2个班/六年级3个班
招生对象:符合本年度嘉定区小学/初中新生入学条件
1. 人户一致的学生
2.居住本区廉租房的本市户籍学生
3.申请“人户分离”的本市户籍学生
4.回户籍(居住地)入学的本市户籍学生(初中)
5.来沪人员随迁子女学生
6.本校教职工子女
如果本校招生范围内的入学需求数大于招生计划数,由区教育局按照《上海市嘉定区教育局关于2025年本区义务教育阶段学校学生入学排序办法》统筹安排入学。
4月10日 公布学校招生简章
4月12日 开展校园开放日活动
4月14日至25日 本校小学五年级学生初中入学相关信息核对、更正
5月17日至20日 开展小学第一批入学验证
5月24日至25日 开展小学第二批入学验证
5月21日起 发放入学告知信息
8月15日前 陆续向新生发放“入学通知书”
1.实施均衡分班,不举办各类重点班、实验班、快慢班、特色班等。
2.不以任何形式进行文化测试选拔并按照测试成绩分班。
3.不提前组织适龄儿童或学生报名或变相报名,招生录取不与任何培训机构挂钩。
咨询电话:021-59543153(初中)
021-59543522(小学)
监督电话:021-39902066
上海市嘉定区娄塘学校
2025年4月10日
供稿:朱燕
编辑:陈欢欢
审核:朱燕
声明:本文由上哪学团队(微信公众号ID: shangnaxue)原创整理制作,转载请注明来源和出处,否则追究法律责任。

意见反馈
返回顶部




