上海市嘉定区小蜜蜂幼儿园
上海市嘉定区小蜜蜂幼儿园
新成路街道塔新路1000号
学校概况
上海市嘉定区小蜜蜂幼儿园立足“幼儿发展为本”,秉承“让幼儿彰显个性”的办园理念,以“健康、自信、悦纳、合作”为培养目标;营造温馨、自然、优雅的田园式的生活和学习环境;通过开展“社会体验式程”,让 孩子走出校门,走进社会,在体验中感知,在探究中发现

招生简章
2020年嘉定区小蜜蜂幼儿园 托班招生简章 嘉定区小蜜蜂幼儿园是一所全日制公办二级幼儿园。本园立足“幼儿发展为本”,秉承“让幼儿彰显个性”的办园理念,以“健康、自信、悦纳、合作”为培养目标;营造温馨、自然、优雅的田园式的生活和学习环境;通过开展“社会体验式课程”,让孩子走出校门,走进社会,在体验中感知,在探究中发现。 为满足新成路街道部分居民子女的入托需求,帮助幼儿逐步适应幼儿园的学习和生活,2020学年计划开设一个托班。现将有关招生事宜告知如下: 01 招生对象及条件 招收满30个月(2017年9月1日—2018年2月28日出生)身体健康(无慢性传染病)、身心发育指标达到同龄儿童基本水平、能独立参加集体活动,且有意愿就读托班的新成路街道辖区“人户一致”适龄幼儿。 02 招生人数 招生人数:20名 03 报名途径及方式 5月8日—5月20日,家长直接登录“嘉定区适龄幼儿入园报名系统”(http://yeybm.jdjy.sh.cn),选择“托班新生”报名窗口,在阅读招生简章和报名须知后,完成信息登记与报名。5月20日为报名截止日,之后不可更改信息,家长可通过短信及平台获取招生相关信息。 04 录取顺序与细则 当符合招生条件的报名幼儿数超过计划招生数时,本园将以“直系亲属房产证+幼儿出生先后”排序,依次录取,直至额满为止。具体排序细则与录取顺序如下表: 05 材料审核与验证 通过网上初审的幼儿家长,根据短信及网上提示的具体地点、时间和要求,带齐相关材料至现场验证,逾期视自动放弃。现场验证材料:《2020年嘉定区适龄幼儿入园报名表》、幼儿出生证、幼儿预防接种卡、家庭户口簿、新成路街道辖区内的住宅类房产证等原件和复印件。 以上所有材料认定的办结截止时间为2020年4月23日。 06 录取 7月31日前发放录取通知书。 07 收费标准 08 两项招生保障 1、幼儿园招生工作领导小组和工作小组,规范执行各项流程,确保招生工作依法依规、公平公正地进行。 2、本次招生工作接受区教育局和本园园级家委会监督。 09 联系方式 1、新成路街道教委联系地址:迎园路400号,联系电话:69993071;69993072(工作日上午8:30-11:00,下午13:30-16:30) 2、嘉定区小蜜蜂幼儿园联系地址:塔新路1000号,联系电话:39532539(工作日上午8:30-11:00,下午13:30-16:30) 嘉定区小蜜蜂幼儿园 二〇二〇年四月十七日
2021
新成路街道幼儿园
招生入园工作实施方案
根据《上海市教育委员会关于做好2021年本市学前教育阶段适龄幼儿入园工作的通知》(沪教委托幼〔2021〕4号)、《上海市嘉定区教育局关于2021年嘉定区幼儿园招生入园工作的实施意见》(嘉教〔2021〕15号)及《上海市嘉定区教育局关于来沪人员随迁子女在嘉定区就读幼儿园实施积分管理的规定》(嘉教〔2019〕70号)等有关精神,结合新成路街道实际,就2021年新成路街道幼儿园招生入园工作制定如下方案。
一、
招生对象及条件
(一)小班新生
凡年满3周岁(2017年9月1日—2018年8月31日出生),身体健康(无慢性传染病)、身心发育指标达到同龄儿童基本水平、能独立参加集体活动的适龄幼儿,且符合下列条件之一:
1、幼儿为本街道户籍,户主为直系亲属(即父母、祖父母、外祖父母,以下略)或幼儿本人,且直系亲属或幼儿本人持有与户籍地址相对应的住宅类房产证或农村自有宅基地证,相关证件须在2021年4月23日之前办理完成。
2、幼儿为本区其他街镇户籍,且直系亲属或幼儿本人持有本街道内住宅类房产证或农村自有宅基地证,相关证件须在2021年4月23日之前办理完成。
3、幼儿为本市外区户籍,且父母或幼儿本人持有本街道内住宅类房产证,相关证件须在2021年4月23日之前办理完成。
4、幼儿为本市户籍,并持有本街道廉租房证明,廉租房承租人为父母或幼儿本人,相关证件须在2021年4月23日之前办理完成。
5、幼儿为本市社区公共(集体)户籍,且其家庭居住在本街道,相关证件须在2021年4月23日之前办理完成。
6、幼儿为外省市户籍,须持有本街道有效期内《上海市居住证》或《居住登记凭证》,父母一方持有本街道有效期内《上海市居住证》或《居住登记凭证》,相关证件须在2021年4月23日之前办理完成。同时须按照随迁子女在嘉定区入园的要求,根据父母一方在嘉定区合法稳定就业,合法稳定居住等情况,完成信息登记、报名和各项指标项目积分的网上填报。街道教委通过幼儿监护人网上自主评分,线下审核验证相结合的方式,采集相关数据,根据街道辖区幼儿园实际资源情况,划定随迁子女适龄幼儿入园积分分数线。未达积分分数线的适龄幼儿,可自愿选择就读民办幼儿园。
(二)托班新生
招收满24个月(2018年9月1日—2019年8月31日出生),身体健康(无慢性传染病)、身心发育指标达到同龄儿童基本水平、能独立参加集体活动,且有意愿就读托班的本街道户籍适龄幼儿。家长直接登录“嘉定区适龄幼儿入园报名系统”(http://yeybm.jdjy.sh.cn,以下简称“区报名系统”),选择“托班新生”报名窗口,在阅读招生简章后,完成信息登记与报名,经街道教委审验通过后,视辖区幼儿园实际资源情况确定招收对象。
(三)插班转园幼儿
确因身体状况或家庭特殊原因,上一年度未入园或确需在本街道申请插班转园的适龄幼儿,家长直接登录“区报名系统”,选择“插班转园申请”报名窗口,在阅读报名须知后,完成信息登记与报名,经街道教委审验后,视街道公办幼儿园实际资源情况依次统筹安排,优先考虑本街道“人户一致”幼儿,未纳入统筹对象的适龄幼儿可自愿选择民办幼儿园。本街道公办幼儿园之间不予转园。
二、
登记、报名途径及方式
(一)登记
4月23日—4月30日,凡符合招生对象和相关条件,有意愿在新成路街道申请就读公办幼儿园的适龄幼儿家长,须登录“上海市适龄幼儿入园信息登记系统”(https://shrydj.edu.sh.cn,以下简称“市登记系统”,也可通过“一网通办”进入),完成信息登记,然后点击“嘉定区”报名窗口查询本区相关招生政策。
(二)报名
5月8日—5月18日,完成“市登记系统”信息登记的小班适龄幼儿家长,须登录“市登记系统”进入“嘉定区”报名窗口,在阅读招生简章与报名须知后,完善补充报名信息。每名幼儿就读意愿须在户籍地与居住地之间二选一。本区3所市(区)示范性幼儿园(嘉定区实验幼儿园、嘉定新城实验幼儿园、嘉定区中福会新城幼儿园)面向全区招生,详见各幼儿园招生简章,每名符合条件的幼儿限报1所,但非必选。外省市户籍幼儿家长(含港澳台及外籍幼儿)还须同步完成《嘉定区来沪人员随迁子女申请就读幼儿园积分表》(注意:在积分表中“稳定居住情况”一栏打分时,如家庭持有的房产证产权人是幼儿的祖辈直系亲属,可参照租房上限得分)。5月18日为本区幼儿园报名截止日,之后不可更改信息,家长可通过短信及平台获取招生相关信息。
确因家庭困难等原因,无法在规定时间内完成网上登记、报名的小班适龄幼儿家长,可带齐材料,于5月8日—5月18日至区教育局服务窗口办理信息补登记,6月10日—6月12日至区教育局服务窗口办理补报名及现场验证,补报名成功的本街道户籍幼儿纳入统筹对象,由街道教委根据资源情况统筹分配。
三、
材料审核及验证
凡申请就读本街道公办幼儿园,且通过网上初审的对象,家长须带适龄幼儿于6月5日至指定地点验证(具体时间和地点家长可通过短信或登录平台获取),同时须携带《2021年嘉定区适龄幼儿入园报名表》及相应材料原件和复印件进行现场验证,逾期视自动放弃。幼儿监护人对所填信息的真实性负责,如验证信息与所填信息不符,视作登记报名无效。“随申办市民云”或“一网通办”网站中的电子证照与纸质证件具同等效力。现场验证须带的材料有:
1、本市户籍
《2021年嘉定区适龄幼儿入园报名表》、幼儿出生证明、家庭户口簿、本街道住宅类房产证(或农村自有宅基地证、廉租房证明)。
2、外省市户籍
《2021年嘉定区适龄幼儿入园报名表》、《嘉定区来沪人员随迁子女申请就读幼儿园积分表》及其中有相应分值的材料。
四、
录取顺序和统筹细则
(一)小班新生
新成路街道幼儿园招生工作,实行先网上登记信息、报名,后现场审核验证,再划分学区的办法录取新生。参加市(区)示范性幼儿园摇号未中的幼儿,不影响后续安排入园,具体录取顺序和统筹细则见附件1。
(二)托班新生
根据街道辖区公办幼儿园实际资源情况,2021学年在小蜜蜂幼儿园(公办园)开设一个托班。托班仅招收街道辖区内“人户一致”适龄幼儿,具体录取顺序与细则见附件2。
(三)插班转园生
受班额数的限制,插班转园优先接收本街道“人户一致”适龄幼儿,其他适龄幼儿按照《附件1》的录取顺序和统筹细则依次安排,直至额满为止。
五、
联系方式
1、嘉定区教育局网址
http://www.jiading.gov.cn/jiaoyu/
2、新成路街道教委联系地址:嘉定区迎园路400号
3、联系电话:69993071 ;69993072(工作日上午8:30-11:00,下午13:30-16:30)
嘉定区新成路街道教育委员会
二〇二一年四月十七日
附件一
2021年新成路街道幼儿园招生录取顺序与统筹细则
附件二
2021年新成路街道幼儿园托班招生录取顺序与细则
附件三
2021年新成路街道幼儿园招生入园工作日程安排
-END-
1.招生对象
2.招生计划
3.学校费用
4.对口地段
5.学校特色

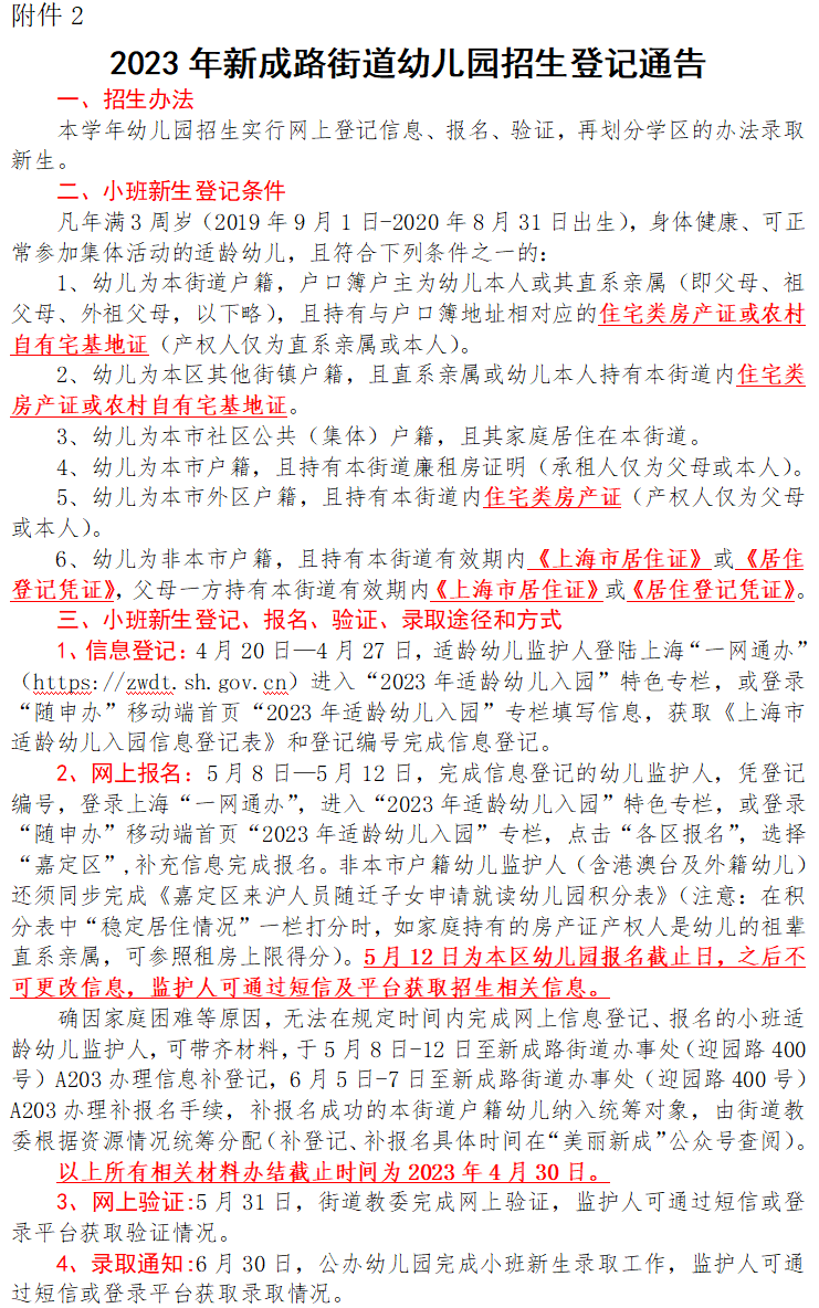
2023年嘉定区 小蜜蜂幼儿园招生简章 嘉定区小蜜蜂幼儿园坐落于新成路街道塔新路1000号,2022年11月通过上海市一级幼儿园评估。幼儿园秉承“为每一个儿童的生命成长加蜜增彩”的办园理念,营造“爱如蜜,勤如蜂”的“酿蜜文化”,构建“让每一个孩子感受生活的甜蜜”的课程理念,致力培养“爱生活、慧生活、享生活”的新时代儿童。 小班新生 (一)招生对象 凡年满3周岁(2019年9月1日—2020年8月31日出生),身体健康(无慢性传染病)、身心发育指标达到同龄儿童基本水平、能独立参加集体活动的适龄幼儿。 (二)招生计划数 2023年计划招收3个小班。 (三)招生条件 居住在幼儿园附近小区的适龄幼儿: 1、本区户籍适龄幼儿,户口簿户主为幼儿本人或其直系亲属(即父母、祖父母、外祖父母),且持有与户口簿地址相应的住宅类房产证,产权人为幼儿本人或其直系亲属,相关证件须在2023年4月30日之前办理完成。 2、本市外区户籍适龄幼儿,其居住的住房产权人为幼儿本人或父母,相关证件须在2023年4月30日之前办理完成。 3、其他适龄幼儿,由街道教委根据《2023年新成路街道幼儿园招生录取顺序与统筹细则》(附件1),在安排“1、2”适龄幼儿后,视学额再安排入园或统筹到本街道其它公办幼儿园。 (四)登记、报名、验证、录取途径和方式 详见《2023年新成路街道幼儿园招生登记通告》(附件2) 托班新生 (一)招生对象 招收满24个月(2020年9月1日—2021年8月31日出生),身体健康(无慢性传染病)、身心发育指标达到同龄儿童基本水平、能独立参加集体活动,且有意愿就读托班的适龄幼儿。 (二)招生计划数 2023年计划招收1个托班。 (三)招生条件 优先招收居住在幼儿园附近小区,“人户一致”的适龄幼儿。其他适龄幼儿,由街道教委根据《2023年新成路街道幼儿园招生录取顺序与统筹细则》(附件1),在安排完“人户一致”适龄幼儿后,视学额再安排入园,或统筹到本街道百合花幼儿园、新成幼儿园开设的托班。 (四)报名、验证、录取途径和方式 详见《2023年新成路街道幼儿园招生登记通告》(附件2) 插班转园幼儿 报名时间、方式详见《2023年新成路街道幼儿园招生登记通告》(附件2)。受班额数的限制,插班转园幼儿由街道教委按照《2023年新成路街道幼儿园招生录取顺序与统筹细则》(附件1)统筹安排,直至额满为止。 收费标准 附件1 2023年新成路街道幼儿园招生录取顺序与统筹细则 附件2










2024年嘉定区
小蜜蜂幼儿园招生简章
上海市嘉定区小蜜蜂幼儿园坐落于新成路街道塔新路1000号,创办于2011年1月,是一所“幼托一体化”的上海市一级公办幼儿园。幼儿园秉承“为每一个儿童的生命成长加蜜增彩”的办园理念,营造“爱如蜜,勤如蜂”的“酿蜜文化”,构建“让每一个孩子感受生活的甜蜜”的课程理念,致力培养“爱生活、慧生活、享生活”的新时代儿童。
历经十多年的办园历程,幼儿园始终践行“让我们采花酿蜜,创造美好生活”的办园宗旨,先后被授予上海市依法治校示范校、上海市安全文明校园、上海市节水型托幼机构、嘉定区课程领导力种子校、嘉定区优秀教研组、嘉定区家长委员会工作先进集体、嘉定区关心下一代工作“五星”单位、嘉定区食品安全“十百千”示范工程餐饮服务规范化管理示范单位等荣誉称号。
招生对象和条件

小班新生

(一)招生对象
凡年满3周岁(2020年9月1日—2021年8月31日出生),身体健康(无慢性传染病)、身心发育指标达到同龄儿童基本水平、能独立参加集体活动的适龄幼儿。
(二)招生计划数
2024年计划招收3个小班。
(三)招生条件
1.本街道户籍的适龄幼儿,户口簿户主为幼儿本人或其直系亲属(即父母、祖父母、外祖父母,以下略),且持有与户口簿地址相应的住宅类房产证或农村自有宅基地证,产权人为幼儿本人或其直系亲属,相关证件须在2024年4月30日之前办理完成,经街道验证通过后视实际资源安排入园。
2.本区其他街镇户籍的适龄幼儿,须持有本街道区域内住宅类房产证或农村自有宅基地证,产权人为幼儿本人或其直系亲属,相关证件须在2024年4月30日之前办理完成,经街道验证通过后视实际资源统筹安排入园。
3.登记在本区的集体或社区公共户籍适龄幼儿,且其家庭居住在本街道,相关证件须在2024年4月30日之前办理完成,经街道验证通过后视实际资源统筹安排入园。
4.配住本街道廉租房的本市户籍适龄幼儿,租赁人为幼儿本人或其父母,廉租房相关材料证明、户口簿等须在2024年4月30日之前办理完成,经街道验证通过后视实际资源统筹安排入园。
5.本市外区户籍的适龄幼儿,须持有本街道区域内住宅类房产证或农村自有宅基地证,产权人为幼儿本人或其直系亲属,相关证件须在2024年4月30日之前办理完成,经街道验证通过后视实际资源统筹安排入园。
6.非本市户籍或外籍的适龄幼儿,须持有本街道有效期内《上海市居住证》或《居住登记凭证》,父母一方持有本街道有效期内《上海市居住证》或《居住登记凭证》、港澳居民来往内地通行证或港澳居民居住证、台湾居民来往大陆通行证或台湾居民居住证、护照或本区户籍证明等,相关证件须在2024年4月30日之前办理完成。同时须按照随迁子女积分规定要求,根据父母一方在本区合法稳定就业、合法稳定居住等情况,完成各指标项目积分的网上填报。街道社区服务办通过幼儿监护人网上自主评分与管理部门线上验证相结合的方式,采集相关数据,根据区域实际资源情况,按积分依证、依次统筹入园。

托班新生

(一)招生对象
招收满24个月(2021年9月1日—2022年8月31日出生),身体健康(无慢性传染病)、身心发育指标达到同龄儿童基本水平、能独立参加集体活动,且有意愿就读托班的适龄幼儿。
(二)招生计划数
2024年计划招收1个托班。
(三)招生条件
入园条件排序参照小班新生,受班额数限制,托班优先接收本街道“人户一致”适龄幼儿,其他适龄幼儿按照附件一的录取顺序和统筹细则依次安排,直至额满为止。

插班转园幼儿

上一年度确因身体状况等特殊原因未入园或确需在本街道申请中大班插班转园的适龄幼儿,身体健康(无慢性传染病),身心发育指标达到同龄儿童基本水平,能独立参加集体活动。
受班额数的限制,插班转园优先接收本街道“人户一致”适龄幼儿,其他适龄幼儿按照附件一的录取顺序和统筹细则依次安排,直至额满为止。入园条件排序参照小班新生,本街道公办幼儿园之间不予转园。

特殊儿童

本区户籍特殊幼儿凭三甲医院出具的儿童发展评估报告,确能坚持独立参加集体活动,可安排至园随班就读。监护人有义务配合幼儿园要求,提供真实的儿童发展评估报告。中、重度残障幼儿可持相关证明材料至嘉定区成佳学校报名,具体要求按学校规定执行,咨询电话:59532151。
登记、报名、验证、
录取途径和方式

小班新生

1.网上登记
4月22日—4月29日,凡符合本街道招生对象和相关条件,有意愿在本街道申请就读幼儿园的小班适龄幼儿监护人,须通过 “市登记系统”进行统一的信息登记,方式:登录上海“一网通办”(网址:https://zwdt.sh.gov.cn),进入“2024年适龄幼儿入园”特色专栏,或登录“随申办”移动端首页“2024年适龄幼儿入园”专栏填写信息,获取《上海市适龄幼儿入园信息登记表》和登记编号,作为幼儿进行区级入园报名和验证的凭证。同时,可点击“嘉定区”查询本区相关招生政策。
2.网上报名
5月9日—5月13日,完成信息登记的小班适龄幼儿监护人,凭登记编号,登录上海“一网通办”(网址:https://zwdt.sh.gov.cn),进入“2024年适龄幼儿入园”特色专栏,或登录“随申办”移动端首页“2024年适龄幼儿入园”专栏,点击“各区报名”,选择“嘉定区”,补充信息完成报名。
每名幼儿就读意愿须在户籍地与居住地之间二选一。非本市户籍幼儿监护人(含港澳台及外籍幼儿)还须同步完成《嘉定区来沪人员随迁子女申请就读幼儿园积分表》(注意:在积分表中“稳定居住情况”一栏打分时,如家庭持有的房产证产权人是幼儿的祖辈直系亲属,可参照买房类得分)。
5月13日为本区幼儿园入园报名截止日,之后不可更改信息,监护人可通过短信及平台获取招生相关信息。
确因家庭困难等原因,无法在规定时间内完成网上登记、报名的小班适龄幼儿监护人,可带齐材料,于5月9日—5月13日至指定地点办理信息补登记;6月3日—6月5日至指定地点办理补报名。补报名成功的本区户籍幼儿纳入统筹对象,由街道社区服务办根据资源情况统筹分配;补报名成功的非本区户籍幼儿,根据“排序靠后”原则,由街道社区服务办根据招生方案和资源情况判断,若辖区公办幼儿园有学额的,统筹分配至辖区内公办幼儿园,若辖区公办幼儿园无学额的,监护人可自愿选择民办幼儿园申请就读。补登记,补报名具体地点、时间见附件三。
补登记需提供材料:幼儿户籍证明、幼儿出生证、幼儿预防接种证明、本区房地产或房屋租赁证明、父母结婚证等原件。补报名需提供材料:幼儿户籍证明、幼儿出生证、幼儿预防接种证明、本区房地产或房屋租赁证明、父母结婚证、《2024年上海市适龄幼儿入园信息登记表》等原件;非本市户籍幼儿监护人还须根据“随迁子女积分规定”提供相应佐证材料的原件;港澳台、外籍幼儿监护人还须提供护照、港澳台通行证或居住证等材料原件。“随申办”移动端或上海“一网通办”网站中的电子证照与纸质证件具有同等效力。
未完成“市登记系统”信息登记和嘉定区报名的对象,不得入园分配。
3.网上验证
5月31日,街道社区服务办完成网上验证,监护人可通过短信或登录平台获取验证情况。
4.录取通知
6月28日,公办幼儿园完成小班新生录取工作,监护人可通过短信或登录平台获取录取情况。
7月15日,各幼儿园小班新生录取通知书发送并确认完毕。

托班新生

5月9日—5月13日,凡符合本街道招生对象和相关条件,有意愿在本街道申请就读公办幼儿园托班的适龄幼儿监护人,须完成网上登记与报名。方式一:登录上海“一网通办”(网址:https://zwdt.sh.gov.cn),进入“2024年适龄幼儿入园”特色专栏,或登录“随申办”移动端首页“2024年适龄幼儿入园”专栏,点击“各区报名”,选择“嘉定区”进行操作。方式二:登录上海“一网通办”(网址:https://zwdt.sh.gov.cn)选择“政务服务”,切换至“嘉定区”,进入“2024年嘉定区适龄幼儿入园”专栏,或“随申办”移动端首页搜索“嘉定旗舰店”,进入“2024年嘉定区适龄幼儿入园”专栏,选择“托班新生”报名窗口,完成信息登记与报名,每名幼儿就读意愿须在户籍地与居住地之间二选一。报名信息经街道社区服务办验证后,视本街道公办幼儿园实际资源情况及幼儿条件依次排序录取,直至额满为止。未完成网上登记和报名的对象,公办幼儿园不得录取。
确因家庭困难等原因,无法在5月13日前完成网上登记与报名的托班幼儿监护人,可带齐材料,于6月3日—6月5日至指定地点办理补登记与补报名。需提供材料参照小班新生。补报名成功的幼儿,根据“排序靠后”原则,由街道社区服务办根据招生方案和资源情况判断,若辖区公办幼儿园有学额的,统筹分配至辖区内公办幼儿园,若辖区公办幼儿园无学额的,监护人可自愿选择民办幼儿园申请就读。补报名具体地点、时间见附件三。
7月10日前,本街道完成托班幼儿录取工作,监护人可通过短信或登录平台获取录取情况。
7月15日前,托班录取通知书发送并确认完毕。

插班转园幼儿

5月9日—5月13日,凡符合本街道招生对象和相关条件,上一年度确因身体状况等特殊原因未入园或确需在本街道申请中大班插班转园的适龄幼儿监护人,须完成网上登记与报名。方式一:登录上海“一网通办”(网址:https://zwdt.sh.gov.cn),进入“2024年适龄幼儿入园”特色专栏,或登录“随申办”移动端首页“2024年适龄幼儿入园”专栏,点击“各区报名”,选择“嘉定区”进行操作。方式二:登录“一网通办”(网址:https://zwdt.sh.gov.cn)选择“政务服务”,切换至“嘉定区”,进入“2024年嘉定区适龄幼儿入园”专栏,或“随申办”移动端首页搜索“嘉定旗舰店”,进入“2024年嘉定区适龄幼儿入园”专栏,选择“插班转园”报名窗口,完成信息登记与报名,经街道社区服务办验证后,在公办幼儿园有学额的前提下,按幼儿条件依次排序录取,直至额满为止。监护人也可自愿选择有学额的民办幼儿园申请就读。未完成网上登记和报名的对象,不得入园分配。
确因家庭困难等原因,无法在5月13日前完成网上登记与报名的插班转园幼儿监护人,可带齐材料,于6月3日—6月5日至指定地点办理补登记与补报名。需提供材料参照小班新生。补报名成功的幼儿,根据“排序靠后”原则,由街道社区服务办根据招生方案和资源情况判断,若辖区公办幼儿园有学额的,统筹分配至辖区内公办幼儿园,若辖区公办幼儿园无学额的,监护人可自愿选择民办幼儿园申请就读。补报名具体地点、时间见附件三。
7月10日前,本街道完成中大班插班转园幼儿录取工作,监护人可通过短信或登录平台获取录取情况。
7月15日前,中大班插班转园录取通知书发送并确认完毕。
以上网上登记和报名过程中,幼儿监护人必须对所提供信息的真实性负责,如所填信息与实际不符,或在后续区教育局、街道社区服务办、幼儿园复核验证时发现不符,将视录取结果无效,并对录取结果做相应调整。

联系方式

1.上海“一网通办”
网址:https://zwdt.sh.gov.cn
2.新成路街道社区服务办
联系地址:嘉定区迎园路400号
咨询电话:69993071 ;69993072
(工作日上午8:30-11:00,下午13:30-16:30)
监督电话:69991234
(工作日上午8:30-11:00,下午13:30-16:30)
3.嘉定区小蜜蜂幼儿园
联系地址:嘉定区塔新路1000号
咨询电话:39532539
(工作日上午8:30-11:00,下午13:30-16:30)

收费标准


若有变动,以政府物价部门文件为准。
上海市嘉定区小蜜蜂幼儿园
2024年4月18日

附件一

2024年新成路街道幼儿园招生录取顺序与统筹细则


附件二

2024年新成路街道幼儿园招生入园工作日程安排


附件三

2024年新成路街道幼儿园招生入园补登记、补报名地点和时间安排


END




2025年嘉定区
小蜜蜂幼儿园招生简章
园所简介
上海市嘉定区小蜜蜂幼儿园坐落于新成路街道塔新路1000号,创办于2011年1月,是一所“幼托一体化”的上海市一级公办幼儿园。幼儿园秉承“为每一个儿童的生命成长加蜜增彩”的办园理念,营造“爱如蜜,勤如蜂”的“酿蜜文化”,构建“让每一个孩子感受生活的甜蜜”的课程理念,致力培养“爱生活、慧生活、享生活”的新时代儿童。
历经十多年的办园历程,幼儿园始终践行“让我们采花酿蜜,创造美好生活”的办园宗旨,先后被授予上海市依法治校示范校、上海市安全文明示范校园、上海市节水型托幼机构、嘉定区课程领导力种子校、嘉定区优秀教研组、嘉定区家长委员会工作先进集体、嘉定区关心下一代工作“五星”单位、嘉定区食品安全“十百千”示范工程餐饮服务规范化管理示范单位等荣誉称号。

招生须知
根据《上海市教育委员会关于做好2025年本市学前教育阶段适龄幼儿入园工作的通知》(沪教委托幼〔2025〕1号)、《上海市嘉定区教育局关于2025年嘉定区幼儿园招生入园工作的实施意见》(嘉教〔2025〕8号)和《上海市嘉定区教育局关于来沪人员随迁子女在嘉定区就读幼儿园实施积分管理的规定》(嘉教〔2019〕70号)等文件精神,结合《2025年新成路街道幼儿园招生入园公告》及新成路街道实际情况,制定嘉定区小蜜蜂幼儿园2025年招生简章,具体如下:
招生对象和条件

小班新生

(一)招生对象
凡年满3周岁(2021年9月1日—2022年8月31日出生),身体健康(无慢性传染病),身心发育指标达到同龄儿童基本水平,能独立参加集体活动的适龄幼儿,且符合下列条件之一的。
(二)招生条件
1.本街道户籍的适龄幼儿,户口簿户主为幼儿本人或其直系亲属(即父母、祖父母、外祖父母,以下略),且持有与户口簿地址相应的住宅类房产证或农村自有宅基地证,产权人仅为幼儿本人或其直系亲属,相关证件须在2025年4月30日之前办理完成,经街道验证通过后视实际资源安排入公办幼儿园。
2.本区其他街镇户籍的适龄幼儿,须持有本街道区域内住宅类房产证或农村自有宅基地证,产权人仅为幼儿本人或其直系亲属,相关证件须在2025年4月30日之前办理完成,经街道验证通过后视实际资源统筹安排入公办幼儿园。
3.登记在本区的集体或社区公共户籍适龄幼儿,且其家庭居住在本街道,相关证件须在2025年4月30日之前办理完成,经街道验证通过后视实际资源统筹安排入公办幼儿园。
4.配住本街道廉租房的本市户籍适龄幼儿,租赁人仅为幼儿本人或其父母,廉租房相关材料证明、户口簿等须在2025年4月30日之前办理完成,经街道验证通过后视实际资源统筹安排入公办幼儿园。
5.本市外区户籍的适龄幼儿,须持有本街道区域内住宅类房产证或农村自有宅基地证,产权人仅为幼儿本人或其直系亲属,相关证件须在2025年4月30日之前办理完成,经街道验证通过后视实际资源统筹安排入公办幼儿园。
6.非本市户籍及外籍的适龄幼儿,父母一方及幼儿本人须持有本街道有效期内上海市居住证或居住登记凭证、港澳居民来往内地通行证或港澳居民居住证、台湾居民来往大陆通行证或台湾居民居住证、护照、或本区户籍证明等,相关证件须在2025年4月30日之前办理完成。同时须按照随迁子女积分规定要求,根据父母一方在本区合法稳定就业、合法稳定居住等情况,完成各指标项目积分的网上填报。街道社区服务办通过幼儿监护人网上自主评分与管理部门线上验证相结合的方式,采集相关数据,根据区域实际资源情况,按积分依证、依次统筹入园。未达本街道入公办幼儿园积分分数线的适龄幼儿,可自主选择就读民办幼儿园。
(三)招生计划数
2025年计划招收2个小班。

托班新生

(一)招生对象
招收满24个月(2022年9月1日—2023年8月31日出生),身体健康(无慢性传染病),身心发育指标达到同龄儿童基本水平,能独立参加集体活动,且有意愿就读托班的适龄幼儿。
(二)招生条件
入园条件排序参照小班新生。
(三)招生计划数
2025年计划招收1个托班。

插班转园幼儿

上一年度确因身体状况等特殊原因未入园或确需在本街道申请中大班插班转园的适龄幼儿,身体健康(无慢性传染病),身心发育指标达到同龄儿童基本水平,能独立参加集体活动。入园条件排序参照小班新生,本街道公办幼儿园之间不予转园。
春季开学如有插班转园需求,由区教育局根据相关规定及区域内转出幼儿空出学额情况协调安排。入园条件排序参照小班新生,依次录取,直至额满为止,本街道公办幼儿园之间不予转园。具体情况可咨询区教育局。

特殊幼儿

本区户籍特殊幼儿凭三甲医院出具的儿童发展评估报告,确能坚持独立参加集体活动,可安排至普通幼儿园随班就读。监护人有义务配合幼儿园要求,提供真实的儿童发展评估报告。中、重度残障幼儿可持相关证明材料至嘉定区成佳学校报名,具体要求按学校规定执行,咨询电话:59532151。
登记、报名、验证、
录取途径和方式

小班新生

1.网上登记
4月22日—4月29日,凡符合本街道招生对象和相关条件,有意愿在本街道申请就读幼儿园的小班适龄幼儿监护人,须通过 “市登记系统”进行统一的信息登记,方式:登录上海“一网通办”(网址:https://zwdt.sh.gov.cn),进入“2025年适龄幼儿入园”特色专栏,或登录“随申办”移动端首页“2025年适龄幼儿入园”专栏填写信息,获取《上海市适龄幼儿入园信息登记表》和登记编号,作为幼儿进行区级入园报名和验证的凭证。同时,可点击“嘉定区”查询本区相关招生政策。
2.网上报名
5月7日—5月12日,完成信息登记的小班适龄幼儿监护人,凭登记编号,登录上海“一网通办”(网址:https://zwdt.sh.gov.cn),进入“2025年适龄幼儿入园”特色专栏,或登录“随申办”移动端首页“2025年适龄幼儿入园”专栏,点击“各区报名”,选择“嘉定区”,补充信息完成报名。每名幼儿就读意愿须在户籍地与居住地之间二选一。非本市户籍幼儿监护人(含港澳台及外籍幼儿)还须同步完成《嘉定区来沪人员随迁子女申请就读幼儿园积分表》(注意:在积分表中“稳定居住情况”一栏打分时,如家庭持有的房产证产权人是幼儿的祖辈直系亲属,可参照买房类得分)。
本区3所幼儿园(嘉定区实验幼儿园、嘉定新城实验幼儿园、嘉定区中福会新城幼儿园)面向全区招生,采用电脑随机摇号方式确定录取对象,详见各幼儿园招生简章,每名符合条件的幼儿限报1所,也可以不选。经幼儿园审验通过且被摇号录取者,原则上不得放弃。
5月12日为本区幼儿园入园报名截止日,之后不可更改信息,监护人可通过短信及平台获取招生相关信息。确因家庭困难等原因,无法在规定时间内完成网上登记、报名的小班适龄幼儿监护人,可带齐材料,于5月7日—5月12日(双休日除外)至指定地点办理信息补登记;6月3日—6月5日至指定地点办理补报名。补报名成功的本区户籍幼儿纳入统筹对象,由街道社区服务办根据资源情况统筹分配至辖区内公办幼儿园;补报名成功的非本区户籍幼儿,根据“排序靠后”原则,由街道社区服务办根据招生入园公告和资源情况判断,若公办幼儿园有学额的,统筹分配至辖区内公办幼儿园,若辖区公办幼儿园无学额的,监护人可自主选择民办幼儿园申请就读。补登记,补报名具体地点、时间见附件三。
补登记需提供材料:幼儿户籍证明、幼儿出生证、幼儿预防接种证明、本区房地产或房屋租赁证明、父母结婚证等原件。补报名需提供材料:幼儿户籍证明、幼儿出生证、幼儿预防接种证明、本区房地产或房屋租赁证明、父母结婚证、《2025年上海市适龄幼儿入园信息登记表》等原件;非本市户籍幼儿监护人还须根据“随迁子女积分规定”提供相应佐证材料的原件;港澳台、外籍幼儿监护人还须提供护照、港澳台通行证或居住证等材料原件。“随申办”移动端或上海“一网通办”网站中的电子证照与纸质证件具同等效力。
未完成“市登记系统”信息登记和嘉定区报名的对象,不得入园分配。
3.网上验证
5月30日,街道社区服务办完成网上验证,监护人可通过短信或登录平台获取验证情况。
4.录取通知
6月27日,公办幼儿园完成小班新生录取工作,监护人可通过短信或登录平台获取录取情况。
7月15日,各幼儿园小班新生录取通知书发送并确认完毕。

托班新生

5月7日—5月12日,凡符合本街道招生对象和相关条件,有意愿在本街道申请就读公办幼儿园托班的适龄幼儿监护人,须完成网上登记与报名。方式一:登录上海“一网通办”(网址:https://zwdt.sh.gov.cn),进入“2025年适龄幼儿入园”特色专栏,或登录“随申办”移动端首页“2025年适龄幼儿入园”专栏,点击“各区报名”,选择“嘉定区”进行操作。方式二:登录上海“一网通办”(网址:https://zwdt.sh.gov.cn)选择“政务服务”,切换至“嘉定区”,进入“2025年嘉定区适龄幼儿入园”专栏,或“随申办”移动端首页搜索“嘉定旗舰店”,进入“2025年嘉定区适龄幼儿入园”专栏,选择“托班新生”报名窗口,完成信息登记与报名,每名幼儿就读意愿须在户籍地与居住地之间二选一。
报名信息经街道社区服务办验证后,视本街道公办幼儿园实际资源情况及幼儿条件依次排序录取,直至额满为止。未完成网上登记和报名的对象,公办幼儿园不得录取。
确因家庭困难等原因,无法在5月12日前完成网上登记与报名的托班幼儿监护人,可带齐材料,于6月3日—6月5日至指定地点办理补登记与补报名。需提供材料参照小班新生。补报名成功的幼儿,根据“排序靠后”原则,由街道社区服务办根据招生入园公告和资源情况判断,若辖区公办幼儿园有学额的,统筹分配至辖区内公办幼儿园,若辖区公办幼儿园无学额的,监护人可自主选择民办幼儿园申请就读。补报名具体地点、时间见附件三。
7月10日前,本街道完成托班幼儿录取工作,监护人可通过短信或登录平台获取录取情况。
7月15日前,托班录取通知书发送并确认完毕。

插班转园幼儿

5月7日—5月12日,凡符合本街道招生对象和相关条件,上一年度确因身体状况等特殊原因未入园或确需在本街道申请中大班插班转园的适龄幼儿监护人,须完成网上登记与报名。方式一:登录上海“一网通办”(网址:https://zwdt.sh.gov.cn),进入“2025年适龄幼儿入园”特色专栏,或登录“随申办”移动端首页“2025年适龄幼儿入园”专栏,点击“各区报名”,选择“嘉定区”进行操作。方式二:登录“一网通办”(网址: https://zwdt.sh.gov.cn)选择“政务服务”,切换至“嘉定区”,进入“2025年嘉定区适龄幼儿入园”专栏,或“随申办”移动端首页搜索“嘉定旗舰店”,进入“2025年嘉定区适龄幼儿入园”专栏,选择“插班转园”报名窗口,完成信息登记与报名,经街道社区服务办验证后,在公办幼儿园有学额的前提下,按幼儿条件依次排序录取,直至额满为止。监护人也可自主选择有学额的民办幼儿园申请就读。未完成网上登记和报名的对象,不得入园分配。
确因家庭困难等原因,无法在5月12日前完成网上登记与报名的插班转园幼儿监护人,可带齐材料,于6月3日—6月5日至指定地点办理补登记与补报名。需提供材料参照小班新生。补报名成功的幼儿,根据“排序靠后”原则,由街道社区服务办根据招生入园公告和资源情况判断,若辖区公办幼儿园有学额的,统筹分配至辖区内公办幼儿园,若辖区公办幼儿园无学额的,监护人可自主选择民办幼儿园申请就读。补报名具体地点、时间见附件三。
7月10日前,本街道完成中大班插班转园幼儿录取工作,监护人可通过短信或登录平台获取录取情况。
7月15日前,中大班插班转园录取通知书发送并确认完毕。
以上网上登记和报名过程中,幼儿监护人必须对所提供信息的真实性负责,如所填信息与实际不符,或在后续区教育局、街道社区服务办、幼儿园复核验证时发现不符,将视录取结果无效,并对录取结果做相应调整。
录取顺序和统筹细则
一、小班新生
新成路街道幼儿园招生工作,实行先网上登记信息、报名、验证,再根据区域教育资源实际情况统筹安排。参加本区3所幼儿园摇号未中的幼儿,不影响后续安排入园,具体录取顺序和统筹细则见附件一。
二、托班新生
受班额数限制,托班优先接收本街道“人户一致”适龄幼儿,其他适龄幼儿按照附件一的录取顺序和统筹细则依次安排,直至额满为止。
三、插班转园生
受班额数的限制,插班转园优先接收本街道“人户一致”适龄幼儿,其他适龄幼儿按照附件一的录取顺序和统筹细则依次安排,直至额满为止。

联系方式

1.上海“一网通办”
网址:https://zwdt.sh.gov.cn
2.新成路街道社区服务办
联系地址:嘉定区迎园路400号A203室
咨询电话:69993072
(工作日上午8:30-11:00,下午13:30-16:30)
监督电话:69991234
(工作日上午8:30-11:00,下午13:30-16:30)
3.嘉定区小蜜蜂幼儿园
联系地址:嘉定区塔新路1000号
咨询电话:39532539
(工作日上午8:30-11:00,下午13:30-16:30)

收费标准


若有变动,以政府物价部门文件为准。
上海市嘉定区小蜜蜂幼儿园
2025年4月17日

附件一

2025年新成路街道幼儿园招生录取顺序与统筹细则


附件二

2025年新成路街道幼儿园招生入园工作日程安排


附件三

2025年新成路街道幼儿园招生入园补登记、补报名地点和时间安排

声明:本文由上哪学团队(微信公众号ID: shangnaxue)原创整理制作,转载请注明来源和出处,否则追究法律责任。

意见反馈
返回顶部




